2024年3月5日,全国两会政府工作报告发布。本研究报告从房地产业的角度出发,分析此次两会政府工作报告的新提法和新指示,以更好理解其对于中国房地产业的影响或启发。我们认为,无论是宏观经济和社会发展目标,还是房地产业的相关政策表述,都对今年房地产业的高质量发展有非常好的指导意义。
一
工作目标和政策环境分析
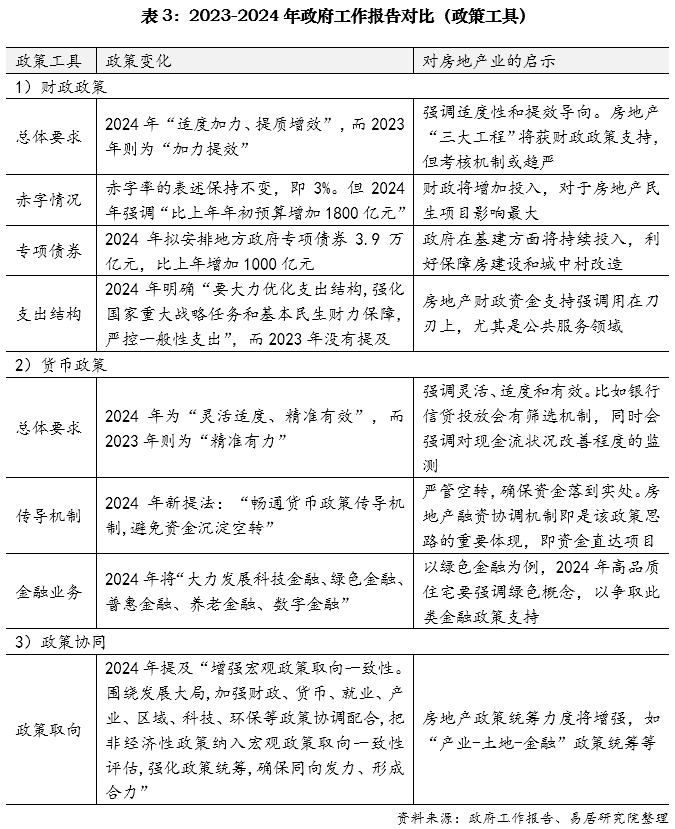
本部分重点分析2024年两会政府工作报告提及的总体目标、预期目标和政策工具等,以理解其对于房地产业的影响和作用。同时我们也对比了2023年的相关政策表述,以更全面理解当前的新动向和新要求。
▍总体目标:做好经济、风险和预期相关工作
对比2024年政府工作报告和2023年的表述,我们选取了几个重要的新表述或政策差异。我们认为,2024年我国经济社会发展,强调了“科技”、“宏观调控”、“新型城镇化”、“三大任务”等内容,其对于房地产业的发展也有非常好的启发。

▍预期目标:对收入和生态有新要求
2024年关于发展主要预期目标方面,在居民收入增长、单位国内生产总值能耗降低和生态环境质量改善等方面有更明确的表述,反映了政府对于此类领域的期望和新要求。同时,在国内生产总值增长、城镇新增就业人数、城镇调查失业率、居民消费价格涨幅、粮食产量等方面,预期目标总体和2023年保持一致。

▍政策工具:强调协同性和有效性
本部分主要从财政政策、货币政策以及政策协调等角度进行政策对比。我们认为,在既有的支持导向下,当前政策更强调系统性、协同性和有效性。很大程度上也说明在复杂经济形势下,今年各类政策将更精准发力,以更好释放积极的政策效应。

二
房地产相关表述分析
2024年政府工作报告在房地产方面有较多表述,充分说明政府对于房地产业健康发展的重视和支持。对于2024年的工作方向,此次两会政府工作报告提出,“适应新型城镇化发展趋势和房地产市场供求关系变化,加快构建房地产发展新模式。加大保障性住房建设和供给,完善商品房相关基础性制度,满足居民刚性住房需求和多样化改善性住房需求”。我们结合这一表述对相关细分要点进行分析。
▍总体要求:强调高水平安全导向
此次对房地产业的总体要求,最大的变化或特点是,其没有放在今年第三大任务即“着力扩大国内需求,推动经济实现良性循环”中表述,而是放在第六大任务即“更好统筹发展和安全,有效防范化解重点领域风险”中。这说明对房地产的总体定位和要求是有所变化的。1)房地产业依然是今年三大风险源之一,防范化解房地产风险的任务依然艰巨,也是各地房地产工作要始终意识到的问题。2)对房地产的工作要求总体包括:高质量发展、高水平安全、标本兼治化解风险、维护经济金融大局稳定等。尤其是“标本兼治”提法,即要求相关工作做细做实,真正堵住风险源头。3)相比2023年“有效防范化解重大经济金融风险”的表述,当前已把风险防范工作上升到和经济发展同等重要的位置。4)地方债方面,对和房地产有交集的城投企业,此次提及“分类推进地方融资平台转型”。今年城投公司将有较大转型或业务调整,比如说转型为市场化运作企业。
▍发展新模式:锚定城镇化和供求关系
此次政府工作报告提出,适应新型城镇化发展趋势和房地产市场供求关系变化,加快构建房地产发展新模式。1)房地产发展新模式的提法一直都有,但是明确指出要“适应新型城镇化发展趋势和房地产市场供求关系变化”,却是第一次。说明政府希望房地产发展新模式的构建具有科学性和方向性,减少随机性和错误性。此为探索工作的方法论。2)新型城镇化出现很多新变化,如最近两年从人口城镇化趋势开始演变为教育城镇化。通俗理解是,很多人进城购房,多半是冲着小孩子读书的。既然新型城镇化下“购房-子女入学”的诉求很强,那么房地产发展新模式就需要考虑此类内容,如强化教育资源的导入等。3)供求关系的变化,对房地产发展新模式也有深刻影响。比如说最近两年二手房挂牌量明显增加,显著影响供求关系。房地产企业探索新模式,必须正视这个市场。
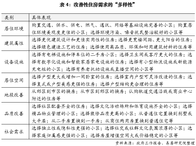
▍改善性住房需求:要做好多样化文章
此次对住房需求的表述,最大创新点是对改善性住房需求提及了“多样化”概念。这既说明政府对改善性住房需求提振的重视,也说明通过“多样性”路径可以更好挖掘需求潜力。结合近一年关于改善性住房需求的各政策内容,我们总结了改善性住房需求的多样性表现,如下表。

▍新型城镇化:首提高品质生活
此次两会政府工作报告明确,“我国城镇化还有很大发展提升空间”。该表述意义重大,意味着支撑房地产发展的城镇化逻辑没有改变。1)从落实好新型城镇化的工作来看,至少有四项抓手,即户籍制度改革、县域经济发展、城市群建设、城市更新等。做好此类工作,对于新型城镇化发展和房地产发展都有积极的作用。2)此次两会政府工作报告有一处提及了“高品质”,即“让人民群众享有更高品质的生活”。其启发是,要真正开启高品质生活,核心抓手在高品质住房。各地在供地、建设、销售、物业管理等方面,应持续推进高品质住房相关工作,真正实现高品质生活。
三
历年住房政策表述对比
本部分回顾和对比近11年政府工作报告关于住房的政策表述。对比显示,2024年我国住房政策有两个重要特点。1)其清晰地描绘了“市场归市场、保障归保障”的住房制度改革路径,其中:保障房强调对住房的建设和供给,而商品房强调对基础性制度的完善。两条路线清晰,将更好指导2024年相关条线工作。2)在住房需求方面,首提“多样化”的改善性住房需求。梳理2020年以来历次两会政府工作报告对住房需求的提法,重心是不同的。其中:2020年强调对投资投机需求的管控;2021年强调对住房困难需求的缓解;2022年强调对合理住房需求的支持;2023年把刚性和改善性住房需求进行了并列;2024年则在改善性需求方面丰富了内涵。差异化的政策表述,恰对应了不同阶段的住房需求和市场特征。
▍2014年:公租房和廉租房并轨
完善住房保障机制。以全体人民住有所居为目标,坚持分类指导、分步实施、分级负责,加大保障性安居工程建设力度,今年(2014年)新开工700万套以上,其中各类棚户区470万套以上,加强配套设施建设。提高大城市保障房比例。推进公租房和廉租房并轨运行。创新政策性住房投融资机制和工具,采取市场化运作方式,为保障房建设提供长期稳定、成本适当的资金支持。各级政府要增加财政投入,提高建设质量,保证公平分配,完善准入退出机制,年内基本建成保障房480万套,让翘首以盼的住房困难群众早日迁入新居。针对不同城市情况分类调控,增加中小套型商品房和共有产权住房供应,抑制投机投资性需求,促进房地产市场持续健康发展。
▍2015年:坚持分类指导和因地施策
加大城镇棚户区和城乡危房改造力度。今年保障性安居工程新安排740万套,其中棚户区改造580万套,增加110万套,把城市危房改造纳入棚改政策范围。农村危房改造366万户,增加100万户,统筹推进农房抗震改造。住房保障逐步实行实物保障与货币补贴并举,把一些存量房转为公租房和安置房。对居住特别困难的低保家庭,给予住房救助。坚持分类指导,因地施策,落实地方政府主体责任,支持居民自住和改善性住房需求,促进房地产市场平稳健康发展。
▍2016年:提高棚改货币化安置比例
推进城镇保障性安居工程建设和房地产市场健康发展。今年棚户区住房改造600万套,提高棚改货币化安置比例。完善支持居民住房合理消费的税收、信贷政策,适应住房刚性需求和改善性需求,因城施策化解房地产库存,促进房地产市场平稳运行。建立租购并举的住房制度,把符合条件的外来人口逐步纳入公租房供应范围。
▍2017年:关注三四线城市库存问题
因城施策去库存。目前三四线城市房地产库存仍然较多,要支持居民自住和进城人员购房需求。坚持住房的居住属性,落实地方政府主体责任,加快建立和完善促进房地产市场平稳健康发展的长效机制,健全购租并举的住房制度,以市场为主满足多层次需求,以政府为主提供基本保障。加强房地产市场分类调控,房价上涨压力大的城市要合理增加住宅用地,规范开发、销售、中介等行为,遏制热点城市房价过快上涨。目前城镇还有几千万人居住在条件简陋的棚户区,要持续进行改造。今年再完成棚户区住房改造600万套,继续发展公租房等保障性住房,因地制宜、多种方式提高货币化安置比例,加强配套设施建设和公共服务,让更多住房困难家庭告别棚户区,让广大人民群众在住有所居中创造新生活。
▍2018年:建立租购并举的住房制度
更好解决群众住房问题。启动新的三年棚改攻坚计划,今年开工580万套。加大公租房保障力度,对低收入住房困难家庭要应保尽保,将符合条件的新就业无房职工、外来务工人员纳入保障范围。坚持房子是用来住的、不是用来炒的定位,落实地方主体责任,继续实行差别化调控,建立健全长效机制,促进房地产市场平稳健康发展。支持居民自住购房需求,培育住房租赁市场,发展共有产权住房。加快建立多主体供给、多渠道保障、租购并举的住房制度,让广大人民群众早日实现安居宜居。
▍2019年:老旧小区改造登上舞台
深入推进新型城镇化。坚持以中心城市引领城市群发展。抓好农业转移人口落户,推动城镇基本公共服务覆盖常住人口。更好解决群众住房问题,落实城市主体责任,改革完善住房市场体系和保障体系,促进房地产市场平稳健康发展。继续推进保障性住房建设和城镇棚户区改造,保障困难群体基本居住需求。继续推进地下综合管廊建设。城镇老旧小区量大面广,要大力进行改造提升,更新水电路气等配套设施,支持加装电梯和无障碍环境建设,健全便民市场、便利店、步行街、停车场等生活服务设施。新型城镇化要处处体现以人为核心,提高柔性化治理、精细化服务水平,让城市更加宜居,更具包容和人文关怀。
▍2020年:坚持房住不炒定位
深入推进新型城镇化。发挥中心城市和城市群综合带动作用,培育产业、增加就业。坚持房子是用来住的、不是用来炒的定位,因城施策,促进房地产市场平稳健康发展。完善便民、无障碍设施,让城市更宜业宜居。
▍2021年:解决大城市住房问题
保障好群众住房需求。坚持房子是用来住的、不是用来炒的定位,稳地价、稳房价、稳预期。解决好大城市住房突出问题,通过增加土地供应、安排专项资金、集中建设等办法,切实增加保障性租赁住房和共有产权住房供给,规范发展长租房市场,降低租赁住房税费负担,尽最大努力帮助新市民、青年人等缓解住房困难。
▍2022年:探索新发展模式
继续保障好群众住房需求。坚持房子是用来住的、不是用来炒的定位,探索新的发展模式,坚持租购并举,加快发展长租房市场,推进保障性住房建设,支持商品房市场更好满足购房者的合理住房需求,稳地价、稳房价、稳预期,因城施策促进房地产业良性循环和健康发展。
▍2023年:刚性和改善性住房需求获支持
加强住房保障体系建设,支持刚性和改善性住房需求,解决好新市民、青年人等住房问题。
▍2024年:首提多样化改善性住房需求
适应新型城镇化发展趋势和房地产市场供求关系变化,加快构建房地产发展新模式。加大保障性住房建设和供给,完善商品房相关基础性制度,满足居民刚性住房需求和多样化改善性住房需求。
联系方式
执笔人:上海易居房地产研究院 研究总监 严跃进