— 01—
中央定调标本兼治化解房地产风险,北京、深圳等重点城市跟进优化住房限购政策
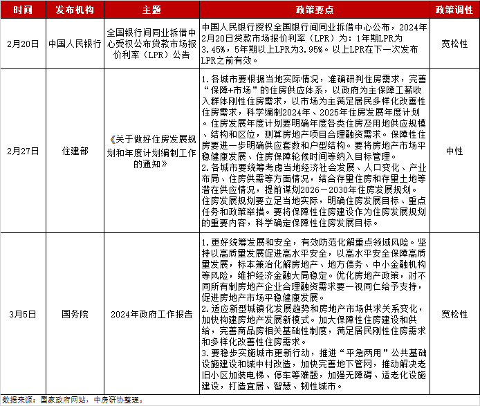
2024年2月,我国房地产政策环境持续放松。中央层面,住建部、金融监管总局要求各地级及以上城市于3月15日前建立房地产融资协调机制,住建部要求各城市完善“保障+市场”的住房供应体系,满足居民多样化住房需求,央行调降5年期以上LPR 25个基点,2024年政府工作报告提出统筹发展和安全,标本兼治化解房地产风险,优化房地产政策,促进房地产市场平稳健康发展等。
地方层面,本月地方出台房地产调控政策39条。其中,宽松性政策38条,紧缩性政策1条。尽管受春节长假和前期政策密集出台等因素影响,本月地方房地产调控政策数量明显下滑,但政策导向仍是持续宽松。其中,北京市通州区、深圳等相继优化住房限购政策,向市场释放积极信号;大部分三线城市则维持以购房财税补贴和住房公积金政策调整为主。本期报告主要对2月房地产行业政策进行梳理,并作解析。

— 02—
中央政策:优化房地产政策、标本兼治化解房地产风险
1. 政策跟踪

2月资金面整体维持均衡态势。公开市场操作方面,2月上旬7天逆回购集中到期,中下旬央行加大逆回购操作力度,当月累计进行31850亿元逆回购,共有43180亿元逆回购到期,净回笼11330亿元;MLF到期量4990亿元,投放量5000亿元,净投放10亿元;2月5日,央行正式下调金融机构存款准备金率0.5个百分点,释放约1万元流动性。资金利率方面,DR007和R007(20D MA)分别为1.86%和2.04%,2月份DR007(20D MA)累计下行1.4bp,R007(20D MA)累计下行20.1bp,资金价格波动率有所回落。LPR方面,1年期LPR维持3.45%不变,5年期以上LPR下调为3.95%,较上月报价下调了25个基点。
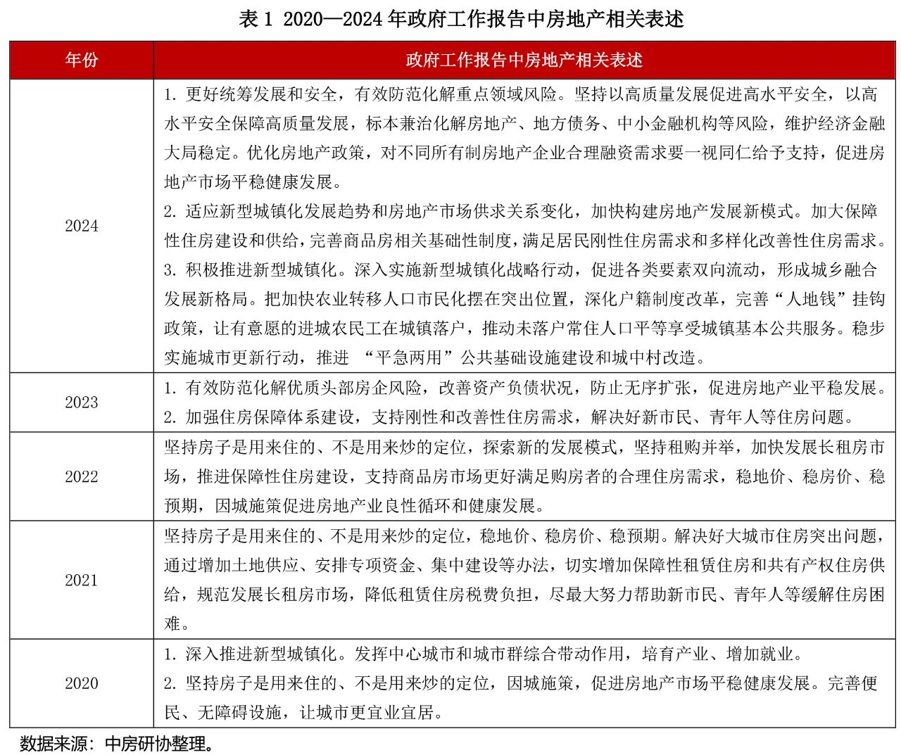
在房地产方面,2024年政府工作报告将房地产工作列入“防风险”任务板块,提出要优化房地产政策,对不同所有制房地产企业合理融资需求要一视同仁给予支持;要适应新型城镇化发展趋势和房地产市场供求关系变化,加快构建房地产发展新模式;要加大保障性住房建设和供给,完善商品房相关基础性制度,满足居民刚性住房需求和多样化改善性住房需求等。住建部、金融监管总局继上月提出指导各地级及以上城市建立房地产融资协调机制之后,本月再度召开城市房地产融资协调机制工作视频调度会议,要求地级及以上城市要在3月15日前建立融资协调机制,既要高质量完成“白名单”推送,又要高效率协调解决项目的难点问题。央行调降5年期以上25个基点,引导房贷利率进一步下行,缓解居民购房和存量房贷偿付压力。住建部在福州召开保障性住房建设工作现场会,提出要以编制住房发展规划为抓手,完善“保障+市场”的住房供应体系,建立“人、房、地、钱”要素联动新机制,探索建立保障性住房房屋体检、养老、保险三项制度,为房屋提供全生命周期安全保障等,加快保障性住房建设和发展。
— 03—
地方政策:北京、深圳跟进优化住房限购政策,三四线城市购房财税补贴和公积金政策加码有序实施
(1)行政干预政策






中房研协测评研究中心监测统计,2024年2月,地方出台房地产调控政策39条。其中,宽松性政策38条,主要涉及优化住房信贷政策、发放购房财税补贴、鼓励房票安置、强化住房公积金政策支持、鼓励支持房企合理融资需求等;紧缩性政策1条,主要涉及房地产广告发布管理。由于春节长假及前期政策持续密集出台等因素,本月地方房地产调控政策发布数量明显减少。政策力度方面,北京市通州区、深圳住房限购政策相继优化,持续向市场释放积极信号,大部分二三线城市仍是以发放购房财税补贴和加强住房公积金支持等为主,政策平稳有序实施。

在行政干预方面,核心举措主要包括优化住房限购和信贷政策、发放购房财税补贴、鼓励房票安置等。典型代表有:北京市通州区取消了落户、社保或个税缴纳年限需满3年的要求,明确在京具备购房资格的四类家庭,可以在通州区购买一套商品住房;深圳取消本市户籍居民家庭购房落户年限及缴纳个税或社保年限要求,非本市户籍个税或社保年限要求由5年缩短至3年;扬州取消限售政策,市区住房取得不动产权证书即可上市交易,并实施“以旧换新”契税补贴政策;荆州降低个贷首付利率,首套房认定标准“认房不认贷”,最低首付比例调整为20%,二套房最低首付比例调整为30%,房贷利率政策下限调整为LPR+20BP;益阳放宽商品房预售许可办理条件,新建多层建筑形象进度达到三分之一及以上,高层建筑形象进度达到四分之一以上的房屋,即可申请办理商品房预售许可等。此外,荆门、荆州、长春、扬州、沈阳、益阳、六安市叶集区、河池市大化瑶族自治县、亳州市利辛县、宜宾市兴文县、丽水市莲都区、天津市宁河区及蓟州区等多地发布了购房财税补贴类政策。
在土地政策方面,核心举措主要涉及集体经营性建设用地入市管理。典型代表有:海南省发布试点办法,明确农村集体经营性建设用地可以按照规划入市用于符合国家、海南省产业政策以及城镇开发边界内外国土空间用途管制、生态环境保护要求的项目,包括工业、仓储、商业服务业、保障性租赁住房以及养老、教育、科研、医疗卫生、文化体育、采矿等,但不得用于建设市场化商品住房、安居房;农村集体经营性建设用地使用权出让、出租,应取招标、拍卖、挂牌或者协议等方式;文昌市可以试点探索利用镇(墟)区范围内农村集体经营性建设用地用于面向本市农村集体经济组织成员的村民住宅建设,但所建房屋不得分割转让等。
在住房公积金政策支持方面,核心举措主要包括上调公积金最高贷款额度、降低公积金贷款最低首付比例、放宽公积金贷款申请限制和提取限制等。典型代表有:厦门将申请条件中“12个月连续足额缴存住房公积金”时限缩短至6个月,并阶段性上调流动性调节系数至1.2;苏州明确购买法拍房可在未付清全款前办理公积金贷款,贷款额度、期限、首付款比例、利率、还款方式等按公积金贷款有关管理规定执行;海南省将首套房公积金贷款最低首付比例由25%下调至20%;济南将首套房最低首付比例下调至20%,二套房最低首付比例下调至30%;哈尔滨将公积金可贷额度计算倍数由公积金账户余额的20倍提高至40倍,支持提取公积金支付购房首付款等。
在人口人才方面,核心举措主要包括发放人才购房补贴、放宽落户限制等。典型代表有:南京取消积分落户中“社保缴纳不少于12个月”的限制条件,增设租赁住房加分指标项,加大居住和社保加分比重;泉州对在泉州首次购买商品住房的博士研究生、硕士研究生,以及全日制“双一流”高校本科生、普通高校本科生、大专生分别提供购房补助8万元、6万元、4万元、2万元、1万元;郑州对经省市认定的A、B、C、D类高层次人才首次购房,分别给予300万元、150万元、100万元、50万元购房补贴,对博士、硕士、本科毕业生、专科毕业生分别给予10万元、5万元、2万元、1万元购房补贴等。
紧缩性政策主要涉及房地产广告发布管理。典型代表有:北京发布房地产广告发布指引,要求房地产广告坚持“房住不炒”定位,内容真实准确,明晰重要信息,明确主体责任,并明确房地产广告不得含有"房价年增长XX%以上""年租金高于该地段平均水平XX%""投资收益保持在XX%以上"等升值或者投资回报的承诺内容,不得含有"买房能落户"等能够为入住者办理户口、就业、升学等事项的承诺,不得违反国家和北京市有关价格管理的规定等。
2月重要事项复盘

重点40城现行房地产核心政策一览

根据中房研协测评研究中心监测统计,截至2024年2月29日,40个重点城市中:
(1)限购方面,执行全域限购政策的城市有4个,分别为北京、上海、深圳、海口;执行区域限购政策的有6个,分别为广州、成都、西安、杭州、长沙、天津;其他30个城市均不限购。
(2)限售方面,执行限售政策的城市有15个,其中,北京、上海、杭州、海口及厦门部分楼盘限售期最长达到5年,厦门特殊楼盘限售期最长达到8年。
(3)限地价方面,土地拍卖仍设定最高限价的城市有3个,分别为北京、上海、深圳,其他城市已基本取消土地最高限价。
(4)较上月相比,本月北京、深圳在住房限购方面进行了定向宽松。其中,北京市通州区取消了落户、社保或个税缴纳年限需满3年的要求,明确在京具备购房资格的四类家庭,可以在通州区购买一套商品住房;深圳取消本市户籍居民家庭购房落户年限及缴纳个税或社保年限要求,非本市户籍个税或社保年限要求由5年缩短至3年。
2. 住房信贷及税收减免政策

根据中房研协测评研究中心监测统计,截至2024年2月29日,40个重点城市中:
(1)40个城市均已跟进“认房不认贷”政策,即居民家庭(包括借款人、配偶及未成年子女)申请贷款购买商品住房时,家庭成员在该市名下无成套住房的,不论是否已利用贷款购买过住房,银行业金融机构均按首套住房执行住房信贷政策;
(2)40城二手房交易中,北京普通住宅满两年免征增值税,非普通住宅满两年征收差额增值税,满五唯一免征个人所得税;上海、深圳普通住宅满五年免征增值税,非普通住宅满五年差额征收增值税,满五唯一免征个人所得税;其他城市二手房交易基本执行满两年免征增值税、满五唯一免征个人所得税政策。
房地产政策展望
3月6日,央行行长潘功胜出席十四届全国人大二次会议经济主题记者会表示,我国的经济回升向好,高质量发展扎实推进,但是国内外的形势依然复杂多变,需要发挥政策合力,加大宏观调控的政策力度。中国的货币政策工具箱依然丰富,货币政策仍有足够空间。在平衡好短期与长期、稳增长与防风险、内部均衡和外部均衡的关系导向下,货币政策维持偏松预期。短期流动性方面,根据中信证券研究分析,由于财政支出力度加大,3月基本不存在流动性缺口,但由于财政支出通常集中在月末,因此月内其他时点资金面仍有可能面临一定的压力。央行大概率会通过公开市场操作将资金利率控制在政策利率附近。
在房地产方面,2024年政府工作报告依旧将房地产置于重点领域风险首位,并提出统筹发展与安全,标本兼治化解房地产等领域风险,凸显了“以进促稳”的工作导向。具体来看,工作报告重点突出了两个方面的内容:一是优化房地产政策,一视同仁支持不同所有制房企合理融资需求,这与当前中央督促各地建立房地产融资协调机制相吻合,后期有望进一步延续深化,包括“三道红线”等监管政策也有望得到进一步优化调整;二是适应新型城镇化发展趋势和房地产市场供求关系变化,加快构建房地产发展新模式,这其中不仅包括加快保障性住房建设、“平急两用”公共基础设施建设和城中村改造等“三大工程”建设,还涉及社会发展形势及行业供求关系变化背景下房地产市场长效发展机制建设等问题,如促进“人、房、地、钱”要素合理配置并实现良性循环等。
根据CRIC统计数据,2月我国房地产市场低位运行。TOP100房企实现销售操盘金额1858.6亿元,环比下降21%,同比下降60%,单月业绩规模创近年新低;重点30城商品住宅新增供应环比下降53%、同比下降54%,成交环比下降45%、同比下降71%。这一方面是受春节假期影响,另一方面也暴露出当前房地产市场预期支撑依旧不足、需求和购买力持续低迷等问题。基于此,房地产政策仍需继续优化,尤其在前期以发放购房财税补贴、加大住房公积金贷款支持等政策为主但收效有限背景下,政策宽松力度需进一步加大。重点一二线城市需加快放开限购、限售、限贷、限价步伐,让商品住房回归商品属性,提振市场信心;三四线城市则不仅需要进一步加大购房财税补贴、住房公积金支持、房票安置等需求侧支持力度,还要合理控制土地供应,加快存量房去库存,稳妥化解房地产风险。