欢迎访问青海省建设行业协会信息平台!
现在是:
注册
登录
网站首页
时政要闻
通知公告
省建筑节能协会
协会概况
政策标准
协会动态
行业动态
文件下载
省房地产业协会
关于协会
信息动态
走进广厦奖
评优评先
会议培训
协会刊物
会员动态
抗击疫情会员在行动
省建设监理协会
协会概况
协会动态
政策法规
行业动态
会员动态
省建筑业协会
协会概况
协会工作
政策法规
文件公告
行业动态
会员信息
企业诉求
文件下载
协会党建
党建专栏
专题专栏
您现在的位置:
首页
>
省房地产业协会
>
信息动态
>
数据研究
全国房地产政策变动监测报告(2021年7月)
发布者:省房地产协会
发布时间:2021-08-20
阅读次数:
0
次
一、
本月楼市政策聚焦:中央重申坚持“房住不炒”定位和“三稳”调控目标,加快发展租赁住房
7月,房地产政策环境从严。中央层面,中共中央政治局会议重申,坚持“房子是用来住的、不是用来炒的”定位,稳房价、稳地价、稳预期,调控立场坚定。并且提出,要加快发展租赁住房,落实用地、税收等支持政策。国务院副总理韩正在加快发展保障性租赁住房和进一步做好房地产市场调控工作电视电话会议上也强调,要高度重视房地产市场的新情况新问题,坚持“房住不炒”定位,不将房地产作为短期刺激经济的手段;要把发展保障性租赁住房作为“十四五”住房建设的重点任务,解决好大城市的住房突出问题。在具体措施方面,本月住建部就房地产市场情况约谈银川、徐州、金华、泉州、惠州5个城市,并将以上5个城市纳入房地产市场监测重点城市名单。央行等监管部门提出重点房企资金监测和融资管理规则扩容,新增“重点房企买地金额占年度销售比不得超过40%”。住建部等8部门联合印发整治房地产市场秩序的通知,整治重点为房地产开发、房屋买卖、住房租赁及物业服务等。
地方层面,7月地方出台房地产调控政策数量较上月继续小幅增加,紧缩性政策占比较上月提升13个百分点,从严从紧调控风向明显。从调控内容来看,紧缩性政策仍聚焦在新房及二手房价格管控、房地产市场秩序整顿、房企资金监管等方面,宽松性政策则基本依赖人才引进及户籍制度改革。本期报告主要对7月份房地产行业政策进行梳理,并作解析。
表1 2021年两次中央政治局会议内容对比
数据来源:中房研协整理
二、中央政策:坚持“房住不炒”,加快发展租赁住房
1.
政策跟踪
2.政策小结
本月货币政策继续从“稳”。一方面,央行于7月15日下调金融机构存款准备金率0.5个百分点,释放长期资金约1万亿元,以保持流动性合理充裕,增强金融机构资金配置能力;另一方面,MLF利率已连续16个月维持在2.95%的水平,LPR连续15个月持平。
在房地产调控方面,本月中央围绕构建落实房地产长效机制,动作频频。一方面,国务院再提要坚持“房住不炒”定位,重视房地产工作中的新情况、新问题,要严格房地产企业“三线四档”融资管理和金融机构房地产贷款集中度管理,要加快发展保障性租赁住房并印发了具体指导意见,财政部等3部门联合印发住房租赁税收优惠减免政策等。7月30日,中共中央政治局会议也重申坚持“房住不炒”定位,稳地价、稳房价、稳预期,强调要加快发展租赁住房,落实用地、税收等支持政策。另一方面,央行等监管部门提出,将房企买地金额占比年度销售额指标纳入监管体系,重点房企买地金额不得超年度销售额40%。住建部约谈银川、徐州、金华、泉州、惠州,并将以上5个城市纳入房地产市场监测重点城市名单。房地产市场监管力度持续加强。此外,住建部、国家发改委等8个部门联合发布整顿规范房地产市场秩序的通知,提出力争用3年时间,市场房地产市场秩序明显好转。房地产市场监管体系将不断健全并形成常态化运作。
三、地方政策:多地调控加码,持续完善房地产市场调控机制
1.政策跟踪
(1)
行政限制政策
(2)土地政策
(3)公积金政策
(4)住房保障政策
(5)人口人才政策
(6)市场监管政策
(7)其他政策
2.政策小结
中房研协测评研究中心监测统计,2021年7月地方出台房地产调控政策42条,较上月略有增加。其中,宽松性政策11条,紧缩性政策20条,中性政策11条。全国多地加码房地产市场调控,紧缩性政策占比再次提升,房地产政策环境持续从紧。
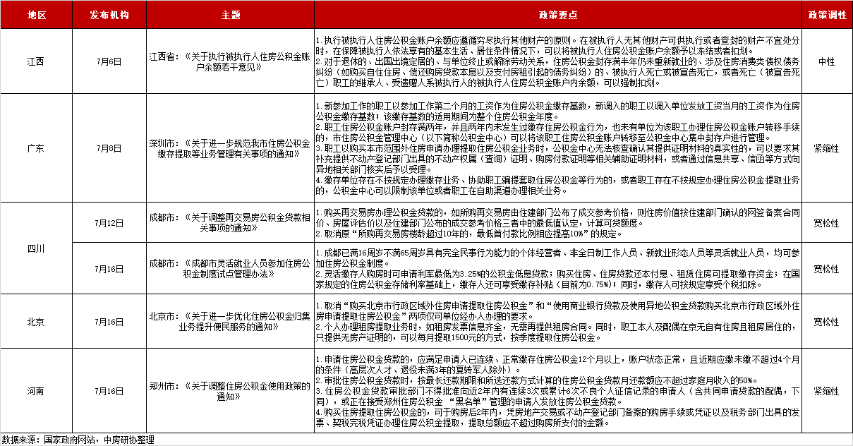
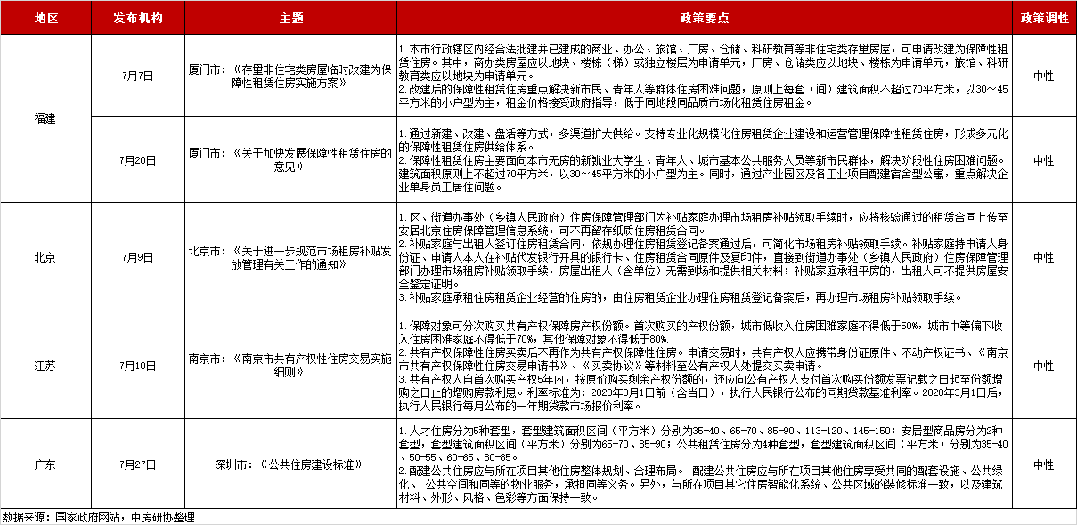
具体来看,调控收紧主要集中在强化行政限制和加强市场监管上。其中,在强化行政限制方面,典型代表有:上海市规定未通过价格核验的二手房不得对外发布,并明确通过赠与方式转让住房的,在住房限购政策执行中,该住房自转移登记之日起5年内仍记入赠与人拥有住房套数;东莞市提出以近一年内新建商品住房申报销售价格及网签销售价格、二手住房网签交易价格以及自然资源、税务部门对区域地价、房价的分级管理、住宅建造品质等因素确定房价基准及调节系数,作为新建商品房销售价格的参考依据;南京市针对部分关注度较高的商品住房项目,采取集中供应方式上市销售,申购人自报名之日起至摇号结果公示当日止,仅可参加一个集中供应项目的购房报名;西安市、无锡市、绍兴市等地相继建立二手房成交参考价格机制等。在加强市场监管方面,典型代表有:温州市就炒作学区房及哄抬房价开展整顿行动;广州市就房源信息发布进行进一步规范;济南市要求新建商品房建立项目电子手册,记录项目投资、建设、销售、资金监管、交付、市场检查等全周期开发建设相关事项;深圳市、南京市出台住房租赁企业租赁资金监管细则等。
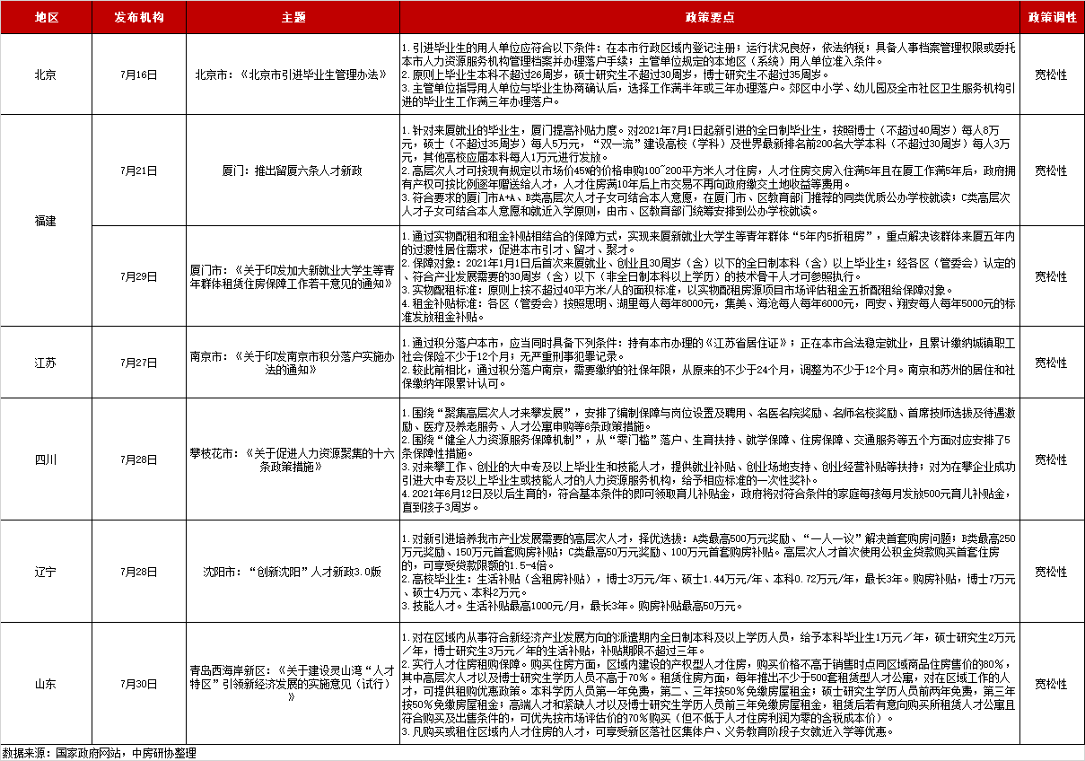
调控宽松主要表现在人口人才政策上。典型代表有:厦门市推出“留厦六条”新政,高层次人才可按现有规定以市场价45%的价格申购100—200平方米人才住房,人才住房交房入住满5年且在厦工作满5年后,政府拥有产权可按比例逐年赠送给人才;南京市放宽积分落户条件,需要缴纳的社保年限,从原来的不少于24个月,调整为不少于12个月,且南京和苏州的居住和社保缴纳年限累计认可;沈阳发布人才新政3.0版,针对高层次人才,最高可给予500万购房补贴;青岛市西海岸新区建设产权型人才住房,高层次人才以及博士研究生学历人员购买价格不高于同区域商品住房售价的70%等。此外,成都市取消原“所购再交易房楼龄超过10年的,最低首付款比例相应提高10%”的规定,合肥市缩短摇号选房资格锁定时间等,客观上也利好当地房地产交易。
四、7月重要事项复盘
五、房地产政策展望
1.中央层面
7月30日,中共中央政治局会议召开。会议认为,当前全球疫情仍在持续演变,外部环境更趋复杂严峻,并延续了“国内经济恢复仍然不稳固、不均衡”的判断。会议提出,做好下半年经济工作,要坚持稳中求进工作总基调,要做好宏观政策跨周期调节,保持宏观政策连续性、稳定性、可持续性,积极的财政政策要提升政策效能,稳健的货币政策要保持流动性合理充裕。央行2021年下半年工作会议也强调,要坚持稳字当头,综合运用多种货币政策工具,保持流动性合理充裕,政策导向与中共中央政治局会议保持一致。7月央行降准释放长期资金1万亿,流动性边际宽松,主要是针对MLF大量到期的补充及7月税期高峰的对冲。8月、9月MLF到期量分别为7000亿和6000亿元,或使流动性偏紧,预计央行仍会有适度对冲措施应对,下半年经济政策仍将以维稳为主。
在房地产方面,中共中央政治局会议为下半年房地产调控定调,坚持“房住不炒”定位,稳房价、稳地价、稳预期,促进房地产市场平稳健康发展。从住建部再次就房地产市场调控约谈地方城市来看,中央对地方房地产调控工作保持密切关注,要求地方切实落实调控主体责任。此外,央行等监管部门将房企买地金额占年度销售额比例纳入监管指标体系,并要求严格执行“三线四档”融资管理和房地产贷款集中度要求,房地产金融监管也将进一步强化。无论是从仍不稳固的国内经济形势,还是严厉的行业政策环境来看,下半年房地产发展不容乐观。
2.地方层面
在中央三令五申坚持“房住不炒”定位和“稳地价、稳房价、稳预期”调控目标,住建部再次就房地产市场情况约谈地方城市负责人的背景之下,未来地方调控势必将更加积极主动,调控城市范围将进一步扩大,调控力度大概率也将加大,升级“四限”政策、建立房价管控机制、完善土地出让规则等或将成为后续房地产市场调控重点。随着房地产调控机制不断完善,通过人才政策为楼市输血的作用逐渐减弱,一二线房地产市场将继续降温,库存积压严重的三四线城市房地产市场压力进一步加大,需防范风险。另一方面,大力发展租赁住房是2021年住房城乡建设重点工作,近期中央已多次召开加快相关专题会议,预计后续地方也将加快落实推进。
上一篇:
2021年1-7月典型房企销售目标完成率排行榜
下一篇:
【行业政策】中国房地产业协会养老与康养信息月...