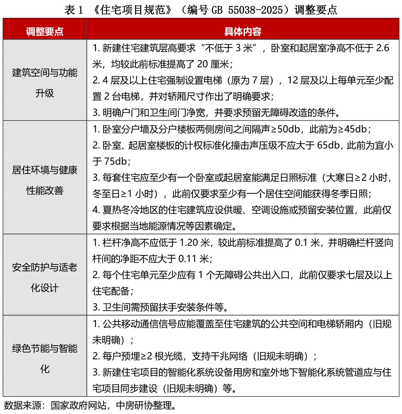
2025年3月,我国房地产政策持续宽松。中央层面,政府工作报告首次将“稳住楼市股市”写入总体要求,强调持续用力推动房地产市场止跌回稳;中共中央、国务院将“更好满足住房消费需求”纳入提振消费专项行动重要内容;自然资源部、财政部发布运用地方专项债收储实施细则,推动地方收储和去库存工作;住建部发布国家标准《住宅项目规范》,推动“好房子”建设等。
地方层面,地方积极落实中央稳楼市要求,房地产调控政策频次显著增加,当月地方出台房地产调控政策50条。其中,宽松性政策40条,内容涉及取消限售、发放购房补贴、加大住房公积金贷款支持、加大房票安置力度等多个方面。本期报告主要对3月房地产行业政策进行梳理,并作解析。

中央政策:持续用力推动房地产市场止跌回稳,充分释放刚性和改善性住房需求潜力
1. 政策跟踪

2. 政策小结
3月资金面整体均衡偏松,资金利率环比回落。公开市场操作方面,逆回购净回笼3622亿元,MLF净投放630亿元,买断式逆回购净投放1000亿元,公开市场累计净回笼近2000亿元。资金利率方面,3月DR001均值环比下行11BP至1.77%,DR007均值环比下行13BP至1.88%。LPR方面,1年期LPR、5年期以上LPR分别维持3.1%、3.6%。
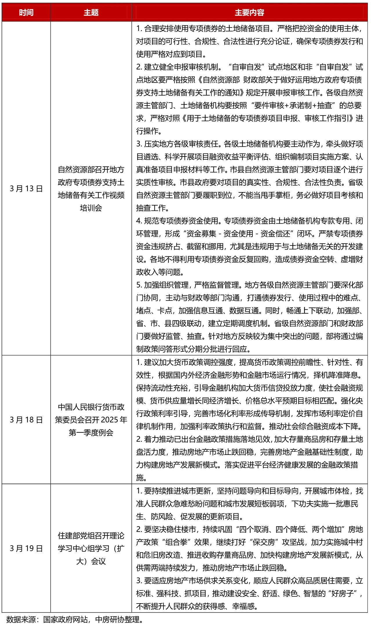
在房地产方面,2025政府工作报告重申“持续用力推动房地产市场止跌回稳”,并从需求侧、供给侧、行业转型与房地产发展新模式构建等多方面作出了具体的工作部署。自然资源部、财政部发布运用地方专项债券支持收储工作实施细则,鼓励地方优先选择成熟度高、操作性强、预期效益显著、风险低的项目。中共中央、国务院印发提振消费专项行动方案,将“更好满足住房消费”列入重要内容,强调持续用力推动房地产市场止跌回稳,加力实施城中村和危旧房改造,充分释放刚性和改善性住房需求潜力等。此外,住建部印发国家标准《住宅项目规范》,以安全、舒适、绿色、智慧为目标,在规模、布局、功能、性能和关键技术措施等方面,对住宅项目的建设、使用和维护作出规定。
地方政策:调控频次显著提升,提振住房消费类政策持续加码

(2)公积金政策

(3)人口人才政策

(4)其他政策


(2)其他政策


4. 政策小结
地方房地产调控频次显著提升,提振住房消费类政策持续加码
中房研协测评研究中心监测统计,2025年3月,地方出台房地产调控政策50条。其中,宽松性政策40条,内容主要涉及取消限售、发放购房补贴、加大住房公积金支持、加大房票安置力度等;中性政策7条,内容主要涉及保障性住房规划建设、配售型保障性住房管理等;紧缩性政策3条,内容主要涉及房地产市场秩序专项整治、商品房销售信息公示等。总的来看,两会落幕之后,地方积极落实中央稳楼市要求,调控频次显著增加,尤其在激活购房消费动能方面,加大购房补贴力度和税费优惠力度、加大住房公积金贷款支持、下调二套房最低首付比例等支持性政策持续发力。

行政干预核心举措包括发放购房补贴或税费优惠、加大房票安置力度、取消限售等
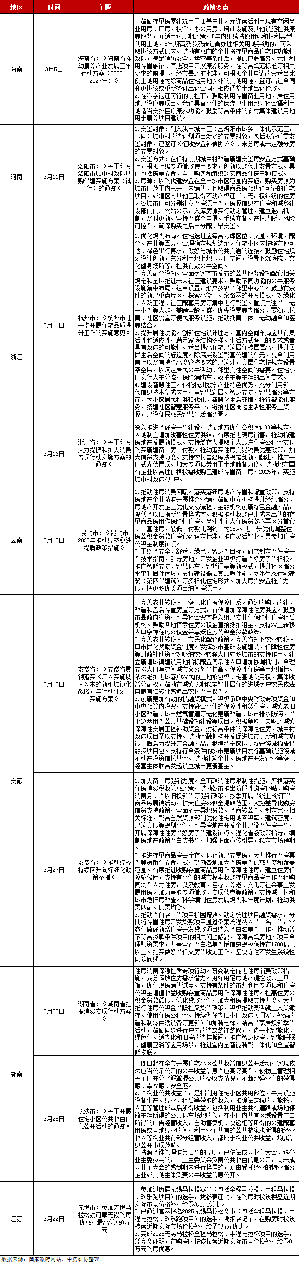
在行政干预方面,核心举措主要包括发放购房财税补贴或给予税费优惠、加大房票安置力度、鼓励住房“以旧换新”、取消住房限售等。典型代表有:苏州出台“三低一宽”房贷新政,即低首付、低利息、低月供和宽期限;南京全面取消商品住房限售,优化拓展住房消费“以旧换新”模式,加大房票安置力度等;宁波将购买市六区住房契税优惠类家庭住房套数查询区域范围缩小至购房所在区行政区域;佛山提出进一步做好房地产项目“白名单”审核工作,做好“能报尽报”;义乌、无锡、南京市溧水区、安徽省等多地鼓励发放购房补贴或折扣优惠等。
公积金政策核心举措包括上调公积金最高贷款额度、下调最低首付比例、放宽公积金提取限制等
在住房公积金政策支持方面,核心举措主要包括上调公积金最高贷款额度、下调公积金贷款最低首付比例、放宽公积金提取限制等。典型代表有:聊城将单、双方缴存家庭最高贷款额度分别上调至70万元、90万元,将二套房最低首付比例下调至20%;深圳将个人最高贷款额度上调至60万元,家庭最高贷款额度上调至110万元,首套、二套住房最低首付比例统一调整为20%,保障性住房最低首付比例调整为15%;南京将提取住房公积金支付购房首付款的范围由购房人及其配偶扩大至购房人的父母和子女;天津将二套房最低首付比例下调至20%;青岛将购买商品房现房最高贷款额度上调10%,并延长借款人年龄上限,贷款到期日男性不超过68岁,女性不超过63岁,或不超过法定退休年龄后5年等。
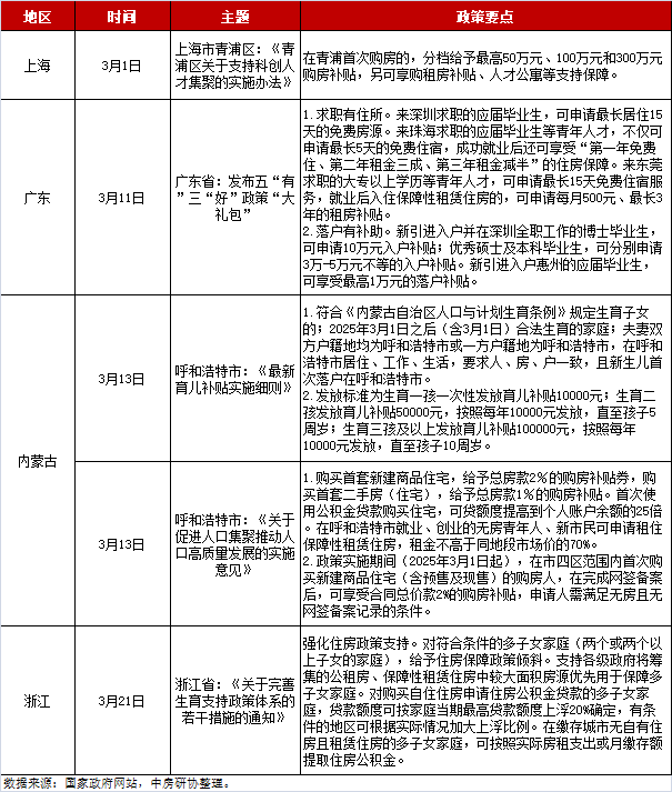
人口人才政策主要涉及发放人才落户和购房补贴、发放新生儿补贴等
人口人才政策主要涉及发放人才购房补贴、发放新生儿补贴、发放人才落户补贴等。典型代表有:上海市青浦区提出支持科创人才集聚,对在青浦首次购房的科创人才分档给予最高50万元、100万元、300万元的购房补贴,另可享受购租房补贴、人才公寓等支持保障;呼和浩特提出发放新生儿补贴,补贴标准为一孩一次性补贴10000元,二孩分5年发放共补贴50000元,三孩分10年发放共补贴100000元;广东发布五“有”三“好”政策“大礼包”,新引进入户并在深圳全职工作的博士毕业生,可申请10万元入户补贴,优秀硕士及本科毕业生可分别申请3万-5万元不等的入户补贴等。
住房保障政策主要涉及保障性住房规划建设、配售型保障性住房管理等
中性政策主要涉及保障性住房规划建设、配售型保障性住房管理等。典型代表有:厦门印发配售型保障性住房管理办法,明确新建配售型保障性住房建筑面积控制标准为60平方米左右的两室房型、75平方米左右的三室房型和90平方米左右的三室房型,配售型保障性住房的产权归申请人和共同申请人共有;呼和浩特明确严禁公租房转租转借和变相牟利;广州发布城中村改造项目规划建设保障性住房的意见,明确四种规划建设保障性住房的方式和两种配置保障性租赁住房的方式;重庆、杭州调整公租房申请收入准入门槛,进一步扩大公租房覆盖群体范围等。
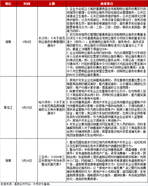
紧缩性调控主要涉及商品房预售资金监管、房地产项目信息公示规范、房地产市场秩序整治等
紧缩性政策主要涉及商品房预售资金监管、房地产项目信息公示规范、房地产市场秩序整治等。典型代表有:哈尔滨要求房企在售楼处显著位置公示每套商品房的建筑面积、套内建筑面积、建筑公摊部位及面积等具体信息,并进一步加强商品房预售资金监管等;三亚针对区域内所有房企、经纪机构及互联网领域开展房地产市场秩序整治工作;长沙规范物业服务收费管理,明确业主大会成立之前的普通商品住宅前期物业服务费实行政府指导价管理,物业服务分项目收费标准可以在基准价上下浮动,最高上浮额度不得超过30%等。
3月重要事项复盘

— 05—
房地产政策展望
1.中央层面
3月18日,央行货币政策委员会召开2025年第一季度例会。会议指出,当前外部环境更趋复杂严峻,世界经济增长动能不强,主要经济体经济表现有所分化,通胀走势和货币政策调整不确定性上升。我国经济运行总体平稳、稳中有进,高质量发展扎实推进,但仍面临国内需求不足、风险隐患较多等困难和挑战。会议提出建议加大货币政策调控强度,择机降准降息,保持流动性充裕。短期流动性方面,根据财通证券研究所测算,在排除逆回购和MLF到期因素的情况下,4月流动性缺口约1100亿元,资金面压力较3月明显减轻。叠加当前中美关税博弈影响,货币政策趋向偏松。
在房地产方面,2025政府工作报告首次将“稳住楼市股市”写入总体要求,明确了持续用力推动房地产市场止跌回稳的重要任务,并提出多项工作部署,后续房地产工作将继续围绕提振需求、优化供给、提升产品品质、加强合理融资需求等方面展开。此外,当前中美关税摩擦加剧,房地产作为提振内需、扩大消费的重要抓手,有望迎来更大力度的金融财税等政策支持。
2. 地方层面
根据CRIC统计数据,2025年3月,TOP100房企实现销售操盘金额3177.6亿元,同比下降11.3%,环比增长68.9%,单月业绩规模保持在历史低位。重点30城商品住宅新增供应881万平方米,同比下降27%,环比增长157%,仍然处在近7年同期最低位;成交1230万平方米,同比增长4%,环比增长79%,部分一线及强二线城市出现“小阳春”行情。总的来看,楼市延续低位运行,大部分城市止跌回稳仍有压力。
4月仍为楼市重要节点,地方房地产政策需持续发力。供给侧,土地供应继续“提质减量”,加快存量土地和存量商品房收购工作,优化市场供给结构,其中,利用专项债收储工作已在多地开展,其他城市或地区需加快研究和推动落地。需求侧,核心围绕降低购房成本和购房门槛开展工作,如进一步加大购房补贴力度或税费优惠力度、提高住房公积金最高贷款额度、降低二套房最低首付比例、下调房贷利率、加大房票安置力度、完善住房“以旧换新”模式等,其中,近期苏州、南京部分银行针对特定人群推出特色化金融产品,无锡、南京等地探索拓展住房“以旧换新”新模式等举措为其他城市提供了良好借鉴,地方或可根据实际探索更多创新举措。此外,住建部发布国家标准《住宅项目规范》,为“好房子”建设提供了指导,地方需加快落实相关实施细则,并进一步强化政策支持,如优化土地出让条件设定、探索容积率奖励、给予税费减免等,系统性推动“好房子”建设。