欢迎访问青海省建设行业协会信息平台!
现在是:
注册
登录
网站首页
时政要闻
通知公告
省建筑节能协会
协会概况
政策标准
协会动态
行业动态
文件下载
省房地产业协会
关于协会
信息动态
走进广厦奖
评优评先
会议培训
协会刊物
会员动态
抗击疫情会员在行动
省建设监理协会
协会概况
协会动态
政策法规
行业动态
会员动态
省建筑业协会
协会概况
协会工作
政策法规
文件公告
行业动态
会员信息
企业诉求
文件下载
协会党建
党建专栏
专题专栏
您现在的位置:
首页
>
省建设监理协会
>
协会动态
>
协会文件
关于举办建设工程监理技术人员监理业务培训的通知
发布者:省监理协会
发布时间:2020-08-28
阅读次数:
0
次
附件1:
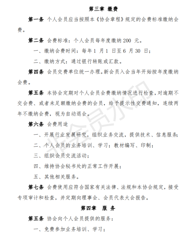
青海省建设监理协会个人会员管理办法(试 行)
附件2:
青海省建设监理协会个人会员入会申请表
附件3:
青海省建设工程监理技术人员岗位培训汇总表
附件:
青建监协[2020]16号
上一篇:
关于“青海省建设监理协会”官方网站正式上线的通知
下一篇:
关于举办《民法典专题解读》讲座的通知