欢迎访问青海省建设行业协会信息平台! 现在是:

2023年城市更新发展总结与展望 ∣ 政策篇

发布者:省房地产协会 发布时间:2024-01-11 阅读次数:0

2019年底

中央经济工作会议提出“加强城市更新和存量住房改造提升”。


2020年

中国共产党第十九届中央委员会第五次全体会议审议通过了《中共中央关于制定国民经济和社会发展第十四个五年规划和二〇三五年远景目标的建议》,明确提出实施城市更新行动。“实施城市更新行动”首次写入我国五年规划,其重要性提到了前所未有的高度。


2021年

城市更新首次被写入政府工作报告,住建部在21个市(区)开展第一批城市更新试点工作。


2022年

从中央到各地城市更新政策密集发布,不断为城市更新的开展构建良好的政策环境。


2023年

从全国到各地的城市更新政策数量达到近几年高峰,推动我国城市更新更高质量发展。

本报告系统梳理2023年初以来中央及地方出台的城市更新相关政策,总结中央层面及地方层面城市更新政策特点,并对重点城市重点政策进行解读,通过政策方向挖掘未来城市更新业务机遇,为城市更新服务商的业务发展提供参考。点击获取完整版报告


更多城市更新研究中指云获取(复制链接) 
https://www.cih-index.com/

1
城市更新整体政策形势分析

(一)全国层面城市更新相关表态/政策形势

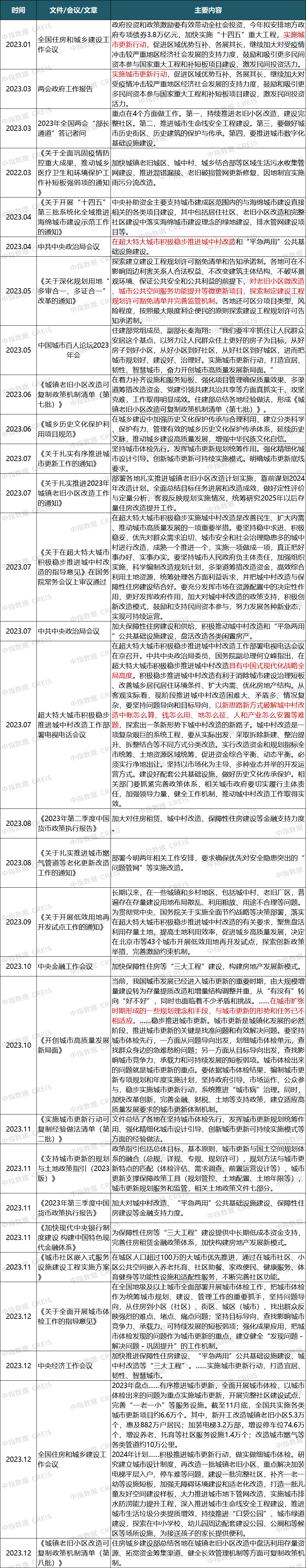
2023年,全国层面的城市更新相关表态/政策数量为近三年最高,充分体现了城市更新对扩大内需,推动城市高质量发展的重大战略意义。2023年中央的城市更新政策更多与稳增长进行结合,特别是围绕老旧小区改造、推进超大特大城市城中村改造进行全面性部署。老旧小区改造、城中村改造成为下阶段我国大城市实施城市更新行动的重要抓手。

图:近年来全国层面城市更新政策/表态数量
2
资料来源:中指研究院综合整理

表:2023年全国层面城市更新相关政策/表态
3
资料来源:中指研究院综合整理

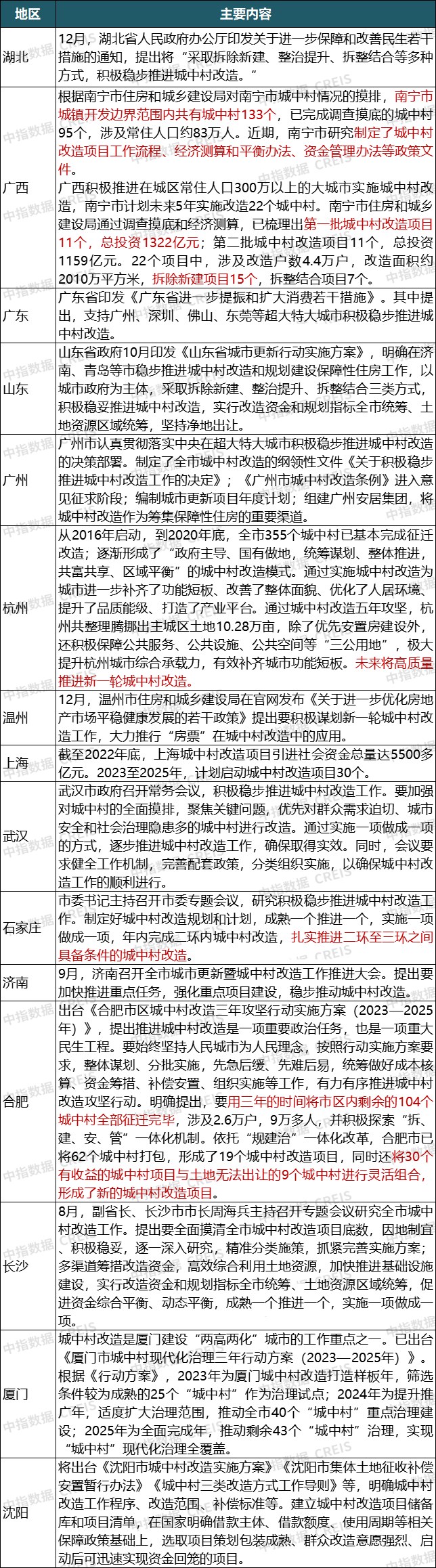
(二)地方层面城市更新政策出台形势

根据中指研究院的监测,2021、2022、2023年城市更新政策出台的数量均较多。从各市政策数量变化情况来看,2021、2022年是各地城市更新政策出台的高峰期,年度出台的市级政策数量均在130项左右。2023年,超15个省出台了超过30条政策,超96个地级及以上城市出台了129条市级城市更新政策,仍然处于政策出台高峰期。

整体来看,2023年各地的城市更新政策更加注重发挥政府统筹规划职能,出台更具可落地的相关政策。具体呈现六个方面的特点

第一,省级政策进一步增多,广东、河北、山东、江苏等地持续从省级层面推动城市更新发展,部分北方、中西部地区省份加大力度从省级层面推动城市更新。

第二,各地关于资金、规划、细则指引类政策数量明显增加,在前期导向性文件基础上,当前的政策更加注重落地性、实操性,特别是城市更新发展阶段越成熟的地区政策越聚焦操作指引、审批优化等。

第三,除了一线城市,2023年以来二线、三四线城市也开始注重出台城市更新条例,从法规的层面提供顶层设计支持。例如,《石家庄市城市更新条例》已于2023年12月31日起施行,台州起草了《台州市城市更新条例(草案征求意见稿)》,《玉溪市城市更新条例》自2024年1月1日起施行。

第四,2023年多年出台城市更新专项规划,截至目前,已有二十余个城市发布城市更新专项规划,各地更加重视系统盘点内部可更新资源、规划未来更新路径。

第五,珠三角、长三角多年来城市更新政策密集度较高,2023年部分中西部城市群中相关城市的政策数量占比有所增加。

第六,与往年相比,2023年三四线城市政策数量明显增加,城市更新政策覆盖面由高能级城市进一步向低能级城市扩展。

图:各地城市更新政策出台情况
4
数据来源:中指研究院综合整理

表:2023年部分省市政策出台情况
5
资料来源:中指研究院综合整理

6
重点政策分析

2023年,关于城市更新领域的核心政策主要是7月份国务院常务会议审议通过的《关于在超大特大城市积极稳步推进城中村改造的指导意见》,该政策的出台将推动超大特大城市及城区300万以上人口城市进入新一轮城中村改造发力期。其他重要政策还有《广州市城中村改造条例(征求意见稿)》《支持城市更新的规划与土地政策指引(2023版)》等。

(一)《关于在超大特大城市积极稳步推进城中村改造的指导意见》

《意见》包括总体要求(指导思想、基本原则),重点任务(明确城中村改造范围、编制城中村改造规划计划、依法实施征收、多渠道筹措改造资金、将城中村改造与保障性住房建设相结合),支持政策(加大对城中村改造的政策支持),组织实施(落实地方责任、加强协调配合、做好舆论引导),共4大方面,11条要求。

此轮超大特大城中村改造与之前棚户区改造的差异点主要体现在三个方面。第一,此次城中村改造主要集中在21个超大特大城市,上轮棚改是全国性的,特别是三、四线城市体量更大;第二,城中村改造将“采取拆除新建、整治提升、拆整结合等不同方式分类改造”,棚户区改造主要以拆除重建为主;第三,相比上轮棚改,此次城中村改造主要以多元化资金来源为主,而此前棚户区改造政策性银行专项贷款占近七成。

此轮超大特大城中村改造与此前各地开展的城中村改造相比的差异点主要体现在三个方面。第一,推行力度更大,自上而下、集中在超大特大城市推动,集中释放的投资效应更加明显,此前城中村改造多以各地结合城市阶段性建设需要自发开展为主;第二,改造后业态多元化、改造目标更加综合,除了部分可售住宅外,兼顾可运营的保障房业态、租赁房业态、产业业态、商业业态、城市公共服务业态、平急两用工程设施等;第三,以往部分城市存在毛地出让的情况导致部分项目无法按期完成,此次政策提到“必须实行净地出让”,更强调“实施一项做成一项”,同时也大大强化了地方政府在前端的统筹功能。

从政策的作用来看,主要是改善民生、扩大内需、推动城市高质量发展等方面。第一改善民生方面,政策提到要优先对群众需求迫切、城市安全和社会治理隐患多的城中村进行改造。第二扩大内需方面,城中村改造产生的投资效应明显,城中村改造(特别是部分改造涉及拆除重建)在各类城市更新类别中能够带动的投资效应较为明显,且大城市规模仍在,在保增长背景下其重要性更加突出。来自住房和城乡建设部的统计显示,目前全国各地城中村改造入库项目406个,预计总投资1.8万亿元。第三推动城市高质量发展方面,城中村本身就是我国前期快速城镇化过程中遗留下来的历史问题,也是“城市病”的一种表现形式,随着我国城市进入高质量发展阶段,越来越凸显城中村发展的不平衡性,城中村社会秩序不稳定、居住环境差等问题迫切需要通过更新改造实现空间优化。因此,开展城中村改造,能够切实提高我国新型城镇化质量,进一步提高城市承载力、宜居性;第四,此次指导意见的出台也将为此前较难推进的城中村改造注入了新的活力,有利于部分历史遗留难点项目的解决。

对房地产行业的影响来看,一是将提升城市核心区宅地供应,超大特大城市核心土地资源稀缺,通过城中村改造可增加优质地块和住房供给。二是城中村改造涉及部分拆除新建,也将创造一定量的新增住房需求。但单从2024年来看,2024年是城中村改造的启动之年,城中村改造对房地产销售、投资的实际拉动或有限,但对预期影响至关重要。三是城中村改造能够为新一轮保障房建设提供支持,将成为下阶段各地完善住房保障体系的重要路径。

从目前的政策进展及未来推进趋势来看,政策趋势层面,《关于在超大特大城市积极稳步推进城中村改造的指导意见》提出各地要“研究制定城中村改造相关配套政策,形成‘1+N’政策体系。” 预计未来一年各地将适时出台适应新时期的城中村改造政策,城中村改造和保障房、保租房结合将成为未来超大特大城市房地产新模式下重点发展的方向。项目入库层面,根据住建部相关数据显示,截至2023年10月底,全国各地城中村改造入库项目406个,预计总投资1.8万亿元。住房和城乡建设部城中村改造信息系统也已投入运行,各地在进一步摸清城中村底数后,入库项目数量仍将进一步增加。资金支持层面,《关于在超大特大城市积极稳步推进城中村改造的指导意见》提出将符合条件的城中村改造项目纳入地方政府专项债券支持范围……设立城中村改造专项借款……鼓励银行业金融机构按照市场化、法治化原则提供城中村改造贷款。中国人民银行发布的二季度、三季度中国货币政策执行报告均提出加大对住房租赁、城中村改造、保障性住房建设等金融支持力度。《人民日报》发表的央行行长题为“加快现代中央银行制度建设 构建中国特色现代金融体系”的文章也提出要为城中村改造等“三大工程”建设提供中长期低成本资金支持。企业参与层面,大型央企、地方性国企将更加积极参与超大特大城市城中村改造的投资建设和运营。

表:《关于在超大特大城市积极稳步推进城中村改造的指导意见》主要内容
7
资料来源:中指研究院综合整理

表:国家层面关于城中村改造相关动态
8
资料来源:中指研究院综合整理

表:地方层面关于城中村改造相关动态
9
资料来源:中指研究院综合整理

表:近期城中村改造资金支持情况
10
资料来源:中指研究院综合整理

(二)《广州市城中村改造条例(草案修改稿·征求意见稿)》 

《广州市城中村改造条例(草案修改稿·征求意见稿)》涵盖立法目的、适用范围、改造目标、基本原则、政府职责、部门职责、集体经济组织职责、资金支持、税费优惠政策清单、改造方式、工作流程、刚性管控、规划先行、产业转型升级、公共设施和安置房建设、公众参与、计划管理、改造意愿征询、改造方案编制、改造方案审核、拟征收土地现状调查、集体土地征地补偿方案编制程序、征收补偿标准、集体土地征收程序、国有土地上房屋征收程序、土地供应、整治提升类城中村改造、保障性住房建设等共计三十八条。

从条例出台的背景和目的来看,未来广州仍将有较大规模的城中村需要改造,《广州市城中村改造专项规划(2021—2035年)》提出至2035年将推进约210平方公里旧村庄改造,改造任务十分艰巨,在当前为促进产业转型升级、改善居住条件和生态环境,以及提高社会综合治理水平的背景下,城中村改造步伐亟须加快推进。

从目前广州城中村改造条例征求意见稿也可以看出未来各地城中村改造落地的基本政策趋势。第一,城中村改造目标应当增进社会公共利益,包括加强基础及公共设施建设、提升居住品质、加强历史文化保护、促进产业转型升级等,未来城中村改造的目的是多元化的。第二,在实施过程中坚持政府主导、市场运作的基本原则。第三,城中村改造资金来源主要包括国家专项补助、政府专项债券等地方政府财政资金、城中村改造专项贷款、企业债券或基金等社会资金。第四,改造方式包括拆除新建、整治提升、拆整结合。第五,推进产业转型升级,统筹考虑产业规划和产业发展需求,先行安排产业转移承接园区,有序疏解城中村集聚产业,坚持异地迁移与就地改造相结合。第六,纳入城中村改造计划的项目,……经改造项目所在村农村集体经济组织三分之二以上成员和三分之二以上村民同意的方可启动改造。第七,……城中村改造项目涉及土地供应的,除按规定可以划拨的以外,应当以公开方式出让,并实行净地供应。……在确定规划指标、合作单位选择条件和净地出让等前提下,按照提前公告、公开择优原则,通过竞争性准入机制,组织采用公开招标、邀请招标、竞争性磋商等方式,选择优质合作单位,相应城中村改造项目内土地可依法实施综合评价出让或者带设计方案出让第八,城中村改造地块应当按照一定比例配置保障性住房,……个人可以将自有产权的房屋委托专业住房租赁机构作为保障性租赁住房进行整体运营。

从条例出台的重要作用来看,是广州市首次针对城中村改造进行的立法工作,也是全国首个将出台专门针对城中村改造的地方性法规条例。意味着广州市行政区域内的城中村改造将有法可依。条例的出台有利于为后续城中村改造框定新的推进规则,解决此前市场主导推进中的诸多问题,为城中村改造推进提供坚实的支撑。

表:《广州市城中村改造条例(草案修改稿·征求意见稿)》主要内容
11
资料来源:中指研究院综合整理

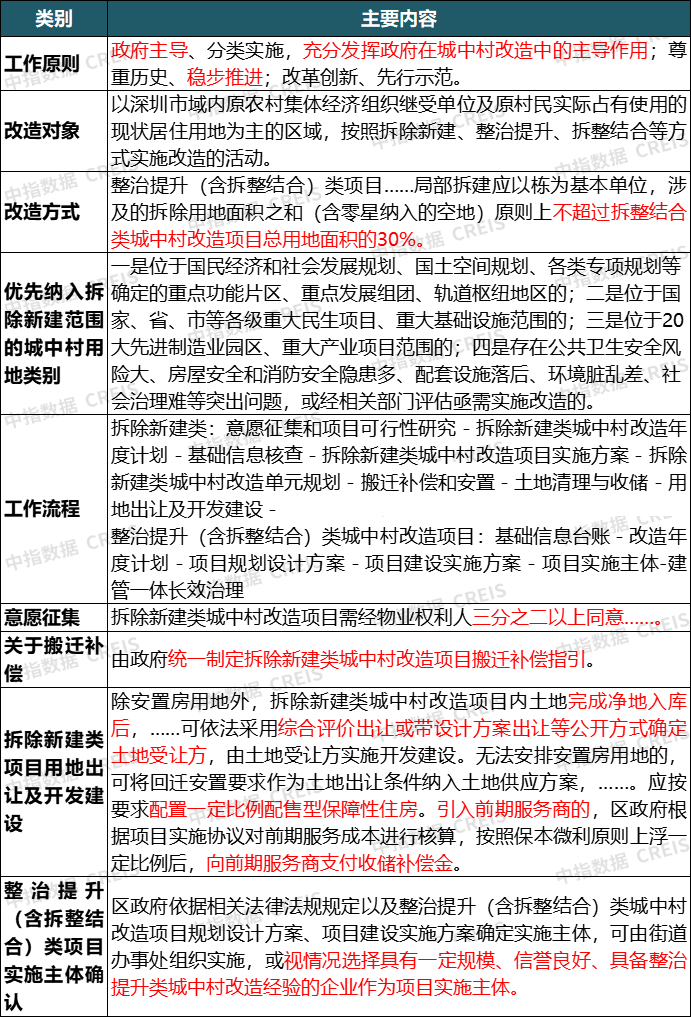
(三)深圳《〈关于积极稳步推进城中村改造实现高质量发展的实施意见〉(征求意见稿)》 

近期,深圳市规划和自然资源局发布征求《〈关于积极稳步推进城中村改造实现高质量发展的实施意见〉(征求意见稿)》的相关通告。主要内容包括工作目标、工作原则、改造范围、工作流程、政策衔接等方面。

关于政策的变化,从征求意见稿相关内容来看,预计未来深圳的城中村改造将发生一定程度的变化。第一,政府主导性明显增强,“政府主导,分类实施” “充分发挥政府在城中村改造中的主导作用”。第二,调整了意愿征集阶段同意的比例要求,有利于城中村改造更有效率,工作难度降低。第三,严格落实“净地出让”,除安置房用地外,拆除新建类城中村改造项目内土地完成净地入库后,……可依法采用综合评价出让或带设计方案出让等公开方式确定土地受让方。第四,关于搬迁补偿,由原先市场化拆赔谈判的操作模式可能会转变为由政府统一制定拆除新建类城中村改造项目搬迁补偿指引。此外,在拆建范围划定、工作流程、保障房建设要求等方面也有不少的变化。

深圳以新模式推动新时期城中村改造具有重大的意义。深圳市先后通过《深圳经济特区城市更新条例》《深圳市城市更新办法》《深圳市城市更新办法实施细则》等系列配套文件,确立了“政府统筹、市场运作”的城中村改造实施模式,推动城中村改造工作有序开展。然而,在房地产市场下行、企业资金压力增加等背景下,部分城中村改造项目难以推进实施,直接影响改造项目的实施效果。面对未来城市发展需求,亟需以城中村改造为抓手,构建有效市场与有为政府相结合的存量用地开发和城市空间治理新模式。

表:政策主要内容
12
资料来源:中指研究院综合整理

(四)《支持城市更新的规划与土地政策指引(2023版)》

2023年11月,为加强规划与土地政策融合,提高城市规划、建设、治理水平,支持城市更新,营造宜居韧性智慧城市,自然资源部印发了《支持城市更新的规划与土地政策指引(2023版)》。

政策出台背景。规划和土地问题一直以来都是城市更新领域重要的政策着力点。近两年各地方政府不断进行城市更新的政策探索创新,在规划及土地政策支持方面已出台系列的支持性政策,但从全国层面此前仍然缺乏规划及土地利用方面的政策。此次城市更新规划土地政策指引的出台既是对部分地区在执行政策的进一步明确,也为部分未出台规划与土地政策的城市形成有效指引。

政策主要内容。此次政策指引包括总体目标,基本原则,城市更新与国土空间规划体系的融合(总规、详规、专规、规划许可),规划方法与城市更新特点的匹配(体检评估、需求调查、前置运营设计等),城市更新支撑保障政策工具(规划管控、土地配置、土地年限等),城市更新规划服务和监管,相关土地政策文件七大部分。整体来看,此次政策指引内容全面、针对性强、系统性强,既有对市场执行层面痛点的回应,也前瞻性提出了未来城市更新的规划和土地利用导向。

政策主要意义。此次政策指引在第五部分专门阐述了城市更新在规划管控和土地利用方面的支撑保障,强化土地要素与城市更新规划管理联动。第一,规划管控支持政策方面,针对此前存在较多政策诉求的土地复合利用、容积率核定、建筑规模统筹、技术标准等方面进一步明确了支持举措,为各地相关管理部门构建与城市更新需求相匹配的技术和管理标准,提高审批效能提供了依据;第二,土地利用支持政策方面,此次政策指引针对土地复合利用过程中存在的土地用途界定、土地使用年限确定、土地价款计收等重要事项进一步进行了细化,确保可落地,特别是土地用途和年限的政策支持有利于进一步激励市场主体参与城市更新业务。此外,此次政策还针对税费计收、地价计收、确权登记等方面完善城市更新支撑保障。

政策主要创新点。第一,更加强调适应市场需求,包括坚持因地制宜的基本原则,提高规划编制的适应性和对市场的响应性,以规划的弹性适应市场的不确定,为适应市场需求鼓励灵活确定土地出让年限和租赁年期,促进市场与更新项目进行对接,提倡土地混合使用和空间功能复合等方面;第二,更加强调前置运营设计,通过调研为各环节的规划提供编制支持,避免在规划环节与市场需求脱节,本质也是为了更好适应市场需求;第三,重点提及基础设施更新改造,扩容升级基础设施,同时提到以“平急两用”为目标,契合国家近期提出的“三大工程”建设需要。第四,更加强调供需对接,搭建政府、市场、社会在开展城市更新时的供需对接平台。值得注意的是,此次政策指引也明确“各地可结合实际,按照城市更新的总体要求和目标,因地制宜细化要求,开展城市更新的规划与土地政策探索创新。”未来,各地将在指引的基础上继续围绕高质量实施城市更新行动开展更多的探索创新。

表:《支持城市更新的规划与土地政策指引(2023版)》主要内容
13
资料来源:中指研究院综合整理

(五)《实施城市更新行动可复制经验做法清单(第二批)》

2022年住建部已公布了第一批实施城市更新行动可复制经验做法清单,2023年继续公布第二批。第一批主要集中在建立城市更新统筹谋划机制,建立政府引导、市场运作、公众参与的可持续实施模式,创新与城市更新相配套的支持政策三个方面,共计30条经验。第二批主要集中在坚持城市体检先行、发挥城市更新规划统筹作用、强化精细化城市设计引导、创新城市更新可持续实施模式四个方面,共计27条经验。我国城市更新整体处于大力推进阶段,各地仍在积极探索过程,经验做法清单的关键在于可复制、可推广,为解决城市更新推进过程中行业面临的共性问题提供了答案,大大减少了各参与主体自行探索的时间。

表:第二批城市更新可复制经验做法清单汇总
14
资料来源:中指研究院综合整理

(六)《住房城乡建设部关于全面开展城市体检工作的指导意见》

2018年以来,住建部已开始指导样本城市、试点城市开展城市体检工作,主要目的是查找和解决群众急难愁盼问题和影响城市竞争力、承载力和可持续发展的短板弱项。目前,我国的城市体检已建立了从城市、城区、街区到小区、住房的指标体系,形成了“发现问题-解决问题-巩固提升”的工作机制。2023年11月,《住房城乡建设部关于全面开展城市体检工作的指导意见》(建科〔2023〕75号)出台。

城市体检对象包括住房、小区(社区)、街区、城区(城市)。城市体检整体从住房到小区(社区)、街区、城区(城市),从微观到宏观进行指标体系的构建。从创新性来看,部分指标结合了“三大工程”进行了设置,例如“平急两用”公共基础设施数量、保障性住房占比、城中村改造完成率等。

从政策的作用来看,城市体检由试点城市全面推广至全国地级及以上城市,意味着全国城市体检的开展将进一步推动城市更新行动的深入推进,城市更新项目将涵盖更多领域、更多区域、更多不同能级的城市。

表:《住房城乡建设部关于全面开展城市体检工作的指导意见》主要内容
15
资料来源:中指研究院综合整理

表:城市体检基础指标体系(试行)
16
资料来源:中指研究院综合整理

17
总结与展望

回顾过去几年的政策变迁,2021年,住建部提出“防止大拆大建”,在大的政策基调下,引导城市更新更好兼顾留改营模式,各地城市更新政策出台也更加注重留改。2022年,城市更新政策更加强调有序、落地,无论是中央层面的政策还是地方层面的政策均更加强调调动市场主体的积极性。2023年,国家层面的城市更新政策更多与稳增长进行结合,特别是围绕推进超大特大城市城中村改造自上而下进行全面性部署,各地的政策则更加注重发挥政府统筹职能,政府统筹、市场运作的基本原则更加明晰。

展望2024年,未来城市更新的政策趋势将体现出明显的三条主线。第一,各地将适时出台适应新时期的城中村改造政策,城中村改造和保障房、保租房结合将成为未来超大特大城市房地产新模式下重点发展的方向。同时,相关部门及时总结城中村改造可复制经验做法清单。第二,充分调动市场主体的积极性仍然是确保城市更新可持续性的重要保障,各地将进一步结合实际,按照城市更新的总体要求和目标,因地制宜细化要求,开展城市更新的规划、土地、资金支持政策探索创新。第三,围绕城市更新继续完善相关维度的政策支持体系,包括城市体检、可复制经验做法清单、试点城市经验总结、金融工具创新等。各主体共同构建有效市场与有为政府相结合的存量用地开发和城市空间治理新模式。

中指助力城市更新行动

城市的发展正在由“增量扩张”转向“存量更新”,开展城市更新已成为实现新型城镇化高质量发展的重要途径,也将成为新一轮城市竞争力打造的关键。中指研究院较早进入城市更新研究领域,2013年即与美国哥伦比亚大学联合开展城市可持续发展论坛,并实地考察了美国城市更新典型项目,2016年提出城市年轻态立项,搭建早期的城市更新相关研究理论体系。中指研究院也基于前期开展的城市更新理论和实践,较早组建城市更新研究课题组,专注于开展城市更新相关的系列专题研究和项目服务。

中指研究院“城市更新课题组”目前已为中海、卓越等城市更新标杆企业提供定制化服务。2020年,结合新时代中国城市更新需求,中指研究院与广东省三旧改造协会、中国人民大学城市更新研究中心、卓越集团共同发起,首次发布了《2020中国城市更新评价指数(广东省)研究报告》,推动中国城市更新进入指数评价时代。2022年,中指研究院主持撰写《山城印记·万巷更新——2022重庆城市更新发展报告》并于“2022川渝住房城乡建设博览会暨城市更新论坛”重磅发布。

基于现有的理论和实践经验,中指研究院能够为各地政府、广大城市更新服务商提供城市更新调研报告、企业城市更新发展白皮书、城市更新企业策略/对标研究、城市更新月度/季度/年度报告、城市更新项目测评等服务。此外,中指研究院积极发挥平台价值,组织开展年度城市更新论坛,构建中国城市更新行业交流平台与互动机制。点击了解详情

真诚欢迎广大城市更新“行动者”与中指研究院开展城市更新研究合作,共同助推更新行业高质量发展!

来源:中指研究院