
2022年底,中央加大对房地产企业融资支持力度,“金融16条”等政策先后出台。2023年7月,央行、国家金融监督管理总局发布《关于延长金融支持房地产市场平稳健康发展有关政策期限的通知》,将“金融16条”中两项有适用期限的政策统一延长至2024年12月底,引导金融机构继续对房企存量融资展期,加大保交楼金融支持。10月底召开的中央金融工作会议指出“一视同仁满足不同所有制房地产企业合理融资”,考虑到融资困难的主要是民营房企,意在强调商业银行等金融机构要把支持民营房企融资的政策落实落细。11月,央行、金融监管总局、中国证监会联合召开金融机构座谈会,贯彻落实中央金融工作会议的精神和部署,要求坚持“两个毫不动摇”,一视同仁满足不同所有制房地产企业合理融资需求,对正常经营的房地产企业不惜贷、抽贷、断贷;继续用好“第二支箭”支持民营房地产企业发债融资;支持房地产企业通过资本市场合理股权融资。表:2023年部分落实“金融16条”,支持民营房企融资政策企业研究:https://www.cih-index.com/10月底中央金融工作会议后有市场消息称,监管提出银行房地产贷款“三个不低于”政策,即各行自身房地产贷款增速不低于银行业平均房地产贷款增速,对非国有房企对公贷款增速不低于本行房地产增速,对非国有房企个人按揭增速不低于本行按揭增速。近期,多家国有银行、股份银行密集召开房企座谈会,表示将更好支持房地产企业合理融资需求,“三个不低于”政策落地预期升温。如果“三个不低于”政策能够真正落地,将很大程度改善当前民营房企融资难现状,有助于防止房地产风险蔓延,促进行业健康发展。表:2023年11月以来部分银行召开房企座谈会情况企业研究:https://www.cih-index.com/REITs首次覆盖商业不动产,保租房REITs持续落地
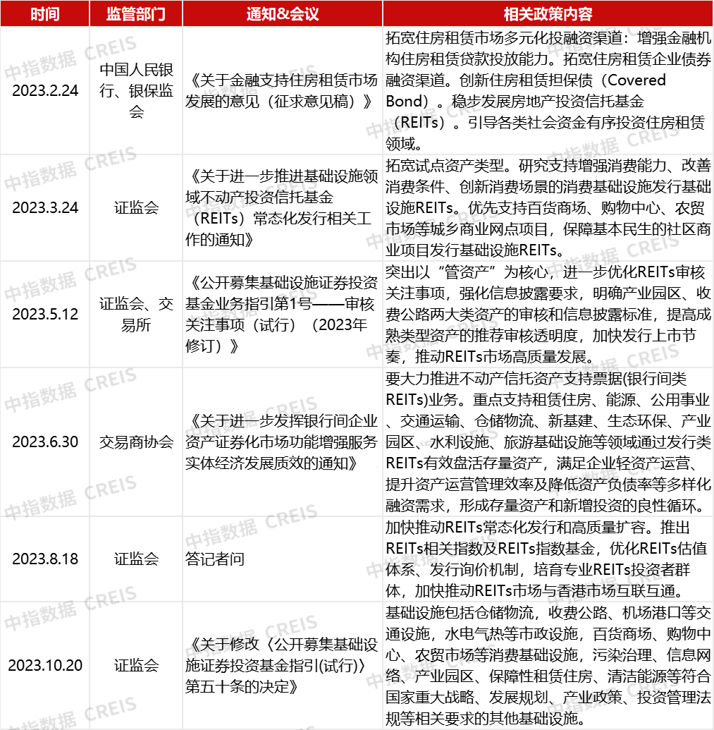
REITs申报项目首次覆盖至商业不动产领域,为打通商业地产“投融建管退”全流程提供了方向。3月,证监会发布《关于进一步推进基础设施领域不动产投资信托基金(REITs)常态化发行相关工作的通知》,拓宽试点资产类型,以恢复和扩大消费为出发点,提出“研究支持增强消费能力、改善消费条件、创新消费场景的消费基础设施发行基础设施REITs。优先支持百货商场、购物中心、农贸市场等城乡商业网点项目,保障基本民生的社区商业项目发行基础设施REITs”。10月,证监会发布《关于修改〈公开募集基础设施证券投资基金指引(试行)〉第五十条的决定》,将公募REITs试点资产类型拓展至消费基础设施。11月,首批三单消费基础设施项目REITs正式获得证监会准予注册的批复。REITs的引入将有助于盘活商业地产存量资产,吸引资金参与投资,增强流动性。保租房金融支持力度进一步增强,保租房REITs持续落地。2月,央行、银保监会起草《关于金融支持住房租赁市场发展的意见(征求意见稿)》,提出稳步推进房地产投资信托基金(REITs)试点工作,进一步将金融支持的范围扩大至市场化长租房,在总结相关金融机构实践经验的基础上,给出了较为明确的引导和规范。2023年,已有建信住房、上海城投等多支保租房REITs获得证监会受理。企业研究:https://www.cih-index.com/“三支箭”最新进展:10多家房企增信发债及股权融资落地实施
监管部门多次发声支持民营企业债券融资,推进“第二支箭”工作开展。6月,交易商协会发布《关于进一步提升债务融资工具融资服务质效有关事项的通知》,要发挥“第二支箭”支持作用,用好民营企业债券融资支持工具,综合运用信用风险缓释凭证(CRMW)、信用联结票据(CLN)、担保增信、交易型增信等多种方式,积极为符合条件的民营企业发债融资提供增信支持。10月底中央金融工作会议召开后,央行、交易商协会等均表示一视同仁满足不同所有制房地产企业合理融资需求,继续用好“第二支箭”支持民营房地产企业发债融资。据统计,2023年中债增及其他金融机构已为12家民营房企发行的超190亿元债券提供多种形式的担保。企业研究:https://www.cih-index.com/股权融资方面,2023年,A股房企中,目前共有八家房企增发方案获得监管部门批准通过,其中三家已完成融资。企业研究:https://www.cih-index.com/12月,中央经济工作会议强调,积极稳妥化解房地产风险,一视同仁满足不同所有制房地产企业的合理融资需求,促进房地产市场平稳健康发展。当前,房地产风险主要体现在房企债务化解、项目保交付等方面,预计2024年房企资金支持政策有望继续细化落实,“三个不低于”等政策若能实质性落地将有助于改善企业融资环境,“保交楼”资金和配套举措亦有望进一步跟进,推动化解项目交付风险。