中央稳步推进房企融资环境改善,地方因城施策强化住房需求侧政策支持
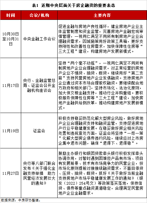
2023年11月,我国房地产政策持续宽松。中央层面,继上月中央金融工作会议提出“一视同仁满足不同所有制房地产企业合理融资需求”之后,本月各部门加快推进落实。其中:央行、金融监管总局、证监会三部门联合召开金融机构座谈会提出,坚持“两个毫不动摇”,对正常经营的房地产企业不惜贷、抽贷、断贷,并具体提出“三个不低于”重要指标;央行、国家发改委等八部门联合发文要求,抓好金融支持房地产健康发展工作的落实,保持信贷、债券等重点融资渠道稳定;证监会提出稳妥防范化解大型房企风险,做好房企合理融资支持和融资监管;金融监管部门起草中资房地产企业“白名单”,对入选房企给予债券、股权、信贷等多方面融资支持等。
地方层面,本月地方出台房地产调控政策81条,较上月略有减少。其中,宽松性政策72条,中性政策6条,紧缩性政策3条。总的来看,地方房地产利好政策持续释放,重点一二线城市以优化“四限”及住房信贷政策为主,三四线城市则重点围绕购房财税补贴、房票安置、公积金政策支持等展开。本期报告主要对11月房地产行业政策进行梳理,并作解析。

中央政策:一视同仁满足不同所有制房企合理融资需求

11月,货币市场资金面整体维持紧平衡。公开市场操作方面,月初央行逆回购投放量有所收缩,但随着资金面的持续收紧,中下旬央行逐渐加大了逆回购操作量以维持流动性平稳。同时,央行于11月15日开展了14500亿元MLF操作,实现MLF净投放6000亿元,创2017年以来单月最高水平。资金利率方面,11月DR001和DR007均值分别为1.77%和1.97%,DR007持续高于公开市场7天逆回购利率。LPR方面,1年期及5年期以上LPR分别维持3.45%和4.20%不变。
在房地产方面,继中央金融工作会议提出“一视同仁满足不同所有制房地产企业合理融资需求”之后,本月央行、金融监管总局、证监会三部门联合召开金融机构座谈会,重申支持房地产企业发债融资和股权融资,并明确提出“三个不低于”,即“各行自身房地产增速不低于银行行业平均房地产增速;对非国有房企对公贷款增速不低于本行房地产增速;对非国有房企个人按揭增速不低于本行按揭增速”等。央行、国家发改委等八部门联合发文提出,银行业金融机构要加大首贷、信用贷支持力度,积极开展产业链供应链金融服务,主动做好民营企业资金接续服务,不盲目停贷、压贷、抽贷、断贷,同时抓好促发展和防风险。证监会提出稳妥防范化解大型房企风险,做好房企合理融资支持和融资监管。此外,金融监管部门正起草一份中资房地产企业“白名单”,涵盖50家规模房企,进入名单的房企将获得信贷、债券和股权融资等多方面支持。房企融资预期稳步改善。
地方政策:一二线城市“四限”持续优化,三四线城市财税补贴发力










在行政干预方面,核心举措主要包括优化“四限”、实行房票安置、发放购房财税补贴、优化土地供给和房企预售管理等。典型代表有:厦门全面取消限购,调整优化多子女家庭住房套数认定标准,调整优化思明区、湖里区首套和二套住房商业贷款最低首付比例和利率下限等;昆明全面取消限购限售政策;泉州除鲤城区、丰泽区、泉州开发区部分房源外,新购买一手、二手住房不限购,并缩小限售范围、缩短限售年限等;衢州提出商品住宅地块不限价出让,优化推行房票政策,优化预售许可管理等;长沙明确购买二套房不受首套房网签时间限制,居民名下商品住房单套面积不足144平方米的,可购买1套改善性住房(144平方米及以上);深圳将二套房最低首付款比例统一调整至40%,并放宽了享受优惠政策的普通住房认定范围;海南适度调整儋州市等9市县差别化住房信贷政策等。此外,丽水、许昌、商丘、濮阳、宜宾、泸州、自贡、盐城、九江、山南等多地发布了购房补贴政策。
土地政策主要涉及土地供应及高质量利用。上海印发修订后的《关于本市全面推进土地资源高质量利用的若干意见》提出,优化完善多元化的住房结构,合理配置住房套型结构,满足居民刚性和改善性住房需求。优化商办用地供应结构,鼓励开发企业持有商业、办公物业持续运营,提高商业、办公用地供应的有效性和精准性等。同时,全面推进“15分钟社区生活圈”建设。
在住房公积金政策支持方面,核心举措主要包括优化住房套数认定、上调公积金最高贷款额度、降低公积金贷款最低首付比例、放宽公积金贷款申请限制和提取限制等。典型代表有:济南将单缴存职工家庭最高贷款额度上调至50万元,双缴存职工家庭最高贷款额度上调至80万元;上饶将二套房申请公积金贷款最低首付比例下调至30%,将首套房公积金贷款最高额度统一调整为70万元,二套房公积金贷款最高额度统一调整为60万元;江苏支持公积金贷款购买法拍房;南京将二套房公积金贷款最高额度上调至50万元/人、100万元/户;广州将首套房公积金贷款最低首付比例下调为20%,已结清贷款后二套房贷款最低首付比例下调为30%,未结清贷款二套房贷款最低首付比例为40%;厦门调整思明区、湖里区首套和二套住房公积金贷款最低首付比例,首套房最低首付比例为25%,二套房最低首付比例为35%等。
在人口人才方面,核心举措主要包括放宽落户、放宽人才购房限制、发放人才购房补贴等。典型代表有:海宁给予符合认定标准的B、C、D、E、F、G类人才,分别发放120万元、90万元、60万元、50万元、20万元和10万元的购房补贴,A类人才一事一议,最高不超过800万元;长沙取消自贸区人才引进落户家属随迁及投靠限制,放宽大中专学生毕业落户限制;苏州明确具有本科学历人员可先落户后就业,专业技术人才落户门槛从高级职称放宽至中级职称以上,大专学历人才社保缴费年限、年龄均放宽;天津市滨海新区明确,户口在本市全日制高职及以上院校集体户的在校生、毕业生可在滨海新区落户,在滨海新区正常经营工作且社保缴费满1年的可在滨海新区落户等;宜昌实行落户“零门槛”,对在宜昌城区落户的新生代劳动力,其配偶、子女及父母随迁的,凭家庭户落户证明给予1万元/户落户补助;杭州市富阳区对区级F1、F2、F3类人才及F4类人才,可分别给予30万元、15万元、12万元、8万元的购房补贴等。
中性政策主要涉及保障性住房建设管理。典型代表有:成都支持各类市场主体积极建设保障性租赁住房,并从土地供给、税收优惠、资金补助等方面予以支持;东莞出台公共租赁住房管理办法,明确公共租赁住房建设标准、保障群体、运营管理等多方面内容;厦门深化研发企业住房保障,相应提高不同研发费用企业保障性住房房源封顶指标,并给予企业制定保障性商品房房源分配方案的自主权等。
紧缩性政策主要涉及商品房预售资金监管和住房租赁资金监管。典型代表有:钦州出台商品房预售资金监管实施细则,内容覆盖招标确定监管银行、设立预售资金监控账户、调整重点监管资金额度要求、明确监管账户内资金留存要求等多项内容;哈尔滨发布房屋租赁资金风险防控提示,明确房屋租赁合同签订后三十日内,租赁双方应当到主管部门办理备案登记,鼓励租赁当事人支付租金时进行资金监管,鼓励属地街道办事处、社区督促住房租赁合同备案并协助排查高风险经营行为的住房租赁企业情况等。
— 04—
11月重要事项复盘

— 05—
房地产政策展望
在房地产方面,中央层面提出“三个不低于”和起草房企“白名单”,利好房企融资预期改善。但由于当前房地产仍处下行通道,为房企输血关乎银行业金融机构的经营盈利和风险防控,具体细则、如何落实等相关工作仍需持续跟进,此前出台的“三道红线”等限制性政策或同时迎来调整契机。此外,规划建设保障性住房、城中村改造和“平急两用”公共基础设施建设等“三大工程”是房地产市场新形势下的重要举措,且有关工作已经启动,也将是未来相当长一段时间内的工作重点,金融支持力度有望持续加大。
根据CRIC统计数据,11月重点30城新建商品住宅供应低位回升,环比上涨30%,但同比仍下降23%;成交环比下降12%,同比下降3%。其中,供应方面,一线城市及大部分二三线城市商品住宅新增供应面积环比均有所增长,但部分重点城市如重庆、合肥、东莞、无锡、常州等供应乏力,环比不同程度下降;成交方面,一线城市仅深圳商品住宅成交面积环比实现正增长,北上广及大部分二三线城市不同程度下降。整体来看,当前房地产市场仍处下行通道,大部分城市房地产市场下行压力不减。基于此,房地产政策需保持连续性、一致性,持续发力以促进楼市企稳复苏。尤其是12月为房企冲刺业绩重要节点,地方一方面可通过组织惠民房交会、发放购房消费券、进一步优化限购限售、加大购房财税补贴力度、继续推动房贷利率降低等方式,进一步激发和释放购房需求,另一方面,适时放开楼市价格限制,允许房企合理有序降价,助力房企去库存和市场风险出清。