2021年,“城市更新”首次写入全国两会的政府工作报告中,并且在《“十四五”发展规划及2035年愿景目标纲要》中也明确提出,将实施城市更新行动,这标志着我国城市建设将从“粗放式发展”进入“精细化运营”的新时代。
自国家出台城市更新计划以来,不断有城市尝试将存量资源转化为增量资源,将原有建筑设施进行“更新”,从而产生众多的城市“新空间”。在这样的背景下,城市微度假、文旅新经济成为城市品质和经济势能提质的重要方式,打造更多美好场景,提升市民居住幸福度,成为了新时代的发展命题。

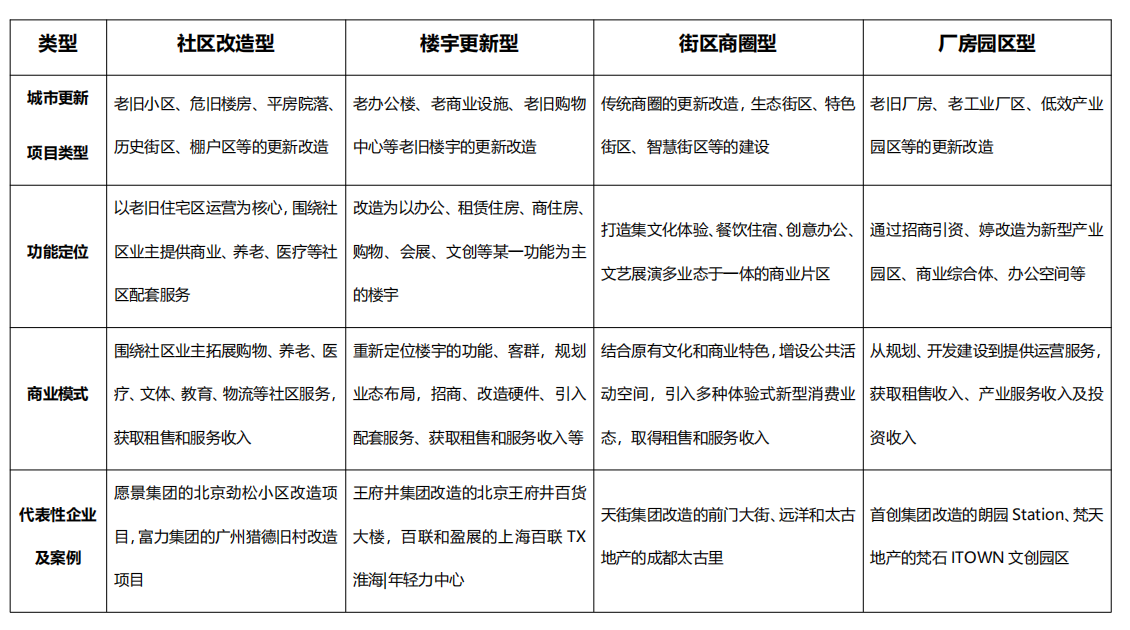
城市更新主要赛道及商业模式
“微度假+传统商业”,体验式经济新风向
在微度假产品中,城市休闲微度假,即城市内文商旅综合体与潮流商业街区正是核心赛道之一。《“十四五”文化产业发展规划》中明确指出,鼓励建设汇集文创商店、特色书店、剧场等文化和旅游消费集聚区,推动传统商业综合体向文体商旅综合体转型。
近年,这样兼具旅游目的地属性与城市休闲属性的特色综合体逐渐增多,如广州的上下九步行街、长春·这有山等。
●广州 上下九步行街

上下九步行街在广州市俗称西关的荔湾区,长800余米,由上九路、下九路、第十甫路组成,它建于20世纪初,是南欧建筑特色与西关传统建筑风格结合的产物,装饰上还融入了北方满洲式装饰,可以看到骑楼、西关大屋、竹筒屋等建筑,别具岭南风情。
食在广州,味在西关,上下九就是西关的代表之一。上下九步行街不仅是休闲购物的好去处,更是广州人的美食天堂。如银记的肠粉;“欧成记”上汤鲜虾云吞面;“伍湛记”的及第粥、鱼皮粥;“广州酒家”的灌汤饺、虾饺、烧卖、萝卜糕;“莲香楼”的莲蓉月饼、鸡仔饼和老婆饼等,是吃货们的天堂,更是广州微度假目的地和城市商业地标。
●长春 这有山

与常规文旅项目所需的长期度假时间不同,「这有山」休闲时间可以以小时计算。24小时营业的「这有山」,一经诞生便是长春夜经济天然引擎。
夜购、夜食、夜游、夜娱......从“日出而作,日落而息”的农耕社会到分秒必争的现代生活,人们夜晚的时间被拉长,变得更加多姿多彩。
●北京 北京坊
北京坊,中西合璧的建筑风貌,带来别样的视觉体验,同时也传达了北京坊兼容并包的文化内核。其通过混搭民国风格平屋顶与传统四合院风格坡屋顶,形成独树一帜的街区特色。空中连廊与宽绰阳台设计,让到坊者们拥有多重视角的风景。 北京坊正式推出城市微度假攻略,不用出京也能玩出国际范儿,无论是日式慢生活、浓情意式风,又或是精美不已的法国大餐、优雅的英式下午茶,无论是浸润灵魂的24小时书店,还是味蕾享受的咖啡,都能让坊客一站式玩到嗨。
总结
微度假不仅是一种创新的商业模式,更是一种集服务、品质、休闲、调性为一体的生活新体验。了解人的需求,认同人的价值——这个“人”既包含当地消费者,也包含艺术家、创作者,还包含招商的合作品牌与主理人。
城市微度假产品的升级方向,且都需要长期投入精力。其最终目标是打破业态隔阂,让文化、商业、旅游从“跨界”变为“无界”,融入“人-产-城”的完整生态。