欢迎访问青海省建设行业协会信息平台! 现在是:
您现在的位置:首页 > 省建筑节能协会 > 行业动态

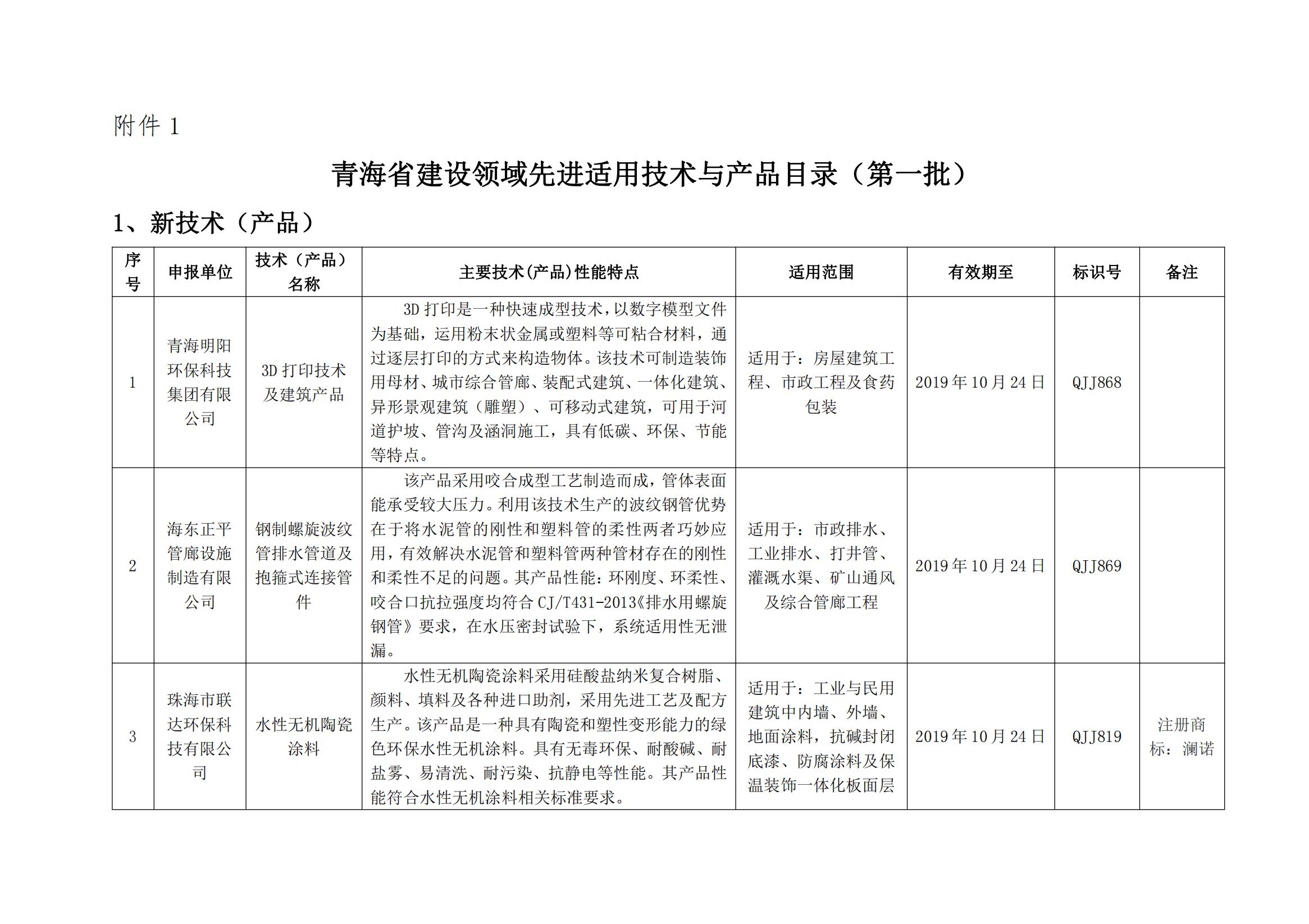
青海省建设领域先进适用技术与产品目录(第一批)

发布者:省建筑节能协会 发布时间:2022-03-10 阅读次数:0

untitled2untitled附件1:青海省建设领域先进适用技术与产品目录(第一批)(1)_00附件1:青海省建设领域先进适用技术与产品目录(第一批)(1)_01附件1:青海省建设领域先进适用技术与产品目录(第一批)(1)_02附件1:青海省建设领域先进适用技术与产品目录(第一批)(1)_03附件1:青海省建设领域先进适用技术与产品目录(第一批)(1)_04附件1:青海省建设领域先进适用技术与产品目录(第一批)(1)_05附件1:青海省建设领域先进适用技术与产品目录(第一批)(1)_06附件1:青海省建设领域先进适用技术与产品目录(第一批)(1)_07附件1:青海省建设领域先进适用技术与产品目录(第一批)(1)_08附件1:青海省建设领域先进适用技术与产品目录(第一批)(1)_09附件2:改稿限制禁止技术目录,淘汰目录(文件)_00附件2:改稿限制禁止技术目录,淘汰目录(文件)_01附件2:改稿限制禁止技术目录,淘汰目录(文件)_02附件2:改稿限制禁止技术目录,淘汰目录(文件)_03