
截至1月28日,中国房地产信用信息平台2022年共收录全国开发企业各类不良信用信息6294条,涉及开发企业1555家。其中,行政处罚信息505条,经营异常信息76条,欠税信息5438条,失信被执行人信息273条,严重违法失信信息2条。
其中,本周(1.24-1.28)共增加房地产开发企业各类不良信用信息2382条,涉及房地产开发企业423家。从类型来看,本周新增的不良信用信息主要是欠税信息,其次是行政处罚、经营异常、失信被执行人,无严重违法失信和重大税收违法信息;从分布来看,江苏、安徽和湖南本周房企不良信用信息最多。

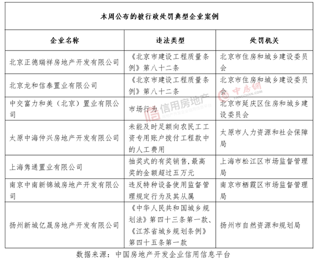
一周典型信用案例
1月24日-1月28日
欠税
综述:本周共新增收录房地产开发企业欠税信息2291条,涉及企业335家,欠税总金额超51亿元,主要的欠税税种为城市维护建设税、土地增值税、增值税、印花税和城镇土地使用税,欠税企业信息来自江苏、安徽和湖南等12个省份,其中江苏曝光的欠税信息超过1200条,占比超5成。

行政处罚
综述:本周新增收录的行政处罚信息79条,涉及企业76家。其中,住房和城乡部门处罚信息共10条。

经营异常
综述:本周共收录经营异常信息10条,涉及企业10家。从列入原因来看,均为“通过登记的住所或者经营场所无法联系”。

失信被执行人
综述:本周共收录失信被执行人信息2条,涉及企业2家,列入原因均为“有履行能力而拒不履行生效法律文书确定义务”。

一周信用风险警示
1月24日-1月28日
本周共收录房地产开发企业涉案裁判文书547条,涉及企业382家。从案由来看,合同纠纷文书数量最多,共298条,占比超五成。此外,经统计,沈阳嘉铭置业有限公司的涉案文书数量最多,共计24条。

一周典型信用舆情事件
1月24日-1月28日
1、焦作回应恒大某项目快烂尾:已收回1200余亩闲置土地
1月26日,针对网民关于河南焦作修武县云台山恒大·养生谷项目快成烂尾楼的投诉,焦作市政府办公室回复称,网民反映情况属实,尽快推动项目恢复健康有序运营。
据悉,该项目2020年6月暂停施工,没有明确复工时间。2021年9月24日,已归集资金2000余万元进入政府与企业的共管帐户,10月19日修武县住房保障中心等部门赴郑州恒大公司完成了印鉴、账户、证照等相关凭证的交接,同年10月28日收回该项目12宗1200余亩闲置超过两年以上的土地。焦作市政府办公室表示,将引导256户购房户进行财产保全,用法律武器进行维权。
2、建筑工程违法发包 北京正德瑞祥被罚250余万元
1月28日,北京市住房和城乡建设委员会发布处罚公示,北京正德瑞祥房地产开发有限公司违反了《北京市建设工程质量条例》第八十二条,被罚款250.977023万元。
据悉,正德瑞祥于2018年8月将顺义区后沙峪镇马头庄村SY00-0019-6005地块B1商业用地、SY00-0019-6006地块R2二类居住用地项目(01住宅楼等10项)发包给中建一局建设发展有限公司,又于2020年9月20日将上述工程的外墙保温涂料工程分别发包给了北京铭筑嘉业建筑工程有限责任公司和北京世纪金鳄建筑装饰有限公司,上述行为涉及的单位工程合同价款为401563236.79元,经核实上述工程属于同一个单位工程,正德瑞祥存在将同一单位工程发包给三个施工单位的行为,上述项目在施工过程中未发生质量安全事故,本案无其他较轻或严重的情节。北京市住建委责令正德瑞祥自收到处罚决定书之日起30日之内改正违法行为,处单位工程合同价款401563236.79元的0.625%的罚款,罚款金额为2509770.23元。
3、擅自开工建设,河北沧州这家开发商被罚款50万元!
1月27日,河北沧州市住房和城乡建设局官网发布沧建罚决字﹝2021﹞第099号行政处罚决定书,据悉,沧州市锦和房地产有限公司因存在未按国家规定办理工程质量监督手续,擅自开工建设的违法行为,被处以50万元的罚款,同时对单位主管人员处以5万元罚款。
一周重要信用动态
1月24日-1月28日
1、国务院:《“十四五”市场监管现代化规划》
1月27日,国务院印发《“十四五”市场监管现代化规划》,要求坚持统筹发展和安全、效率和公平、活力和秩序、国内和国际,围绕“大市场、大质量、大监管”一体推进市场监管体系完善和效能提升,推进市场监管现代化,着力营造市场化法治化国际化营商环境、激发市场活力,强化公平竞争政策基础地位、维护市场秩序,坚守安全底线、增强人民群众获得感幸福感安全感,完善质量政策和技术体系、全面提升质量水平,维护和优化高效、有序、统一、安全的超大规模市场,切实推动高质量发展,为全面建设社会主义现代化国家开好局、起好步提供有力支撑。
2、国家知识产权局:《国家知识产权局知识产权信用管理规定》
1月24日,国家知识产权局印发《国家知识产权局知识产权信用管理规定》,《规定》立足建立健全国家知识产权局信用管理工作机制,规范失信行为认定、归集、共享、公开、惩戒和信用修复等工作,通过对失信主体实施限制评优评先、纳入重点监管等不减损权益、不增加义务的行政管理措施,加大监管工作力度,发挥信用监管工作效能,在法治轨道上推进信用体系建设工作。
>>>详细内容请下载完整版报告 【第14期】房地产信用周报(1.24-1.28).PDF