
截至1月21日,中国房地产信用信息平台2022年共收录全国开发企业各类不良信用信息3487条,涉及开发企业904家。其中,行政处罚信息305条,经营异常信息63条,欠税信息2986条,失信被执行人信息131条,严重违法失信信息2条。
其中,本周(1.17-1.21)共增加房地产开发企业各类不良信用信息707条,涉及房地产开发企业238家。从类型来看,本周新增的不良信用信息主要是欠税信息,其次是行政处罚、经营异常、失信被执行人,无严重违法失信和重大税收违法信息;从分布来看,河南、湖南和江苏本周房企不良信用信息最多。

一周典型信用案例
1月17日-1月21日
欠税
综述:本周共新增收录房地产开发企业欠税信息616条,涉及企业159家,欠税总金额近10亿元,主要的欠税税种为土地增值税、增值税、企业所得税、营业税和城镇土地使用税,欠税企业信息来自湖南、河南和江苏等11个省份。

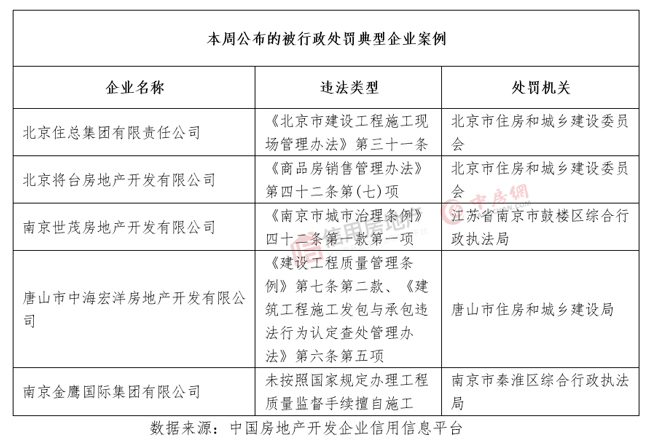
行政处罚
综述:本周新增收录的行政处罚信息55条,涉及企业53家。其中,住房和城乡部门处罚的共8家。

经营异常
综述:本周共收录经营异常信息18条,涉及企业18家。从列入原因来看,本周因“通过登记的住所或者经营场所无法联系”的情况最多,其次为“公示企业信息隐瞒真实情况、弄虚作假”和“未按规定期限公示2020年年度报告”。

失信被执行人
综述:本周共收录失信被执行人信息18条,涉及企业8家,列入原因主要为“有履行能力而拒不履行生效法律文书确定义务”,其次为“被执行人无正当理由拒不履行执行和解协议”和“违反财产报告制度”。

一周信用风险警示
1月17日-1月21日
本周共收录房地产开发企业涉案裁判文书162条,涉及企业122家。从案由来看,合同纠纷和房屋买卖合同纠纷最多,共79条,占比近五成。同时,值得注意的是沈阳金道房地产开发有限公司的涉案文书数量最多,共计10条。

一周典型信用舆情事件
1月17日-1月21日
1、哈尔滨市公布2021年度开发企业信用评价结果 125家房企被亮红牌
1月17日,依据《哈尔滨市房地产开发企业综合信用评价办法》,哈尔滨市住建局会同市自然资源和规划、市场监督、税务等参评部门,对2021年度哈尔滨市1775家房地产开发企业进行了综合信用评价,据悉,黑龙江宝宇天邑房地产开发有限责任公司等77家企业被评为绿牌企业,占比4.34%;哈尔滨华鸿房地产开发有限公司等296家企业被评为蓝牌企业,占比16;73%;黑龙江东升房地开发有限公司1276家企业被评为黄牌企业,占比71.89%;黑龙江沿江房地产开发有限公司等125家企业被亮红牌,占比7.04%。

2、华夏幸福:累计未能如期偿还债务合计935.56亿元
1月19日,华夏幸福公告了债务化解的最新进展,这也是华夏幸福2022年首份公告。华夏幸福公告称:“公司存续金融债务共计2192亿元,截至目前累计未能如期偿还的债务金额合计935.56亿元。”不过这个数字背后有一点小玄机,看上去违约债务数字下降了,其实不然。就在一个月前的2021年12月22日,华夏幸福还称公司及下属子公司新增未能如期偿还银行贷款、信托贷款等形式的债务本息金额67.87亿元,“截至公告披露日,公司累计未能如期偿还债务本息合计1078.05亿元”。表面上看,经历了一个月,华夏幸福未能如期偿还的债务降低了100多亿元,但1月19日的935.56亿元是不含利息的,而2021年12月的1078.05亿元则包含本息。
3、中国奥园官宣“违约”:将不支付2022年1月到期票据剩余本息
1月19日,中国奥园公告称,其将不会为即将于2022年1月20日本金总额为1.88亿美元及1月23日到期本金总额为5亿美元的美元票据支付余下本金及最后一期利息;此外,在30天宽限期届满后,其也将不会支付于2023年6月到期本金总额为2亿美元、2024年6月到期本金总额为2亿美元的美元票据项下的最新一期利息。中国奥园称,经审慎考虑流动性状况,并为求保留有限现金资源且对所有债权人保持公平以等待整体债务重组,中国奥园拟就其他境外金融债务采取相同原则。中国奥园同时提示,其所有其他境外金融负债项下将发生(或已发生)违约事件。
一周重要信用动态
1月17日-1月21日
国家发展改革委:截至2021年末,各级融资信用服务平台累计发放贷款超7万亿元
1月19日,在国家发展改革委举行的例行发布会上,国家发展改革委国民经济综合司司长袁达表示,2021年,国家发展改革委依托全国信用信息共享平台,大力推广“信易贷”模式,建成运行了全国中小企业融资综合信用服务平台(即全国融资信用服务平台),充分挖掘信用信息价值,缓解银企信息不对称难题,着力纾解中小企业融资难融资贵的问题。据初步统计,截至2021年末,通过各级融资信用服务平台累计发放贷款超过7万亿元。
>>>详细内容请下载完整版报告 【第13期】房地产信用周报(1.17-1.21).PDF