欢迎访问青海省建设行业协会信息平台! 现在是:

全国房地产政策变动监测报告(2021年11月)

发布者:省房地产协会 发布时间:2021-12-21 阅读次数:0

一、本月楼市政策聚焦:中央“维稳”信号持续释放,地方调控渐趋温和


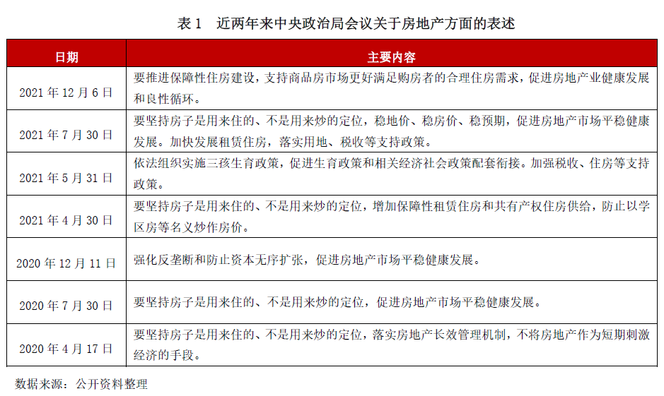
11月,房地产政策环境延续紧中趋稳。中央层面,一方面,中央及各部委多次强调,要坚持“房住不炒”定位,央行、银保监会等金融监管部门明确提出,要健全房地产调控长效机制,实施好房地产金融审慎管理制度,毫不松懈地防范化解金融风险,遏制房地产金融化泡沫化倾向。另一方面,稳地价、稳房价、稳预期频繁被提及,国务院副总理刘鹤在人民日报发文中明确指出,要因城施策、分类指导,顺应居民高品质住房需求,更好解决居民住房问题,促进房地产行业平稳健康发展和良性循环。12月6日,中央政治局会议重磅发声,要支持商品房市场更好满足购房者的合理住房需求,促进房地产业健康发展和良性循环等。


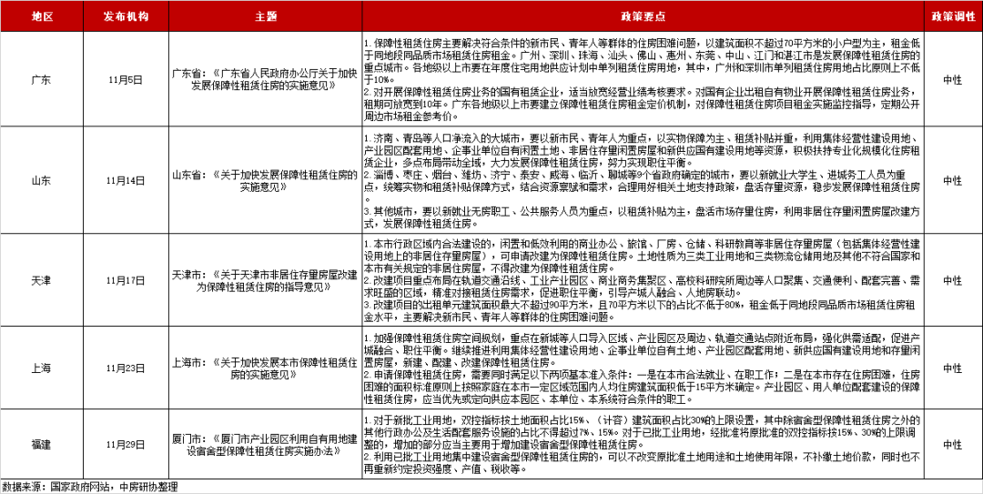
地方层面,本月地方出台房地产调控政策条数较上月略有增加,但紧缩性政策占比已连续3个月下降,紧缩性政策与宽松性政策数量已基本持平。从调控内容来看,紧缩性政策主要聚焦在房企资金监管和房地产市场秩序整治等方面,未涉及“限购、限售、限贷”等行政限制措施,宽松性政策则主要围绕人才安居展开。此外,本月广东、山东、上海、厦门等多地出台加快发展保障性租赁住房类政策,地方保障性租赁住房建设进程提速。本期报告主要对11月房地产行业政策进行梳理,并作解析。


图片


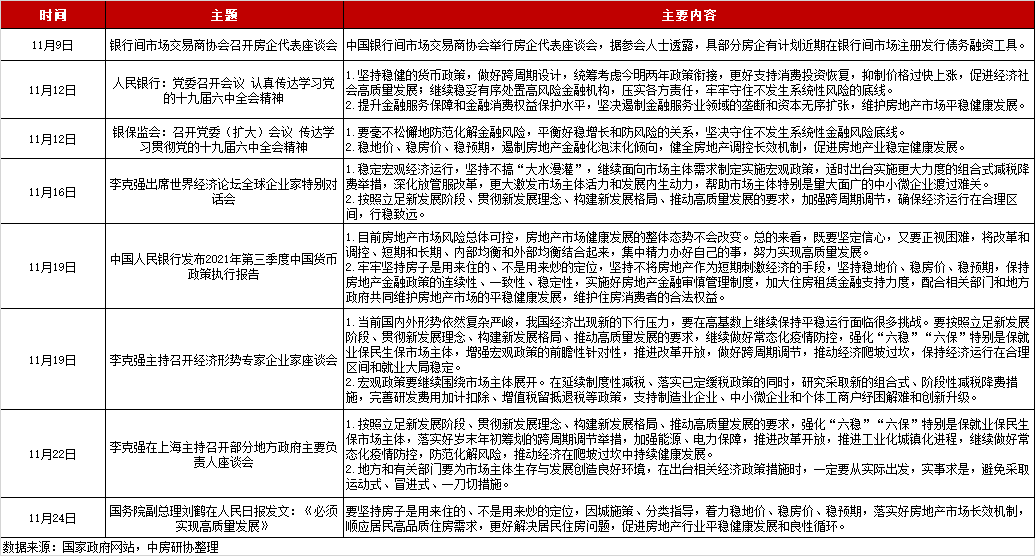
二、中央政策:坚持“房住不炒”定位,促进房地产业健康发展和良性循环


1.政策跟踪

图片


2.政策小结


本月货币政策总体表现稳健。具体来看,一方面,为应对超两万亿元的公开市场资金到期,保障市场资金利率相对稳定,自11月5日起,央行开启连续性逆回购操作。11月央行逆回购投放量累计15300亿元,较上月增加1400亿元。11月15日,央行再次等量续作10000亿元MLF。另一方面,MLF中标利率和LPR利率继续保持不变。


在房地产调控方面,中央层面多次强调要坚持“房住不炒”定位,央行、银保监会等金融监管机构明确提出,要健全房地产调控长效机制,毫不松懈地防范化解金融风险,遏制房地产金融化泡沫化倾向,促进和维护房地产业稳定健康发展。央行在第三季度货币政策执行报告中提出,目前房地产市场风险总体可控,房地产市场健康发展的整体态势不会改变。要牢牢坚持房子是用来住的、不是用来炒的定位,坚持不将房地产作为短期刺激经济的手段,坚持稳地价、稳房价、稳预期,保持房地产金融政策的连续性、一致性、稳定性,实施好房地产金融审慎管理制度。与此同时,房地产市场维稳导向进一步明确。11月24日,国务院副总理刘鹤在人民日报发文中强调要坚持“房住不炒”的同时,再提要因城施策、分类指导,顺应居民高品质住房需求,更好解决居民住房问题,促进房地产行业平稳健康发展和良性循环。12月6日,中央政治局会议在分析研究2022年经济工作时定调,要支持商品房市场更好满足购房者的合理住房需求,促进房地产业健康发展和良性循环等。


三、地方政策:调控进入相持期,调控力度渐趋温和


1.政策跟踪


(1)行政限制政策


图片


(2)公积金政策


图片


(3)住房保障政策


图片


(4)人口人才政策


图片


(5)市场监管政策


图片


(6)其他政策


图片


2.政策小结


中房研协测评研究中心监测统计,2021年11月地方出台房地产调控政策47条,较上月略有增加。其中,宽松性政策15条,紧缩性政策16条,中性政策16条。宽松性政策与紧缩性政策数量基本持平,中性政策占比明显提高,主要是多地发布加快发展保障性租赁住房类政策。房地产市场调控进入相持期。


图片


具体来看,紧缩性调控主要集中在房企资金监管、房地产市场秩序整治等行业监管上。典型代表有:西宁市严禁利用学区房概念炒作房价;西安市发布租赁行业行为规范,对从业人员、行为规范等提出具体要求;东莞、漳州、绵阳、广州等多地进一步明确商品房预售资金或交易过程监管;辽宁、天津、厦门等多地持续开展整治规范房地产市场秩序的专项行动等。此外,三亚市进一步完善二手房交易价格参考机制,厦门市加强新建商品房销售管理,石家庄上调传统建筑预售许可申请条件等,对地方楼市也起着不同程度的抑制作用。


宽松性调控主要集中人口人才政策上。典型代表有:岳阳市提出省域副中心人才高地,对符合条件的人才最高给予200万安家补贴;长沙发布自贸实验区人才新政24条,明确符合条件的高层次人才可安排免费住房,购房住房公积金贷款最高可申请240万;南通市提出“十四五”期间新建或筹集人才公寓10万套,打造15个精品人才社区,建立从大专到博士的综合补贴(生活津贴)体系等;上海开放第二批2021年非上海生源应届普通高校毕业生进沪就业落户受理工作,并试点在五个新城和自贸区新片区就业的上海市应届研究生毕业生符合基本条件可直接落户;河南提出高层次人才夫妻双方均在省直资金中心缴存6个月以上(含6个月),家庭购买郑州市区首套自住住房,最高贷款额度在80万元的基础上上浮50%,最高贷款额度为120万元,高层次人才在郑州市区购买自住住房提取住房公积金的,可适当延长购房手续的时限等。此外,深圳、广州等地出台发展租赁住房财税支持性政策,利好地方住房租赁市场的发展。 


四、11月重要事项复盘


图片


五、房地产政策展望


1.中央层面


11月19日,国务院总理李克强在主持经济形势专家企业家座谈会时指出,当前国内外形势依然复杂严峻,我国经济出现新的下行压力,要在高基数上继续保持平稳运行面临很多挑战。要做好“六稳”“六保”工作,增强宏观政策的前瞻性针对性,在延续制度性减税、落实已定缓税政策的同时,研究采取新的组合式、阶段性减税降费措施。央行2021年第三季度货币政策执行报告提出,下一步,要继续综合施策,积极稳妥应对发达经济体货币政策调整,稳健的货币政策增强自主性,坚持稳字当头。从市场流动性来看,11月市场净回笼资金5000亿元,且受MLF到期、地方债发行提速等影响,11月下旬资金面呈现边际收紧。12月、1月分别有9500亿元、5000亿元MLF到期,流动性存在一定压力。12月6日,央行发布降准公告,决定于12月15日下调金融机构存款准备金率0.5个百分点,释放基础货币约1.2万亿元,将有效缓冲MLF到期和经济下行压力,保障市场流动性合理充裕,稳健的货币政策导向不变。


在房地产方面,“房住不炒”的调控基调不改,楼市维稳的信号更加明确。12月6日中央政治局会议明确提出,支持商品房市场更好满足购房者的合理住房需求,促进房地产业健康发展和良性循环,这意味着房地产市场调控或将重点围绕刚需和改善型购房需求迎来边际宽松,其中可能牵涉土地政策、金融政策、购房政策等多方面政策调整。


2.地方层面


在中央持续释放楼市“维稳”信号引导下,11月地方出台紧缩性调控政策和宽松性调控政策数量已基本持平,且紧缩性调控主要围绕房企资金监管、房地产市场秩序整顿等行业监管展开,未出现城市出台“限购、限售、限贷”加码政策,地方房地产调控手段渐趋温和。


随着12月6日中央政治局会议定调支持商品房市场更好满足购房者的合理住房需求,促进房地产业健康发展和良性循环,叠加年关将至,返乡置业潮即将来临,地方或将适当加快研究出台支持刚需购房类政策,房地产政策面有望继续改善。但“房住不炒”依旧是调控主基调,政策调整倾向局部微调,短期内对市场的改善作用仍相对有限。尤其在没有实质性宽松政策落地、市场信心未得到充分修复的情况下,房地产市场仍面临一定的下行压力。