2025年,中国房地产业进入新旧发展模式转换的关键节点,市场在深度调整中探寻平衡,在政策托底中逐步筑底,行业加速从“规模扩张”向“质量提升”的高质量发展新周期转型,总体勾勒出“稳中求进、破立并举”的发展图景。
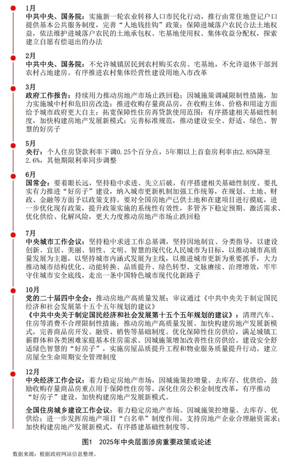
政策方面,年初政府工作报告首次将“稳住楼市”写入总体要求,明确“持续用力推动房地产市场止跌回稳”,并将“好房子”建设纳入重点部署,为全年房地产政策定下基调。地方围绕“控增量、去库存、优供给、促转型”的政策主线,逐步形成了供给端、需求端和住房保障等多维发力的支持体系。供给端,一是强化“以需定建”,严格控制新增供应;二是优化供地结构,大力推动“好房子”建设,增加改善性住房供给;三是积极盘活存量土地和存量商品房,通过转换用途、改造升级等方式以适应新的市场需求。需求端,一是住房限购政策持续优化,北京、上海、深圳三个一线城市放松外环外购房套数限制,降低非户籍社保要求,二线及以下城市购房限制全面放开;二是住房信贷成本持续降低,2025年第三季度全国新发放商业性个人住房贷款加权平均利率已降至3.07%,环比下降2个基点,同比下降26个基点;三是公积金政策支持力度持续加大,包括上调公积金最高贷款额度、下调最低首付比例、支持提取支付首付款、支持代际互助等;四是购房财税补贴政策延续,包括普惠性财税补贴和针对特定人群的专项补贴等;此外,支持住房“以旧换新”、支持二手房“带押过户”、支持“房票”安置等政策持续深化。住房保障端,《住房租赁条例》于2025年9月15日正式施行,进一步推动“租购同权”;政府专项债持续收购存量商品房用作保障性住房政策全面落地等。

市场方面,2025年中国房地产市场整体延续调整态势,呈现出“一季度回暖、二季度转弱、四季度探底”的“高开低走”曲线,城市间、板块间分化加剧。销售端,1-11月,全国新建商品房销售面积78702万平方米,同比下降7.8%,根据易居研究院测算,全年商品房销售面积预计约89107万平方米,同比降速约8.5%,较上年降幅有所收窄,但下半年以来呈现出明显颓势。投资端,1-11月,全国房地产开发投资额为78591亿元,同比下降15.9%,全年全国房地产开发投资额预计约83232亿元,同比下降约17%,表现持续萎靡。库存方面,截至2025年11月末,全国商品房待售面积为75306万平方米,较10月末减少约301万平方米,且已连续9个月减少,在需求偏弱、去化压力较大背景下,降库存成为稳定房地产市场的重要举措。

企业方面,2025年,房地产行业风险出清步入深水区,房企表现分化加剧。一方面,以融创、碧桂园、旭辉控股等为代表的出险房企债务重组或重整方案取得关键进展甚至落地完成,其中,融创完成95.5亿美元境外债务全额债转股,成为首家境外债清零的大型房企;碧桂园实现70%削债,新发放票据利率降至5%—6.25%并展期至2027年底。另一方面,房企退市潮延续,上置集团、中国恒大、上坤地产、德信中国等多家房企因停牌期满未复牌或清盘导致被动退市,大悦城、首创钜大、融信服务等多家房企主动私有化退市,当代置业、中原建业等停牌期已满,存在潜在退市风险;此外,还有昔日“华南五虎”之一雅居乐集团被呈请清盘,地产“优等生”万科陷入资产困境和债务危机,大部分中小房企生存压力持续加剧等。

总的来看,2025年,中国房地产在调整中筑底,在转型中启新,既经历了市场下行的压力,也迎来了政策托底的支撑与模式变革的机遇。这一年,保交房任务全面完成,债务风险化解取得突破,住房保障体系持续完善,“好房子”建设开启品质新时代,行业正加速告别规模扩张的旧逻辑,迈向以人为核心、供需匹配的高质量发展新周期。展望2026年,作为“十五五”开局之年,中央已明确要“着力稳定房地产市场”,更多增量政策有望加速落地,助力需求释放与供求关系改善,以“好房子”建设牵引供给升级、以存量收储加速供需平衡,仍将是政策的主要发力点。尽管市场仍面临调整压力,但随着库存逐步回落、预期慢慢修复,行业有望在“十五五”中后期逐步走出调整阶段,部分核心城市或将在2026年下半年至2027年上半年率先实现止跌回稳。
来源:中房研协测评研究中心