欢迎访问青海省建设行业协会信息平台! 现在是:

四中全会 | 房地产高质量发展:以新模式为抓手、以“好房子”为根本

发布者:省房地产协会 发布时间:2025-10-27 阅读次数:0
在“保障和改善民生,实现共同富裕”框架中,首次提出推进房地产高质量发展



  文 / 杨科伟 马千里


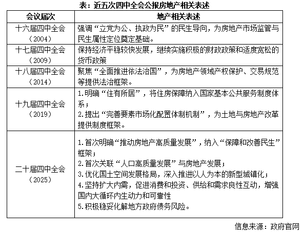
10月24日上午,中共中央新闻发布会召开详细介绍二十届四中全会精神,这是对昨日会议公报的进一步解读,公报内容中首次直接出现了“房地产”相关表述,在人口、国土空间等相关方面提及内容也有所增加。


01
在“保障和改善民生,实现共同富裕”框架中
首次提出推进房地产高质量发展


与以往历届四中全会或将房地产隐含于宏观经济论述中(如十六届、十七届),或侧重于法治保障(十八届),或明确为“住有所居”的民生底线(十九届)相比,二十届四中全会的表述发生了深刻转变,将“推动房地产高质量发展”系统性地融入“保障和改善民生”框架,将其作为扎实推进全体人民共同富裕的重要抓手。

这一变化标志着房地产的定位从单一的民生保障或经济刺激工具,升级为与促进消费、扩大投资、优化区域布局和推进新型城镇化等国家战略协同联动的关键环节,凸显了中央构建发展新模式、促进房地产行业长期健康发展的决心。

图片

02
实现房地产高质量发展的抓手是构建完善行业发展新模式


结合四中全会公报内容,以及近期高质量完成十四五规划主题发布会来看,当前所强调的“房地产高质量发展”是一个多维度、系统性的概念。在10月11日住建部发布会上,进一步明确了房地产发展新模式的内涵,明确提出住建部将在“十五五”期间,将立足于城市内涵式发展和城市更新大场景,落实好构建房地产发展新模式的各项任务,推动形成供应体系健全、要素配置合理、监管制度规范、行业经营稳健的房地产发展新格局,促进房地产高质量发展。

加快构建房地产发展新模式是适应我国房地产市场供求关系发生重大变化的新形势,促进房地产市场平稳健康发展的治本之策。主要包括以下四方面内涵:

第一,完善住房供应体系。一方面,针对产权交易型住房形成保障住房和市场化两个体系定位清晰、功能互补的供应格局。另一方面,发展住房租赁市场,培育市场化、专业化住房租赁企业,提高行业监管和服务能力。确保不同收入群体,特别是新市民、青年人的基本住房需求,从而实现“住有所居”的民生目标。

第二,建立“人、房、地、钱”要素联动机制。以编制和实施住房发展规划和年度计划为抓手,根据人口变化确定住房需求,科学安排土地供应、引导配置金融资源,也就是以人定房,以房定地、以房定钱,促进房地产市场供需平衡、结构合理。从源头上促进房地产市场供需平衡,防范盲目扩张带来的风险。

第三,改革完善房地产开发、融资、销售制度。在房地产开发方面,项目公司依法行使独立法人权利,企业总部履行投资人责任,项目交付前,严禁投资人违规抽挪项目公司销售、融资等资金,严禁抽逃出资或提前分红。在房地产项目融资方面,推广“保交房”工作中探索形成的行之有效办法,也就是:一个项目确定一家银行或银团为主办银行,项目开发、建设、销售等资金都存入主办银行,主办银行保证项目公司的合理融资需求。在商品房销售方面,有力有序推进现房销售;继续实行预售的,规范预售资金监管。

第四,发展安全、舒适、绿色、智慧的“好房子”。全链条提升住房标准、设计、材料、建造、运维水平,首先把保障房建成“好房子”,不仅将新房子建成“好房子”,要将老房子改造成“好房子”。



03
房地产高质量发展归根到底是要让人民群众住上“好房子”


推动“好房子”建设,满足群众对高品质住宅的需求,承载着千家万户对美好生活的向往。建设安全、舒适、绿色、智慧的“好房子”,重点有五个方面:

第一,建设“好房子”得有一个好的标准。全文强制的《住宅项目规范》已于5月1日正式实施,这个标准有14项提升,比如层高从原来2.8米提高到不低于3米;4层以上的楼都要加装电梯;对楼板隔音要求降低10分贝。

第二,有好的设计,依照好的标准,做出好的设计,才能保证这个房子从起点上好。通过开展全国住宅设计大赛征集方案,再评出获奖方案,鼓励设计师研究住房问题,为“好房子”建设提供实际可操作的方案。

第三,好的设计得有好的材料来建造。推动研发适用于“好房子”的新型建材,比如绿色材料,智慧安防、全屋智能,通过互联网、传感器等新技术、新材料、新产品,在“好房子”当中得到应用,提高住房品质。

第四,有好的建造,做到人民群众想要的不漏、不堵。梳理出来老百姓最关心的“好房子”要解决什么问题,把这些要求梳理出来,形成了操作手册,涵盖16类、262项要点,作为“好房子”建造过程中要遵守的。

第五,得有好的运维,保证房屋全生命周期能够保持在良好的应用状态,建立房屋全生命周期的安全管理制度,提升物业服务行动。



04
房地产市场未来政策调整将呈现三大核心变化


从近期几届四中全会房地产相关表述的演变来看,就房地产的民生经济属性出发,相关政策逻辑已从“间接铺垫”转向“直接推动”,从“民生保障基础”升级为“高质量发展核心”,结合当前房地产市场深度调整的现状,未来政策调整将呈现三大核心变化:

一是全面推进高质量发展模式。二十届四中全会明确的“房地产高质量发展”并非单一维度的品质提升,而是涵盖“供给-需求-运营”全链条的系统性升级:供给端将从“增量开发”转向“存量优化+精准补位”,一方面通过城中村改造、老旧小区更新盘活存量住房资源,另一方面针对新市民、年轻人等群体增加保障性住房、共有产权房供给,形成“商品住房+保障住房”的多元供给结构;需求端将以“人口高质量发展”为牵引,围绕人口结构变化(如家庭小型化、老龄化)优化住房产品设计,例如增加适老化住房、小户型功能性住房供给,同时通过完善教育、医疗等配套设施,提升住房的综合居住价值;运营端将强化“全生命周期管理”,从“建房”向“管房”延伸,引入智慧物业、社区服务等增值功能,实现住房从“物理空间”到“生活场景”的转变。

二是城乡与区域协同发展格局加速形成。随着“以人为本的新型城镇化”与“城乡融合发展”的推进,房地产市场将打破“城市单打独斗”的格局:一方面,核心城市群、都市圈将成为房地产高质量发展的核心载体,人口、产业的集聚将带动住房需求从“刚需”向“改善型”“品质型”升级,同时催生城市更新、产城融合等新场景,例如产业园区配套住房、职住平衡社区等;另一方面,城乡融合将推动房地产资源向县域、乡镇延伸,围绕乡村振兴需求,发展乡村旅居、康养地产等特色产品,同时通过土地要素市场化改革,盘活农村集体建设用地,为城乡住房供给提供新空间,形成“城市高质量发展+乡村特色补充”的协同格局。

三是民生属性与市场功能的平衡机制更加完善。从十九届四中全会“住有所居”到二十届四中全会“房地产高质量发展”,政策始终锚定“民生保障”核心,未来市场将进一步强化“民生为本、市场为辅”的平衡:在民生层面,住房保障体系将更加普惠,通过精准识别保障对象、优化申请分配机制,确保新市民、低收入群体等“住有所居”,同时通过“好房子”标准建设(如绿色建筑、低碳住宅),让普通购房者共享高质量住房成果;在市场层面,政策将通过“稳预期、防风险”引导市场健康运行,一方面遏制投机性需求,维护房价稳定,另一方面支持合理的改善型需求,通过优化信贷政策、简化交易流程等,畅通二手房置换链条,缓解当前市场“二手房挂牌高企、置换不畅”的结构性矛盾,最终形成“民生有保障、市场有活力”的良性生态。


05
推动房地产高质量发展的意义重大而深远


对经济而言:通过发展“好房子”带动消费升级和有效投资,并与新型城镇化、区域协调发展等战略协同,能为经济增长注入新的、可持续的动力。

对社会民生而言:它是“扎实推进全体人民共同富裕”的必然要求,能有效提升人民生活品质,增强社会凝聚力和稳定性。

对房地产行业而言:是实现健康可持续发展的根本出路,推动行业从规模扩张转向质量提升,迈向一个风险可控、基础牢固、更具韧性的新发展阶段。

排版:土木

来源:克尔瑞地产研究