◎ 文 / 杨科伟
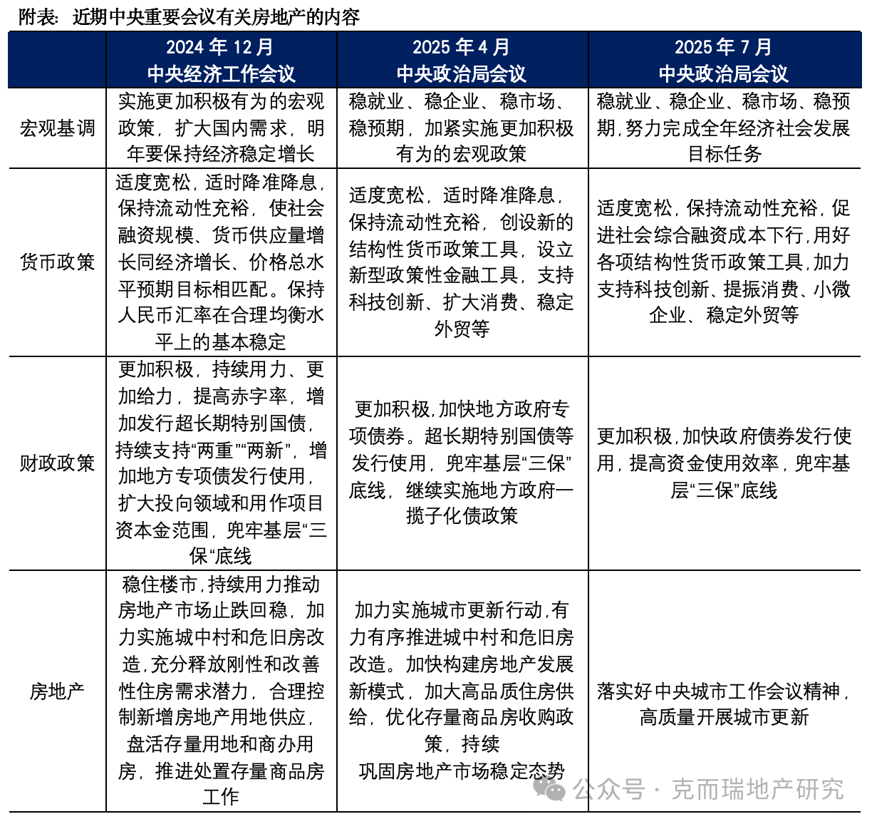
7月30日中央政治局会议分析研究当前经济形势和部署下半年经济工作,会议指出,保持政策连续性稳定性,增强灵活性预见性,着力稳就业、稳企业、稳市场、稳预期。宏观政策要持续发力、适时加力。要落实落细更加积极的财政政策和适度宽松的货币政策,充分释放政策效应。要有效释放内需潜力。深入实施提振消费专项行动。要持续防范化解重点领域风险。落实好中央城市工作会议精神,高质量开展城市更新。
此次政治局会议有关房地产行业没有专门表述,强调了落实好中央城市工作会议精神,高质量开展城市更新。联系到7月15日召开的中央城市工作会议来看,这是继2015年12月之后又一次有关城市发展的最高规格会议,高质量开展城市更新、稳步推进城中村和危旧房改造,加大“好房子”供应成为未来房地产止跌回稳的重要抓手。
今年以来,中央和地方 “因城施策”出台相关措施推动房地产止跌回稳,政策措施成效明显,总体延续去年四季度以来止跌回稳的势头。一方面,新房二手住房成交总量同比正增长,新房销售降幅同比收窄,二手房成交面积同比增长超10%。另一方面,房价降幅整体收窄,6月份70个大中城市房价数据显示,一线、二线、三线城市新建商品住宅销售价格同比降幅分别比上月收窄0.3、0.5和0.3个百分点。库存中商品房待售面积连续四个月减少。这三方面的积极变化说明房地产政策效果正在持续释放明显,筑底回稳的过程仍在持续向好。
我国城镇化正从快速增长期转向稳定发展期,城市发展正从大规模增量扩张阶段转向存量提质增效为主的阶段。在推动房地产业止跌回稳、构建房地产发展新模式的重要关口,新型城镇化仍将为中国住房需求提供重要支撑,市场份额或将进一步向长三角、粤港澳、京津冀、成渝等核心城市群以及都市圈集中,合理控制城市规模、优化城市空间结构的集约高效发展思路将推升城市核心区价值,高质量开展城市更新、稳步推进城中村和危旧房改造将不断催生存量住房改善需求,通过“好房子”供给迭代满足改善需求支撑新房市场成交,形成新的价格基准,最终形成新的价格梯度,实现房地产市场新的供求关系动态平衡。通过供需两端协同发力,短期内助力市场止跌回稳,中长期引导向“高品质、低风险、可持续”房地产业发展新模式转型。
高质量开展城市更新,通过“好房子”供给迭代将催生存量改善需求支撑新房规模
2015年中央城市工作会议召开后,从《关于进一步加强城市规划建设管理工作的若干意见》,到《关于推进新型城市基础设施建设打造韧性城市的意见》,再到《关于持续推进城市更新行动的意见》,一系列政策文件相继出台,为城市发展提供了顶层设计。与之相对的是开启了大规模城市棚户区改造和旧城改造进程,极大地促进城市界面和基础设施改善,也极大地刺激房地产业新一轮高速发展。
7月15日的中央城市工作会议强调,当前和今后一个时期城市工作的总体要求是:坚持因地制宜、分类指导,以建设创新、宜居、美丽、韧性、文明、智慧的现代化人民城市为目标,以推动城市高质量发展为主题,以坚持城市内涵式发展为主线,以推进城市更新为重要抓手,大力推动城市结构优化、动能转换、品质提升、绿色转型、文脉赓续、治理增效,牢牢守住城市安全底线,走出一条中国特色城市现代化新路子。
扎实推进城市更新行动,聚焦老旧小区改造、城市基础设施提升等重点领域,推动城市向更高品质、更有温度、更可持续的方向迈进。城市也是一个活的机体需要不断新陈代谢,住房更是如此,对安全舒适低碳科技的居住环境的向往,必将不断催生存量住房改善需求。住建部部长此前表示“从我国城镇化的发展进程看,从我国城镇300多亿平方米存量住房需要更新改造来看,房地产还是有很大的潜力和空间的”。前期为了满足快速城镇化带来的刚性住房需求,更多从期房、中小套型等“增加数量“方面着手,经过20年房地产业的高速发展,最终实现居民从“住有所居”到“住有优居”的跨越。2021年以来提出构建房地产行业发展新模式,解决住房“好不好”问题,改革开发方式、融资方式、销售方式,建立房屋体检、房屋养老金、房屋保险等制度,建立房屋全生命周期管理机制。要以“经济合理,安全耐久;以人为本,健康舒适;因地制宜,绿色低碳;科技赋能,智慧便利”为标准,四维升级“好房子”。
在高质量城市更新背景下,各地供地质量将会不断提升,城市长期没有新房供应的核心区域、小面积或低容积率地块集中供应,计容新规产品和四代住宅项目凭借品质、得房率等优势,销售去化水平相比旧规产品持续热销,说明改善需求基础庞大,只待”好房子“供应。依此来看 “好房子”将有望率先企稳回升支撑新房市场成交,形成新的价格基准,相对同地段旧规产品或二手房价,最终形成新的价格梯度,实现房地产市场新的供求关系动态平衡。
来源:克尔瑞地产研究