欢迎访问青海省建设行业协会信息平台! 现在是:

住房城乡建设部印发“好房子”建设经验做法(第一批)

发布者:省房地产协会 发布时间:2025-07-24 阅读次数:0

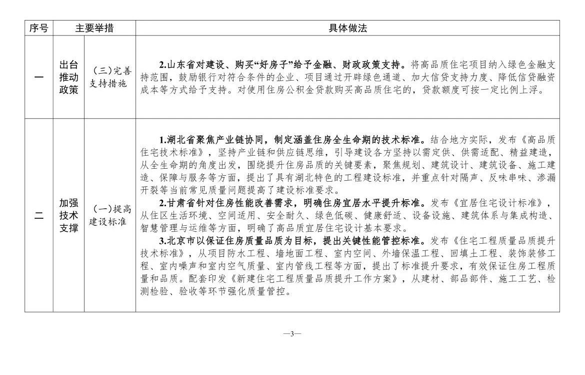
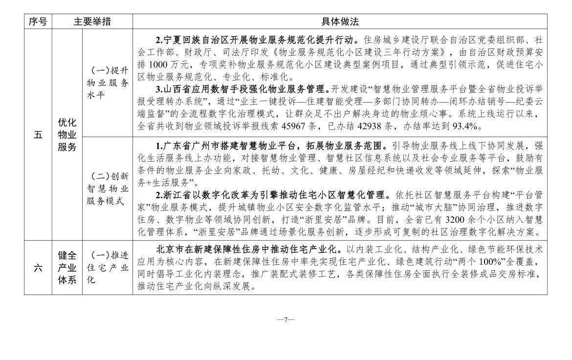
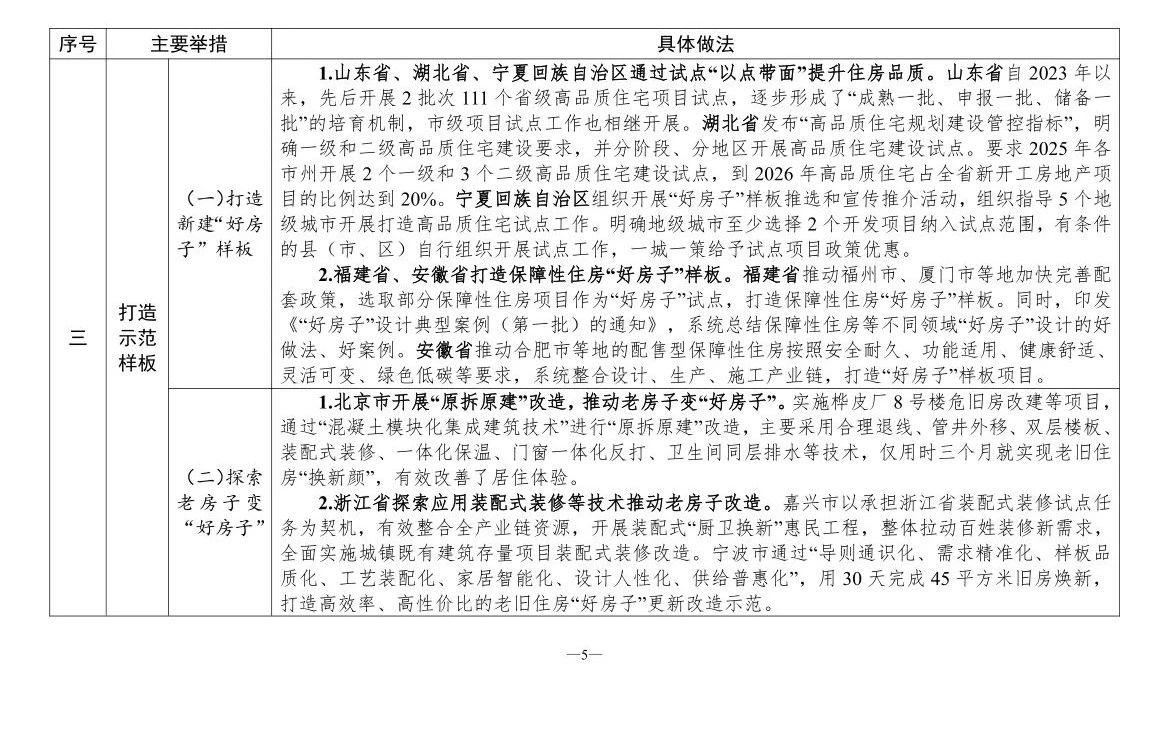
为全面贯彻落实党中央、国务院关于“好房子”建设的决策部署,加大“好房子”工作推动力度,住房城乡建设部总结各地“好房子”建设经验做法,形成《“好房子”建设经验做法(第一批)》,具体如下:

1

2

3

4

5

6

7

来源:中国验房