2025年5月,我国房地产政策环境延续宽松。中央层面,一方面通过政策工具协同发力呵护流动性,同时,5年期以上LPR和公积金贷款利率下调,进一步降低居民房贷成本;另一方面,明确支持商品房库存较多城市可自主决定以合理价格收购存量商品房转为保障性住房,加快推进地方收储工作。此外,中央持续推进城市更新行动,城市更新示范城市再扩围,对扩内需、稳投资、促消费等方面都将发挥重要作用。

中央政策:政策工具协同发力呵护流动性,房地产金融支持加码
1.政策跟踪

2.政策小结
5月资金面整体维持偏松。月初央行宣布降准降息后,资金利率快速下行,但随着中下旬政府债发行加速、央行买断式逆回购集中到期及缴税等因素扰动,资金面边际收敛。公开市场操作方面,常规逆回购累计投放38707亿元,当月有38859亿元到期,累计净回笼152亿元;MLF投放6000亿元,到期1250亿元,净投放3750亿元;买断式逆回购投放7000亿元,净回笼2000亿元;投放2400亿元国库现金定存;降准0.5bp,释放长期资金约1万亿元等。资金利率方面,5月DR001运行中枢环比下行17BP至1.50%,DR007运行中枢环比下行13BP至1.60%。LPR方面,1年期LPR、5年期以上LPR同步下调10BP,分别为3.0%、3.5%。
在房地产方面,中央层面从多维度对房地产政策进行了宽松调整:一是将5年期以上LPR下调了10个基点,将公积金贷款利率下调0.25个百分点,进一步降低居民房贷成本;二是明确支持商品房库存较多城市可自主决定以合理价格收购存量商品房转为保障性住房,加快推进地方收储工作等;三是发布持续推进城市更新行动指导意见,提出建立可持续的城市更新模式,有助于提振住房需求、改善居民居住条件等。
地方政策:延续“因城施策”基调,需求侧政策持续发力

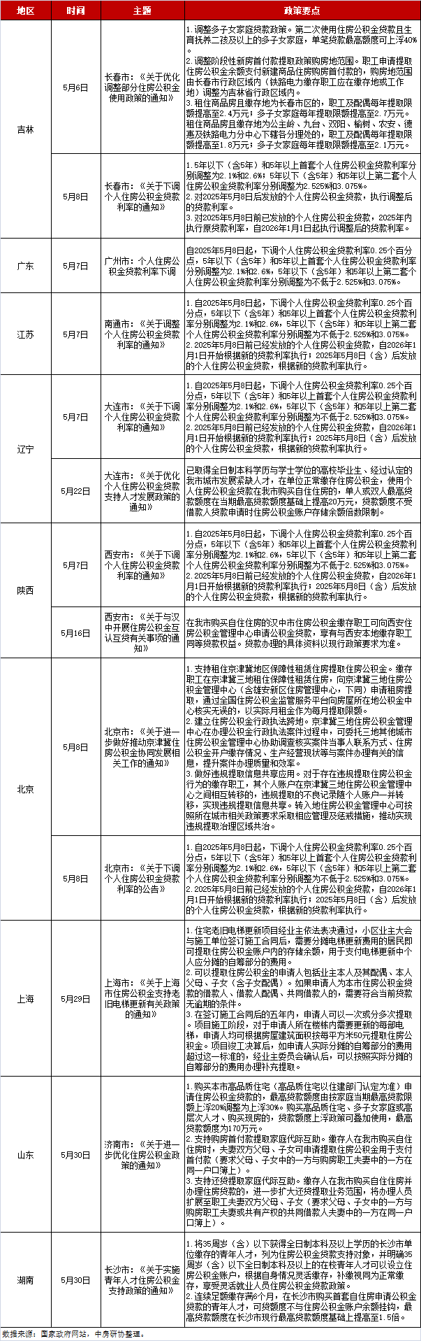
(2)公积金政策

(3)人口人才政策




4. 政策小结
地方延续“因城施策”基调,需求侧政策持续发力
中房研协测评研究中心监测统计,2025年5月,地方出台房地产调控政策46条。其中,宽松性政策40条,内容主要涉及发放购房补贴、加大住房公积金支持、鼓励房票安置力度等;中性政策4条,内容主要涉及经济适用房认购条件优化、配售型保障性住房建设管理等;紧缩性政策2条,内容主要涉及住宅小区物业服务质量提升、农村宅基地管理等。总的来看,本月地方政策继续聚焦房地产市场稳定、城市更新和城中村改造,以发放购房财税补贴、优化住房公积金政策、鼓励房票安置、加码人才购房激励等措施为主。

行政干预核心举措包括发放购房补贴或税费优惠、加大房票安置力度、鼓励住房“以旧换新”等
在行政干预方面,核心举措主要包括发放购房财税补贴或给予税费优惠、加大房票安置力度、鼓励住房“以旧换新”等。典型代表有:苏州、合肥、瑞丽、株洲、重庆、绍兴市柯桥区、广西、湖南等多地发布购房补贴或契税优惠政策;珠海、株洲、信阳、湖南等多地鼓励运用专项债券资金收回收购存量闲置土地;苏州、珠海、株洲、湖南等多地鼓励在城市更新、城中村和危旧房改造征收过程中实施房票安置;珠海、重庆、湖南等地加大力度支持开展“以旧换新”购房服务等。
公积金政策核心举措包括上调公积金最高贷款额度、放宽公积金申请限制、下调公积金贷款利率等
在住房公积金政策支持方面,核心举措主要包括上调公积金最高贷款额度、放宽公积金申请限制、下调公积金贷款利率等。典型代表有:济南将购买高品质住宅、多子女家庭或高层次人才、购买现房的最高贷款额度上调至170万元,支持购房首付款提取家庭代际互助;大连将全日制本科高校毕业生、经认定的城市发展紧缺人才最高贷款额度上调20万元;长春将多子女家庭第二次使用公积金贷款最高额度上调40%,并将职工提取公积金支付购房首付款支持范围由长春市行政区域内扩展至吉林省行政区域内;广州、南通、大连、西安、北京等多地跟进下调住房公积金贷款利率等。
人口人才政策主要涉及发放人才购房补贴、加大人才公寓供给等
人口人才政策主要涉及发放人才购房补贴、加大人才公寓供给等。典型代表有:上海市杨浦区对于符合条件的优秀创作者购房首套房给予一次性50万元至200万元住房补贴;佛山启动优才安居宜居工作,针对不同类型人才提高“一对一”安家补贴,一类领军人才购房补贴最高可达1000万元,二类人才最高补贴600万元;长沙对于博士、硕士毕业生首次购房分别给予12万元、4万元购房补贴,首套房公积金贷款最高贷款额度可提高至1.5倍;信阳、宿迁等地加大人才公寓筹建力度等。
住房保障政策主要涉及优化经适房认购条件、加强配售型保障性住房建设管理等
中性政策主要涉及保障性住房规划建设、配售型保障性住房管理等。典型代表有:洛阳从户籍限制、人均住房面积限制、申请人员年龄限制等多方面优化经适房认购条件;信阳、长沙等地发布配售型保障性住房筹建管理相关办法,对房源筹建、面向客群、申购条件、售后管理等多方面内容作出明确;青岛进一步优化配售型保障性住房轮候选房有关事宜等。
紧缩性调控主要涉及住宅小区物业服务质量提升、严格农村宅基地管理等
紧缩性政策主要涉及住宅小区物业服务质量提升、农村宅基地管理。典型代表有:湖南开展住宅小区物业服务质量提升行动,要求建立和完善物业服务事项公开公示制度,集中整治物业服务中存在的突出问题,规范物业秩序维护、客户服务行为等;河南发文明确,不允许城镇居民到农村购买农房、宅基地,不允许退休干部到农村占地建房等。

5月重要事项复盘

— 06—
房地产政策展望
1.中央层面
5月9日,央行发布《2025年第一季度中国货币政策执行报告》。报告指出,当前外部冲击影响加大,世界经济增长动能不足,贸易保护主义抬头,地缘冲突持续存在,我国经济持续回升向好的基础还需要进一步稳固。下阶段,将继续实施好适度宽松的货币政策,发挥结构性货币政策工具作用,加大宏观信贷政策指导力度,引导金融机构积极满足各类主体多样化资金需求。短期流动性方面,根据中信证券研究测算,在排除MLF及逆回购到期因素前提下,6月整体不存在流动性缺口,加之5月以来央行流动性投放相对积极,资金面维持偏松预期。
在房地产方面,5月初央行、国家金融监管总局等多部门推出政策组合拳,持续提振市场信心。后续预计将继续以适度宽松货币政策托底流动性,聚焦“止跌回稳”主线,重点推进专项债收储加速落地、城市更新、城中村和危旧房改造加码、房地产基础性制度改革等工作。
2.地方层面
根据CRIC统计数据,2025年5月,TOP100房企实现销售操盘金额2945.8亿元,同比跌幅仍然超过8%,环比增长3.5%。重点30城商品住宅新增供应664万平方米,环比下降38%,同比下降32%;成交1058万平方米,环比下降2%,同比下降9%。房地产市场总体仍处于止跌回稳弱复苏走势。展望后市,面对市场持续分化,地方房地产政策需要更加精准有力,一线及强二线城市政策重点在于进一步优化行政限制性政策和提升住房品质,弱二线及三、四线城市则仍需要聚焦去库存与防风险,一方面继续通过发放购房财税补贴、发放消费券、加大住房公积金贷款支持、加大房票安置力度等方式激发住房需求,另一方面加快推进收储工作,重点聚焦解决资金筹集、完善操作标准程序、引入市场机制、保持资金平衡以及增强偿债能力等问题。