中央延续“稳预期、促需求、优供给、降风险”工作主线,热点城市楼市支持性政策持续加码
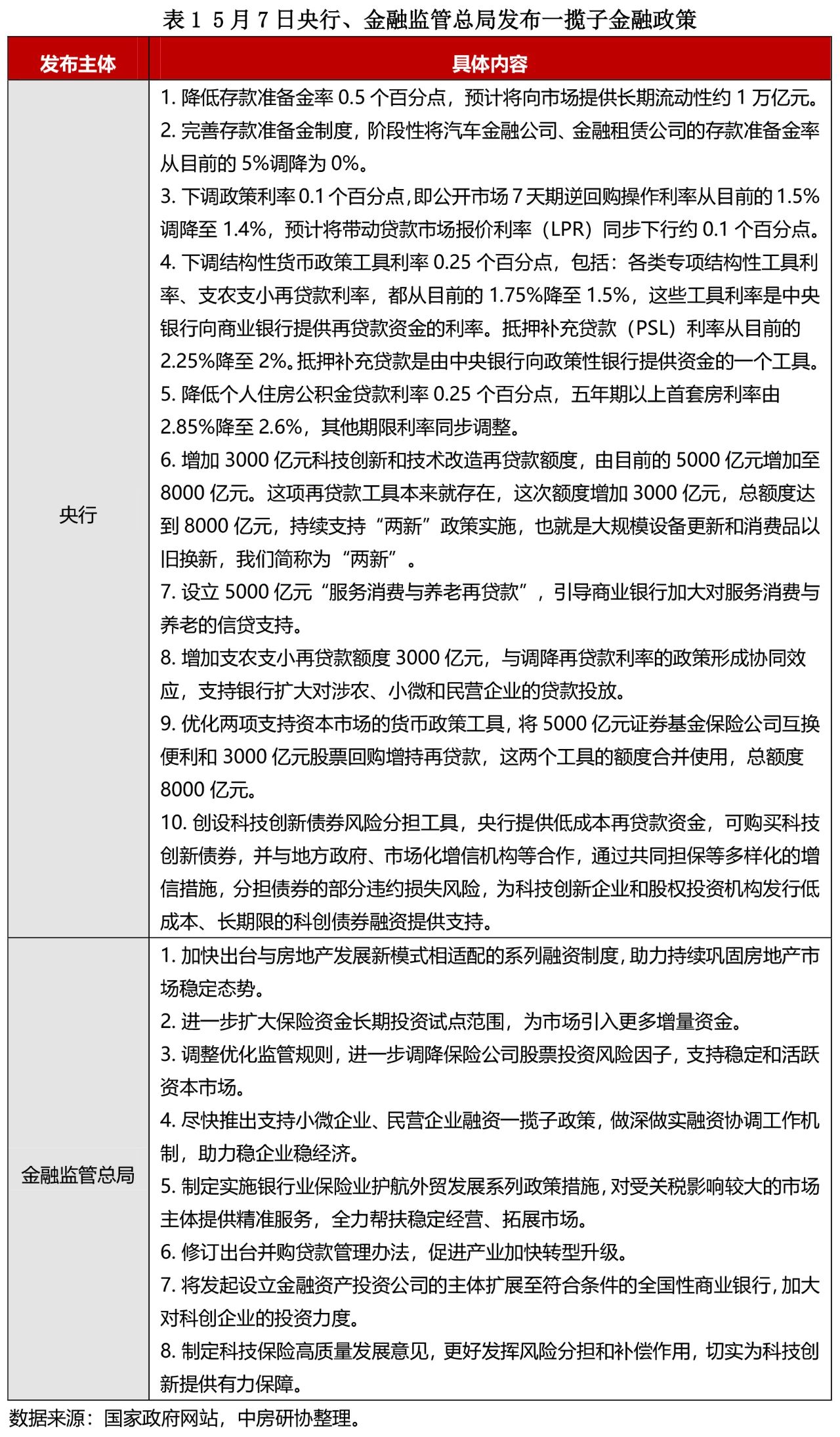
2025年4月,我国房地产政策宽松预期增强。中央层面,政治局会议强调,加大实施城市更新行动,有力有序推进城中村和危旧房改造,加快构建房地产发展新模式,加大高品质住房供给,优化存量商品房收购政策,持续巩固房地产市场稳定态势;金融监管总局发文支持受困房企项目纾困风险,促进房地产市场平稳健康发展等。5月7日,央行、金融监管总局发布一揽子金融政策,为房地产政策进一步优化和市场平稳健康发展创造有利条件。
地方层面,本月地方出台房地产调控政策38条,其中,宽松性政策31条、中性政策6条、紧缩性政策1条。房地产调控频次较上月减少,但热点城市楼市支持性政策持续加码,如:无锡全面取消限售并暂停限价政策;杭州优化主城区契税优惠住房套数认定规则;南京、厦门升级房票安置政策等。本期报告主要对4月房地产行业政策进行梳理,并作解析。

中央政策:稳预期、促需求、优供给、降风险
1.政策跟踪

2.政策小结
4月资金投放“稳中趋松”,资金利率中枢高位下移。公开市场操作方面,质押式逆回购净投放3208亿元,月末逆回购余额升至16178亿元,为历年同期最高水平;MLF净投放5000亿元,创2023年12月以来新高;买断式逆回购净回笼5000亿元,为2024年10月以来首次净回笼。资金利率方面,4月DR001运行中枢环比下行10BP至1.67%,DR007运行中枢环比下行15BP至1.73%。LPR方面,1年期LPR、5年期以上LPR分别继续维持3.1%、3.6%。
在房地产方面,继续围绕“稳预期、促需求、优供给、降风险”工作主线。中共中央政治局会议强调,加大实施城市更新行动,有力有序推进城中村和危旧房改造,加快构建房地产发展新模式,加大高品质住房供给,优化存量商品房收购政策,持续巩固房地产市场稳定态势等。金融监管总局发文提出,做强做优不良资产收购处置业务,服务化解中小金融机构、房地产等领域风险,积极落实国家有关房地产政策,支持受困房企项目纾困风险等。此外,5月7日,央行、金融监管总局等发布一揽子金融政策,其中涉及降低住房公积金贷款利率0.25个百分点、加快出台与房地产发展新模式相适配的系列融资制度等多项举措,对提振住房消费、促进房地产市场平稳健康发展具有积极意义。
地方政策:热点城市支持性政策持续加码,楼市调控宽松预期增强


(3)人口人才政策

(4)其他政策


(2)其他政策


热点城市楼市支持性政策加码,政策宽松预期增强
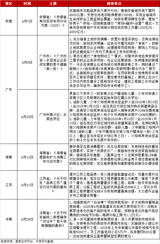
中房研协测评研究中心监测统计,2025年4月,地方出台房地产调控政策38条。其中,宽松性政策31条,内容主要涉及取消限售、发放购房补贴、加大住房公积金支持、加大房票安置力度等;中性政策6条,内容主要涉及保障性住房规划建设、配售型保障性住房管理等;紧缩性政策1条,内容主要涉及住房租赁市场管理等。总的来看,虽然本月地方调控频次较上月减少,但杭州、青岛、无锡、武汉等热点城市楼市支持性政策持续加码,政策宽松预期持续增强。

行政干预核心举措包括发放购房补贴或税费优惠、加大房票安置力度、取消限售等
在行政干预方面,核心举措主要包括发放购房财税补贴或给予税费优惠、加大房票安置力度、鼓励住房“以旧换新”、取消住房限售等。典型代表有:无锡全面取消限售,自4月14日起,商品住房取得不动产权登记证书后即可上市交易,并暂停限价政策;常州给予住房困难工薪群体购买自住新建商品住房(建筑面积140平方米及以下)15%但不超过20万元的购房资助;杭州将购买上城区、拱墅区、西湖区、滨江区范围内住房限售契税优惠住房套数查询范围缩小至购房所在行政区域;青岛实施住房“以旧换新”促进住房领域消费工作方案,建立“2+10”的收购实施主体模式;四川发文全省取消普通住宅和非普通住宅标准,并对符合条件的普通标准住宅出售继续免征土地增值税等。此外,无锡、青岛、武汉等地发布购房财税补贴政策,并鼓励针对青年群体提供特色化住房贷款服务,南京、厦门进一步升级房票补偿安置政策等。
公积金政策核心举措包括上调公积金最高贷款额度、下调最低首付比例、放宽公积金申请限制等
在住房公积金政策支持方面,核心举措主要包括上调公积金最高贷款额度、下调公积金贷款最低首付比例、放宽公积金申请限制等。典型代表有:济南将购买现房住房公积金最高贷款额度上调10%,即单缴存职工家庭最高贷款额度66万元,双缴存职工家庭最高贷款额度110万元;青岛取消异地缴存人在青岛使用住房公积金贷款的户籍条件限制,取消对贷款存续期间还款方式变更的限制,加大对多子女家庭、灵活就业人员以及购买商品房现房、高品质住宅及绿色住宅群体的住房公积金支持力度;常州将单缴存职工家庭最高贷款额度提高至80万元,双缴存职工家庭最高贷款额度提高至120万元;海南将购买新房的单缴存职工家庭最高贷款额度提高至80万元,双缴存职工家庭最高贷款额度提高至110万元,购买二手住房的单缴存职工家庭最高贷款额度提高至60万元,双缴存职工家庭最高贷款额度提高至90万元,同时,将保障性住房以外自住住房最低首付比例首套和二套统一调整至20%,保障性住房最低首付比例15%等。
人口人才政策主要涉及发放人才房票补贴、提高人才住房公积金最高贷款额度等
人口人才政策主要涉及发放人才房票补贴、提高人才住房公积金最高贷款额度等。典型代表有:太仓市发布人才房票政策,对入选国家级重大人才工程的、入选省、苏州、太仓双创人才计划的及太仓市级宣传文化旅游、教育、卫生等专业领域认定的特聘人才给予最高150万元房票补贴;常州提高符合条件的退役军人、现役军人配偶、35周岁以下硕士研究生、经市委人才办认定的人才礼遇服务对象的住房公积金最高贷款额度;吉林提出符合吉林省人才分类定级标准或在吉林创业就业的高校毕业生毕业后两年内,在吉林购房申请住房公积金贷款,不受住房公积金账户余额倍数限制,可贷至最高贷款额度等。
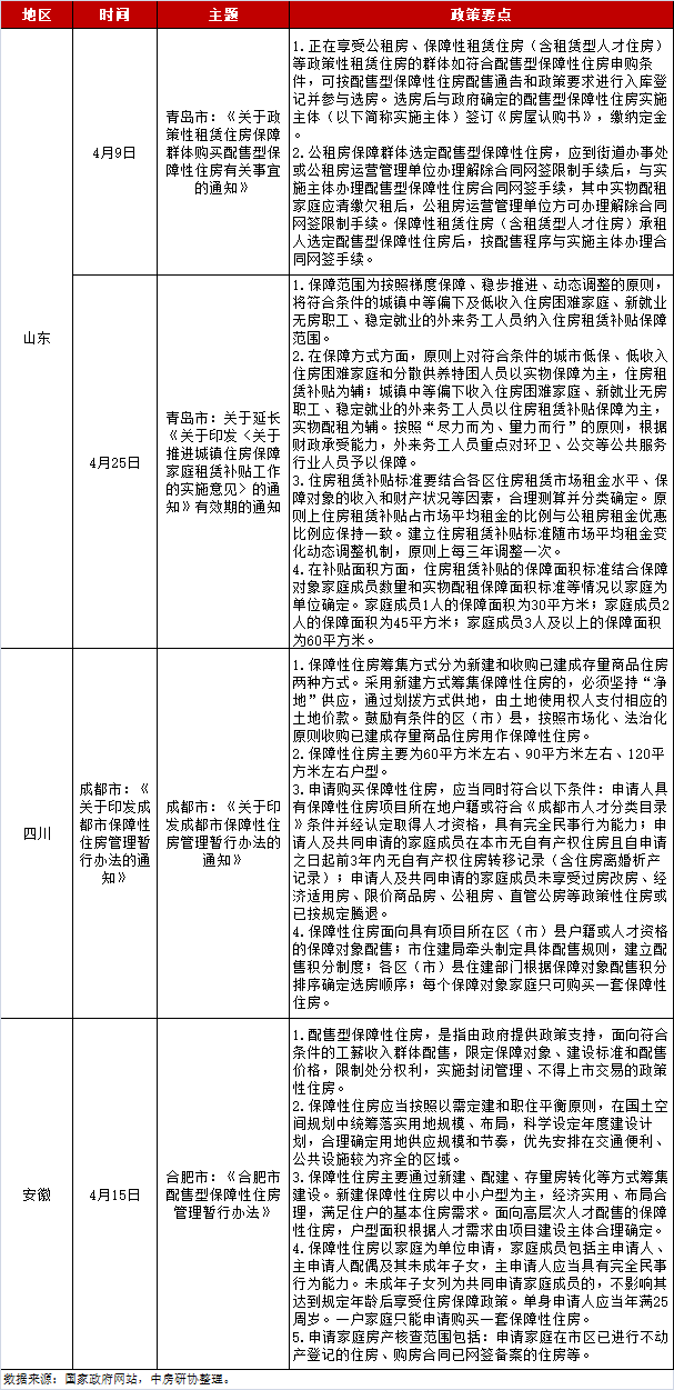
住房保障政策主要涉及保障性住房规划建设、配售型保障性住房管理等
中性政策主要涉及保障性住房规划建设、配售型保障性住房管理等。典型代表有:青岛发布配售型保障性住房购买有关事宜的通知,明确政策性租赁住房保障群体购买配售型保障性住房相关流程和手续,同时,提出延长城镇住房保障家庭租赁补贴期限,其中,符合条件的城市低保、低收入住房困难家庭和分散供养特困人员以实物保障为主,城镇中等偏下收入住房困难家庭、新就业无房职工、稳定就业的外来务工人员以住房租赁补贴保障为主;成都、合肥印发配售型保障性住房管理办法,从保障性住房筹集方式、户型设计、保障群体及配售规则等多方面作出具体规定。
紧缩性调控主要涉及住房租赁市场管理
紧缩性政策主要涉及住房租赁市场管理。郑州发布进一步加强房屋租赁市场管理工作的通知,明确住房租赁企业、房地产经纪机构和转租住房达到10套(间)及以上的个人应当依法办理市场主体登记,遵守《条例》相关规定,住房租赁企业须按要求开设住房租赁交易资金监管专用账户,企业向承租人单次收取的租金金额一般不得超过3个月等。
4月重要事项复盘

— 05—
房地产政策展望
1.中央层面
4月28日,国新办举行新闻发布会。会上,中国人民银行副行长邹澜表示,美国宣布对多个经济体大幅加征关税,引发全球金融市场剧烈波动,严重冲击全球经济秩序,破坏全球经济长期稳定增长。我国经济基础坚实,单一市场、单一资产的变动对我国外汇储备的影响有限。下一阶段,央行将继续实施好适度宽松的货币政策,加力支持实体经济,并适时降准降息,保持流动性充裕。5月7日,央行发布三大类政策共十项措施,包括降低存款准备金率0.5个百分点、下调政策利率0.1个百分点、下调结构性货币政策工具利率0.25个百分点、降低个人住房公积金贷款利率0.25个百分点等,资金面维持宽松预期。
根据CRIC统计数据,2025年4月,TOP100房企实现销售操盘金额2846.8亿元,同比下降8.7%,环比下降10.4%。重点30城商品住宅新增供应908万平方米,环比增长3.1%,同比下降33%;成交986万平方米,环比下降26%,同比基本持平,其中,一线和二三线城市单月同环比降幅与总体基本一致。总的来看,4月市场热度较3月明显回落,但总体仍延续弱复苏态势。结合近期外部环境不确定性加大和我国宏观政策持续宽松,房地产相关政策优化空间加大、宽松预期增强,重点关注政策落实和深化,如房贷利率调降、城中村和老旧住房改造及“房票”制度推进、财税政策持续发力、住房供应结构改善、地方收储政策优化及北上深限制性政策松绑等。
来源:中房研协研究测评中心