欢迎访问青海省建设行业协会信息平台! 现在是:

第四代住宅研究报告——产品特征和发展趋势

发布者:省房地产协会 发布时间:2025-04-23 阅读次数:0

随着《住宅项目规范》的落地,目前市场上出现一种新疑惑,即目前住宅项目规范内容和最近两年流行的“第四代住宅”有什么关系?其是相同概念的两种表述,还是两种截然不同的住房产品?对该问题的清晰解释非常关键,其有助于让社会大众对后续住房产品类型有更清晰的理解,进而也有助于更好提振住房消费。

产品定义和演变情况 



1、定义特征


从目前行业或约定俗成的角度来看,第四代住宅是集绿色生态、垂直绿化、空中庭院等要素于一体的新型住宅形式。该产品设计理念在于将自然生态融入高层建筑,实现“户户有花园,层层有庭院”的居住愿景,凭借高得房率和生态化设计,为居民提供更加舒适、健康、生态的居住环境。行业中对第四代住宅有很多称谓,包括空中花园、城市森林花园住宅、立体园林生态住房、庭院房等。




1



当然随着最近两年高品质住宅理念的深入,各地土地规划部门陆续开展了第四代住宅的试点和创新工作,对该产品的定义也日趋规范和清晰。结合最近两年各地官方的表述,第四代住宅的官方用语为“立体生态住宅”,其是指:将绿色生态理念融入城市建筑,通过设置户属空中花园和公共绿化平台等立体绿化措施,将空中花园与现代建筑相结合,建筑材料和建造方式符合绿色建筑理念的高品质住宅。我们这里对该概念进行分解说明。



2

从此类概念来看,后续“空中花园”的概念明显会强化。当然从通俗易懂的角度看,包括阳台、露台、连廊等户外敞开空间的规划使用明显会增加。这也启示我们,后续在把握第四代住宅的规律和特征过程中,对于户外空间一定需要深入研究,其对于提高住房实际使用面积、提高居住空间舒适度等都有非常重要的作用。



2、演变路径



第四代住宅是最近几年较火的概念,体现了住宅产品革命导向。市场上的关注点是,既然有第四代住宅提法,那么第一代、第二代和第三代住宅是什么?本部分主要从传统分类和新分类两个角度进行分析。其中,传统意义上的四代住宅,主要有两种观点。虽然分类有别,但大体一致。尤其在第四代住宅的定义上,普遍都包括立体生态、自然生态或绿色生态等元素。当然这两种分类亦有一些问题,如分类一将农村住房纳入其中,分类二中物业和医疗等概念有一定的重叠。这里对这两种传统分类进行列表说明。

3



第四代住宅的概念产生于2017年,所以上述分类总体上吻合2017年及以前的时代特征。此类概念延用至今也总体适用。但考虑到2020年以来房地产形势的重大调整,尤其是2023年以来供求关系的重大变化,我们认为,住房产品类型“四分法”应适当做调整,尤其是需要考虑2023年以来住房产品的创新情况、住宅项目规范的新要求、人民群众对高品质居住的需求等内容。据此我们遵循“住房需求→住房制度→住房产品”的逻辑,对四代住宅的类型和特征进行梳理,以更好把握高品质住宅时代下的第四代住宅特征。



我们基于全国居民家庭历史上的住房情况和需求,以及住房制度改革和阶段划分等内容,同时把握房地产业从“有没有”到“好不好”的行业规律等新情况,将四代住宅进行如下阶段划分:1998年住房制度改革前的住房、1998-2009年的住房、2010-2019年的住房、2020年以后的住房。此类阶段的划分,总体吻合居民家庭居住需求升级的历史路径,即从满足基本居住需求到居住功能提升,再到居住体验的改善和提质。该划分充分体现我国住房产品和居住理念的飞跃与升级。

4


3、市场评价



第四代住宅推出,受到市场较大的关注和积极评价。其充分体现绿色建筑和绿色居住的理念。房企通过空中庭院和垂直绿化的设计,真正提升了居住空间的利用率和舒适度,即产品力和吸引力在提升。这对于满足居民家庭改善或高品质住宅需求有非常直接的影响。在实操中,一些市场参与者包括企业和用户等,也对目前既有的第四代住宅产品提出了批评意见。本部分对此类批评意见和优化方向进行梳理,如下。

5



 部分试点情况和案例 





目前全国至少有30个城市积极探索第四代住宅项目,涉及政策制定或项目开发营销等。这充分说明在高品质住宅建设中,第四代住宅是其中一类重要的抓手。本部分对一些重点省市的相关情况进行梳理。


1、北京情况



北京部分项目积极探索第四代住宅模式。当然从一些具体项目看,其产品设计略接近大平层设计,和空中花园的模式有点差异。当然其启发是,后续结合住宅项目规范标准,在第四代住宅方面也可以进行产品户型的创新,以更好和市场需求结合。本部分对其中一个项目的相关情况特征进行总结。

6



2、四川情况



四川成都的“七一城市森林花园”被认为是全国首个第四代住宅项目,成为目前行业中研究第四代住宅都会参考的项目,“第四代住宅”概念也由此诞生。该项目由清华大学建筑设计研究院于2017年设计。该项目通过一体化设计,将客厅、餐厅、厨房和阳台等活动区域连接,并融入空中庭院和二层通高阳台。本部分将相关情况以列表和图片的形式展示。

7



图 1:成都首个第四代住宅项目图


8


资料来源:网络公开资料、易居研究院


3、安徽情况


安徽多个城市陆续推进第四代住宅建设。这里对芜湖、合肥两城市情况进行梳理。


芜湖推出的项目为鸠江区人民公园周边项目,始于2023年,为安徽省内首个试点建设第四代住宅的项目。从此类项目的建造信息来看,其采用独栋独单元全点楼式布局,每户均包括私家庭院和空中花园。这里对该项目的用地规划情况进行梳理。

9



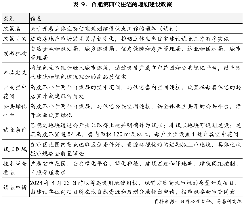
合肥也积极开展第四代住宅的政策制定和项目开发。其中2024年合肥发布了《关于开展立体生态住宅规划建设试点工作的通知(试行)》。此次政策也是行业中关注第四代住宅非常值得学习的政策。这里将此次规划建设的政策要点列表如下。



10


4、河南情况



河南包括郑州、漯河和驻马店等城市纷纷推进第四代住宅项目试点,且部分城市已有项目交付情况。这里对河南的项目案例以及政策支持进行梳理。




11

12


5、上海情况



20247月,上海青浦举办2024青浦区土地推介会。此次推介会上,相关部门透露上海正深入推进第四代住宅项目的研究。同年10月青浦西岑科创园区第二组团项目推进。该项目明确采用第四代住宅的设计理念,具有两个特点。一是具有开放式、活力感和未来感,二是积极融入江南水乡生活气息。



6、山东情况



山东第四代住宅项目受市场关注。其中一个原因是,近期即20253月济南发布了新修订的《济南市建筑工程容积率计算细则》。该政策明确鼓励房企建设第四代住宅,并对满足相关要求的户属空中花园给予容积率支持。本部分将第四代住宅的有关概念以及容积率计算规则等列表说明。

13

14









 关系分析和发展趋势 




1、关系分析


第四代住宅和好房子、高品质住宅以及《住宅项目规范》有什么关系?实际上,《住宅项目规范》是房地产行业最基础和国家统一的规则,全国所有住宅项目应以此为标准,属于硬性的强制性规范。而好房子和高品质住宅的含义是等同的,各地也会基于《住宅项目规范》落实地方版本的新规则。第四代住宅则是好房子或高品质住宅的一种重要类型,但并非唯一形式。这里将两类产品的差异进行列表说明。


15


第四代住宅强调绿色导向,据此另外一个问题是,第四代住宅项目和绿色住宅是否是同一概念?从定义上说,绿色住宅是基于可持续发展理念,通过节能、环保、生态技术降低建筑全生命周期的环境影响,注重资源高效利用的住宅项目。其和第四代住宅有相似性。我们认为,本质上第四代住宅是绿色住宅的一种。这里对两类产品的差异列表说明。

16


2、发展趋势


第四代住宅是今年各地在推进住宅项目规范中,纷纷探索和创新的住房产品。我们认为,结合好房子和高品质住房发展的新导向,此类产品的用地支持、土地规划、项目开发、产品交付等都会进入一个新阶段。


我们观察到,即便是第四代住宅本身,其在最近几年也经历了更新迭代,充分和目前市场主流的住房产品、住房理念等进行融合。比如说,部分城市在传统垂直绿化的建造技术上,也不断和大飘窗、大平层等产品模式进行融合。又比如目前部分社区建设中,传统的高品质住宅和第四代住宅项目混合建造的操作也有所出现。我们认为,2025年是住房需求尤其是改善型需求积极释放的关键年。第四代住宅项目的市场认可程度会进一步提高,交易活跃度也会持续增强。其和其他高品质住宅一起,在丰富产品结构、促进消费升级等方面将持续发力,真正助力人民群众居住需求的品质提升。




来源:易居研究院