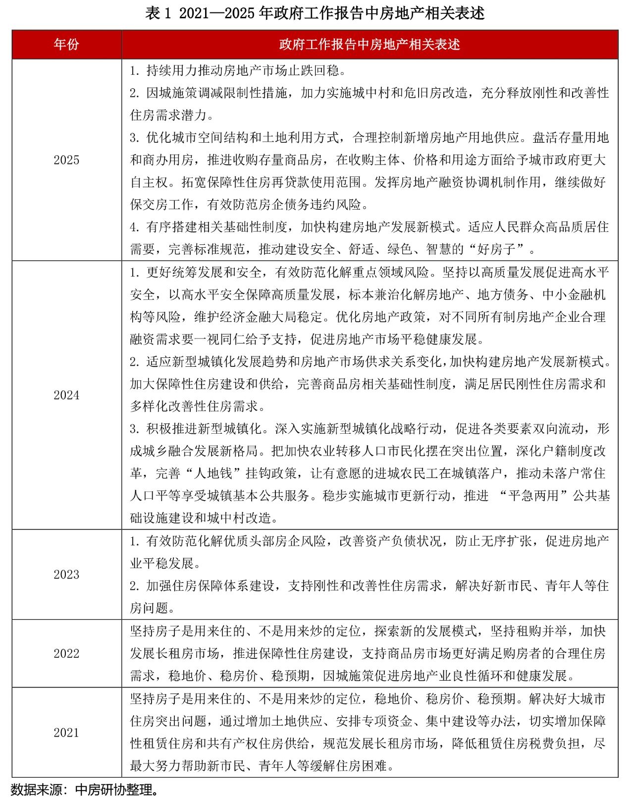
政府工作报告重申“持续用力推动房地产市场止跌回稳”,地方需求侧政策持续加码
2025年2月,我国房地产政策延续宽松。中央层面,中央政治局会议再次强调要稳住楼市股市,政府工作报告重申“持续用力推动房地产市场止跌回稳”,并从需求侧、供给侧、行业转型与房地产发展新模式构建等多方面作出了具体的工作部署。
地方层面,受房地产市场持续回暖、地方两会及全国两会陆续召开等因素影响,地方房地产调控节奏进一步放缓。本月地方出台房地产调控政策24条,其中,宽松性政策19条、中性政策3条、紧缩性政策2条。宽松性政策多以发放购房财税补贴、加大住房公积金贷款支持、鼓励住房“以旧换新”等常态化调整为主,中性政策主要围绕保障性租赁住房管理展开,紧缩性政策主要涉及房地产销售现场信息公示规范和“零首付”“首付贷”购房风险警示等。本期报告主要对2月房地产行业政策进行梳理,并作解析。

中央政策:持续用力推动房地产市场止跌回稳,加快构建房地产发展新模式

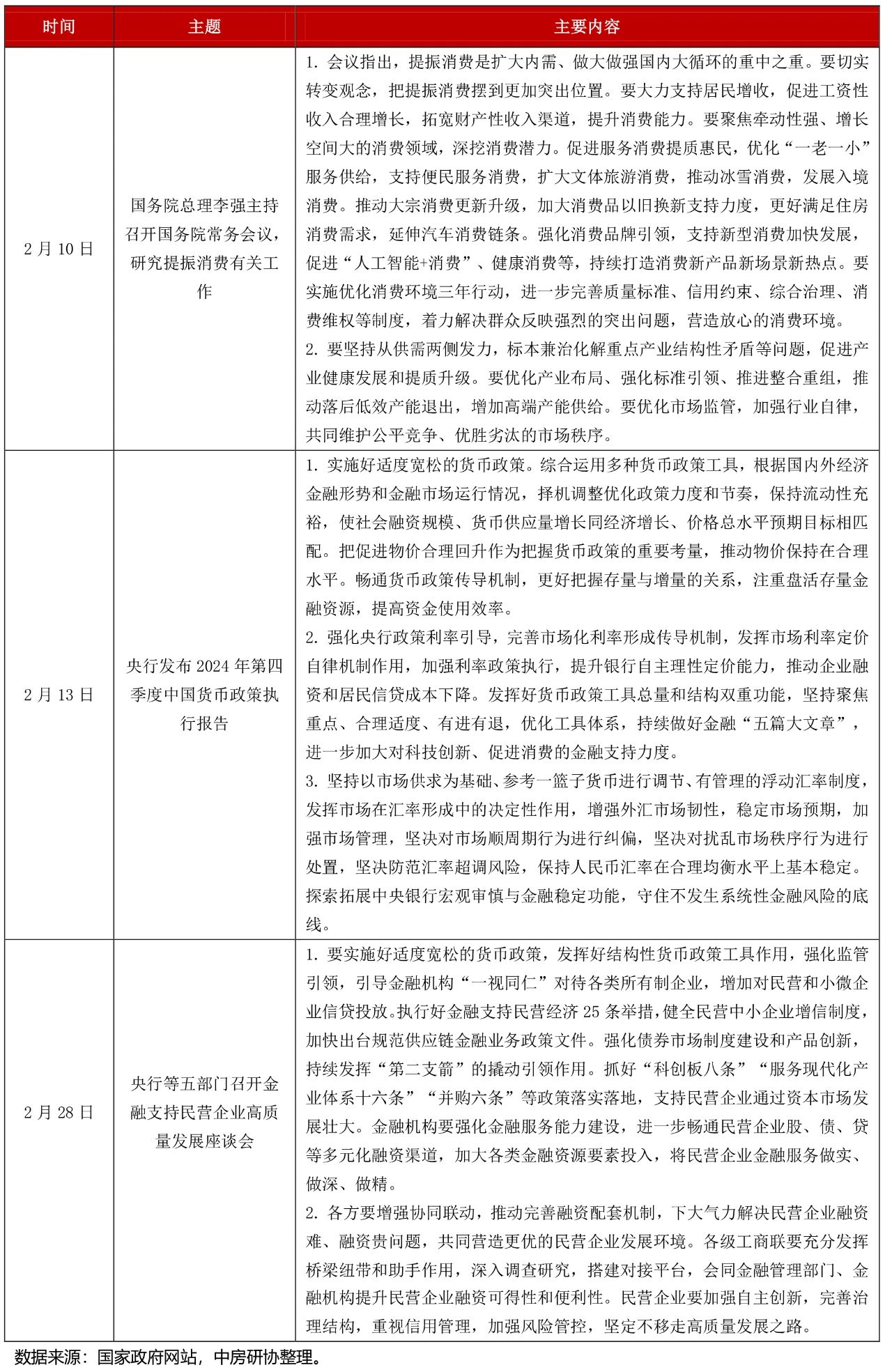
2月资金面整体偏紧,资金利率继续走高。公开市场操作方面,逆回购净回笼9673亿元,MLF缩量2000亿元,国库现金定存发行900亿元,开展14000亿元买断式逆回购,同时有8000亿元买断式逆回购到期,公开市场累计回笼流动性4773亿元。资金利率方面,2月DR001月均值环比上行16BP至1.88%,DR007月均值环比上行8BP至2.01%。LPR方面,1年期LPR、5年期以上LPR分别维持3.1%、3.6%。
在房地产方面,中央政治局会议再次强调要稳住楼市股市,2025政府工作报告重申“持续用力推动房地产市场止跌回稳”,并从需求侧、供给侧、行业转型与房地产发展新模式构建等多方面作出了具体的工作部署,主要包括:因城施策调减限制性措施,加力实施城中村和危旧房改造;盘活存量用地和商办用房,推进收购存量商品房,在收购主体、价格和用途方面给予城市政府更大自主;拓宽保障性住房再贷款使用范围;发挥房地产融资协调机制作用,继续做好保交房工作;有序搭建相关基础性制度,加快构建房地产发展新模式;适应人民群众高品质居住需要,完善标准规范,推动建设安全、舒适、绿色、智慧的好房子等。此外,中共中央、国务院印发2025年中央一号文件,明确不允许城镇居民到农村购买农房、宅基地,不允许退休干部到农村占地建房。
地方政策:调控节奏放缓,需求侧政策持续加码







中房研协测评研究中心监测统计,2025年2月,地方出台房地产调控政策24条,较上月继续减少。其中,宽松性政策19条,内容主要涉及取消住房交易限制、发放购房补贴、加大住房公积金支持等;中性政策3条,内容主要涉及完善保障性住房建设管理、公共租赁住房租金减免等;紧缩性政策2条,内容主要涉及房地产销售现场信息公示规范和购房风险警示等。总的来看,受房地产市场持续回暖、地方两会及全国两会陆续召开等多因素影响,地方房地产政策调整节奏继续放缓,且多以发放购房财税补贴、加大住房公积金贷款支持、鼓励住房“以旧换新”等常态化调整为主。

行政干预核心举措包括发放购房补贴、推行房票安置、鼓励住房“以旧换新”等
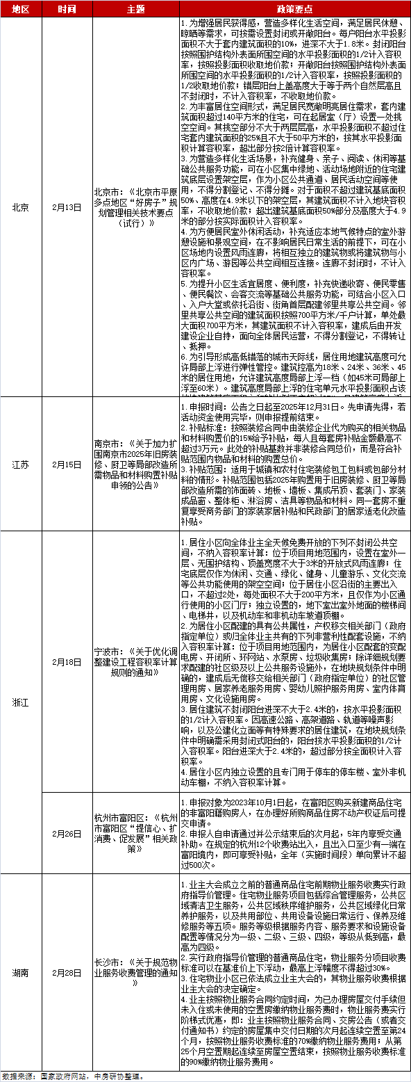
在行政干预方面,核心举措主要包括发放购房财税补贴、推行房票安置、鼓励住房“以旧换新”、取消住房限售等。典型代表有:重庆市明确取消中心城区原已纳入两年限售范围住房的再交易管理;铜陵市、烟台市、银川市贺兰县等多地发布购房补贴类政策;山东省提出进一步加大“房票”优惠力度和覆盖范围,有效促进房屋“以旧换新”相关政策落实,积极组织房交会、精品楼盘推介会、外销展示会等各类促销活动;北京市、宁波市、山东省、海南省等多地持续推进“好房子”建设等。
在土地政策方面,主要涉及存量闲置土地收购。长沙市明确,在长沙市芙蓉区、天心区、雨花区、开福区、会展片区开展存量闲置土地收购,征集项目范围覆盖:企业无力或不愿再开发使用的土地;已供应未动工的住宅用地和商服用地或已动工未建设完成但具备分割条件的土地;老旧厂区、仓库等工业用地和教育、医疗、卫生等公共服务设施用地以及其他用途的低效用地;因公共利益需要收回的土地等。
在住房公积金政策支持方面,核心举措主要包括上调公积金最高贷款额度、下调公积金贷款最低首付比例、优化住房套数认定等。典型代表有:邢台市将公积金贷款住房核查范围调整为购房职工家庭在主城区拥有的住房套数认定,并优化多子女家庭房屋套数认定标准、放宽商业银行住房贷款合同签订日期等;中山市支持符合条件的商业贷款转为住房公积金贷款;大连将首套及二套住房公积金贷款最低首付比例统一为20%,将硕士研究生最高贷款额度提高40万元,将多子女家庭最高贷款额度提高40万元等。
人口人才政策主要涉及加强多子女家庭购房支持、减免新引进青年人才租金等。典型代表有:江苏省提出给予通过提高公积金贷款额度等方式给予多子女家庭更多住房支持,把符合条件的多子女家庭纳入公共租赁住房、保障性租赁住房等保障范围,有序推动租购同权等;珠海面向新引进的创业就业青年人才,实施最长三年周期“一免两减”租金支持政策,即首年免租金,次年租金为届时同区域同类型同品质市场商品住房的30%,第三年租金为50%。
中性政策主要涉及保障性住房管理和公租房租金减免等。典型代表有:广州市印发保障性租赁住房管理办法,明确政府性房源保障性租赁住房的项目,可优先面向高新技术企业、创新标杆企业、高等院校等重点企业职工及提供基本公共服务和重点保障城市运行服务的人员出租,租金应不高于同地段同品质市场租赁住房租金的90%,市场性房源保障性租赁住房租金应低于同地段同品质市场租赁住房租金,由市场主体自主申报或调整;襄阳市发布公共租赁住房减免通知,减免对象主要为襄阳市区公租房实物配租保障家庭,包括民政部门认定的特困家庭、正在享受国家定期抚恤补助的优抚对象、计划生育特殊困难家庭、拥有多个未成年子女家庭等。
紧缩性政策主要涉及房地产销售现场信息公示规范和购房风险警示。典型代表有:郑州市发布“零首付”“首付贷”购房风险警示,严正警告各房地产企业、中介机构要依法依规开展房地产经营活动,对违规违法开展“零首付”“首付贷”服务的企业予以严肃处理;广州市进一步规范商品房销售现场信息公示,明确商品房销售现场应集中公示企业和销售人员信息、项目信息、销售信息、项目周边影响因素等。
2月重要事项复盘

— 05—
房地产政策展望
2月13日,央行发布2024年第四季度中国货币政策执行报告指出,当前外部环境变化带来的不利影响加深,国内需求不足、风险隐患仍然较多等困难挑战也还存在,但我国经济长期向好的支撑条件和基本趋势没有变。下阶段,将继续坚持稳中求进工作总基调,实施好适度宽松的货币政策,保持流动性充裕,使社会融资规模、货币供应量增长同经济增长、价格总水平预期目标相匹配。短期流动性方面,根据中信证券研究测算,完全排除MLF及逆回购到期因素,3月流动性缺口较2月将大幅收窄,资金面有望迎来边际改善。
在房地产方面,2025政府工作报告作出多项工作部署,包括因城施策调减限制性措施、加力实施城中村和危旧房改造、推进收购存量商品房、继续做好保交房工作、加快构建房地产发展新模式、推动好房子建设等,较此前的中央经济工作会议和全国住房和城乡建设工作会议有较强的延续性,意味着后续将重在各项政策举措的实质性落地,相关财税和金融支持性政策有望加力。
根据CRIC统计数据,2025年2月,TOP100房企实现销售操盘金额1881.2亿元,同比增长1.2%,环比下降17.3%,单月业绩规模保持在历史较低水平。重点30城商品住宅2月新增供应301万平方米,同比下降23%、环比下降49%;成交669万平方米,同比增长27%、环比下降25%。总的来看,2月楼市整体延续止跌回稳态势,但城市分化依然显著。随着2025政府工作报告再次重申“持续用力推动房地产市场止跌回稳”,结合“金三银四”传统营销旺季来临,地方房地产政策仍需加力。核心一、二线城市楼市限制类政策需加快调减优化,带动市场信心回暖,大部分二、三线城市还需从供需两侧共同发力,需求侧,继续加大财税补贴、公积金贷款支持、城中村和危旧房改造货币化安置或房票安置等政策力度,减轻居民购房压力;供给侧,一是要严格落实“严控增量、优化存量、提高质量”建设要求,改善商品房供给结构,二是要加快研究落实利用专项债收购存量闲置土地、收购存量房用作保障性住房等政策举措,充分利用好当前地方债务空间扩容的政策窗口和调控自主权;三是要继续完善房地产融资协调机制,提升项目推送效率和质量,推动资金实质性落地等。