中央强调要推动房地产市场止跌回稳,三、四线城市需求侧政策持续加码
2025年1月,我国房地产政策总体延续宽松导向。中央层面,国家发展改革委、央行、金融监管总局等部门多次强调,要有效防范化解重点领域风险,加快推动城市房地产融资协调机制扩围增效,推动房地产市场止跌回稳,构建房地产发展新模式等。中共中央、国务院发文提出,落实新建住宅小区与配套养老服务设施同步规划、同步建设、同步验收、同步交付要求,强化社区养老依托作用。
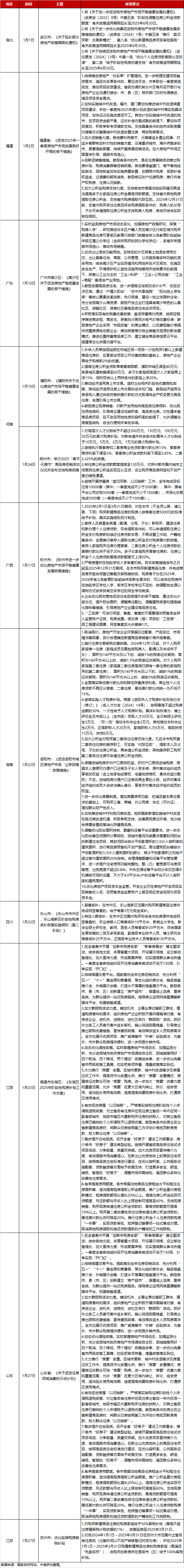
地方层面,受房地产市场持续回暖及春节假期影响,本月地方出台房地产调控政策27条,均为宽松性政策,环比近乎腰斩。政策发布主体以弱二线及三、四线城市为主,重点聚焦加大住房公积金支持力度、发放购房补贴、落实住房交易税收优惠政策、实施房票安置、鼓励发展高品质住房等。此外,本月地方两会密集召开,推动房地产市场止跌回稳、构建房地产发展新模式、建设“好房子”等在各地政府工作报告高频出现(见表1)。本期报告主要对1月房地产行业政策进行梳理,并作解析。

中央政策:有效防范化解重点领域风险,推动房地产市场止跌回稳

受缴税走款、春节取现、央行停止购买国债、降准落空等多因素影响,1月资金面在经历月初宽松后持续收紧,资金利率中枢上行明显。公开市场操作方面,1月逆回购累计投放43093亿元,到期23360亿元,累计净投放19733亿元;MLF投放2000亿元,到期9950亿元,净回笼7950亿元;国库现金定存发行1200亿元。资金利率方面,1月R001月均值环比上行46BP至2.08%,R007月均值环比上行39BP至2.30%,DR001月均值环比上行28BP至1.72%,DR007月均值环比上行22BP至1.93%。LPR方面,1年期LPR、5年期以上LPR分别维持3.1%、3.6%。
在房地产方面,国家发展改革委、央行等部门多次在工作会议或新闻发布会上表示,要有效防范化解重点领域风险,推动房地产市场止跌回稳。金融监管总局明确,加快推动城市房地产融资协调机制扩围增效,支持构建房地产发展新模式。中共中央、国务院印发《关于深化养老服务改革发展的意见》提出,落实新建住宅小区与配套养老服务设施同步规划、同步建设、同步验收、同步交付要求,将养老服务设施纳入项目配套,强化社区养老依托作用。自然资源部、财政部、央行、金融监管总局联合印发《土地储备管理办法》明确要求,各地需依据国民经济和社会发展规划、国土空间规划等,制订土地储备三年滚动计划和年度土地储备计划等。住建部提出加强保障性住房和城中村改造安置房质量监管,要求各地在充分论证的基础上科学确定保障性住房、城中村改造安置房项目选址和建设周期等。此外,中共中央、国务院印发《乡村全面振兴规划(2024—2027年)》提出,实施新一轮农业转移人口市民化行动,保障进城落户农民合法土地权益,构建城乡统一的建设用地市场等。财政部、住建部、工信部联合印发通知,自2025年1月1日起,在北京市朝阳区等101个市(市辖区)实施政府采购支持绿色建材促进建筑品质提升政策,引领建设安全、舒适、绿色、智慧的好房子。
地方政策:新政数量环比接近腰斩,三、四线城市需求侧政策持续加码
1. 宽松性政策
(1)行政干预政策



中房研协测评研究中心监测统计,2025年1月,地方出台房地产调控政策27条,均为宽松性政策,内容主要涉及加大住房公积金支持力度、发放购房补贴政策、落实住房交易税收优惠、实施房票安置、加快推进城中村和危旧房改造、持续推进房地产“白名单”扩围增效、鼓励发展高品质住房等。总的来看,一方面,受房地产市场持续回暖及春节假期影响,本月地方出台房地产政策数量大幅减少;另一方面,跨年后房地产政策延续了宽松导向,且政策调整主体仍以弱二线及三、四线城市为主。

在行政干预方面,核心举措主要包括发放购房补贴、落实住房交易税收优惠、实施房票安置、鼓励发展高品质住宅、推进住房“以旧换新”等。典型代表有:山东省发布促进住房领域消费行动计划,提出在全省集中开展“迎新年购房安家”等主题活动、持续搭建“房产超市”等交易平台、加大企事业单位群团购活动力度、大力推行“房票安置”、促进房屋“以旧换新”等多项举措;福建省发布促进房地产市场发展良好开局的若干措施,内容覆盖持续推进房地产“白名单”扩围增效、加快实施城中村改造、加大促销售力度、创新促销售措施等多个方面;武汉市将推行“卖旧买新”交易新模式、优化新建商品房项目审批服务、给予阶段性购房优惠支持等政策延长至2025年6月30日;濮阳市给予外来人员在同一项目一次性购买5套以上新建商品住房额外2%购房款优惠,并推动经济适用房上市交易;岳阳市发布取消限价、进一步优化房票制度、加快推进城中村和危旧房改造、施行住房交易契税优惠政策等一系列政策。
在住房公积金政策支持方面,核心举措主要包括上调公积金最高贷款额度、下调公积金贷款最低首付比例、减少公积金贷款和提取限制等。典型代表有:济南市将二套住房最低比例下调至20%,将住房公积金贷款额度计算由账户余额15倍提高至25倍;自贡市将新建商品住房和二手住房最高贷款额度统一提高至100万元,二孩、三孩家庭在此基础上再分别提高20万元、30万元,取消两次住房公积金贷款须间隔12个月以上的限制;鞍山市取消离婚满1年才可申请住房公积金贷款的限制,将双职工购买新建商品住房最高贷款额度提高至100万元,购买二手住房最高贷款额度提高至80万元;宣城市将第二次申请住房公积金贷款最低首付比例下调至20%,并延长公积金贷款可贷年限和最长年限,扩大公积金贷款“互提互助”政策适用范围等。
人口人才政策主要涉及发放人才购房补贴、保障农民进城购房相关权益等。典型代表有:郑州市对高层次人才分别给予不超过300万元、150万元、100万元、50万元的首次购房补贴,对新申请并符合条件的青年人才分别给予10万元、5万元、2万元、1万元的首次购房补贴;岳阳市明确农民进城购房后原村集体组织成员享受的权益不变,按照最高不超过购房金额的30%,一次性给予人才购房补贴,其中,对博士研究生及市级以上(含市级)领军人才20万元、全日制硕士研究生5万元、“双一流”高校本科毕业生3万元、其他高校本科毕业生2万元,正高职称人才20万元、副高职称人才6万元,高级技师15万元、技师6万元等。
1月重要事项复盘

— 05—
房地产政策展望
1月3日至4日,2025年中国人民银行工作会议召开。会议指出,2025年将继续实施适度宽松的货币政策,根据国内外经济金融形势和金融市场运行情况,择机降准降息,保持流动性充裕、金融总量稳定增长,使社会融资规模、货币供应量增长同经济增长、价格总水平预期目标相匹配,为经济稳定增长创造适宜的货币金融环境。短期流动性方面,根据中信证券研究测算,完全排除MLF及逆回购到期因素,2月存在约4000亿元的流动性缺口,资金面存在一定压力,结合近几年央行在春节前后通常倾向偏宽松的货币政策操作,资金面较节前或将出现边际宽松,但宽松幅度预计有限。
在房地产方面,推动房地产市场止跌回稳仍是2025年重点工作之一,在前期刺激政策应出尽出和部分城市房地产市场已出现止跌回稳迹象的情况下,当前工作重点在于进一步推动已出台政策的落地实施。同时,根据住房和城乡建设工作会议部署,推进商品住房销售制度改革、建立房屋全生命周期安全管理制度、推动建立要素联动新机制、完善房地产全过程监管等工作将进一步提速。
根据CRIC统计数据,2025年1月,TOP100房企实现销售操盘金额2276.1亿元,同比下降3.2%,环比下降49.6%,单月业绩规模保持在历史较低水平。重点30城1月前22日商品住宅新增供应461万平方米,同比下降12%,环比下降47%,高于2024年2月春节月供应量383万平方米;成交745万平方米,同比增长26%,环比下降37%,高于2024年2月春节月成交量520万平方米。总的来看,1月整体楼市延续止跌企稳态势,但城市分化依然显著,一线城市及重点二线城市房地产市场延续较高热度。基于此,在需求侧,弱二线及三、四线城市需进一步加大购房补贴和税收优惠力度,重点聚焦农民进城购房、人才引进和多孩家庭改善性住房需求等,同时,加力实施城中村和危旧房改造,推动货币化安置等,部分核心一、二线城市限制性政策仍有优化空间,在房地产市场出现持续回暖情况下,可择机适度调整。在供给侧,一是要改善商品房供给结构,贯彻落实严控增量、优化存量、提高质量,二是要加快研究推进利用专项债收购存量闲置土地、收购存量房用作保障性住房等“去库存”政策落地。供需两侧共同发力,促进房地产市场加速止跌回稳。