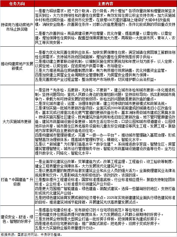
中央强调持续用力推动房地产市场止跌回稳,地方住房需求侧支持性政策加码
2024年12月,我国房地产政策持续释放积极信号。中央层面,中央经济工作会议强调,持续用力推动房地产市场止跌回稳,加力实施城中村和危旧房改造,盘活存量用地和商办用房,推进处置存量商品房工作,推动构建房地产发展新模式,有序搭建相关基础性制度等。全国住房和城乡建设工作会议部署2025年住房建设重点工作,具体涉及持续用力推动房地产市场止跌回稳、推动构建房地产发展新模式、大力实施城市更新、打造“中国建造”升级版、建设“安全、舒适、绿色、智慧”的好房子等五个方面。
地方层面,本月地方出台房地产调控政策46条,其中,宽松性政策41条、中性政策4条、紧缩性政策1条。政策频次及力度较上月均有所下降,总体延续宽松导向,主要聚焦优化住房信贷政策、加大住房公积金政策支持、鼓励房票安置、发放购房财税补贴等需求侧支持。本期报告主要对12月房地产行业政策进行梳理,并作解析。

中央政策:持续用力推动房地产止跌回稳,推动构建房地产发展新模式
1. 政策跟踪

2. 政策小结
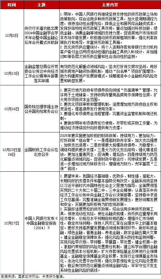
12月资金面出现年末常态波动,总体先紧后松,资金分层加剧。公开市场操作方面,12月逆回购累计投放33978亿元,到期42308亿元,累计净回笼8330亿元;国库现金定存到期1200亿元;12月25日,央行开展3000亿元MLF操作,当月到期14500亿元,净回笼11500亿元;本月央行进行了14000亿元买断式逆回购操作、净买入国债面值3000亿元等,对流动性形成补充。资金利率方面,12月各期限DR和R利率全月均值有所上行,DR007、R007全月均值分别回升3.5BP、8.7BP至1.71%、1.91%;流动性分层现象加剧,R-DR利差均值较上月扩大。LPR方面,1年期LPR、5年期以上LPR分别维持3.1%、3.6%。
在房地产方面,中央经济工作会议强调,持续用力推动房地产市场止跌回稳,加力实施城中村和危旧房改造,充分释放刚性和改善性住房需求潜力,合理控制新增房地产用地供应,盘活存量用地和商办用房,推进处置存量商品房工作,推动构建房地产发展新模式,有序搭建相关基础性制度等。全国住房和城乡建设工作会议明确2025年住房建设重点工作,聚焦持续用力推动房地产市场止跌回稳、推动构建房地产发展新模式、大力实施城市更新、打造“中国建造”升级版、建设“安全、舒适、绿色、智慧”的好房子等五个方面。此外,住建部印发《住房公积金数据质量提升经验做法清单(第一批)》,总结各地典型经验做法,形成清单,要求各地结合实际学习借鉴;国务院总理李强召开国务院常务会议指出,要实行地方政府专项债券投向领域“负面清单”管理,允许用于土地储备、支持收购存量商品房用作保障性住房,扩大用作项目资本金范围等。
地方政策:控节奏及力度放缓,重点聚焦需求侧支持
1. 宽松性政策
(1)行政干预政策

(2)公积金政策

(3)人口人才政策

(4)其他政策



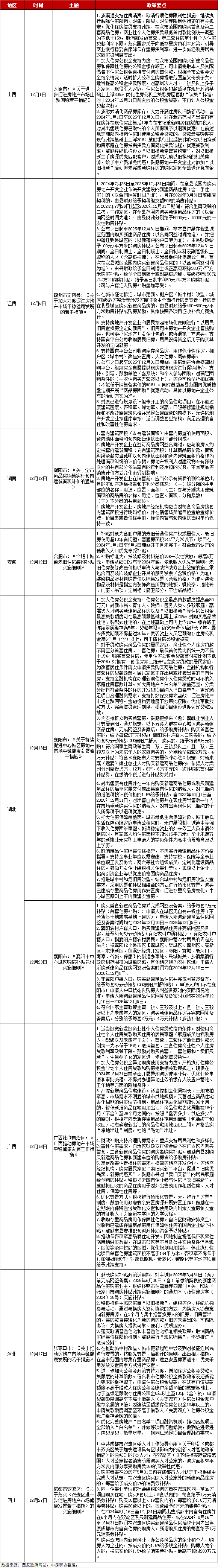
中房研协测评研究中心监测统计,2024年12月,地方出台房地产调控政策46条。其中,宽松性政策41条,以优化住房信贷政策、加大住房公积金政策支持、鼓励住房“以旧换新”、发放购房财税补贴、鼓励房票安置等为主;中性政策4条,主要涉及存量房收购用作保障性住房、保障性住房配售管理等;紧缩性政策1条,主要涉及存量房交易资金监管。总的来看,本月地方房地产政策延续宽松导向,但政策出台数量及力度均有所下降,这或与前期政策逐渐落地、房地产市场出现回暖迹象有关。
纵观2024年,地方累计出台房地产调控政策754条,处于历史高位。其中,宽松性政策683条,占比超过90%,内容覆盖取消或松绑限制性政策、刺激提振性政策、强化供给侧支持性政策等,政策措施基本应出尽出,尤其在“5·17”新政(5月17日央行和金融监管总局发布一系列重大房地产行业提振政策)和“9·26”新政(9月26日中央政治局会议定调促进房地产市场止跌回稳)两个重要节点后,地方稳市救市政策出台频次明显加快、力度加大。整体来看,当前房地产政策环境已处于历史最宽松区间。

在行政干预方面,核心举措主要包括优化住房信贷政策、取消商品房限价、发放购房财税补贴、鼓励房票安置、推进住房“以旧换新”等。典型代表有:太原明确取消各项住房限制性措施,落实降首付、降房贷利率,大力开展住房以旧换新活动等;襄阳取消商品住房销售价格指导,支持企业、学校、医院等单位职工及其他社会组织成员定制化建设商品住房,鼓励以房票和补贴相结合方式推进城中村和危旧房改造,在中心城区实施购房补贴政策;张家口落实取消普通住宅标准,取消商品房销售价格限价机制,鼓励实行“现房销售”,逐步推进“取消公摊”,延长购房补贴政策适用期;广西提出财政补贴支持合理购房需求,重点支持居民刚性和多样化改善性住房需求,积极推行货币化安置,大力推行“房票”制度;衡阳明确全市商品房销售实行套内建筑面积计价方式等。
在住房公积金政策支持方面,核心举措主要包括上调公积金最高贷款额度、下调公积金贷款最低首付比例、支持提取公积金支付购房首付款、减少公积金提取限制等。典型代表有:马鞍山将双缴存职工家庭最高贷款额度提高至85万元,单缴存职工家庭最高贷款额度提高至65万元,支持双方父母、子女一次性提取住房公积金用于帮助支付购房款;太原将双缴存职工家庭最高贷款额度提高至100万元,将单缴存职工家庭最高贷款额度提高至70万元,缴存三年以下的最高贷款额度提高至50万元,将公积金贷款购买保障性住房最低首付比例降至15%;桂林取消提取公积金支付购房款或偿还住房贷款本息工作地、户籍地等条件限制,将首套、二套住房公积金贷款最低首付比例统一为20%;长春支持缴存人提取公积金余额支付购房首付款,取消购房提取应在具体提取条件的24个月办理的时间限制,取消异地购房提取对户籍的限制等。
人口人才政策主要涉及放宽落户门槛、发放购房补贴、给予购房款优惠等。典型代表有:苏州市工业园区发布“金鸡湖人才计划”政策,提出对在园区连续缴纳6个月及以上社保或个税,且园区内无自有住房的大专及以上人才购买指定房源,按照大专、本科、硕士、博士学历,分别提供7、10、15、25万元的房票补贴;成都市双流区对符合认定标准的人才,在双流区购买除人才公寓外的新建商品住房的,每套给予成交价1%的消费券补贴,对F类人才在双流区(以下统指实际管辖范围)人才公寓报名销售阶段购买人才公寓的,给予购房面积50平方米以内部分享受购房款15%的政策性优惠;襄阳对新来襄(返襄)就业创业人才购买新建商品住房的,依据人才类别分别享受15万、12万、8万、6万不等的一次性购房首付款补贴券;赣州市定南县对在县城缴纳社保满12个月,首次在我县城区范围内购买新建商品住房的(以合同网签时间为准),由县财政给予全日制博士或正高级职称300元/平方米购房补贴,给予全日制硕士或副高级职称、高级技师150元/平方米购房补贴,给予全日制本科50元/平方米购房补贴(可与户籍迁入购房补贴叠加享受)。
中性政策主要涉及存量房收购用作保障性住房、保障性住房配售管理等。典型代表有:鄂州发布征收已建成存量商品房用作保障性住房的补充公告,明确征收范围、征收时间、征集要求、收购价格等相关事项;哈尔滨印发保障性住房配售管理办法,明确保障性住房配售工作应当遵循公开、公平和公正原则,采取摇号那个方式选房配售,并实施严格的封闭管理;深圳发布安居型商品房产权管理有关事项处理办法,安居型商品房权利人申请取得完全产权的,应当同时符合以下四个条件:申请人为安居型商品房《房地产证》或者《不动产权证书》登记的权利人,且经其他共同权利人一致书面同意;签订安居型商品房买卖合同满十年;因按揭贷款为该套安居型商品房设定抵押的,须经抵押权人书面同意;无法规、规章规定及安居型商品房买卖合同约定的不得取得完全产权的情形等。
紧缩性政策主要涉及存量房交易资金监管。长沙发布相关通知提出:从12月27日起,全面实行存量房交易资金监管制度,将通过存量房交易资金监测专户,对存量房交易资金的流量流向进行全额全程监测监管;存量房交易资金监管的范围包含存量房买卖合同中约定的全部房价款,包含定金、首付款、商业银行和住房公积金管理中心发放的按揭贷款以及其他形式的购房款;房地产中介机构、从业人员不得通过监管账户以外的账户代收代付存量房交易资金,不得侵占、挪用交易资金,禁止开展“资金池”业务。
12月重要事项复盘

— 05—
重点40城现行房地产核心政策一览

根据中房研协测评研究中心监测统计,截至2024年12月31日,40个重点城市中:
(1)限购方面,执行全域限购政策的城市有4个,分别为北京、上海、深圳、海口;其他36个城市均不限购。
(2)限售方面,执行限售政策的城市有6个,其中,北京、上海限售期最长达到5年。
(3)限地价方面,土地拍卖仍设定最高限价的城市仅剩北京,其他城市已基本取消土地最高限价。
(4)与上月相比,本月监测的40个重点城市限购限售政策无变化。

根据中房研协测评研究中心监测统计,截至2024年12月31日,40个重点城市中:
(1)40个城市均已跟进“认房不认贷”政策,即居民家庭(包括借款人、配偶及未成年子女)申请贷款购买商品住房时,家庭成员在该市名下无成套住房的,不论是否已利用贷款购买过住房,银行业金融机构均按首套住房执行住房信贷政策;
(2)40城二手房交易中,均已执行满两年免征增值税、满五唯一免征个人所得税政策。
(3)与上月相比,本月40个重点城市住房信贷政策无重要调整。
— 06—
房地产政策展望
12月11日至12日,中央经济工作会议在北京举行。会议指出,当前外部环境变化带来的不利影响加深,我国经济运行仍面临不少困难和挑战,但我国经济基础稳、优势多、韧性强、潜能大,长期向好的支撑条件和基本趋势没有变。要坚持稳中求进、以进促稳,实施更加积极的财政政策和适度宽松的货币政策,打好政策“组合拳”。短期流动性方面,1月面临税期和春节取现需求叠加,加上跨年逆回购大量到期、政府债融资等因素,都对流动性造成一定扰动,预计央行仍将运用逆回购、公开市场国债买卖、MLF等货币政策工具呵护流动性,同时,降准的可能性提升。
在房地产方面,中央经济工作会议及全国住房建设工作会议作出了重要部署,持续用力推动房地产市场止跌回稳仍是重心,既要进一步将“四个取消、四个降低、两个增加”等存量政策和增量政策落实到位,加力实施城中村改造和危旧房改造等,充分释放刚性和改善性住房需求,又要着力改善供给,严控增量、优化存量、提高质量,增加保障性住房供给等。此外,在加快构建房地产发展新模式进程推动下,“人、房、地、钱”要素联动机制、商品住房销售制度、房屋养老金制度、房地产开发融资方式等房地产业相关制度搭建或改革或将提速。
根据CRIC统计数据,12月,TOP100房企实现销售操盘金额4513.9亿元,环比增长24.2%,同比持平。重点30城商品住宅新增供应1175万平方米,环比增长10%、同比下降16%;成交1801万平方米,环比增长15%、同比增长17%,成交面积为近三年同期最高。在政策利好效应持续释放和房企年末加大营销力度冲刺下,12月房地产市场继续升温。但随着春节假期来临,房地产市场成交量或将出现阶段性回落。加上政策效果递减效应,为了持续推动房地产市场止跌回稳,房地产政策仍需加码,核心围绕“释放需求”和“改善供给”展开。部分一二线城市在限购、限售、限价等行政限制性政策仍有优化空间,大部分城市则需继续加码住房公积金政策支持、购房换房财税补贴、城中村和危旧房改造货币化/房票安置等,部分二三线及更低能级城市或可把握春节假期契机,重点关注返乡置业需求,支持房企开展促销活动等。此外,收购存量房用作保障性住房是商品房去库存的重要渠道,但当前地方收购存量房用作保障性住房进程相对缓慢,在收购资金筹措、收购价格确定、商品房房源与保障性住房匹配等多方面存在难度,还需要政策进一步细化和更大力度支持。
执笔 | 王铮嵘
中房研协 测评研究中心 研究员