
2024年,我国房地产市场整体仍呈现调整态势。前三季度新房销售同比下降明显,二手房“以价换量”带动市场保持一定活跃度,但9月市场出现降温。9.26政治局会议提出“要促进房地产市场止跌回稳”,释放了最强维稳信号,政策目标直指扭转行业基本面,为市场注入信心,四季度以来,核心城市市场出现明显升温。12月,政治局会议提出“稳住楼市”,中央经济工作会议强调“持续用力推动房地产市场止跌回稳”,为2025年楼市定调,释放了更加坚定的稳楼市基调。
展望2025年,政策加力有望带动预期修复,但房地产市场恢复仍面临诸多挑战,整体或仍处于筑底阶段,中性情形下,明年全国商品房销售面积预计下降约6%,市场销售的恢复节奏有赖于已出台政策的推进与落实,尤其是货币化安置100万套城中村改造、收储存量房等政策。同时,土地缩量、房企资金承压及较高库存下,短期开工投资下行态势难改,明年盘活存量闲置土地政策的实施进展,是推动市场进入新的循环、稳定投资开工的关键因素。
(1)房价:1-11月百城二手房价格累计下跌6.77%,环比已连跌31个月,9.26新政后核心城市价格有所趋稳,11月深圳、成都等4城环比上涨,打破连续7个月百城二手房全跌局面,北上广环比跌幅亦明显收窄。1-11月,受部分优质改善型楼盘入市影响,百城新建住宅价格累计结构性上涨2.29%。
(2)市场供求:2024年1-11月,全国商品房销售面积8.6亿平方米(全年预计9.7亿平方米),同比下降14.3%,商品房销售额8.5万亿元,同比下降19.2%,其中现房销售2.6亿平方米,同比增长19.4%,表现明显好于期房。重点城市方面,根据中指数据,1-11月重点100城新建商品住宅销售面积同比下降23%,重点30城二手房成交套数同比增长2.3%。全年来看,一季度新房销售面积同比下降45%,二手房同比下降21%;二季度在5.17利好政策带动下,新房销售面积同比降幅收窄至26%,二手房成交同比微增1%;三季度新房、二手房成交环比下降,9月底迎来大力度政策支持;9.26新政后,10-11月核心城市新房销售规模持续改善,11月30城二手房成交套数创近20个月新高。1-11月,50个代表城市商品住宅批准上市面积同比下降约31%,供给端表现整体偏弱,整体库存仍处高位,截至11月末,重点城市可售面积出清周期为21.2个月。
(3)需求结构:1-11月,监测城市中多数城市90-120平米新房成交套数占比保持在四成以上,占据市场主流地位;上海、无锡、绍兴等城市144平米以上新房成交套数占比较2023年同期提升超5个百分点。另外,随着二手房价格持续下调,二季度以来北京、上海、深圳刚需加快入市,总价300万以下二手房成交套数同比明显增长,刚需入市有望加快一二手联动,带动新房市场需求释放。
(4)土地市场:1-11月300城住宅用地成交规划建面同比下降近三成,土地出让金同比下降32%,已较2020年同期高点回落超60%。各线城市成交规模均缩量,一线城市土地出让金占比提升,房企拿地进一步聚焦,1-11月TOP20城市住宅用地出让金占全国比重仍过半。土拍市场整体维持点状高热、持续分化的趋势,9.26新政以来,北京、上海、杭州、成都等核心城市部分地块竞拍出高溢价,但全国土地市场仍面临调整压力。央国企和地方国资仍是拿地绝对主力。
(5)政策展望:中央经济工作会议定调要“持续用力推动房地产市场止跌回稳”,预计房地产政策宽松基调或将延续,下阶段政策有望继续围绕促进需求、优化供给两个方面展开。促进需求方面,一是,加力推进货币化安置城中村改造和危旧房改造,释放增量住房需求;二是,一线城市限制性政策有望继续优化,取消郊区或大户型限购政策存在预期;三是,加大购房补贴等鼓励性政策或将在更多城市落地,带动需求释放。优化供给方面,重点或在于去库存政策的加快落地推进,一是,专项债收购存量闲置土地的配套政策有望继续完善,加速推动土地“去库存”;二是,完善保障性住房再贷款收储政策,促进存量商品房去化;三是,多措并举盘活商办用房等。
(6)市场展望:根据“中国房地产业中长期发展动态模型”测算,2025年全国房地产市场将呈现“销售规模恢复仍面临挑战,新开工面积、开发投资或继续回落”的特点。需求端,中性情形下,预计2025年全国商品房销售面积同比下降6.3%;乐观情形下,若城中村改造及收储存量房等加快落实,居民置业意愿提升,2025年全国商品房销售面积或可实现止跌。供给端,受土地缩量、房企资金承压、市场库存规模高等因素制约,中性情形下,预计2025年新开工面积同比下降15.6%,房地产开发投资额同比下降8.7%。
1-11月百城二手房价格累计下跌6.77%,环比已连跌31个月,9.26新政后核心城市价格有所趋稳;改善型楼盘入市带动百城新房价格累计上涨2.29%
图:2021年以来百城新建住宅、二手住宅价格环比变化市场监测:https://www.cih-index.com/二手住宅方面,根据中国房地产指数系统百城价格指数,2024年1-11月,百城二手住宅价格累计下跌6.77%,跌幅较2023年同期扩大3.77个百分点。其中,一季度百城二手房价累计下跌1.48%;二季度、三季度累计分别下跌2.16%和2.13%;进入四季度后,百城二手房价格跌势明显减缓,10-11月房价累计下跌1.17%。11月,百城二手住宅均价为14278元/平方米,环比下跌0.57%,跌幅较10月收窄0.03个百分点,已连跌31个月。新建住宅方面,根据中国房地产指数系统百城价格指数,2024年1-11月百城新建住宅价格累计结构性上涨2.29%,较2023年同期扩大2.13个百分点。2024年以来,受改善型楼盘入市带动,百城新建住宅价格月度环比均呈结构性上涨态势,11月百城新建住宅均价为16592元/平方米,环比上涨0.36%。图:2021年1月以来百城新建住宅、二手住宅价格环比下跌城市数量变化市场监测:https://www.cih-index.com/从涨跌城市个数看,二手房方面,11月,深圳、成都、乌鲁木齐及东营共4城二手住宅价格环比上涨,打破了百城连续7个月全跌局面,释放积极信号。新房方面,2024年1-11月,百城新建住宅价格月度环比下跌城市数量保持平稳,基本维持在30-50个之间。
1-11月100城新房成交面积同比下降23%,30城二手房成交套数同比增长2.3%;9.26新政后市场持续改善,10月以来核心城市销售同环比保持增长
全国:根据国家统计局数据,2024年1-11月,全国商品房销售面积8.6亿平方米,同比下降14.3%,商品房销售额8.5万亿元,同比下降19.2%,商品房销售面积累计同比降幅已连续6个月收窄,销售额降幅连续7个月收窄。1-11月商品住宅销售面积同比下降16.0%,商品住宅销售额同比下降20.0%,商品住宅累计销售面积、销售额同比降幅均已连续7个月收窄。图:2016年以来100个代表城市新建商品住宅1-11月月均成交面积及同比走势图:2020年以来100个代表城市新建商品住宅月度成交面积走势市场监测:https://www.cih-index.com/重点100城:2024年1-11月,重点100城新建商品住宅成交面积同比下降23%,四季度新房销售规模持续改善。根据中指数据,2024年1-11月,100个代表城市新建商品住宅月均成交面积2229万平方米,同比下降23%。具体来看,一季度受季节性因素及2023年同期高基数影响,销售面积同比下降45%;二季度在“517新政”降首付、降利率及地方限制性政策松绑带动下,5月、6月市场成交有所回升,单季销售面积同比降幅收窄至26%;进入三季度,5.17政策效果逐渐减弱,叠加预期偏弱、供应缩量、恶劣天气等因素影响,新房市场成交持续走弱,季度环比下降16%,同比在低基数下下降15%。9.26中央政治局会议首提“要促进房地产市场止跌回稳”,释放最强稳地产信号,随后“四个取消、四个降低、两个增加”等一系列支持政策落地,极大地提振了市场信心,10月核心城市市场成交活跃度明显提升,重点100城新房销售面积同比转增,结束16连跌。11月重点100城新建商品住宅成交面积环比增长3%,同比增长约20%,较10月增幅扩大10个百分点,新房销售进一步改善,市场出现阶段性“回稳”。图:2022年以来各梯队代表城市新建商品住宅月度成交面积同比走势市场监测:https://www.cih-index.com/从不同梯队城市来看,1-11月,一线城市新建商品住宅累计销售面积同比降幅最小;四季度,一二线城市销售持续改善,同比增幅均超10%。一线城市1-11月销售面积同比下降14%,其中10-11月同比增长40%。2024年1-11月,一线城市新建商品住宅单城市月均成交58万平方米,同比下降14%。在降首付、降利率、放松限购、取消普宅标准、税费优惠等利好政策刺激下,10-11月一线城市新房销售面积同比增长40%,由于广深政策力度强于京沪,市场恢复也相对更好,深圳、广州10-11月新房销售面积同比分别增长124%、70%,北京、上海同比分别增长10%、16%。二线代表城市1-11月销售面积同比下降约24%,10-11月同比增长14%。2024年1-11月,二线城市新建商品住宅单城市月均成交35万平方米,同比下降24%。在9.26楼市一揽子利好政策带动下,10-11月二线城市销售面积同比增长14%,其中厦门在利好政策支持、高性价比项目及房票集中入市等多因素推动下,10-11月销售面积同比增长159%;武汉在政策利好、供应放量及集中备案等多因素影响下,10-11月销售面积同比增长48%。11月,成都、南京、合肥等多个城市新房销售继续改善,带动二线城市单月成交同比增幅进一步扩大至25%。三四线代表城市1-11月销售面积同比下降25%,10-11月同比增长9%。2024年1-11月,三四线城市新建商品住宅单城市月均成交13万平方米,同比下降25%。9.26新政后,在“以价换量”及低基数效应影响下,三四线代表城市10-11月销售面积同比增长9%,部分城市如扬州、绍兴、惠州、烟台等,在低基数下10-11月销售面积同比增长,但绝对规模仍处近年同期较低水平,市场延续低迷态势。图:2022年以来30个代表城市二手住宅月度成交套数走势市场监测:https://www.cih-index.com/二手房:2024年1-11月30城二手房成交同比实现增长,四季度成交加快放量。根据中指数据,2024年1-11月,30个重点城市二手房成交约146.5万套,同比增长2.3%。具体来看,受季节因素及2023年2、3月高基数影响,一季度二手房成交套数同比下降21%;5.17楼市一揽子利好政策落地后,市场情绪有所回升,6月二手房成交量环同比止降转增,二季度二手房成交套数同比微增1%。三季度随着政策效果逐渐减弱,8-9月二手房成交持续走低,但整体成交量仍高于去年同期,三季度二手房成交套数同比增长15%。10月,在9.26楼市一揽子利好政策刺激下,市场信心逐步恢复,单月二手房成交套数同比增长23%;11月二手房成交继续冲高,突破16万套,创近20个月新高(2023年4月以来)。
改善性需求仍是新房市场重要支撑,核心城市刚需入市节奏加快
图:2024年1-11月30个代表城市各面积段住宅销售套数占比市场监测:https://www.cih-index.com/从成交面积段来看,90-120平方米产品仍是新房市场需求主力。一线城市中深圳、上海90-120平方米新建商品住宅成交套数占比均超四成,其中上海占比高达55%。北京120平方米以上大户型占比超其他一线城市;二线代表城市中,厦门、沈阳、福州等城市中小户型占比较高,均超30%;长沙、杭州、西安、济南等城市120平方米以上大户型成交占比超60%,改善性住房需求仍占主导,其余城市90-120平方米产品成交套数占比均接近或超过四成。三线代表城市中,佛山、东莞、芜湖、唐山、绍兴90-120平方米住宅成交套数占比均超40%。从成交套数占比变化来看,与上年同期相比,30个代表城市中,24个城市144平方米以上再改类产品成交占比有所提升,其中上海、无锡、绍兴144平方米以上住宅成交套数占比提升幅度均超过5个百分点,杭州、长沙、合肥、青岛等核心二线城市144平方米以上住宅成交套数占比也增长明显。从各总价段成交情况来看,随着二手房价格持续下调,二季度以来北京、上海、深圳刚需入市加快,300万以下二手房源成交套数同比明显增加,未来或有望加快一二手联动,带动新房市场需求释放。与此同时,今年以来在政策支持下,多个核心城市高端改善需求韧性较强,对新房市场起到重要支撑。2024年1-11月,一线城市中上海2000万以上新房成交套数同比增长52%,深圳2000万以上新房成交套数同比增长49%;二线城市中成都、无锡、青岛1000万以上新房成交套数同比增幅均超20%,合肥、西安800-1000万新房成交套数同比增幅均超40%。高端改善需求大幅增长对新房市场形成一定支撑,但同时值得注意的是,高端需求的成交量总体相对有限,持续释放后或造成一定需求透支,同时叠加房企产品供应“豪宅化”趋同,竞争加剧,需关注后续市场持续性。
库存规模仍处高位,可售库存出清周期为21.2个月,去化压力仍突出
全国:房屋施工面积同比延续下降趋势,新开工面积同比降幅仍较大。2024年1-11月,全国房屋施工面积为72.6亿平方米,同比下降12.7%。其中住宅施工面积为50.8亿平方米,同比下降13.1%。1-11月,全国房屋新开工面积为6.7亿平方米,同比下降23.0%。其中住宅新开工面积为4.9亿平方米,同比下降23.1%,整体表现偏弱。1-11月全国房屋竣工面积4.8亿平方米,同比下降26.2%。图:2016年以来50个代表城市商品住宅1-11月月均批准上市面积及同比走势图:2020年以来50个代表城市商品住宅月度批准上市面积走势市场监测:https://www.cih-index.com/重点城市:2024年1-11月,50城商品住宅月均批准上市面积同比下降约31%,新房供应持续缩量。根据中指数据,2024年1-11月,50个代表城市商品住宅月均批准上市面积1123万平方米,处2016年以来同期最低水平,同比下降约31%(同口径销售面积同比下降约23%),供给端表现整体偏弱。具体来看,一季度受春节假期影响,房企推货规模较低,叠加去年高基数影响,批准上市面积同比下降36%;6月房企冲刺年中业绩带动批准上市面积环比小幅回升,二季度新批上市面积同比降幅收窄至33%;进入三季度后,销售表现低迷,房企推盘意愿不高,新房批准上市面积单季同比下降29%。11月,在销售改善及冲刺全年业绩目标影响下,房企加快供货节奏,50个代表城市批准上市面积环比增长超七成,但同比下降仍超10%。图:2017年以来50个代表城市商品住宅可售面积与出清周期市场监测:https://www.cih-index.com/可售库存来看,50个代表城市可售面积小幅下滑但仍处在相对高位,出清周期为21.2个月。截至2024年11月末,50个代表城市商品住宅可售面积约3.23亿平方米,较2023年底下降6.7%,但规模仍处在近年高位。出清周期方面,截至11月末,按近12个月月均销售面积计算,短期库存出清周期为21.2个月,较2023年末延长3.6个月,较10月缩短0.9个月。
1-11月300城住宅用地成交规划建面同比下降近三成,土地市场整体仍承压;年末核心城市加快卖地,北上杭等优质地块土拍竞争激烈
受供应端缩量影响,1-11月住宅用地成交规模及出让金降幅均在三成左右,土地出让金较2020年同期高点下降超60%。根据中指数据,2024年1-11月,300城各类用地成交10.2亿平方米,同比下降20.9%。其中,住宅用地成交2.6亿平方米,同比下降26.6%。出让金方面,2024年1-11月,300城各类用地出让金2.0万亿元,同比下降27.3%,其中住宅用地出让金1.5万亿元,同比下降31.8%,较2020年同期高点下降66.7%,地方财政承压。根据财政部数据,2024年1-11月,国有土地使用权出让收入32626亿元,同比下降22.4%。溢价率方面,2024年1-11月,300城各类用地及住宅用地溢价率分别为3.7%、4.9%,较去年同期分别下降0.8和0.4个百分点。流拍撤牌方面,根据中指数据,2024年1-11月,300城住宅用地流拍撤牌809宗,流拍撤牌率18.7%,较去年同期下降2.5个百分点。当前土拍市场仍面临一定压力,尽管今年多地在土地出让前发布拟出让清单,但房企在融资、销售双重挑战下,除热点城市或自身深耕区域外,拿地力度均较一般。表:2024年1-11月各梯队城市住宅用地成交情况市场监测:https://www.cih-index.com/成交规模方面,各线城市同比均下降。根据中指数据,2024年1-11月,一线城市成交规模同比降幅超4成,降幅高于二线、三四线城市。二线城市成交规模同比降幅超3成,其中成都、杭州、天津、长春降幅均在4成以上。三四线城市土地市场调整相对较早,今年1-11月成交面积同比降幅超2成。从近几年各线城市成交规模变化来看,一线城市宅地成交规模峰值出现在2021年,而二线及三四线城市峰值均出现在2020年,其中三四线城市2019、2020年成交规划建面均超6亿平米,占300城比重约为56%,随着市场持续下行,三四线城市库存去化压力逐步加大。图:22个重点城市2024年1-11月溢价成交情况市场监测:https://www.cih-index.com/土拍热度来看,北上深杭仍是房企重要布仓地,广州、成都、合肥优质地块房企参拍积极。根据中指数据,2024年1-11月,22城住宅用地溢价成交占比为24.1%,较去年同期回落13.3个百分点。各城市来看,深圳、杭州、上海溢价成交宗数占比均超5成,北京、合肥、成都超3成,其余城市普遍在2成以下。济南、南京虽然出让宅地数量最多,但溢价宗数占比均不足1成,而郑州、武汉今年以来仅1宗宅地溢价出让,沈阳宅地均底价成交。在9月底新政持续显效下,10月以来,上海、深圳、杭州、成都等核心城市土拍热度继续升温。如10月22日,杭州上城四堡七堡单元JG1402-36地块溢价率达29%;10月29日,杭州蜀山单元XS150201-73地块溢价率达51%。11月6日和11月15日,成都高新区桂溪街道、锦江区柳江街道两宗地块溢价率分别为46.1%、44.4%;11月15日和11月20日,杭州萧山奥体博览中心、上城城东新城、西湖之江度假区3宗地块溢价率均在30%以上;11月27日,上海浦东新杨思地块触达中止价转入“高品质建设”环节(溢价率达40.4%)。拿地企业方面,央国企及地方国资仍是拿地绝对主力。根据中指数据,2024年1-11月,22城累计拿地金额中央国企占比47%,地方国资占比30%,两者合计达77%,较2023年全年提升2个百分点,仍是拿地主力。具体来看,北京、上海、广州、深圳等城市央国企占比均在八成左右,土拍情绪偏弱的城市地方国资占比较高,如无锡、沈阳、南京、福州、长春等城市地方国资占比均超5成,其中无锡、沈阳超8成。
1-11月房地产开发投资额同比下降10.4%,降幅仍较大
图:2014年至2024年11月房地产和住宅累计开发投资及其同比增速房地产开发投资额同比下降超10%,整体表现偏弱。2024年1-11月,全国房地产开发投资额为9.4万亿元,同比下降10.4%。其中,住宅开发投资额为7.1万亿元,同比下降10.5%,占房地产开发投资比重为76.0%。房企到位资金同比降幅持续收窄,但整体降幅仍较大。2024年1-11月,房地产开发企业到位资金为9.7万亿元,同比下降18.0%。其中,国内贷款为1.3万亿元,同比下降6.2%;自筹资金为3.5万亿元,同比下降11.0%;定金及预收款为3.0万亿元,同比下降25.2%;个人按揭贷款为1.4万亿元,同比下降30.4%。
2025年强调实施更加积极有为的宏观政策,全方位扩大内需;持续用力推动房地产市场止跌回稳
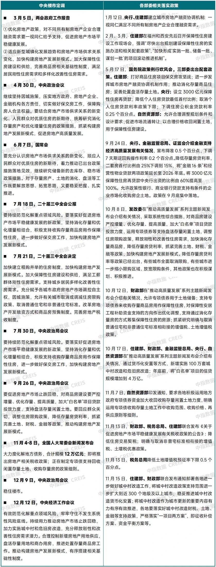
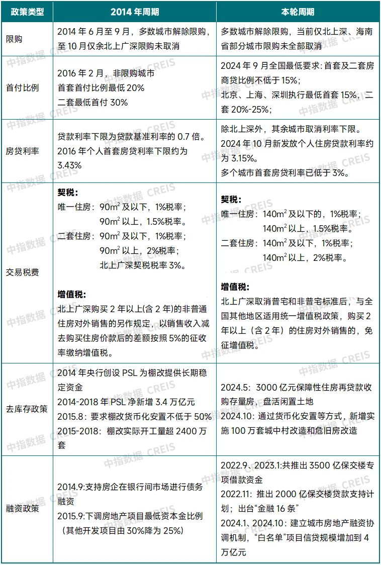
宏观经济方面,2024年前三季度,我国GDP同比增长4.8%,增速逐季放缓,经济运行面临挑战,9月26日,中央政治局召开非常规经济主题会议,明确指出要“有效落实存量政策,加力推出增量政策”,随后一揽子增量政策落地,带动经济明显回升,预计全年可实现5%左右增长目标。展望2025年,加征关税等限制措施或对我国出口造成拖累,宏观政策需加大逆周期调节力度提振国内消费与投资。12月,中央经济工作会议召开,强调“做好明年经济工作,…实施更加积极有为的宏观政策,扩大国内需求…稳住楼市股市”,“要实施更加积极的财政政策。…要实施适度宽松的货币政策。”预计2025年各项逆周期政策力度将进一步加大,推动经济持续回升向好,同时更加积极有为的宏观政策也有利于实现房地产止跌回稳。房地产政策方面,9.26中央政治局会议定调要“促进房地产市场止跌回稳”,释放了明确的“稳地产”信号,市场迎来真正的政策拐点;12月9日,政治局会议提出“稳住楼市”,12月12日,中央经济工作会议强调“持续用力推动房地产市场止跌回稳”,为2025年楼市定调,释放了更加坚定的稳楼市基调。9.26政策后,中央多部委相继落地稳地产“组合拳”,明确了促进房地产市场止跌回稳的“四个取消、四个降低、两个增加”以及收储存量商品房、盘活存量闲置土地等多项政策举措。各地优化政策也是应出尽出,截至目前,除个别核心城市仍保留了一定限制性政策外,全国大多数城市调控政策已经全面放开,当前政策环境已处于历史最宽松阶段,特别是需求端政策,涉及居民购房成本、购房门槛的房贷利率、交易税费、首付比例等均已降至历史最低水平。中央层面,4月30日,中央政治局会议强调“要持续防范化解重点领域风险。继续坚持因城施策,压实地方政府、房地产企业、金融机构各方责任,切实做好保交房工作,保障购房人合法权益”,并提出“统筹研究消化存量房产和优化增量住房的政策措施”,这是自2015年中央经济工作会议后,在政治局会议中再度提出房地产“去库存”政策,为市场释放了明确的政策信号。9月26日,中央政治局会议提出“要促进房地产市场止跌回稳”,释放了最强“稳地产”信号,政策目标明确,同时,会议指出“对商品房建设要严控增量、优化存量、提高质量”,进一步强调“去库存”。12月9日,中央政治局会议强调要“稳住楼市”;12月12日,中央经济工作会议基调延续,进一步强调要“持续用力推动房地产市场止跌回稳”,为2025年楼市定调,同时指出“加力实施城中村和危旧房改造,充分释放刚性和改善性住房需求潜力。合理控制新增房地产用地供应,盘活存量用地和商办用房,推进处置存量商品房工作。推动构建房地产发展新模式,有序搭建相关基础性制度”,明确多项政策举措,未来更多稳地产政策或将加快落实。2024年以来,各部委在需求端、供给端、去库存方面均出台多项“稳地产”政策,具体来看:需求端,5.17,央行下调首套和二套房首付比例,取消全国房贷利率下限,下调公积金贷款利率;9.24,央行等三部委出台五项新政,包括下调政策利率、下调二套房首付比例下限、降低存量房贷利率等,首套、二套首付比例下限均降至15%的低位;10.17,住建部等五部委提出房地产市场止跌回稳的“四个取消、四个降低、两个增加”的政策“组合拳”,提出新增实施100万套城中村改造和危旧房改造;11.13,财政部等联合发布税收优化政策,降低居民购房和企业税收负担;11.15,住建部、财政部发文部署进一步做好城中村改造工作,扩围城中村改造城市数量并推进货币化安置。供给端,年初住建部、金融监管总局建立融资协调机制,满足企业合理融资需求;10.17监管部门表示年底前将“白名单”项目信贷规模增至4万亿,截至11月末贷款审批通过金额超3.6万亿元,有助于企业资金环境改善。另外,9.24央行将经营性物业贷款和“金融16条”两项政策延期至2026年底,也有助于缓解房企偿债压力。去库存方面,5.17央行设立3000亿元保障性住房再贷款用于收购存量商品房,住建部、自然资源部提出盘活存量闲置土地、支持地方收回土地;6月自然资源部、发改委发文,提出三个方面18条举措处置闲置存量土地;9.4央行将3000亿元保障性住房再贷款的央行支持比例从60%提高到100%;10.12财政部允许专项债资金、保障性安居工程补助资金用于收购存量房,允许专项债用于回收存量闲置土地;11.7自然资源部印发通知明确运用专项债收购存量土地的收购范围、收购价格、再供应原则等细则。未来推动已出台政策加快落地见效,是市场实现持续性“止跌回稳”的关键,如加快推进100万套货币化安置城中村改造,加快落实收购存量闲置土地及收储存量房等。表:2024年中央重大会议中针对房地产政策基调及各部委落实的相关政策图:2022年以来各地因城施策频次(截至12月15日)地方层面,2024年以来,各地政策优化力度进一步加大,多数城市全面放开过去在市场过热阶段出台的限制性政策,同时从加大购房补贴、提高公积金贷款额度等方面释放政策利好。2024年,全国各地出台政策超750条,5.17、9.26两轮重大举措落地前后,各地积极落实中央精神,政策出台频次明显加快,落实政策包括优化/取消限购、降低首付比例、降低房贷利率、取消普宅标准、放松限售、优化限价、发放购房补贴等多个方面,其中高能级城市政策优化力度不断加大,广州全面取消限购,北京、上海、深圳对限购、限贷政策进行了多轮优化放松,核心二线城市限购、限贷政策全面放开,另外,大幅提高公积金贷款额度、发放较大金额的购房补贴也成为多地促进购房需求释放的重要抓手,整体来看,当前政策环境已达历史最宽松水平。供给端来看,一方面,降低企业税费压力,一线城市及江苏省、陕西省、福建省、重庆等多地取消普宅标准后,企业预缴的土地增值税或将有所下降,从而降低企业资金负担;另一方面,“好房子”的建设是优化市场供给的重要举措,各地持续优化土拍规则、改善土地规划设计条件和套型要求。去库存方面,地方政策整体落脚在三个方面,一是国企收储存量商品房,二是推进住房“以旧换新”,三是持续探索盘活存量闲置土地。整体来看,9.26中央政治局会议定调“要促进房地产市场止跌回稳”,12.9政治局会议定调“稳住楼市”,12.12经济工作会议再次强调“持续用力推动房地产市场止跌回稳”,政策目标明确,楼市政策方向更加清晰,展望2025年,房地产政策宽松基调或将延续,下阶段政策有望继续围绕“促进需求”和“优化供给”展开。促进需求方面,第一,加力推进货币化安置城中村改造和危旧房改造,释放增量住房需求。未来货币化安置100万套城中村改造或将加速,资金支持等配套政策有望进一步完善,各地将货币化安置与房票政策结合、收购存量商品房作为安置房与城中村改造相结合或是重要方向,其中加大使用房票安置的补贴奖励力度,提高居民使用房票积极性,将有助于加速城中村改造节奏,也有望为市场提供更多新增住房需求。第二,核心城市限制性政策有望继续优化,一线城市继续优化限购等政策。除个别核心区域外,北京、上海非本地户籍购房人群的社保年限有望全面降至1年,北京、上海、深圳也有望放开大户型限购,适当鼓励改善性住房需求释放。另外,降低房贷利率、降低交易税费等亦具备空间。第三,加大购房补贴力度等鼓励性政策或将在更多城市落地,带动市场活跃度提升。今年以来,部分城市通过发放购房补贴实现了房地产市场活跃度好转,未来或有更多城市加大购房补贴力度,特别是针对符合条件人才、多子女家庭等,带动购房需求释放,若补贴通过“房票”形式发放,并限定购房者使用“房票”购买新房,或对新房市场产生直接利好。优化供给方面,重点或在于去库存政策的加快落地推进。第一,专项债收购存量闲置土地的配套政策有望继续完善,加速推动土地“去库存”。当前,自然资源部针对运用专项债收购存量闲置土地的细则已经落地,未来财政部相关政策细则有望跟进,为各地执行提供更多资金支持。在收购过程中,闲置土地存在的资金违约金等配套政策亦存在优化空间,助力存量土地收储工作的加速推进。各地有望结合当地实际情况,灵活运用专项债和配套政策,积极落地执行收回收购存量土地。第二,完善3000亿元保障性住房再贷款收储政策。当前收储存量商品房仍存在多项卡点,在收储价格、资金成本、标的物等方面均存在政策优化空间。第三,多措并举盘活商办用房,将存量商办用房转为租赁住房或是重要方向。除了以上政策之外,预计项目融资“白名单”、保交房等也将是2025年供给端政策持续落位的聚焦点,改善企业资金环境,继续修复企业和购房者市场预期。
中性假设下,2025年全国商品房销售面积下降约6%,开工投资下行态势难改
根据“中国房地产业中长期发展动态模型”,结合国内外经济研究机构对2025年经济环境的预测,参照近期宏观政策及重要会议精神,对2025年房地产市场提出如下假设:假设1:宏观经济增速保持平稳(GDP同比增长4.5%-5.0%);假设2:货币信贷政策继续发力稳经济(M2同比增长8.0%-8.5%,利率继续下行);假设3:房地产调控政策延续宽松状态,增量政策逐步落实。在满足假设条件、不发生超预期事件的前提下,根据中指测算,2025年全国房地产市场将呈现“销售规模恢复仍面临挑战,新开工面积、开发投资或继续回落”的特点。销售方面,2025年房地产市场销售恢复仍面临诸多挑战,如:(1)居民收入预期尚未根本性扭转,近期居民置业调查数据显示,影响居民购房节奏的主要原因中,收入不稳定、房价下行预期、还贷能力担忧位居前三;(2)新开工面积持续下滑,连续三年新开工面积低于销售面积,有效供给不足或将制约新房销售恢复;(3)二手房市场对新房市场“替代效应”明显,预计将继续分流新房市场需求。展望2025年,新房销售要实现从阶段性恢复到持续性“止跌回稳”,核心是政策要“一鼓作气”落实到位,关键政策包括:(1)加快推进货币化安置100万套城中村改造,按100平米/套计算,可带来约1亿平米住宅销售,对市场总量贡献约10%左右(2025年预计部分转化为实际销售)。(2)加快落实3000亿元保障性住房再贷款收储存量房,若资金完全使用,估算可撬动资金3750亿元(20%企业自有资金,80%贷款),可带动住宅销售超3600万平米,占市场总量约4.6%。另外,增量政策中若采取“补人头”的方式加大购房补贴力度(补贴可通过“房票”形式发放,限定用于购买新房),可进一步加速市场库存去化。根据“中国房地产业中长期发展动态模型”,中性情形下,预计2025年全国商品房销售面积同比下降6.3%;乐观情形下,若城中村改造及收储存量房等加快落实,居民置业意愿提升,2025年全国商品房销售面积或可实现止跌。悲观情形下,政策落实节奏相对较慢,居民置业意愿继续下降,2025年全国商品房销售面积同比预计下降12.5%。市场监测:https://www.cih-index.com/房价方面,若政策持续加力,预计明年上半年部分核心城市房价将逐步“止跌”。一方面,随着支持政策的密集出台,居民房价预期明显改善。另一方面,随着房贷利率的持续下调,居民购房成本正逐步降低,目前大约在2.6%-2.8%之间,与租售比(2.1%左右)的差距正在逐步缩小。图:历年住宅及商办用地成交规划建面与房屋新开工面积新开工方面,房企新开工规模仍受土地缩量、房企资金承压、市场库存规模高等因素制约,2025年新开工难改下行趋势,根据模型测算,中性情形下,2025年新开工面积同比降幅在15.6%左右,绝对规模降至6.2亿平方米。投资方面,建筑工程投资和土地购置费是构成房地产开发投资最主要的两项指标,占开发投资的比重超90%(1-10月建筑工程投资占比为54.4%,土地购置费占比为37.3%)。2025年,受土地成交大幅缩量及新开工规模继续下滑等因素影响,建筑工程投资和土地购置费两项指标预计仍将低位运行,将拖累开发投资的修复。中性情形下,2025年开发投资额同比预计下降8.7%。表:截至2024年三季度22城2021-2023年成交涉宅用地未动工统计(不含保障性住房)注:表中为公开招牌挂地块;青岛2023年数据未公布,未动工地块不包含2023年成交地块。促进投资开工“止跌回稳”的关键是盘活闲置存量土地,增加市场有效供应,推动市场进入新的循环。根据各城市规自委公布的存量住宅用地及中指监测数据估算,截至2024年三季度,22城2021-2023年招拍挂成交涉宅用地中未动工地块共约930宗,规划建筑面积9497万平方米,成交价6044亿元,未动工宗数占比20%。其中,郑州、武汉未动工面积超1000万平米。今年以来中央多次出台政策支持闲置存量土地盘活,允许运用地方政府专项债收购存量闲置土地解决了资金“卡点”,但政策有效推进仍需聚焦几个关键问题:(1)企业应积极主动提出解决方案,地方政府按照“需求增量、投资增量”原则审核纳入储备清单,申请专项债;(2)闲置存量土地的盘活应聚焦市场需求旺盛的核心城市,通过盘活产生增量价值;(3)应加大对民企的支持力度,避免内循环,提高投资效率。政策空间及力度、市场供求关系、城市聚集效应等是影响城市市场恢复节奏的核心因素。短期因素来看,政策支持及优化空间是影响市场走势的关键,包括限购限贷、房贷利率等政策空间,以及房票安置、收储存量房等政策推进节奏,另外,市场供求关系也决定着房价走势及市场恢复基础。中长期因素中,城市人口吸引力、区域辐射力等决定了城市对外部购房需求的吸引力,是城市长期发展过程中形成的优势,短期难以发生较大改变,在多数城市取消限购的当下,城市聚集效应带来的外部新增购房需求也是支撑市场恢复的重要因素。综合各影响因素来看,一线城市辐射范围广,人口吸附力强,购房需求旺盛,11月下调交易税费对一线城市惠及力度大,北上深限购仍有优化空间,市场或率先止跌回稳。杭州、成都、西安、合肥、苏州等强二线城市产业基础较好,人口吸附力较强,且库存压力相对可控,未来市场恢复节奏或相对较快。而南京、武汉、郑州、无锡等库存水平较高、去化压力较大,重庆人口流出规模较大,这部分二线城市市场恢复节奏或相对较慢。市场监测:https://www.cih-index.com/从中长期需求空间来看,受全国总人口开始下降、城镇化及人均住房面积增长放缓等因素影响,房地产行业正在进入新的发展阶段。根据中指初步测算,“十五五”期间,新增城镇人口带来的住房需求约18.7亿平米,居住面积提升引致的住房需求约18.4亿平米,拆迁改造引致的住房需求约13.5亿平米,合计城镇住房需求总量约50.6亿平米(年均10亿平米左右)。考虑部分需求通过保障房、租赁住房等方式解决,以70%-80%的商品化比例测算,“十五五”时期全国商品住宅年均销售面积约7-8亿平米,由此推算,商品房年均销售面积约8.5-9.5亿平米。
图:2021年至2024年1-11月TOP100房企累计销售额均值及增速情况企业研究:https://www.cih-index.com/销售方面,根据中指数据,2024年1-11月,TOP100房企销售总额为38516亿元,同比下降32.9%,降幅较1-10月收窄1.8个百分点。10月,房企销售业绩明显好转,TOP100房企销售额环比增长67.5%,同比增长10.5%,是2023年6月以来首次单月同比转正。11月,TOP100房企销售边际有所转弱,环比、同比分别下降18.6%、9.5%。1-11月,TOP100房企权益销售额为26924亿元,权益销售面积为14516万平方米。拿地方面,2024年1-11月,TOP100企业拿地总额7432亿元,同比下降31.5%,相较1-10月降幅收窄7.1个百分点。9月底以来一线城市接连一系列政策优化,市场活跃度保持较高水平。11月,北京、上海等一线城市接连出让多宗高总价地块,这些地块均由头部央国企摘得,带动TOP100企业拿地总额同比降幅显著收窄,但拿地企业仍以央国企为主,民营房企拿地仍较为审慎。前50家企业和前100家企业中,央国企数量占比均在八成以上。融资方面,根据中指监测,2024年1-11月,房地产行业债券融资总额4903亿元,同比下降23.2%,降幅较上月有所收窄。11月,房企融资有所回暖,房地产企业债券融资总额为483亿元,环比增长66.6%,同比增长9.0%,主要是由于ABS融资改善明显,环比增长197.2%。2024年,我国房地产市场调整态势未改,房企资金端继续承压,监管部门加大供应端、需求端支持力度,如“白名单”、“收储存量房”、“利用专项债券收回土地”等,给予房企资金支持。在此背景下,企业需结合自身情况,积极把握政策机遇,实现资金回笼。第一,把握政策窗口期,升级产品,积极回款。9月底支持政策落地后,核心城市市场销售有所加快,企业应把握好政策窗口期,提高项目产品力,加大营销力度。随着消费者对居住品质的要求不断提高,房企需加大对“好房子”建设的投入,在当前供过于求的市场下,产品力高的项目不仅可以吸引更多潜在买家,还能在竞争激烈的市场中脱颖而出,更容易实现资金快速回笼。12月中央经济工作会议也明确提出要“培育绿色建筑等新增长点”,预计明年在绿色建筑方面或有更多支持政策出台,对于企业而言,需要将重点放在提高建筑质量、优化居住体验和推动绿色可持续发展上,把握产业升级趋势,实现可持续发展。同时,房企应更加注重客户的需求和反馈,通过市场调研和客户参与,设计出更符合现代生活方式的住宅产品。第二,与政府部门积极对接土地调规、退地换地政策,及时换仓,维稳现金流。11月11日,自然资源部发布《关于运用地方政府专项债券资金收回收购存量闲置土地的通知》(自然资发〔2024〕242号),明确了专项债收购土地的收购目的、收购标的物范围、收购价格要求等多方面要求,242号文落地也标志着专项债用于土地储备的正式重启,解决了收购存量闲置土地的资金“卡点”问题,房企应抓住政策机遇,利用对自身地块的了解,提出针对性方案,促进项目审核纳入储备库,提高收购效率、调整自身土储结构。在投资方面,房企需保持相对审慎的投资态度,聚焦核心城市等确定性更高的市场。另外,在行业转型的大背景下,房企需要顺应趋势,发掘与自身条件相匹配的新发展模式,轻资产与重资产的结合是重要探索方向,其中代建、物业管理、商业管理和长租公寓等板块均拥有一定的成长潜力。
来源:中指研究院