欢迎访问青海省建设行业协会信息平台!
现在是:
注册
登录
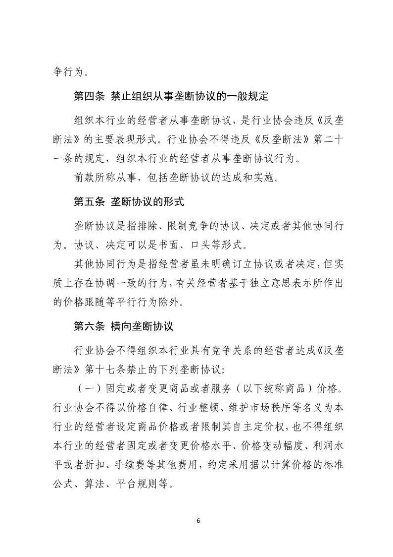
网站首页
时政要闻
通知公告
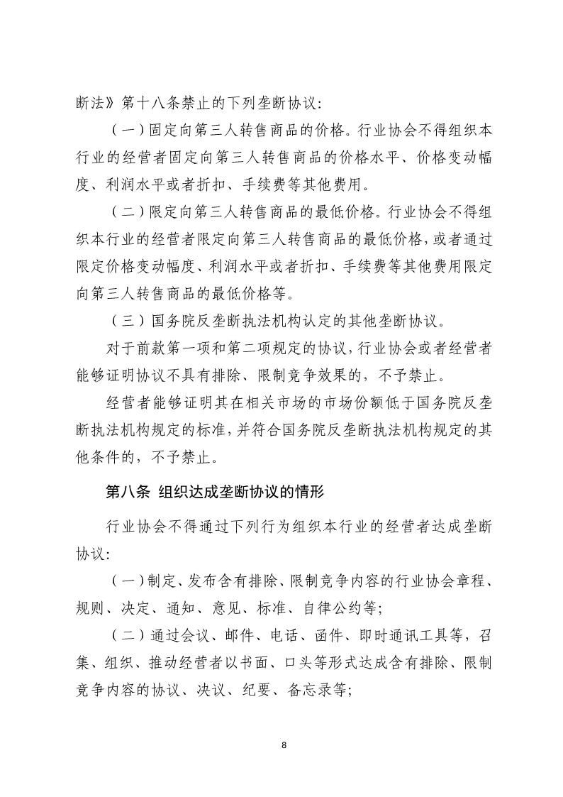
省建筑节能协会
协会概况
政策标准
协会动态
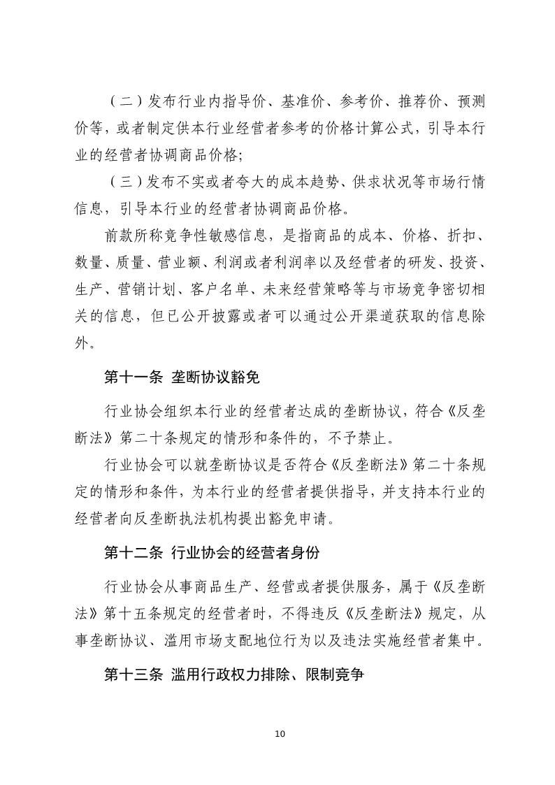
行业动态
文件下载
省房地产业协会
关于协会
信息动态
走进广厦奖
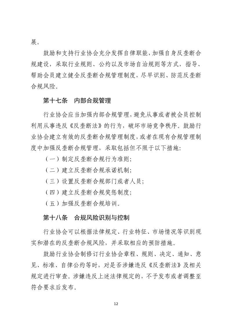
评优评先
会议培训
协会刊物
会员动态
抗击疫情会员在行动
省建设监理协会
协会概况
协会动态
政策法规
行业动态
会员动态
省建筑业协会
协会概况
协会工作
政策法规
文件公告
行业动态
会员信息
企业诉求
文件下载
协会党建
党建专栏
专题专栏
您现在的位置:
首页
>
省房地产业协会
>
信息动态
>
协会动态
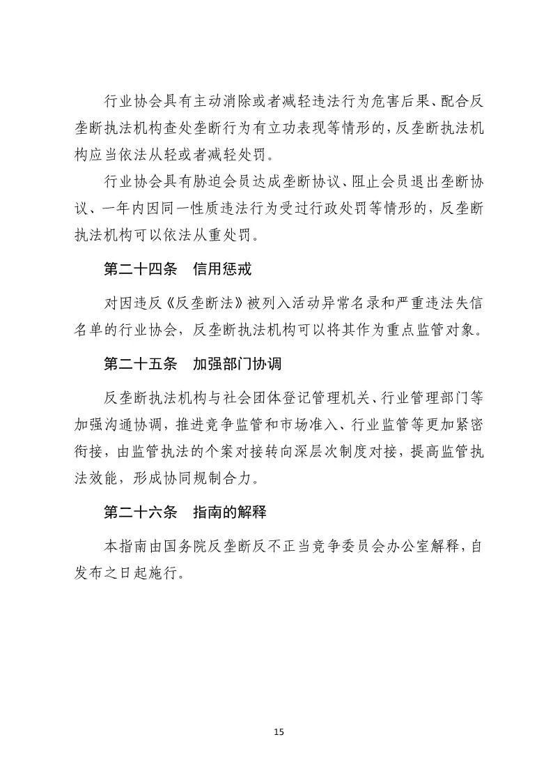
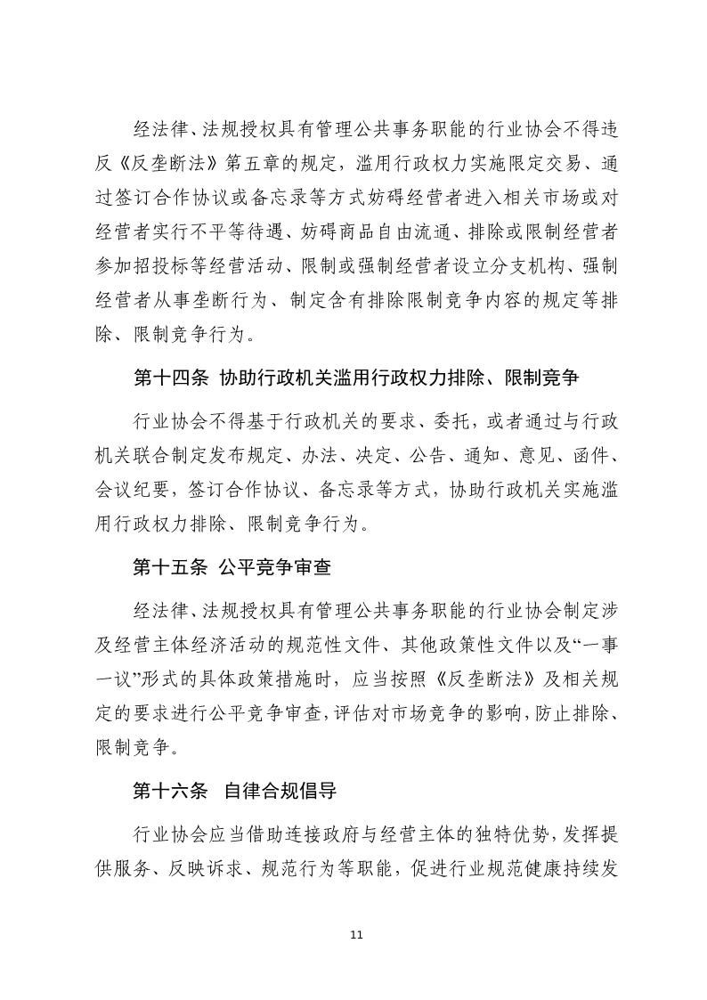
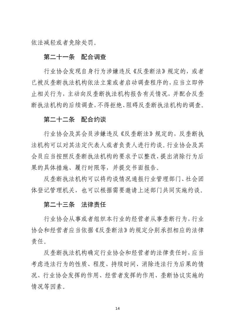
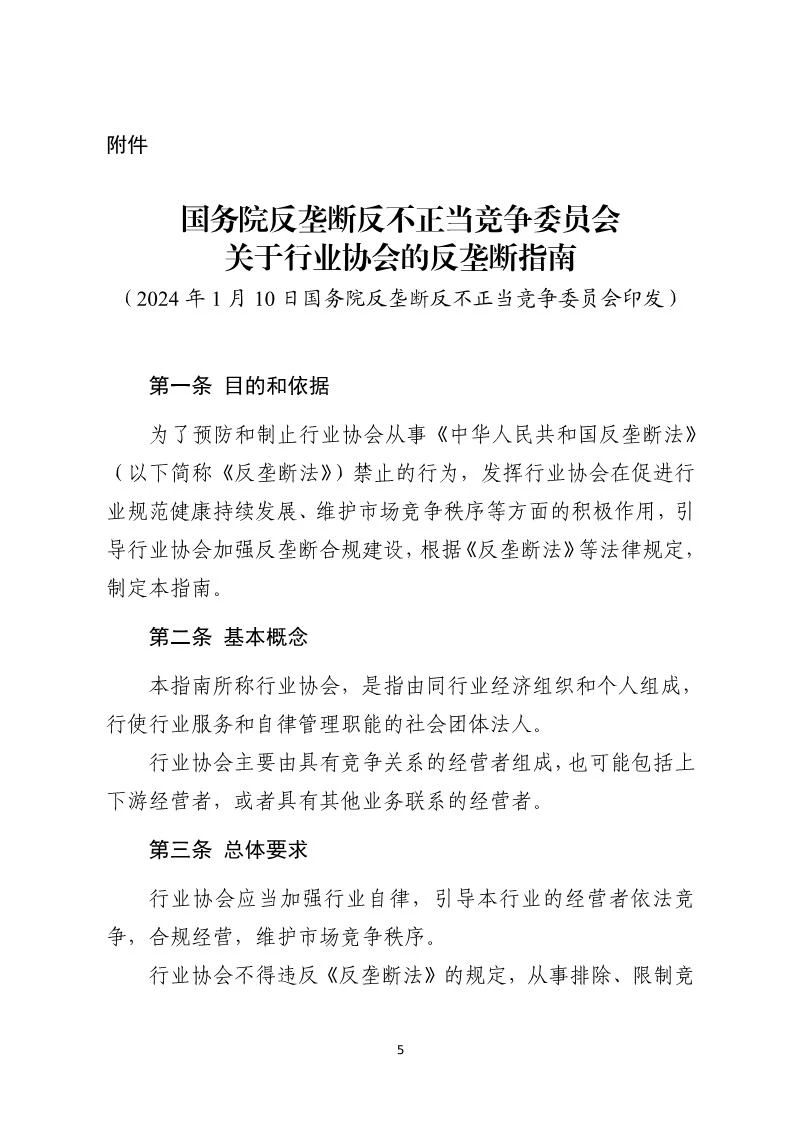
省民政丨关于扎实开展反垄断指南宣贯实施加强行业协会行业自律的通知
发布者:省房地产协会
发布时间:2024-12-16
阅读次数:
0
次
上一篇:
关于举办公益大讲堂(第七讲)“房地产企业项目管理及商品房买卖...
下一篇:
关于参加2024西宁动静艺术汇(跨年活动)的通知