01
土地市场
一、住宅用地成交量
2024年1-10月,全国40个大中城市累计成交1230宗地块,成交土地面积4300.37 万㎡,同比下降35.42%。其中南京成交308.8万㎡居首,其次西安成交254.32万㎡,重庆以239.65万㎡排名第三。同比方面,7个城市成交面积同比上涨,其中福州同比涨幅最大,达57.72%,厦门紧随其后,涨幅为54.87%,其他城市涨幅均未超30%。
2024年1月,土地市场供需规模呈现季节性回落;2月受春节假期影响,土地市场供地节奏明显变缓;3月成交楼面价呈现出小幅回升的态势,土地的质量和价格仍然得到了市场的认可;4月土地市场整体市场热度不高,楼面价小幅下滑;5月土地成交表现较为低迷,土地市场总体成交量较往年“缩水”明显;6月土地市场供地和成交持续保持“稳推进”节奏;7月土地市场供需规模低位徘徊,总体热度上升;8月土地市场呈现“整体趋冷、散点火热”的局面,热度持续分化;9月土地成交情况无明显好转,市场整体热度仍不高;10月成交规模延续同比下行,土拍热度回落。

数据来源:国信达数据
二、住宅用地成交价格
2024年1-10月,全国40个大中城市住宅用地累计成交金额7760.14亿元,同比下降42.76%。其中7个城市同比上涨,福州土地出让金同比涨幅100.2%居首,其他城市涨幅均未超过50%。
全国40个大中城市平均楼面价为8542元/㎡,同比下降0.84%。其中厦门成交楼面价排名第一,为38646元/㎡;其次上海成交楼面价36502元/㎡;北京成交楼面价30532元/㎡排名第三;西宁、昆明、贵阳、哈尔滨、兰州成交楼面价较低,未达2000元/㎡。

数据来源:国信达数据
02 新建商品住宅市场
一、新建商品住宅成交量
2024年1-10月,全国32个大中城市新建商品住宅累计成119万套,成交面积14011.46万㎡,同比下降20.88%。其中成都成交1014.05万㎡居首,其次青岛成交985.71万㎡,天津成交945.8万㎡位列第三。从同比来看,全国32个大中城市成交面积同比5涨27跌。其中福州同比涨幅最高,达22.02%,降幅方面长沙、合肥、武汉同比降幅位列前三,分别为45.88%、45.44%、43.85%。

数据来源:国信达数据
2024年10月,全国32个大中城市新建商品住宅成交面积1577.17万㎡,环比增长24.08%,同比下降8.64%。其中广州成交面积为117.79 万㎡居首,天津、上海、成都等13个城市成交面积均超50万㎡。从环比来看,全国32个大中城市26涨6降,其中厦门环比涨幅为225.03%居首,长沙、深圳紧随其后,涨幅分别为108.29%、102.4%,其余城市环比涨幅均未超100%。

数据来源:国信达数据
2024年1-10月,全国32个大中城市新建商品住宅成交均价20786元/㎡,同比下降4.97%;成交金额30528.24亿元,同比下降23.62%。其中深圳成交均价居首,达63005元/㎡;北京以51091元/㎡紧随其后;上海成交均价45970元/㎡排名第三。哈尔滨、长春、兰州销售均价均低于10000元/㎡。

数据来源:国家统计局、国信达数据
2024年1-10月,监测的全国32个大中城市中,28个城市销供比大于1,即销售速度快于供应速度。其中兰州销供比最高,为6.7,其新增供应量明显小于销售量,市场供小于求态势显著;武汉、西安在各城市中销供比较低均为0.9,即供应速度超过销售速度;上海、长沙销供比为1,市场供需维持平衡。

数据来源:国信达数据
03 二手住宅市场
2024年10月,全国二手房价格持续下降趋势,降幅有所收窄。国信达-全国城市二手房指数网数据显示,10月, 全国范围内城市二手房出售挂牌价指数延续下降态势,环比下跌0.9%,跌幅较上月收窄0.09个百分点,1-10月累计跌幅为8.69%;并且自2021年8月的历史高点193.98之后,38个月中基本是一路下跌,累计跌幅达到了18.72%;本月二手住宅出售挂牌量持续回升,环比上涨12.58%,同比上涨26.96%。

图:全国二手住宅挂牌价指数走势
数据来源:国信达数据
2024年10月,报告重点监测的全国40个大中城市房价分化明显,深圳、上海、北京三大一线城市的房价在全国遥遥领先,其中深圳房价水平最高为71017元/m²,其次是上海和北京,房价水平在59000-61000元/㎡这个区间,接下来广州房价为44085元/㎡。与上月相比,全国40个大中城市挂牌价指数环比均不同程度下跌,其中南京、日照、厦门分别以跌幅1.84%、1.81%、1.72%位列前三位。相比去年同期,重点监测的全国40个大中城市挂牌价指数也均下跌,其中厦门、日照、南京分别以跌幅18.83%、17.53%、16.15%位列前三位。
表:10月全国40个大中城市二手房均价及涨幅情况

数据来源:国信达数据

数据来源:国信达数据
04 租赁市场
一、租赁住房价格变化
2015年以来全国租赁住房市场整体呈现先升后降的态势。2015年至今全国租金累计涨幅18.7%,远低于二手住宅房价同期累计涨幅57.66%。

2024年10月,从重点监测的40个大中城市来看,7个城市租金在40元/月·m²以上,其中北上深三大一线城市的租金在全国遥遥领先,平均租金分别为85.96元/月·m²、84.44 元/月·m²、78.72元/月·m²;广州、杭州、三亚、厦门在第二梯队,平均租金在40-55元/月·m²之间;其余大中城市的租金水平主要集中在20-40元/月·m²的区间,40个重点监测城市中仅有日照、银川租金低于20元/月·m²。

数据来源:国信达数据
租售比是国际上用来衡量房地产市场健康状况的重要指标。我国热点城市租赁住房市场租金涨幅还无法追上房价上涨的步伐,目前40个大中城市的租售比均低于4%,有16个城市租售比小于2%,处于较不合理区间。其中深圳作为一线城市租售比在各大城市中垫底,仅为1.33%。这意味着,一套房子如果仅靠出租,至少需要75年才能回本。
租售比较低的十个城市涵盖广州、上海、北京等重点城市。这些城市整体房价处于较高水平,其较低的租售比也提示着这些城市可能存在房地产市场风险。哈尔滨、长春、乌鲁木齐、沈阳、西宁、长沙、贵阳成为全国40个大中城市中租售比高于3%的城市。

数据来源:国信达数据
05 政策
一、全国政策
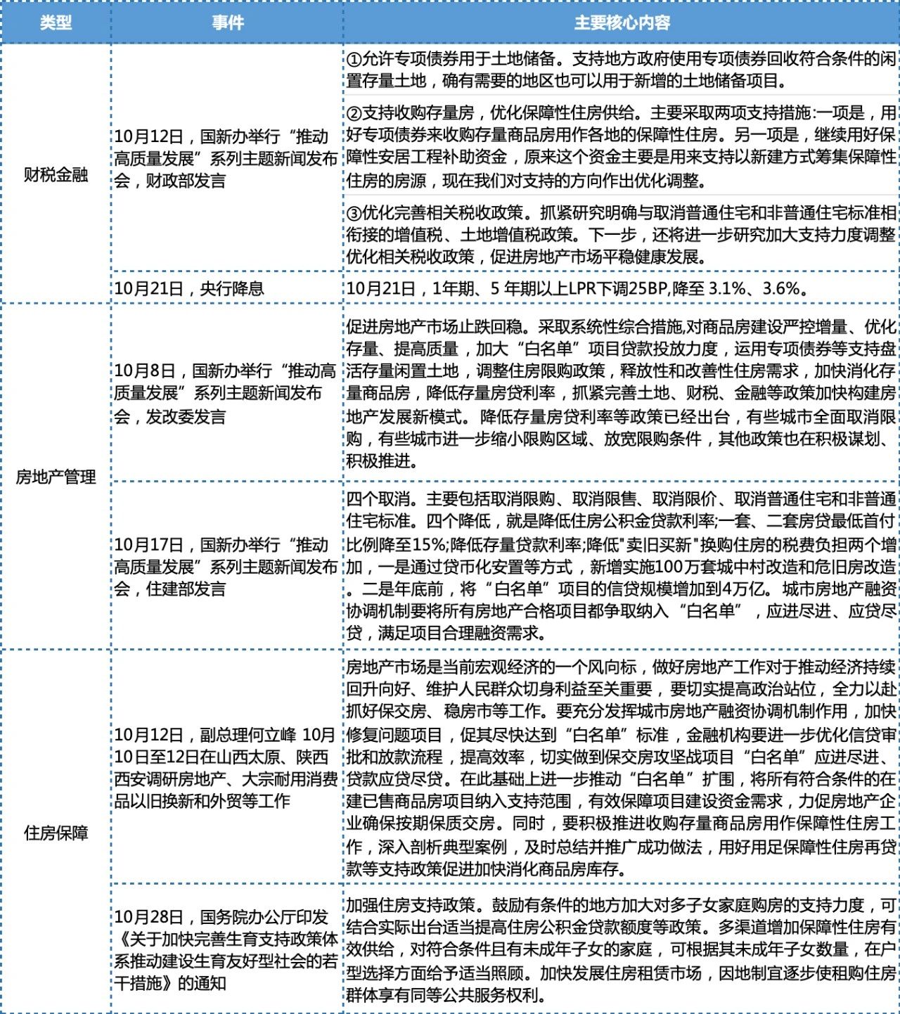
表:2024年10月全国主要政策汇总

2024年10月,地方出台房地产调控政策仍以宽松为主,主要涉及优化住房信贷政策、放宽商品房限售限价、优化公积金贷款政策、鼓励住房“以旧换新”和房票安置、推动房地产“白名单”机制覆盖范围、支持高品质住宅建设等。
表:2024年10月各城市主要政策汇总

来源:国信达数据