中央打出“四个取消、四个降低、两个增加”政策组合拳,二三线城市加快政策调整落实
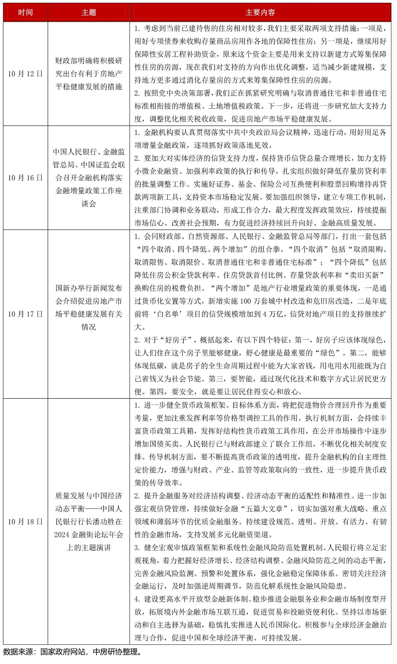
2024年10月,我国房地产政策宽松持续升级。中央层面,住建部、财政部、自然资源部、人民银行、金融监管总局等部门打出“四个取消、四个降低、两个增加”的政策组合拳并持续推进政策落地,财政部明确支持地方政府使用专项债券回收符合条件的闲置存量土地和收购存量房用作保障性住房,提出加快研究明确与取消普通住宅和非普通住宅相衔接的增值税、土地增值税政策等,助力房地产市场止跌回稳。
地方层面,本月地方出台房地产调控政策83条,为2024年以来次高。其中,宽松性政策74条、中性政策3条、紧缩性政策6条。继9月末北上广深四个一线城市大幅优化住房限购和信贷政策后,本月二三线城市房地产政策也迎来密集调整,各地一方面加快落实“四个取消、四个降低、两个增加”,另一方面,发放购房财税补贴、加大房票安置力度、优化住房公积金政策支持、推动住房“以旧换新”等常规性政策举措持续发力。本期报告主要对10月房地产行业政策进行梳理,并作解析。

中央政策:打出“四个取消、四个降低、两个增加”政策组合拳
1. 政策跟踪

2. 政策小结
10月资金面整体保持稳定,资金价格明显下行,但流动性分层加剧。公开市场操作方面,10月逆回购累计投放49758亿元,到期49953亿元,累计净回笼195亿元,其中,自中旬开始,7天逆回购力度逐渐加大,下旬逆回购单日投放规模多在2000亿元以上;央行开展7000亿元MLF操作,到期7890亿元,净回笼890亿元;此外,央行以固定数量、利率招标、多重价位中标方式开展了5000亿元买断式逆回购操作,并开展了公开市场国债买卖操作,净买入债券面值2000亿元,对市场流动性形成有效补充。资金利率方面,10月DR001、DR007运行中枢较9月分别下行21bp、14bp,DR014运行中枢基本与前值1.9%持平,R007与DR007利差均值较9月抬升至25bp,流动性分层现象较9月加剧。LPR方面,1年期LPR、5年期以上LPR分别为3.1%、3.6%,均较前值下降25bp。
在房地产方面,10月12日,财政部在“推动高质量发展”系列主题新闻发布会上表示,支持地方政府使用专项债券回收符合条件的闲置存量土地,支持收购存量房用作保障性住房,抓紧研究明确与取消普通住宅和非普通住宅标准相衔接的增值税、土地增值税政策。10月17日,住建部在“推动高质量发展”系列主题新闻发布会上表示,自9月26日中央政治局会议强调“要促进房地产市场止跌回稳,严控增量,优化存量、提高质量”后,住建部会同财政部、自然资源部、人民银行、金融监管总局等部门,打出了一套政策“组合拳”,主要包括“四个取消、四个降低、两个增加”,下一步,住建部将会同有关部门,坚决贯彻党中央、国务院决策部署,一项一项抓落实,把政策效应充分释放出来,更多惠及人民群众。此外,住建部还对建设“好房子”提出了四方面要求:一是绿色,让人们住得健康,舒心;二是低碳,房子全生命周期的使用要省钱节能;三是智能,通过现代化技术和数字方式让居民更方便;四是安全。要将新一代的信息技术、绿色低碳技术、新型建造技术,以及一些新产品、新材料、新工艺,能够应用到房屋建设中,推动建设不同面积、不同价位的“好房子”。
地方政策:二、二三线城市加快推进落实“四个取消、四个降低、两个增加”
1. 宽松性政策






(2)其他政策



地方加快落实“四个取消、四个降低、两个增加”,政策频次重回年内高位
中房研协测评研究中心监测统计,2024年10月,地方出台房地产调控政策83条,为2024年以来次高。其中,宽松性政策74条,主要涉及优化住房信贷政策、放宽商品房限售限价、优化公积金贷款政策、鼓励住房“以旧换新”和房票安置、推动房地产“白名单”机制覆盖范围、支持高品质住宅建设等;中性政策6条,主要涉及保障性住房建设管理和加大购/租保障性住房支持力度;紧缩性政策3条,主要涉及房源信息发布行为规范、商品房信息安全管理等。总的来看,在9月下旬中央定调要促进房地产市场止跌回稳并打出系列政策组合拳推动下,地方宽松性政策密集发布,内容多以贯彻落实中央政策为主,如降低二套房最低首付比例、下调存量房贷利率、支持开展并购贷款等业务、扩大房地产“白名单”机制覆盖范围等。此外,延续购房财税补贴政策、推动商品住房“以旧换新”、加大房票安置力度、优化住房公积金支持政策等常规性政策举措持续助力楼市止跌企稳。

在行政干预方面,核心举措主要包括优化住房信贷政策、放宽商品房限售限价、发放购房财税补贴、鼓励房票安置、支持房企合理融资需求、推进住房“以旧换新”等。典型代表有:杭州明确新出让住宅用地不再设置限价要求,首套、二套住房最低首付比例统一为15%;海南省东方市、澄迈县取消住房限购政策和转让限制年限规定;威海全面放开商品住房转让限制,首套、二套住房最低首付比例统一为15%;泉州取消鲤城区、丰泽区、泉州开发区新出让住宅用地公证摇号政策,不设置购房条件,全市新出让住宅用地不再限制住宅、车位销售价格;乌鲁木齐取消新建商品住房销售价格指导,首套、二套住房最低首付比例统一为15%;呼和浩特取消新建商品住房销售价格调控限制,由企业自主调整销售价格;天津取消新建商品住房和二手房购买、转让等方面限制,取消新建商品住房价格上限指导,取消普通住宅和非普通住宅标准;西安取消商品住房转让限制,新建商品住房不再实施价格指导,取消普通住宅和非普通住宅标准等;桐乡、杭州、嘉兴、邯郸、东营、烟台、常德、张家界、泉州、资阳、自贡、达州、西昌、大连、固原、武汉市经开区等地发布购房财税补贴政策;达州、自贡、遂宁、日照、枣庄及陕西、云南、辽宁、河北等多地鼓励或进一步加大房票安置力度等。
在住房公积金政策支持方面,核心举措主要包括上调公积金最高贷款额度、下调公积金贷款最低首付比例、支持提取公积金支付购房首付款、减少公积金提取限制等。典型代表有:宁波将首套住房最高贷款额度提高至130万元/户,二套住房最高贷款额度提高至110万元/户,支持在缴职工及其配偶、父母、子女提取公积金用于支付购房首付款;杭州将公积金最高贷款额度提高至130万元,统一首套房和二套房贷款最低首付比例为20%;重庆将个人最高贷款额度提高至80万元,家庭最高贷款额度提高至120万元,二套房最低首付比例下调至20%;成都将单缴存职工家庭最高贷款额度提高至60万元,双缴存职工家庭最高贷款额度提高至100万元,支持提取本人父母、子女的住房公积金用于新购住房,取消四川省内公积金提取工作地或户籍所在地限制;泉州将二套房最低首付比例下调至20%,单缴存职工家庭最高贷款额度提高至60万元,双缴存职工家庭最高贷款额度提高至100万元;上海将临港、青浦、嘉定、松江、奉贤、宝山、金山6个行政区最低首付比例下调至20%,其他区域最低首付比例下调至25%等。
人口人才政策主要涉及放宽落户门槛、发放购房补贴等。典型代表有:长沙调整放宽五条落户政策,包括购房落户、投资落户、就业落户、租房落户等;成都提出购买商品住房或二手住房即可落户,其配偶、未成年子女、老年父母符合投靠条件的,可申请办理户口随迁;桐乡对首次引进的各类人才购房给予50%的购房补助,重点高校全日制本科生最高不超过10万元,全日制硕士生最高不超过25万元,全日制博士生最高不超过50万元;常德给予在市中心城区购买新建商品住房的博士生、正高级职称人员、高级技师及以上职业资格等级人员200元/平方米的购房补贴,给予硕士生、副高级职称人员及技师150元/平方米的购房补贴,给予本科生、中级职称人员及高级工120元/平方米的购房补贴,给予专科生及中级工100元/平方米的购房补贴;大连对符合条件的青年才俊、高端人才、领军人才、尖端人才,分别给予30万元、120万元、260万元、500万元的安家费等。
中性政策主要涉及保障性住房建设管理和加大购/租保障性住房支持力度。典型代表有:南宁将申请住房公积金贷款购买保障性住房最低首付比例下调至15%,支持租住保障性租赁住房缴存人按实际支出提取住房公积金支付房租;上海出台保障房配建实施意见,要求新出让土地、用于开发建设商品住房的建设项目,应按照不低于该建设项目住房建筑总面积5%的比例配建保障房及相应产权车位;福建出台公共租赁住房租后管理办法,明确常态化腾退的待分配房源,应优先安排符合条件的低保家庭、分散供养特困人员、低保边缘家庭、刚性支出困难家庭等低收入群体和特殊住房困难群体,要求主管部门建立完善本地公租房调换和互换制度和公租房使用情况入户走访制度,推动完善公租房退出管理机制等。
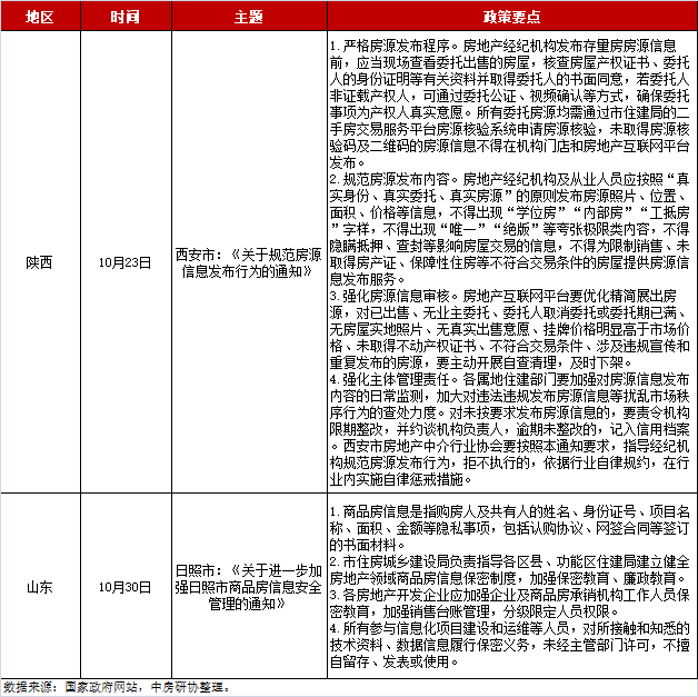
紧缩性政策主要涉及房源信息发布行为规范、商品房信息安全管理等。典型代表有:西安发布规范房源信息发布行为的通知,提出严格房源发布程序、规范房源发布内容、强化房源信息审核、强化主体管理责任等多项内容;日照提出进一步加强商品房信息安全管理,要求住建局建立健全房地产领域商品房信息保密制度,房企加强企业及商品房承销机构工作人员保密教育,加强销售台账管理等。
10月重要事项复盘

— 05—
重点40城现行房地产核心政策一览

根据中房研协测评研究中心监测统计,截至2024年10月31日,40个重点城市中:
(1)限购方面,执行全域限购政策的城市有4个,分别为北京、上海、深圳、海口;其他36个城市均不限购。
(2)限售方面,执行限售政策的城市有6个,其中,北京、上海限售期最长达到5年。
(3)限地价方面,土地拍卖仍设定最高限价的城市仅剩北京,其他城市已基本取消土地最高限价。
(4)与上月相比,本月天津住房限购、限售政策全面取消;西安、成都、佛山取消住房限售政策,杭州10月9日后新出让的地块不再限售。

根据中房研协测评研究中心监测统计,截至2024年10月31日,40个重点城市中:
(1)40个城市均已跟进“认房不认贷”政策,即居民家庭(包括借款人、配偶及未成年子女)申请贷款购买商品住房时,家庭成员在该市名下无成套住房的,不论是否已利用贷款购买过住房,银行业金融机构均按首套住房执行住房信贷政策;
(2)40城二手房交易中,北京普通住宅满两年免征增值税,非普通住宅满两年征收差额增值税,满五唯一免征个人所得税;上海、深圳普通住宅满两年免征增值税,非普通住宅满五年差额征收增值税,满五唯一免征个人所得税;其他城市二手房交易基本执行满两年免征增值税、满五唯一免征个人所得税政策。
(3)与上月相比,本月40个重点城市住房信贷政策无重要调整。
— 06—
房地产政策展望
10月18日,人民银行行长潘功胜在2024金融街论坛年会上发表主题演讲指出,当前经济运行中出现的情况和问题,在宏观层面上主要表现为有效需求不足,社会预期偏弱,物价低位运行等,需要实施较强的宏观总量支持政策。人民银行将聚焦服务高质量发展这一首要任务,加强货币政策和宏观审慎政策逆周期调控力度,提升金融支持政策的精准性、有效性,为经济稳定增长、结构调整创造良好的货币金融环境,稳步扩大金融高水平开放,促进经济动态平衡。短期流动性方面,根据中信证券研究测算,完全排除MLF以及逆回购到期的因素,11月存在约1000亿元的流动性缺口,资金面存在一定压力,但在货币政策中性偏宽基调下,年内降准或MLF超额续作的可能性仍然存在。
在房地产方面,“止跌回稳”是当前房地产市场调控的主要目标,中央多部门已联合打出“四个取消、四个降低、两个增加”等政策组合拳,后续加快政策落地见效将是关键工作,尤其是涉及的新增实施100万套城中村改造和危旧房改造、年底前房地产“白名单”项目信贷规模增加到4万亿、支持地方利用专项债券和保障性安居工程补助资金等收购消化存量房等,仍需要中央层面牵头推进或给予地方更大力度支持。
根据CRIC统计数据,10月,房地产市场出现升温迹象。TOP100房企实现销售操盘金额4354.9亿元,环比增长73%,业绩规模达到年内次高;同比增长7.1%,年内首次实现单月业绩同比正增长。重点30城商品住宅新增供应715万平方米,环比下降38%、同比下降24%,供应规模阶段性回落;成交1405万平方米,环比增长44%,同比基本持平,成交面积为年内次高。市场的总体回暖主要得益于9月底以来中央及地方楼市利好政策的持续发酵,尤其是一线城市受益更加明显,成交面积环比增长61%、同比增长21%。在此情形下,一方面,需要警惕利好政策效应边际递减,在经济、居民收入及房地产市场预期未得到根本性改善情况下,后续若无有力支持性政策跟进,房地产市场增长动能或将再度趋弱。另一方面,对于大多数二三线及更低能级城市而言,商品房去库存的紧迫性依然很高,必须进一步加强主观能动性,既要进一步加大购房政策的支持力度和宣传引导力度,也要用好中央支持利用专项债和保障性安居工程补助资金收购存量房用作保障性住房等利好政策,加紧加快政策的可行性研究和落地推进工作。
执笔 | 王铮嵘
中房研协测评研究中心 研究员