西宁市城乡建设局,海东市、各州住房和城乡建设局,各经济技术开发区建设主管部门,各市州中级人民法院,各市州发展改革委(局)、人力资源社会保障局、应急管理局、市场监督管理局、政务服务监督管理局、信访局、统计局、消防救援支队,人民银行各市、州分行,各勘察、设计、施工、监理、预拌混凝土企业,工程检测、消防检测、造价咨询机构:
为进一步完善我省建筑市场信用管理制度建设,我们对《青海省建筑市场信用管理办法》(青建工〔2022〕34号)进行了修订,现印发给你们,请认真遵照执行。
青海省住房和城乡建设厅
青海省高级人民法院
青海省发展和改革委员会
青海省人力资源和社会保障厅
青海省应急管理厅
青海省市场监督管理局
青海省政务服务监督管理局
青海省信访局
青海省统计局
青海省消防救援总队
中国人民银行青海省分行
2024年9月14日
青海省建筑市场信用管理办法
第一章 总则
第一条 为建立健全我省建筑市场信用体系,维护全省建筑市场秩序,促进依法诚信建设经营,完善建筑市场和施工现场联动管理机制,提升工程质量和安全管理水平,推动建筑业转型升级和高质量发展。根据《中华人民共和国建筑法》《中华人民共和国招标投标法》《中共中央办公厅 国务院办公厅印发〈关于推进社会信用体系建设高质量发展促进形成新发展格局的意见〉的通知》《中共中央 国务院关于加快建设全国统一大市场的意见》《公平竞争审查条例》《招标投标领域公平竞争审查规则》《青海省公共信用信息条例》等,结合我省实际,制定本办法。
第二条 本办法所称建筑市场信用管理是指在我省房屋建筑和市政基础设施工程建设活动中,对建筑市场各方主体及从业人员信用信息的认定、采集、记录、交换、公开、评价、使用及监督管理。
第三条 本办法所称建筑市场各方主体是指在我省行政区域内从事建设活动的企业及其他经济组织,包括勘察、设计、施工、监理、造价咨询机构、检测机构及预拌混凝土生产企业(以下统称“建筑市场各方主体”)。
本办法所称从业人员是指在我省行政区域内从事工程建设活动的注册建筑师、勘察设计注册工程师、注册建造师、注册监理工程师、注册造价工程师等注册执业人员,以及项目负责人、技术负责人、施工现场管理人员、质量检测人员等人员。(以下统称“从业人员”)。
第四条 本办法所称信用信息是指用于识别企业、个人身份及相关行政部门和社会组织依法对建筑市场各方主体、从业人员履行职责过程中产生的信用状况数据、资料。
第五条 信用管理工作实行统一管理、分级实施。各级住房城乡建设行政主管部门应遵循合法、客观、公正和审慎的原则,保障信用信息的真实、完整和及时,严格遵循国家和本行政区域内社会信用体系建设的相关规定,保护国家秘密、商业秘密和个人隐私。
第六条 省住房城乡建设行政主管部门负责我省建筑市场信用管理监督指导工作,制定全省统一的建筑市场各方主体及从业人员信用管理标准,建立全省统一的“青海省工程建设监管和信用管理平台”(以下简称“工程建设信用平台”)和建筑市场各方主体及从业人员信用档案,汇总和发布本省建筑市场信用信息。加强与全国信用信息共享平台(青海)互联互通,实现我省建筑市场各方主体和从业人员的信用信息数据共享应用。
各市(州)、县(市、区、行委)住房城乡建设行政主管部门负责通过工程建设信用平台对本地区建筑市场各方主体和从业人员的信用信息采集、审核、记录,建立健全信用信息档案等管理工作。依据信用评价结果实行差别化管理。
第二章 信用信息采集及公开展示
第七条 建筑市场各方主体及从业人员信用信息分为基本信息、良好行为信息和失信行为信息三类。
第八条 基本信息包括:
(一)企业基本信息
1、企业注册登记信息;
2、企业资质和安全生产许可信息;
3、企业法定代表人、技术负责人、经营负责人及主要执业人员信息;
4、企业业绩;
5、行政机关依法登记的其他有关信息。
(二)从业人员基本信息
1、姓名、身份证号等身份识别信息及履历;
2、执业注册状况及持证上岗信息;
3、工作业绩;
4、依法登记的其他有关信息。
第九条 良好行为信息是指建筑市场各方主体在工程建设活动中获得的行政机关或群团组织表彰奖励等信息。良好行为信息包括:
(一)建筑市场各方主体及从业人员受到市(州)级以上相关行政主管部门各级评比达标表彰工作协调机构认可的表彰信息;
(二)参建工程获奖信息,包括国家或部委、行业、省、市(州)设立的奖项;
(三)工程管理评选为省级安全或质量标准化工地的;
(四)企业及从业人员获评本省以上(含省级)科技成果、工法研究、标准、标准图集等编制成果信息,且为主编单位;
(五)设计、施工、监理等企业及从业人员在工程建设过程中完成比规定等级高的绿色建筑的;
(六)工程造价咨询单位参加住房城乡建设行政主管部门组织的工程计价依据编制或审查、课题研究(有成果的)、工程造价纠纷调解、造价咨询市场检查等,受到市(州)或省级住房城乡建设行政主管部门通报表扬或是参编单位的;
(七)经我省各级政府及行业主管部门认定的以扶贫开发、救灾、社会救助等社会保障为目的,建筑市场各方主体参加我省乡村振兴、应急抢险救灾、养老助学等领域的公益活动信息或提供专业服务的;
(八)积极运用建筑信息模型(BIM)技术、结构减隔震等技术且获得十项新技术认可的,工程项目采用装配式、工程总承包、全过程咨询、智能建造等方式实施的被认定为市(州)级或省级示范项目的;
(九)企业党组织建设工作被表彰的(包括国家或部委、省、市(州)表彰)。
第十条 失信行为信息是指建筑市场各方主体在工程建设活动中违反有关法律、法规、规章或工程建设强制性标准等,受到行政主管部门行政处罚的信息,以及经有关部门认定的其他失信行为信息。失信行为信息包括:
(一)违反有关法律、法规、规章和工程建设强制性标准、执业行为规范,受到县级及以上行业主管部门行政处罚或者行政处理的信息;
(二)存在违法发包、转包、违法分包及挂靠和围标串标、恶意低价竞标、虚假招标、规避招标等违法违规行为,对市场秩序造成影响的信息;
(三)违反相关《中华人民共和国劳动法》或《保障农民工工资支付条例》,不依法签订建筑劳务用工合同或者不依法订立用工书面协议,不落实建筑用工实名制管理,不执行农民工工资分账管理和银行代发工资管理等制度,不按规定缴纳农民工工资保证金,不按时支付或拖欠建筑工人工资;
(四)发生质量事故、生产安全事故造成损失的行为,被认定为责任单位、责任人的信息;
(五)在实名制管理过程中存在施工单位和监理单位承诺的关键岗位人员弄虚作假和未按照规定到岗履职等行为;
(六)行贿、受贿、渎职等违法信息(以各级纪检监察系统通报为准);
(七)司法机关作出的需要进行信用联合惩戒的失信行为信息;
(八)经有关部门认定的其它失信行为信息。
第十一条 基本信息是建筑业企业资质通过资质管理部门许可或进青建筑业企业备案登记审核通过后,由工程建设信用平台自动采集生成。
(一)本省建筑市场各方主体及从业人员基本信用信息由省、各市(州)住房城乡建设行政主管部门根据建筑市场各方主体资质申报数据记录;
(二)外省进青建筑市场各方主体及从业人员的基本信用信息由省级住房城乡建设行政主管部门在办理进青登记时,根据申报的相关材料予以记录。
第十二条 良好信用信息按以下原则采集:
(一)建筑市场各方主体及从业人员在本省行政区域内所形成的住建行业内良好信用信息,由作出决定的住房城乡建设行政主管部门在决定正式生效后10个工作日内予以记录;或由企业在表彰决定下发后10个工作日内,通过工程建设信用平台企业端上传相关资料进行申报。经良好行为发生地区(县)、市(州)级住房城乡建设行政主管部门分级审核,省住房城乡建设行政主管部门负责审核并予以公开展示;
(二)建筑市场各方主体及从业人员在本省行政区域内所形成的住建行业外其他良好信用信息,由企业在行为发生后10个工作日内通过工程建设信用平台企业端上传相关资料进行申报,省住房城乡建设行政主管部门负责审核并予以公开展示;
(三)本省建筑市场各方主体及从业人员在本省行政区域外所形成的良好信用信息,由企业在行为发生后15个工作日内通过工程建设信用平台企业端上传相关资料进行申报,省住房城乡建设行政主管部门负责审核并予以公开展示。
第十三条 失信行为信息按以下原则采集:
(一)本省各级住房城乡建设行政主管部门作出的行政处罚或者行政处理,由作出部门在处理生效之日起5个工作日内负责采集,逐级审核通过后由省住房城乡建设行政主管部门负责审核并予以公开展示;
(二)本省其他行政部门作出的属于本办法第十条失信行为范围的行政处罚或者行政处理,由作出部门在处理生效之日起10个工作日内,通告同级住房城乡建设行政主管部门,由被通告单位采集,逐级审核通过后由省住房城乡建设行政主管部门负责审核并予以公开展示;
(三)国务院住房城乡建设行政主管部门、省外住房城乡建设行政主管部门或者省外其他行政部门作出的行政处罚或行政处理,由省工程建设信用平台通过全国建筑市场信用管理平台同步后公开展示;
(四)人民法院作出的纳入失信被执行人名单决定书由该法院通告同级住房城乡建设行政主管部门负责采集并予以公示展示;
第十四条 建筑市场各方主体及从业人员的失信行为信息应经过下列法律文书或其他文件之一认定:
(一)已生效的判决书、限制相关行为的命令等司法文书或仲裁裁决书;
(二)已生效的行政处罚决定书;
(三)各级相关行政部门签发的整改通知书、责令停工(停业整顿)通知书等文书;
(四)经有关职能部门或机构查实并做出处理决定的文书;
(五)经媒体披露并经查实的失信行为事实认定文书或文件。
第十五条 本省各级住房城乡建设行政主管部门,结合全国公共信用信息基础目录和我省信用信息共享目录,及时将建筑市场各方主体及从业人员信用信息推送至全国信用信息共享平台(青海),通过“信用中国(青海)”网站向社会公示。
第三章 信用评价方式
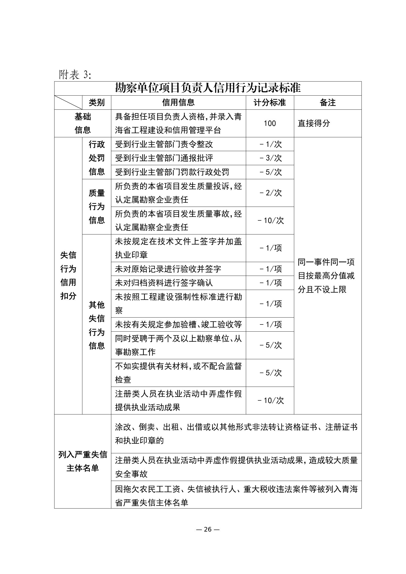
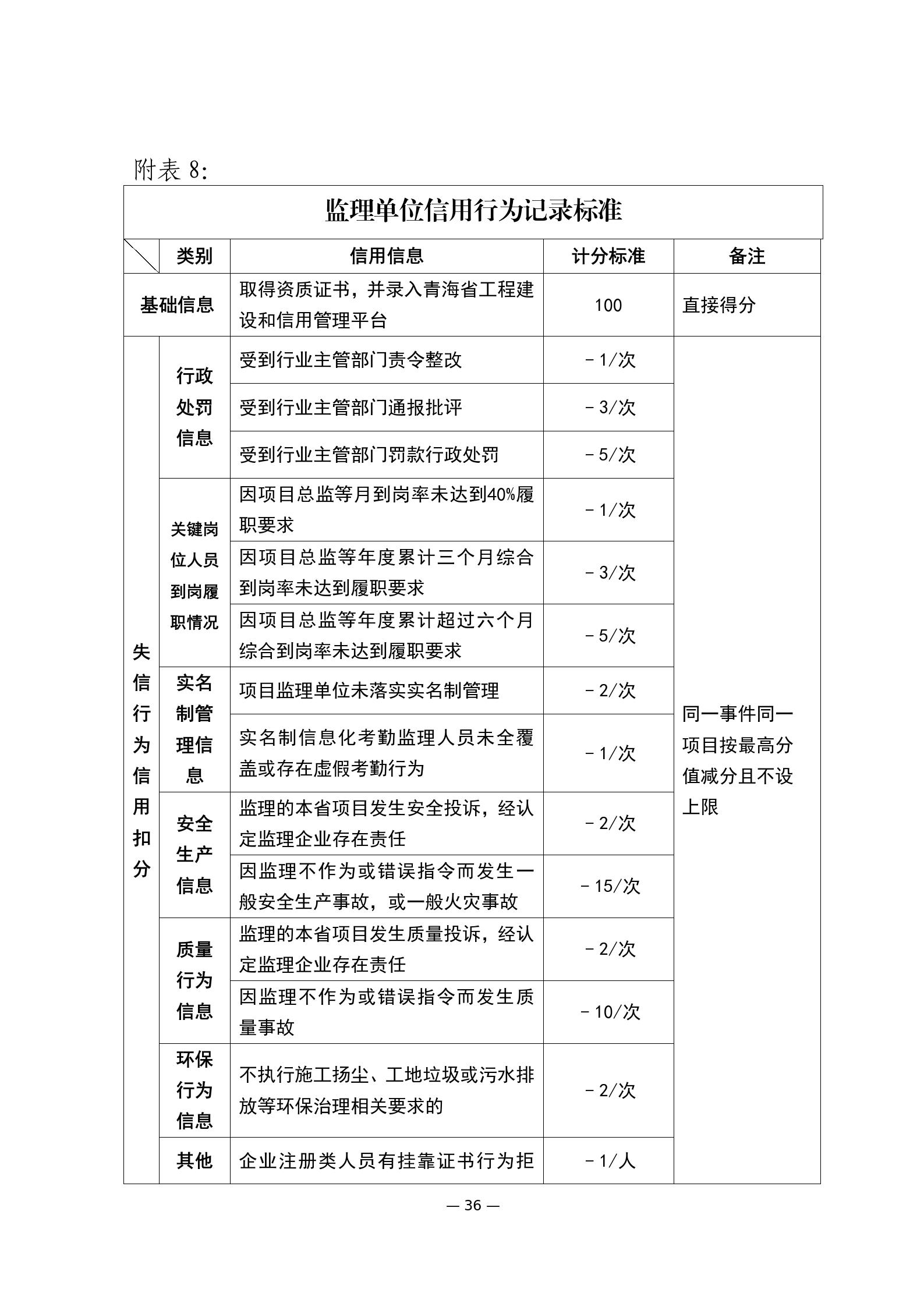
第十六条 建筑市场各方主体和从业人员的信用评价实行信用记录、守信奖励和失信行为动态记录记分制。根据《青海省建筑市场各方主体和从业人员失信行为记分标准》(附件)进行公开展示和记分。基础分100分。
本省企业和从业人员取得相应等级的资质资格证书,外省进青企业进青登记通过审核后,建筑市场各方主体和从业人员的基础分为100分。
进入我省房屋建筑和市政设施建设建筑市场并承接项目的勘察、设计、施工、监理和检测单位,办理施工许可后,建筑市场各方主体或从业人员当月未被信用扣分的,次月得守信奖励信用分5分,最高守信奖励分不超过30分,发生失信行为信用守信奖励分清零并进行信用扣分。
第十七条 建筑市场各方主体和从业人员的信用记录、守信奖励和失信行为动态记分,经审核部门终审或系统自动采集通过后,在工程建设信用平台进行记录和记分。信用记录公示时间按本办法第二十八条规定执行。信用记分周期和守信激励分计分周期均为12个月,12个月满后该项计分自动归0。
第十八条 建筑市场各方主体和从业人员信用记录申报应在规定时间内完成,逾期不予审核。
第十九条 受评建筑市场各方主体和从业人员对信用记录、守信奖励和失信行为动态分值有异议的,可通过工程建设信用平台企业端向行为发生地住房城乡建设行政主管部门提出信用申诉,并上传相关佐证资料,逐级审核通过后予以撤销并更正。
建筑市场各方主体提出异议的,应提供申诉说明和佐证材料,需经本单位法定代表人签字,并加盖单位公章;个人提出异议的,应提供申诉说明佐证材料并签字,需附身份证复印件和联系方式。
省住房城乡建设行政主管部门依据本办法及相关法律法规对申诉内容进行核实、处理和答复,根据核查结果维持或撤销建筑市场各方主体或从业人员本次信用记录和动态分值。信用记录、动态分值自发布后修复追溯期为12个月,超过追溯期不再受理申诉请求。
第二十条 建筑市场信用主体和从业人员的信用记录和动态分值实行实时审核和计算,实时发布和记分。
第四章 严重失信主体管理
第二十一条 对因违法违规行为造成严重后果或影响的建筑市场信用主体,依照法律、法规和国家有关规定确定的标准,依法列入严重失信主体名单。
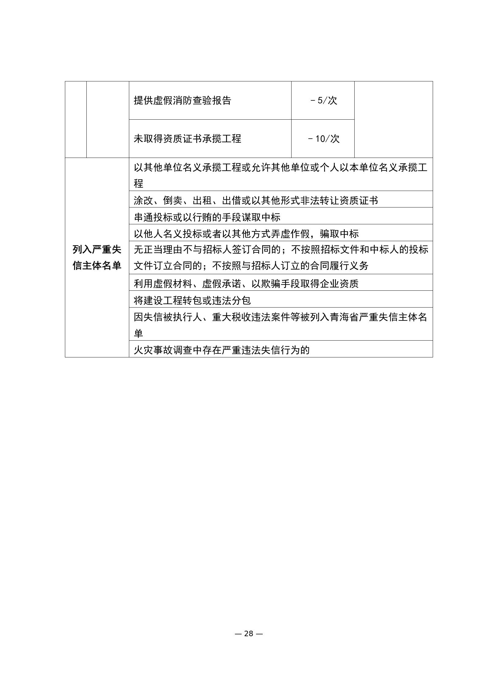
第二十二条 县级以上住房城乡建设行政主管部门将存在下列行为的建筑市场各方主体,列为建筑市场严重失信主体:
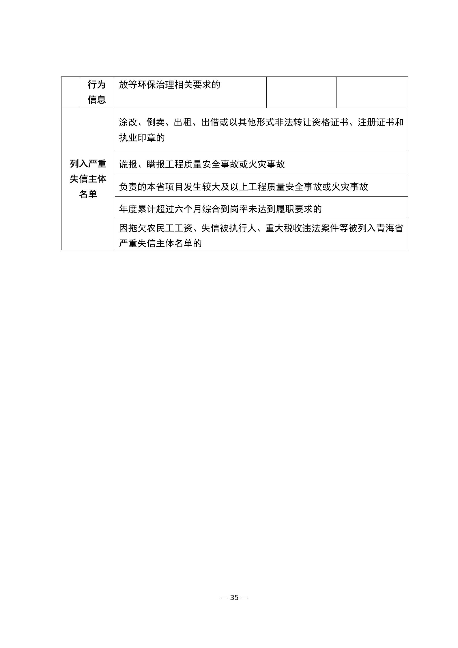
(一)企业发生较大及以上工程质量安全事故,或发生一起瞒报生产安全事故,或自事故发生起12个月内再次发生1次及以上一般工程质量安全事故,或发生性质恶劣、危害性严重、社会影响大的工程质量安全事故,受到行政处罚的;
(二)企业发生转包、违法分包、出借资质、借用资质投标,受到降低资质等级、吊销资质行政处罚的;
(三)企业以欺骗、贿赂等不正当手段取得建设工程企业资质的;
(四)个人以欺骗、贿赂等不正当手段取得工程建设领域注册执业资格,受到行政处罚的;
(五)投标人相互串通投标或者与招标人串通投标,情节严重,受到行政处罚的;
(六)以他人名义投标或者以其他方式弄虚作假,骗取中标,且情节严重的投标人;
(七)建设单位对勘察、设计、施工、监理、检测等单位提出不符合法律法规和强制性标准规定的要求,或者建设单位要求施工单位压缩合同约定的工期,发生一般及以上工程质量安全事故,受到行政处罚的;
(八)因存在重大事故隐患被依法责令停产停业、停止施工、停止使用有关设备、设施、场所或者立即采取排除危险性的整改措施,拒不执行被追究刑事责任的;
(九)拖欠农民工工资,情节严重或者造成严重不良社会影响的;
(十)有履行能力而拒不履行生效法律文书确定的义务的;
(十一)其他应当认定为严重失信主体的情形。
第二十三条 各级住房和城乡建设主管部门将市场主体列为建筑市场严重失信主体,应当遵守以下程序规定:
(一)经发现存在建筑市场严重失信主体认定标准的,应当向建筑市场主体送达《青海省建筑市场严重失信主体认定告知书》(附件1),告知书载明认定的理由、依据、惩戒措施和建筑市场主体享有的陈述、申辩权利。
(二)建筑市场主体在收到《青海省建筑市场严重失信主体认定告知书》10个工作日内有权向行为认定的住房城乡建设行政主管部门提交书面陈述、申辩及相关证明材料,逾期不提交的,视为放弃陈述、申辩权利。住房和城乡建设主管部门应当在收到陈述材料之日起15个工作日内给予答复。
(三)建筑市场主体未在规定时间内提交陈述、申辩材料的或者陈述、申辩不成立的,经过法制审核等程序,依法在15个工作日内作出决定。
(四)住房和城乡建设主管部门应当在决定作出后10个工作日内向当事人送达《青海省建筑市场严重失信主体认定决定书》(附件2)。
第二十四条 对列入建筑市场严重失信主体名单的建筑市场各方主体,依据相关法律法规及有关规定采取下列惩戒措施,并会同相关行政主管部门实施联合惩戒。
(一)在非国有投资项目中,建设单位不应选用建筑市场主体严重失信主体名单的企业和从业人员参与工程建设活动;24个月内取消其参与政府投资项目工程建设活动资格;省外进青企业24个月内不受理进青登记业务;
(二)作为“双随机,一公开”重点监管对象,提高抽查比例和频次;
(三)不得开展建设工程企业资质新申请、升级、增项以及企业分立、合并、改制,工程建设领域执业资格注册;
(四)不得作为评优表彰、政策试点和项目扶持对象;
(五)法律法规规定的其他管理措施。
第二十五条 建筑市场主体及从业人员严重失信主体名单管理期限为自被列入之日起24个月。依照法律法规被限制申请资质、资格或行业禁止期限超过管理期限的,按照实际限制期限执行。
管理期限届满后,由认定部门停止公示相关信息,并解除相关措施。
在管理期限内再次发生符合列入严重失信主体名单特定情形的,省外企业清出我省建筑市场24个月内不得准入我省建筑市场并通告其资质发证机关,本省企业建议原发证机关依法吊销其资质证书。
第二十六条 各级住房城乡建设行政主管部门应向社会公开经认定列入建筑市场主体严重失信主体名单的建筑市场各方主体及从业人员相关信息,包括单位名称、统一社会信用代码、个人姓名、资格证号、行政处罚决定、列入依据、列入部门、列入日期、管理期限等。
第五章 信用信息发布
第二十七条 建筑市场各方主体和从业人员的信用信息通过工程建设信用平台向社会公布。
良好信用信息发布内容包括建筑市场各方主体名称、统一社会信用代码、从业人员姓名、良好行为内容、授予部门和时间、记录部门和发布期限等。
失信信用信息发布内容包括建筑市场各方主体名称、统一社会信用代码、从业人员姓名、失信行为内容、行政处理文件或者行政处罚机关、行政处罚决定文号和内容、作出行政处理或行政处罚决定时间、人民法院或者仲裁机构生效法律文书文号和内容、法律文书生效时间、记录部门和发布期限等。
第二十八条 信用信息公开期限按下列规定执行:
(一)建筑市场各方主体和从业人员资质证书和注册证书未注销前,基本信用信息长期公开;
(二)良好信用信息公开期限为长期,从受到表彰、获得荣誉称号之日起算;
(三)失信行为信用信息公开期限按照造成后果的严重程度确定信息公开期限;
纳入建筑市场主体严重失信主体名单的失信信用信息的公开期限为36个月,其余失信行为信用信息的最长公开期限12个月,信息公开期限由失信行为信用信息的认定单位具体确定,但不得短于3个月;
信息公示期限自决定文书作出之日起计算。公开期限期满后,停止公示;
(四)法律、法规和规章另有规定的,从其规定。
第二十九条 各级住房城乡建设行政主管部门应当明确专人负责信用信息的录入和信用档案管理。录入人员应当以有效的证书、文书、文件等资料为依据,通过工程建设信用平台录入,不得对有关内容歪曲、篡改。
第三十条 建筑市场各方主体和从业人员对信用信息有异议的,可以持有关证明材料向原信用信息登记部门或公示部门提出异议申请。原信用信息登记部门应当自受理申请之日起5个工作日内核查完毕,并将核查结果告知申请人。
经核查信用信息记录存在错误的,原信用信息登记部门应当立即更正。行政处罚决定经行政复议、行政诉讼被变更或被撤销,申请人应当持相关法律文书到原信用信息登记部门予以更正,并在工程建设信用平台上予以公布,同时应依法妥善处理相关事宜。
第六章 信用修复
第三十一条 鼓励市场主体主动纠正失信行为、消除不良影响。符合条件的市场主体可申请开展信用修复、缩短管理期限、提前终止信用惩戒措施。
市场主体纳入建筑市场严重失信主体12个月后,市场主体纳入建筑市场一般失信主体3个月后,失信主体方可申请开展信用修复。
第三十二条 按照“谁认定、谁修复”原则,建筑市场失信主体应向认定失信行为信用信息的住房城乡建设行政主管部门提出申请。
申请信用修复,应符合下列条件:
(一)完全履行行政处罚决定规定的义务,纠正违法行为;
(二)达到最短公示期限;
(三)公开作出信用承诺。承诺内容应包括所提交材料真实有效,并明确愿意承担违反承诺的相应责任。
严重失信主体名单的移出申请由认定单位负责受理,认定单位按照相关规定决定是否同意移出名单,并向全国信用信息共享平台(青海)共享移出名单信息。
第三十三条 以下情形的严重失信行为信用信息在管理期限内不予修复:
(一)因发生工程质量安全事故被处以责令企业停业整顿或降低资质等级、吊销资质证书的,个人被处以停止执业、吊销资格证书的;
(二)利用虚假材料、以欺骗手段取得企业资质、个人执业注册资格以及施工许可、安全生产许可等行政许可事项,受到行政处罚的;
(三)信用修复完成后,建筑市场失信主体在6个月内再次发生一般及以上失信行为的;
(四)违反实名制管理制度、农民工工资支付制度和关键岗位人员到岗规定的。
第三十四条 信用修复申请经行为发生地住房城乡建设行政管理部门逐级审核同意后,应当在相关平台网站终止公示相应主体的失信信息,同时解除相应惩戒措施,信用扣分在信用记分周期内不予恢复。
第七章 评价结果应用
第三十五条 各级住房城乡建设行政主管部门应当将信用信息作为市场准入、行政许可、招标投标、资质升级、动态监督检查、政策扶持、创优评先的重要依据,实行差别化动态管理。
第三十六条 企业信用评价结果应在房屋建筑和市政基础设施工程招投标中占一定比例。
联合体参与投标的,应按联合体中最低信用评价结果的企业认定。
第三十七条 对列入建筑市场严重失信主体名单的各方主体和从业人员,在工程建设信用平台开设专栏,加大曝光力度,按第二十四条规定之程序进行惩戒。
第八章 信用信息管理
第三十八条 各级住房城乡建设行政主管部门应积极协调相关部门,采取措施做好信用信息的采集和记录工作,建立辖区内建筑市场各方主体和从业人员的信用档案。
第三十九条 各级住房城乡建设行政主管部门应当将记载建筑市场各方主体和从业人员信用信息的纸质、影像等资料保存五年,不得擅自修改,综合得分及各项信用记录长期留存在系统中备查。
第四十条 各级住房城乡建设行政主管部门的工作人员在信用评价工作中不得玩忽职守、滥用职权、徇私舞弊。
第四十一条 省住房城乡建设行政主管部门应定期对各地信用管理工作进行检查,对各地的评价质量予以定期通报,对建立信用档案工作开展不力或存在严重瞒报、漏报、迟报企业失信行为信用信息的,应当进行通报批评。
第九章 附则
第四十二条 本办法由省住房城乡建设厅负责解释。
第四十三条 本办法自2024年10月15日起实施,有效期至2029年10月14日。《青海省住房和城乡建设厅等十部门关于修订青海省建筑市场信用管理办法的通知》(青建工〔2022〕34号)同时废止。


























