01
土地市场
一、住宅用地成交量
2024年1-8月,全国40个大中城市累计成交882宗地块,成交土地面积3085.42万㎡,同比下降37.9%。其中南京成交185.78万㎡居首,其次重庆成交183.98万㎡,杭州以183.92万㎡排名第三。同比方面,9个城市成交面积同比上涨,其中沈阳同比涨幅最大,达142.65%,福州紧随其后,涨幅为103.61%,其他城市涨幅均未超55%。

数据来源:国信达数据
二、住宅用地成交价格
2024年1-8月,全国40个大中城市住宅用地累计成交金额5731.92亿元,同比下降44.84%。其中8个城市同比上涨,福州土地出让金同比涨幅241.61%居首,其次沈阳同比增长153.54%,其他城市涨幅均未超过50%。
全国40个大中城市平均楼面价为8539元/㎡,同比下降5.94%。其中厦门成交楼面价排名第一,为38646元/㎡;其次上海成交楼面价32885元/㎡;北京成交楼面价30469元/㎡排名第三;昆明、哈尔滨、贵阳、兰州成交楼面价较低,未达2000元/㎡。

数据来源:国信达数据
02
新建商品住宅市场
一、新建商品住宅成交量
2024年1-8月,全国32个大中城市新建商品住宅累计成交95万套,成交面积11163.22 万㎡,同比下降21.84%。其中成都成交852.4万㎡居首,其次青岛成交800.32万㎡,天津成交755.02万㎡位列第三。从同比来看,全国32个大中城市成交面积同比4涨28跌。其中大连市同比涨幅22.88%居首,降幅方面长沙、合肥、西宁同比降幅位列前三,分别为46.84%、46.74%、46.39%。

数据来源:国信达数据
2024年8月,全国32个大中城市新建商品住宅成交面积1441.47万㎡,环比上涨10.57%,同比上涨14.92%。其中成都成交面积为153.86万㎡居首,上海、杭州、广州等10个城市成交面积均超50万㎡。从环比来看,全国32个大中城市17涨15降,其中南昌环比涨幅为283.86%居首,宁波、兰州、成都涨幅均超130%,其余城市环比涨幅均未超100%。
从同比来看,全国32个大中城市17涨15降,其中南昌同比涨幅最大为783.49%,降幅方面,长春降幅为54.47%居首,其次沈阳降幅为52.02%,其余城市降幅均在40%以内。

数据来源:国信达数据
2024年1-8月,全国32个大中城市新建商品住宅成交均价19131元/㎡,同比下降6.25%;成交金额24517.44亿元,同比下降23.96%。其中深圳成交均价居首,达57424元/㎡;北京以46756元/㎡紧随其后;上海成交均价38592元/㎡排名第三。哈尔滨、长春、沈阳、兰州、西宁销售均价均低于10000元/㎡。
全国32个大中城市中2城新房价格指数同比上涨,2城新房价格指数环比上涨,均与上月持平。当前新建商品住宅价格依然呈下降态势。

数据来源:国家统计局、国信达数据

数据来源:国信达数据
03
二手住宅市场

图:全国二手住宅挂牌价指数走势
数据来源:国信达数据
2024年8月,报告重点监测的全国40个大中城市房价分化明显,深圳、上海、北京三大一线城市的房价在全国遥遥领先,其中深圳房价水平最高为72539元/m²,其次是上海和北京,房价水平在60000-62000元/㎡这个区间,接下来是广州、厦门房价水平在40000-42000元/㎡这个区间。与上月相比,全国40个大中城市挂牌价指数环比均不同程度下跌,其中日照、厦门、海口分别以跌幅2.27%、1.91%、1.5%位列前三位。相比去年同期,重点监测的全国40个大中城市挂牌价指数也均下跌,其中日照、厦门、南京分别以跌幅17.93%、17.52%、15.71%位列前三位。
表:8月全国40个大中城市二手房均价及涨幅情况

数据来源:国信达数据
相比去年同期,本月40个大中城市中,除上海、南京、乌鲁木齐挂牌量指数同比下降,其余37个大中城市挂牌量指数均上涨,其中深圳、珠海、青岛分别以涨幅165.93%、129.39%、88.88%位列前三。从环比看,8月,全国40个大中城市中,8个城市环比上涨,较上月减少28个城市,涨幅较大的三个城市为杭州、三亚、沈阳,涨幅分别为17.06%、16.68%、11.98%,其余32个城市环比下降。其中济南降幅最大至31.97%。

数据来源:国信达数据
04
租赁市场
一、租赁住房价格变化
2015年以来全国租赁住房市场整体呈现先升后降的态势。2015年至今全国租金累计涨幅20.46%,远低于二手住宅房价同期累计涨幅60.68%。

2024年8月,从重点监测的40个大中城市来看,7个城市租金在40元/月·m²以上,其中北上深三大一线城市的租金在全国遥遥领先,平均租金分别为91.79元/月·m²、85.36元/月·m²、80.55元/月·m²;广州、杭州、三亚、厦门在第二梯队,平均租金在40-55元/月·m²之间;其余大中城市的租金水平主要集中在20-40元/月·m²的区间,40个重点监测城市中仅有日照、银川租金低于20元/月·m²。
相比去年同期,报告所重点监测的全国40个大中城市中有6个城市租金指数上涨,其中涨幅最大的为上海市,同比上涨4.13%;同比下跌的城市中,日照降幅最大至10.08%。重点监测的40个大中城市中,2024年1-8月,有11个城市租金指数出现上涨(较2023年12月指数相比),兰州、重庆、武汉等29个城市租金指数下跌。重点监测的40个城市中,较其租金历史最高点出现5%以上降幅的有21个城市,10%以上降幅的有10个城市,较租金历史最高点降幅最大的前三个城市分别是郑州、日照、贵阳,降幅分别达到了27.06%、22.63%、19.59%。

数据来源:国信达数据
租售比是国际上用来衡量房地产市场健康状况的重要指标。我国热点城市租赁住房市场租金涨幅还无法追上房价上涨的步伐,目前40个大中城市的租售比均低于4%,有15个城市租售比小于2%,处于较不合理区间。其中厦门作为二线城市租售比在各大城市中垫底,仅为1.26%,远低于北上广深等一线城市。这意味着,一套房子如果仅靠出租,至少需要79年才能回本。

数据来源:国信达数据
05
政策
一、全国政策
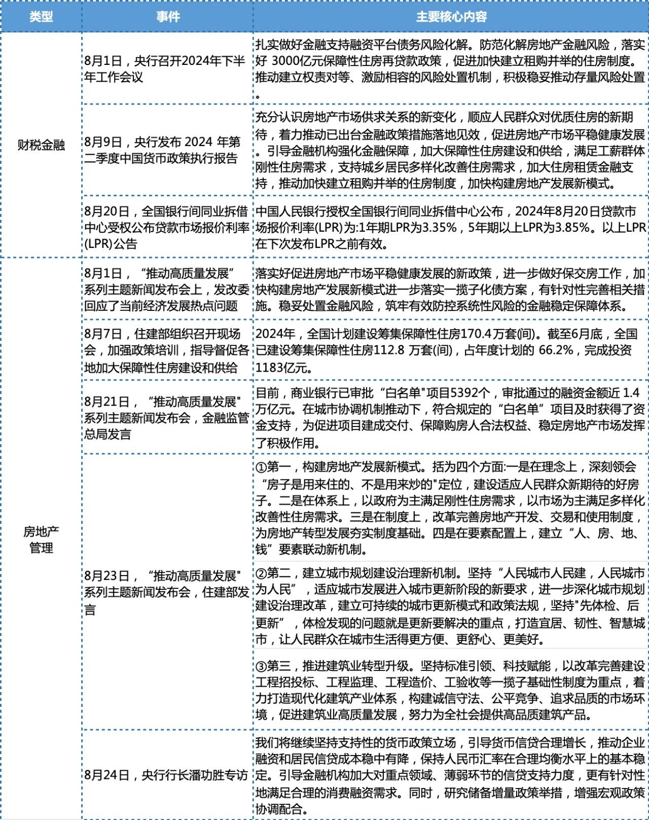
表:2024年8月全国主要政策汇总

表:2024年8月各城市主要政策汇总

转载声明 文章版权归国信达数据技术有限公司所有,转载或者引用本文内容请注明来源,对于不遵守此声明或者其他违法使用本文内容者,本公司依法保留追究权利。