中央明确“构建房地产发展新模式”改革任务,地方需求侧政策持续发力
2024年8月,我国房地产政策环境延续宽松。中央层面,住建部在“推动高质量发展”系列新闻发布会上明确了“构建房地产发展新模式”“建立城市规划建设治理新机制”“推动建筑业转型升级”等重要改革任务,提出了增加保障性住房建设和供给、建立“人、房、地、钱”要素联动机制、研究建立“房屋体检”“房屋养老金”“房屋保险”制度、建设绿色低碳智能安全的“好房子”等重点工作。
地方层面,本月地方出台房地产调控政策65条,较上月略有减少。其中,宽松性政策56条、中性政策7条、紧缩性政策2条。调控主体延续以二三线城市为主,政策内容主要聚焦在优化住房信贷政策、推进住房“以旧换新”、鼓励房票安置、加大住房公积金政策支持、实施购房补贴等方面,但总体力度及市场影响均相对有限。本期报告主要对8月房地产行业政策进行梳理,并作解析。

中央政策:构建房地产发展新模式,建设适应人民群众新期待的好房子

8月资金面整体趋向宽松,但中旬受政府发债、缴税缴准等因素影响,资金面出现阶段性收紧,央行适时加大了逆回购操作以维护流动性稳定。具体来看,公开市场操作方面,8月逆回购累计投放41773.3亿元,到期41381.9亿元;开展3000亿元MLF操作,到期4010亿元;开展1700亿元国库现金定存,其中800亿元为3个月期限,中标利率2.28%,900亿元为2个月期限,中标利率2.2%。资金利率方面,DR007、R007全月均值较上月分别小幅下行3.7BP、1.2BP至1.79%、1.88%, R007和DR007利差较上月略有扩大。LPR方面,1年期LPR、5年期以上LPR分别维持3.35%、3.85%不变。
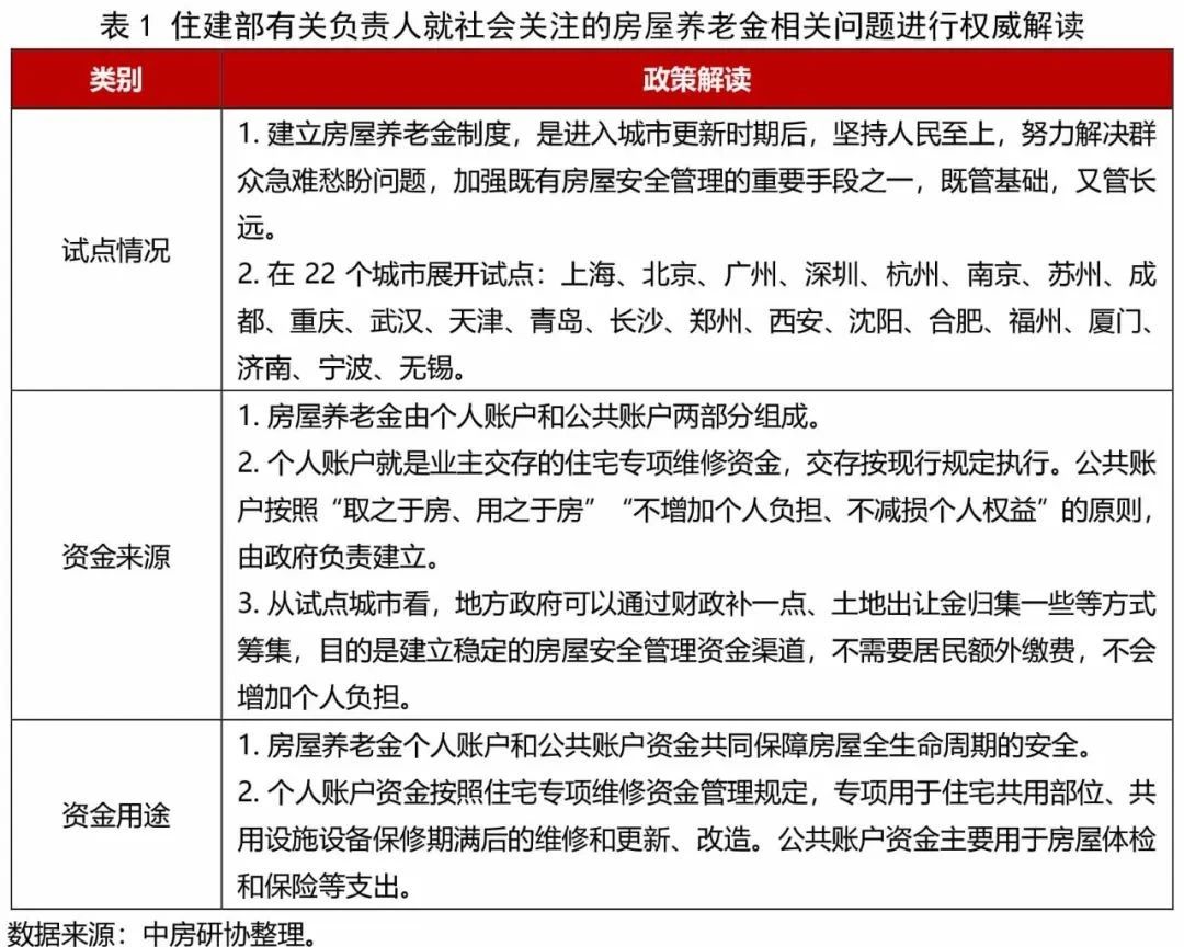
在房地产方面,本月中央层面无重要房地产政策出台,不过8月23日住建部出席“推动高质量发展”系列发布会值得关注。会上明确了“构建房地产发展新模式”“建立城市规划建设治理新机制”“推动建筑业转型升级”等重要改革任务,其中,在“构建房地产发展模式”中提出,在理念上,要深刻领会“房住不炒”定位,建设适应人民群众新期待的好房子;在体系上,要以政府为主满足刚性住房需求,以市场为主满足多样化改善性住房需求;在制度上,要改革完善房地产开发、交易和使用制度,为房地产转型发展夯实制度基础;在要素配置上,要建立“人、房、地、钱”要素联动新机制。除此之外,会上还提出了重点抓的几方面工作:一是完善住房供应体系,重点增加保障性住房建设和供给;二是部署各地以编制实施住房发展规划和年度住房发展计划为抓手,建立“人、房、地、钱”要素联动机制;三是有力有序推动现房销售;四是建立城市房地产融资协调机制,推出项目“白名单”制度;五是研究建立房屋体检、房屋养老金、房屋保险制度,构建全生命周期房屋安全管理长效机制;六是建设绿色、低碳、智能、安全的“好房子”等。
地方政策:二三线城市宽松性调控持续高频,政策聚焦优化住房信贷政策、推进住房“以旧换新”、鼓励房票安置、加大公积金贷款支持等
1. 宽松性政策









中房研协测评研究中心监测统计,2024年8月,地方出台房地产调控政策65条,较上月略有减少。其中,宽松性政策56条,主要涉及优化住房信贷政策、推进落实住房“以旧换新”、鼓励房票安置、加大住房公积金政策支持、实施购房补贴、加大高品质住房供给等;中性政策7条,主要涉及保障性住房建设筹集和管理;紧缩性政策2条,主要涉及房地产开发经营管理、公积金提取规范等。总的来看,本月地方房地产政策调整延续以二三线城市为主,政策内容偏向延续和推进落实,力度及市场影响均相对有限。

在行政干预方面,核心举措主要包括推进住房“以旧换新”、鼓励房票安置、鼓励房企让利销售、优化住房信贷政策、加大高品质住房供给等。其中,典型代表有:重庆取消中心城区新房和二手房的限售,并优化住房套数认定标准,申请商业性个人住房贷款仅核查家庭成员在拟购住房所在区县的住房情况;海南省定安县进一步优化住房限购政策,非海南省户籍人员,在海南省无住房或仅有1套住房且上年度在海南省实际居住满183天的,在定安县购房享受本地居民同等待遇,在海南省专科及以上高校就读的学生凭所在学校的集体户口或学生证,可在定安县购买1套住房等;成都、长沙进一步优化住房套数认定,居民家庭在拟购新房的区县(市)无住房的,可按首套住房认定;厦门、黄山、铜陵、成都、宁乡、重庆、恩施自治州、新疆维吾尔自治区、广州市花都区等多地推进落实住房“以旧换新”;铜陵、南宁、岳阳、衡阳、广州市花都区、福州市闽侯县等多地鼓励房票安置;阜阳、铜陵、宜春、九江、成都、郴州、宁乡、唐山、广元市旺苍县、衢州市龙游县、南昌市南昌县、荆门市屈家岭管理区等多地鼓励房企让利销售或发布购房财税补贴政策等。
在土地政策方面,主要围绕优化中心城区经营性房地产用地开发利用展开。漳州市发布指导意见提出:在城市郊区等不具备公共交通条件但景观、区位等条件较好的区域或受限高管控区域,停止执行住宅项目容积率不得低于1.0的供地标准;落实养老、幼儿园等公共服务设施专项规划,居住地块在服务半径内的可不重复配置相关配套用房;土地出让金自《国有建设用地使用权出让合同》签订后1个月内必须缴纳出让价款的50%,余款在合同签订之日起1年内缴清等。
在住房公积金政策支持方面,核心举措主要包括上调公积金最高贷款额度、支持提取公积金支付购房首付款、减少公积金提取限制等。典型代表有:昆明将二套房公积金贷款最低首付比例下调至20%,将二孩、三孩家庭购买首套住房公积金最高贷款额度分别上调20%、30%,将“春城计划”人才购房公积金最高贷款额度上调50%;泉州明确职工连续足额缴存住房公积金满6个月即可申请住房公积金贷款,并取消异地贷款户籍地限制,支持购房职工、配偶及直系血亲提取公积金支付购房首付款;邵阳取消需夫妻双方至少有一方具有邵阳户籍的限制,取消所购住房为本市首套住房的限制,取消申请人需在就业地缴存住房公积金的限制,首套住房最低首付比例降至15%;南京将公积金住房贷款年限放宽至退休后延长10年,住房公积金贷款次数按照贷款时认定的房产套数计算,不再查验历史住房公积金贷款记录;上饶试点“可提可贷”政策,并将首次使用住房公积金贷款上限提高至80万元,再次使用贷款上限提高至70万元,存贷比按照20倍执行;广州、成都支持提取本人及配偶名下住房公积金支付购房首付款等。
在人口人才方面,核心举措主要包括放宽落户限制、发放人才购房补贴等。典型代表有:厦门明确在市行政区域内拥有合法房产且满足相应条件的人员可申请将户口迁入房产所在地,申请人及其配偶、未成年子女户口可一并迁入;海口提出经认定的高层次人才(含柔性人才)可直接落户,毕业2年以内的统招中等专业学校毕业生可直接落户,50周岁以下的海外留学专科毕业生可直接落户,45周岁以下且具有高级工职业资格(三级职业技能等级)或初级职称,以及对应初级职称以上的专业技术人员职业资格人才可直接落户;衢州市龙游县对满足条件的高层次人才,按120平方米、100平方米、60平方米、30平方米、15平方米实行购房面积梯度补助政策,对满足条件的全日制本科毕业生、大专毕业生、职校毕业生,分别给予一次性5万元、3万元、2万元的购房补助等。
中性政策主要涉及保障性住房建设筹集和管理。典型代表有:广州出台公共租赁住房管理办法,明确申请人和共同申请人的配偶及未成年子女的住房情况和经济状况列入申请家庭住房、家庭收入、家庭财产的计算范围,放宽老年群体家庭收入、家庭财产标准;郑州发布保障性租赁住房管理办法,明确保障性租赁住房租金原则上按照不高于同区域同类型住房市场租金90%的标准确定,租赁合同期限原则上不超过3年,租金标准调整周期原则上不超过2年等;肇庆、商丘、德州、兰州等多地开展收购存量商品房用作保障性住房工作。此外,据不完全统计,截至2024年8月底,全国已有超80个城市宣布支持国有平台企业等收购商品住房,用于保障性住房、安置房、人才房、周转房等。
紧缩性政策主要涉及房地产开发经营管理和公积金提取规范。典型代表有:湖南印发城市房地产开发经营管理办法,明确要建立房地产开发项目资本金制度,房地产开发企业要按照住宅质量保证书和商品房买卖合同的约定承担保修和赔偿责任,住建部门建立健全房地产开发经营活动监督机制等;贵阳市进一步规范购买异地二手房公积金提取行为,明确缴存人在异地(贵阳市行政区域、贵安新区直管区外)以非按揭方式购买二手房提取住房公积金的,应当在不动产权证书发证之日起6个月后18个月内提出申请等。
8月重要事项复盘

— 05—
重点40城现行房地产核心政策一览
1. 行政限制类政策

根据中房研协测评研究中心监测统计,截至2024年8月31日,40个重点城市中:
(1)限购方面,执行全域限购政策的城市有4个,分别为北京、上海、深圳、海口;执行区域限购政策的有2个,分别为广州、天津;其他34个城市均不限购。
(2)限售方面,执行限售政策的城市有13个,其中,北京、上海、杭州、海口及厦门部分楼盘限售期最长达到5年,厦门特殊楼盘限售期最长达到8年。
(3)限地价方面,土地拍卖仍设定最高限价的城市仅剩北京,其他城市已基本取消土地最高限价。
(4)与上月相比,本月40个重点城市住房限购政策无调整,重庆取消了中心城区新房和二手房限售,深圳土地出让中取消了最高限价。
2. 住房信贷及税收减免政策

根据中房研协测评研究中心监测统计,截至2024年8月31日,40个重点城市中:
(1)40个城市均已跟进“认房不认贷”政策,即居民家庭(包括借款人、配偶及未成年子女)申请贷款购买商品住房时,家庭成员在该市名下无成套住房的,不论是否已利用贷款购买过住房,银行业金融机构均按首套住房执行住房信贷政策;
(2)40城二手房交易中,北京普通住宅满两年免征增值税,非普通住宅满两年征收差额增值税,满五唯一免征个人所得税;上海、深圳普通住宅满五年免征增值税,非普通住宅满五年差额征收增值税,满五唯一免征个人所得税;其他城市二手房交易基本执行满两年免征增值税、满五唯一免征个人所得税政策。
(3)与上月相比,本月40个重点城市住房信贷政策无调整。
— 06—
房地产政策展望
8月1日,央行召开2024年下半年工作会议。会议提出,继续实施好稳健的货币政策,加大金融对实体经济的支持力度,把着力点更多转向惠民生、促消费,综合运用多种货币政策工具,保持流动性合理充裕等。9月5日,央行有关负责人出席“推动高质量发展”系列主题新闻发布会也表示,中国的货币政策将继续坚持以我为主,优先支持国内经济发展,加大逆周期调节力度,更有针对性地满足合理消费融资需求。此外,我国金融机构存款准备金率仍有下降空间,是否降准降息将根据经济走势决定。宏观政策总体维持宽松预期。短期流动性方面,根据中信证券研究测算,在完全排除MLF及逆回购到期因素情形下,9月基本不存在流动性缺口,但政府债供给和财政支出的节奏错位可能在月中时点对资金面造成扰动,预计央行将继续通过公开市场操作维护资金面稳定。
在房地产方面,住建部明确了下一步改革重点工作,一是加快构建房地产发展新模式,具体涉及理念、体系、制度和要素配置四个方面,二是建立城市规划建设治理新机制,适应城市发展进入城市更新阶段的新要求,打造宜居、韧性、智慧城市;三是推动建筑业转型升级,促进建筑业高质量发展,为社会提供高品质建筑产品。此外,房地产市场仍处于调整转型过程中,住建部提出,将继续通过政策合力、发挥城市房地产融资协调机制作用,压实地方政府、房地产开发企业、金融机构等各方责任,打好商品住房项目保交房攻坚战。
根据CRIC统计数据,8月,房地产市场延续供需两淡。TOP100房企实现销售操盘金额2512亿元,环比下降10%、同比下降26.8%,单月业绩规模保持在历史较低水平,且同比降幅较7月扩大了7.1个百分点。重点30城商品住宅新增供应797万平方米,环比增长6%、同比下降32%;成交923万平方米,环比下降9%、同比下降20%。受政策效应边际递减、高温天气和营销淡季等因素影响,房地产市场整体持续走弱。随着传统营销旺季临近,地方一方面需要加大对前期已出台政策的推进落实,另一方面或可进一步加大政策宽松力度以提振市场住房需求。在供给侧,给予房企更大操作空间,如优化房地产开发报建流程、优化房企预售监管、给予房企更大自主定价权、加大对房企开发高品质住房支持力度等;在需求侧,进一步减少商品房交易行政类限制,继续通过发放购房补贴、降低房地产贷款利率和交易税费等形式减轻购房者购房成本和还贷压力,大部分二三线城市还需要围绕产业人口导入、乡镇人口转移和房票安置等方面重点发力。此外,当前“收储”工作正加速推进,出现了“由地方政府组织国企收购转化为保障性住房”“由市场租赁机构收购转化为租赁住房”“由地方政府收购转化为拆迁安置房”等多种模式,各地需结合自身住房市场特点,参考先行城市实践经验,加快收储政策有效落地。