中央强调加快构建房地产发展新模式,二三线城市宽松政策密集发布
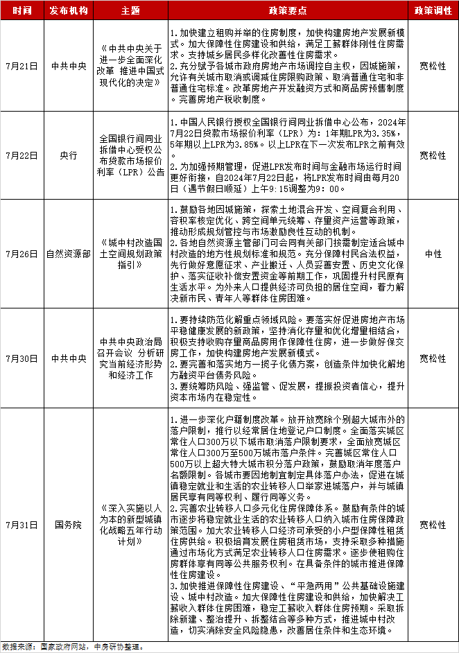
2024年7月,我国房地产政策延续宽松。中央层面,党的二十届三中全会审议通过《中共中央关于进一步全面深化改革 推进中国式现代化的决定》,提出完善“市场+保障”住房供应体系、充分赋予地方调控自主权、改革房地产融资方式和商品房预售制度、完善房地产税收制度等;中共中央政治局会议则继续将房地产工作列入“持续防范化解重点领域风险”范畴,提出积极支持收购存量商品房用作保障性住房等,进一步推动“去库存”和“保交房”工作,加快构建房地产发展新模式等。
地方层面,本月地方出台房地产调控政策70条,数量为2024年以来第二高。其中,宽松性政策60条、中性政策4条,紧缩性政策6条。从调控主体来看,以弱二线及三四线城市为主,重点城市中仅郑州取消商品住房价格指导、南京取消商品住房公证摇号销售要求等少数调整。从调控内容来看,政策宽松主要围绕优化住房信贷政策、发放购房财税补贴、加大房票安置力度、支持鼓励住房“以旧换新”、加大住房公积金贷款支持等展开,政策多具备延续性或跟进性质,整体力度及市场影响相对一般。本期报告主要对7月房地产行业政策进行梳理,并作解析。

中央政策:加快建立租购并举住房制度,加快构建房地产发展新模式

7月资金面环比略有宽松,各期资金利率中枢较6月下移,流动性净投放超8000亿元。具体来看,公开市场操作方面,央行7月逆回购投放29572.6亿元,到期23446亿元;MLF投放3000亿元,到期1030亿元;全月净投放8096.6亿元。资金利率方面,DR001、DR007、DR014运行中枢较6月分别下行6BP、7BP、10BP至1.75%、1.83%、1.85%,资金利差仍处于历史同期低位。LPR方面,1年期LPR及5年期LPR均下调10BP。
在房地产方面,党的二十届三中全会审议通过了《中共中央关于进一步全面深化改革 推进中国式现代化的决定》,其中提出,充分赋予各城市政府房地产市场调控自主权,因城施策,允许有关城市取消或调减住房限购政策、取消普通住宅和非普通住宅标准,改革房地产开发融资方式和商品房预售制度,完善房地产税收制度,加快建立租购并举住房制度,加快构建房地产发展新模式等。房地产政策基调延续宽松,住房制度改革和地方政策优化节奏有望进一步加快。中共中央政治局会议则继续将房地产工作列入“持续防范化解重点领域风险”范畴,强调要落实好促进房地产市场平稳健康发展的新政策,坚持消化存量和优化增量相结合,积极支持收购存量商品房用作保障性住房,进一步做好保交房工作,加快构建房地产发展新模式等。此外,国务院发布新型城镇化战略五年行动计划提出,完善农业转移人口多元化住房保障体系,加大农业转移人口经济可承受的小户型保障性租赁住房供给,加大保障性住房建设和供给,加快解决工薪收入群体住房困难,稳定工薪收入群体住房预期等。
地方政策:
(1)行政干预政策


(2)土地政策

(3)公积金政策

(4)人口人才政策

(5)其他政策

(1) 住房保障政策



4. 政策小结
中房研协测评研究中心监测统计,2024年7月,地方出台房地产调控政策70条,为2024年以来第二高。其中,宽松性政策60条,主要涉及优化住房信贷政策、推进住房“以旧换新”、加大房票安置力度、发放购房财税补贴、加大住房公积金政策支持等;中性政策4条,主要涉及保障性住房建设筹集和管理;紧缩性政策6条,主要涉及房地产市场秩序整治和房企资金监管等。总的来看,本月地方调整以弱二线及三四线城市为主体,政策内容侧重在需求侧支持,且多具备延续性或跟进性质,政策力度及市场影响相对一般。此外,遂宁、昆明、德宏州、滁州、景德镇等多地加入推动收购存量房用作保障性住房行列。

行政干预核心举措包括优化住房信贷政策、发放购房财税补贴、加大房票安置力度等
在行政干预方面,核心举措主要包括优化住房信贷政策、推进住房“以旧换新”、加大房票安置力度、发放购房财税补贴等。其中,典型代表有:郑州不再对新建商品住房实行价格指导,由开发企业自主定价销售;南京取消商品住房项目摇号销售要求,由开发企业自主销售;佛山优化住房套数认定,在佛山市住房保障和房产信息网挂牌出售、出租和网签交易中的商品住房不计入居民家庭住房套数;海南省陵水黎族自治县、五指山市放宽住房限购政策;泉州市泉港区自2017年4月17日起购买的该区一二手住房均不限售;天水取消对新建商品住房价格备案要求,销售价格由开发企业自主调整;徐州、襄阳、贵阳、开封市兰考县执行降低首付比例和房贷利率政策等。此外,益阳、永州、江阴、遂宁、孝感、昆明、滁州、贺州、吉安、九江、景德镇、南宁市横州市、合肥市高新区、杭州市富阳区、德宏州等多地发布购房补贴或税收优惠政策,徐州、江阴、遂宁、宁波、襄阳、贵阳、九江、天水等多地提出进一步加大房票安置力度或扩大房票使用范围,江阴、襄阳、德宏州、滁州、贵阳、吉安、九江、景德镇等多地支持鼓励住房“以旧换新”等。
在土地政策方面,主要围绕闲置存量土地的处置利用开展。湖北省黄冈市发布方案,从“鼓励开发”“促进转让”“规范收购收回”三个方面提出处置意见。其中,在“鼓励开发”方面,方案提出,完善规划条件和相关配套设施要求,合理调整竣工日期,依法免除因自然灾害、疫情导致的违约责任;在“促进转让方面”,充分发挥土地二级市场作用,推进房地产用地“带押过户”,配合司法及破产处置,优化分割开发程序,支持合作开发;在“规范收购收回”方面,强调应依法收回的情形,协商收回的可采取等价置换等方式,收回收购土地用于保障性住房的,可通过地方政府专项债券等资金予以支持,但要量力而行,坚决避免新增地方政府隐性债务。
在住房公积金政策支持方面,核心举措主要包括上调公积金最高贷款额度、下调公积金贷款最低首付比例、支持提取公积金支付购房首付款等。典型代表有:廊坊将单缴存职工家庭最高贷款额度由60万元提高至70万元,双缴存职工家庭最高贷款由80万元提高至90万元,并支持公积金首付款提取“即买即取”;遵义将单缴存职工家庭最高贷款额度由50万元提高至60万元,双缴存职工家庭最高贷款额度由60万元提高至70万元,将二套房最低首付比例由30%下调至20%;武汉将首套个人住房公积金最高贷款额度调整为120万元,二套房最高贷款额度调整为100万元;抚顺将二手房公积金贷款房龄限制由“贷款期限与房龄之和不得超过30年”调整为“公积金贷款期限为40年减房龄,最高贷款期限为30年”,并将二手房贷款最高额度提高至50万元,执行首套房最低首付比例和二套房贷款利率等。
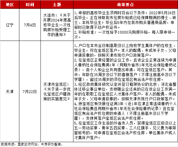
在人口人才方面,核心举措主要包括放宽落户限制、发放人才购房补贴等。典型代表有:大连开启2024年度高校毕业生一次性购房补贴受理工作,对符合条件的购房者给予一次性10000元购房补贴;孝感对新引进人才购买首套房的,按全日制博士研究生、硕士研究生、本科生,分别给予12万元、8万元、4万元补贴;天津市宝坻区进一步放宽落户限制,户口在本市全日制高职及以上院校学生集体户的在校生、毕业生,可在宝坻区落户,本人的配偶、未成年子女、父母申请投靠的,按照天津市现行户口政策落户;江阴对符合条件的新引进的青年人才,分别给予每年最高本科1万元、硕士研究生1.5万元、博士研究生2.4万元的租房补贴,对符合条件的高层次人才给予20万元-500万元的购房补贴,并全面取消各类人才落户年龄限制和社保缴纳要求,鼓励亲属随迁落户等。
中性政策主要涉及保障性住房建设筹集和管理。典型代表有:天津提出允许非居住存量房屋改建为保障性租赁住房,改建项目重点布局在轨道交通沿线、工业产业园区、商业商务集聚区、高校科研院所周边等人口聚集、交通便利、配套完善、需求旺盛的区域,70平方米以下户型占比不低于80%;郑州发布配售型保障性住房准入、配售及封闭管理实施细则,提出一个家庭只能购买一套配售型保障性住房,配售型保障性住房实行封闭管理,符合回购情形的,由运营公司进行回购;烟台、佛山发布收购存量商品住房用作保障性住房相关公告,并对房源范围、房源基本条件等提出具体要求。
紧缩性政策主要涉及房地产市场秩序规范整治和房企资金监管等。典型代表有:长沙推行商品房销售管理清单制度,要求房企完善销售现场信息公示内容,实现销售过程的透明化和规范化;海南规范国有住宅用地自建房管理,明确不得向个人供应国有住宅用地,自建房不得分幢、层、户、间转让等;吉安提出进一步规范存量房交易秩序,重点聚焦进一步完善存量房交易管理、进一步规范存量房买卖合同网签备案、进一步规范存量房交易资金监管、进一步规范房地产经纪行业管理等方面。
7月重要事项复盘

— 05—
重点40城现行房地产核心政策一览

根据中房研协测评研究中心监测统计,截至2024年7月31日,40个重点城市中:
(1)限购方面,执行全域限购政策的城市有4个,分别为北京、上海、深圳、海口;执行区域限购政策的有2个,分别为广州、天津;其他34个城市均不限购。
(2)限售方面,执行限售政策的城市有13个,其中,北京、上海、杭州、海口及厦门部分楼盘限售期最长达到5年,厦门特殊楼盘限售期最长达到8年。
(3)限地价方面,土地拍卖仍设定最高限价的城市有2个,分别为北京、深圳,其他城市已基本取消土地最高限价。
(4)与上月相比,本月40个重点城市住房限购限售政策无调整。

根据中房研协测评研究中心监测统计,截至2024年7月31日,40个重点城市中:
(1)40个城市均已跟进“认房不认贷”政策,即居民家庭(包括借款人、配偶及未成年子女)申请贷款购买商品住房时,家庭成员在该市名下无成套住房的,不论是否已利用贷款购买过住房,银行业金融机构均按首套住房执行住房信贷政策;
(2)40城二手房交易中,北京普通住宅满两年免征增值税,非普通住宅满两年征收差额增值税,满五唯一免征个人所得税;上海、深圳普通住宅满五年免征增值税,非普通住宅满五年差额征收增值税,满五唯一免征个人所得税;其他城市二手房交易基本执行满两年免征增值税、满五唯一免征个人所得税政策。
(3)与上月相比,本月40个重点城市住房信贷政策无调整。
— 06—
房地产政策展望
7月30日,中共中央政治局召开会议,分析研究当前经济形势并部署下半年经济工作。会议指出,当前外部环境变化带来的不利影响增多,国内有效需求不足,经济运行出现分化,重点领域风险隐患仍然较多,新旧动能转换存在阵痛。宏观政策要持续用力、更加给力,要加强逆周期调节,实施好积极的财政政策和稳健的货币政策。同时,7月份以来,央行实施降息,逆回购操作利率、LPR、MLF利率均有下调,宏观政策宽松预期上升。短期流动性方面,根据中信证券研究测算,在完全排除MLF及逆回购到期因素,8月存在约3000亿元的流动性缺口,央行或继续通过公开市场操作投放流动性,从而保障流动性合理充裕。同时,下半年可能进一步降准降息。
在房地产方面,二十届三中全会为房地产工作指明了方向,即加快建立租购并举住房制度,加快构建房地产发展新模式,房地产相关土地制度、税收制度、房地产开发融资方式和商品房预售制度等改革有望提速。中共中央政治局会议则部署了下半年房地产工作,明确了当前仍需重点防范化解房地产领域风险,做好“去库存”和“保交房”各项工作,坚持消化存量和优化增量为组合,加快构建房地产发展新模式等。其中,“积极支持收购存量商品房用作保障性住房”首次出现在政治局会议文件上,地方收储相关支持性政策有望加强。
根据CRIC统计数据,7月,TOP100房企实现销售操盘金额2790.7亿元,环比下降36.4%、同比下降19.7%,单月业绩规模继续保持在历史较低水平。重点30城商品住宅新增供应804万平方米,环比下降24%、同比下降16%;成交1009万平方米,环比下降29%、同比下降11%。受政策效应减弱、高温天气等多因素影响,本月房地产市场再度走弱,大部分城市房地产下行压力继续加大。基于此,地方房地产政策仍需加码,结合二十届三中全会提出充分赋予各城市政府房地产调控自主权,重点一二线城市在限购、限售、限价及房地产交易税费政策调整上或可适当提速,三四线城市则仍需要持续通过加大人口导入、发放购房补贴、降低购房成本和还贷压力等政策组合拳,推动地方房地产市场早日实现止跌企稳。此外,中共中央政治局会议首次提出“积极支持收购存量商品房用作保障性住房”,将有望再次加快地方收储步伐。若后续有资金、政策等方面支持跟进,收购存量房用作保障性住房或将成为地方防风险、去库存、保交房的重要路径。