本月楼市政策聚焦
中央统筹推进楼市去库存、保交房,地方鼓励住房“以旧换新”和收购存量房用作保障房
2024年6月,我国房地产政策环境持续宽松。中央层面,央行召开保障性住房再贷款工作推进会,强调要深刻认识房地产工作的人民性、政治性,支持地方国企以合理价格收购存量房用作保障性住房;住建部明确表示要推动县级以上城市有力有序有效开展收购已建成存量商品房用作保障性住房工作;住建部与国家金融监管总局提出建立国家、省、市三级专班联动机制,压实地方政府、房企和金融机构各方责任,以时不我待、只争朝夕的紧迫感,有力有序有效推进保交房各项工作。
地方层面,本月地方出台房地产调控政策54条,较上月大幅减少,但仍居年内高位。其中,宽松性政策51条,中性政策1条,紧缩性政策2条。从调控内容来看,北京在时隔一个多月后跟进中央“517楼市新政”,对住房最低首付比例、房贷利率等作出了调降;珠海横琴粤澳深度合作区取消限购,全国住房限购区域还剩北京、上海、深圳、广州、天津及海南省;二三线城市将推进住房“以旧换新”、支持地方国企收购存量房用作保障性住房、加大房票安置力度、发放购房财税补贴等作为推进楼市去库存的主要手段。本期报告主要对6月房地产行业政策进行梳理,并作解析。

中央政策:有力有序有效推进保交房和开展收购已建成存量商品房用作保障性住房工作

6月资金面较上月小幅收紧,资金价格中枢较上月有所上升,跨季资金价格波动放大,但总体可控。公开市场操作方面,央行逆回购净投放1360亿元,MLF净回笼550亿元,国库定存净回笼700亿元,公开市场仅净投放110亿元;资金利率方面,DR001、DR007、DR014运行中枢较5月分别上行4BP、5BP、7BP至1.81%、1.9%、1.95%,资金利差仍处于历史同期低位。LPR方面,1年期LPR及5年期以上LPR分别维持3.45%、3.95%不变。
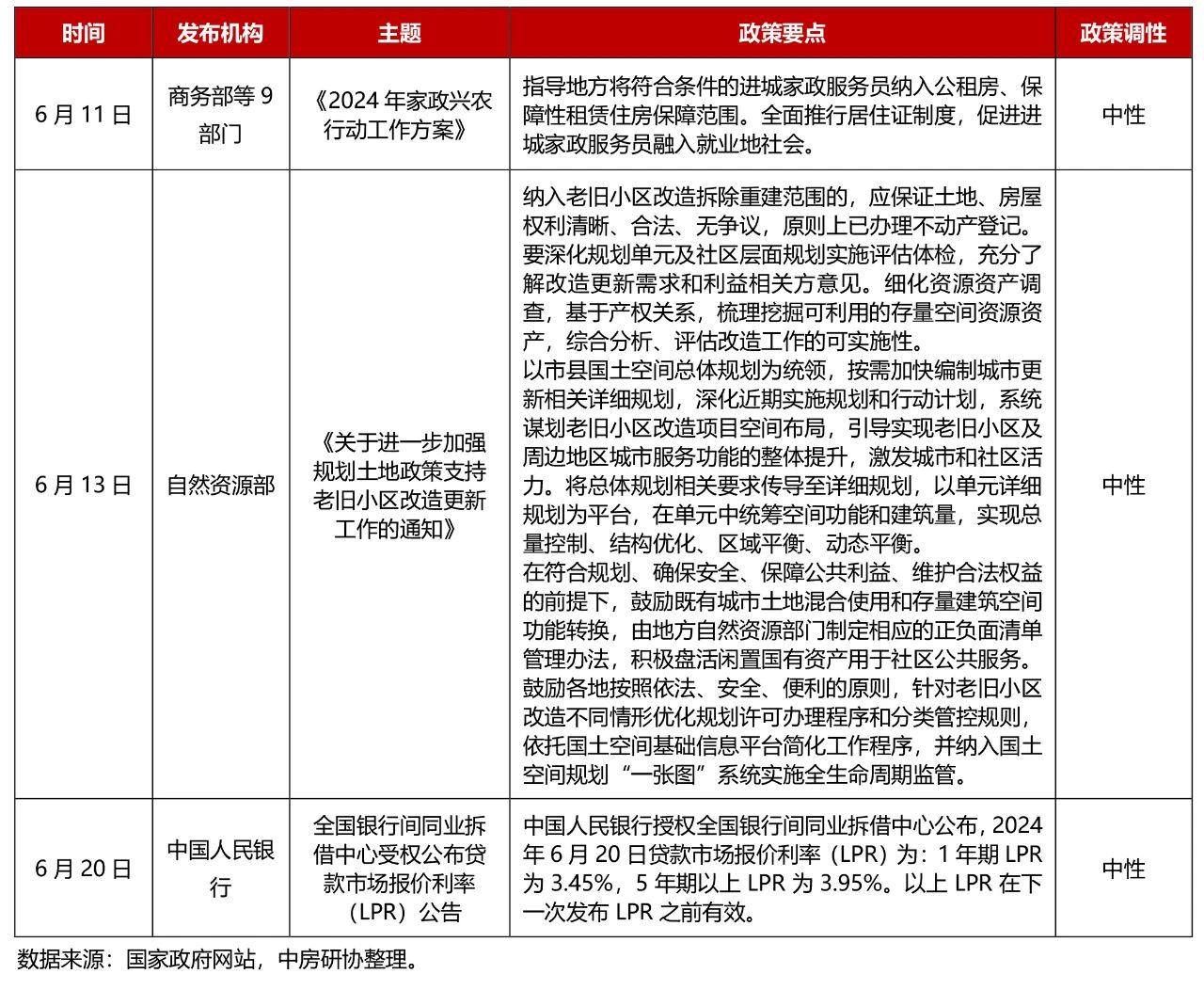
在房地产方面,央行召开保障性住房再贷款工作推进会,提出要深刻认识房地产工作的人民性、政治性,明确设立保障性住房再贷款、支持地方国企收购存量房用作保障性住房是落实统筹消化存量房产和优化增量住房、推动构建房地产发展新模式的重要举措;住建部召开收购已建成存量商品房用作保障性住房工作视频会议明确表示,各地要推动县级以上城市有力有序有效开展收购已建成存量商品房用作保障性住房工作,存量房收储支持范围进一步扩大;住建部与国家金融监管总局召开保交房政策培训视频会议,提出建立国家、省、市三级专班联动机制,统筹协调保交房工作,要压实地方政府、房企、金融机构各方责任,更好满足城市房地产项目的合理融资需求,加大项目修复力度等。此外,自然资源部发布《关于进一步加强规划土地政策支持老旧小区改造更新工作的通知》,提出以市县国土空间总体规划为统领,以单元详细规划为平台,实现总量控制、结构优化、区域平衡、动态平衡,在符合规划、确保安全、保障公共利益、维护合法权益的前提下,积极盘活闲置国有资产用于社区公共服务等。
地方政策:北京调降最低首付比例和房贷利率,二三线城市鼓励住房“以旧换新”和存量房收购用作保障房
(1)行政干预政策



(3)人口人才政策

(4)其他政策

2. 中性政策
(1) 其他政策

3. 紧缩性政策

中房研协测评研究中心监测统计,2024年6月,地方出台房地产调控政策54条,较上月大幅减少,但仍居年内高位。其中,宽松性政策51条,主要涉及优化住房信贷、放宽限购限售、支持住房“以旧换新”、加大住房公积金政策支持、加大房票安置力度、发放购房财税补贴、满足房企合理融资需求等;中性政策1条,主要涉及城市更新过程中房屋征收有关事项;紧缩性政策2条,主要涉及住房租赁资金监管和存量房交易资金监管等。总的来看,除北京在时隔一个多月后跟进央行“517楼市新政”、降首付降房贷利率外,本月地方政策调整主体以二三线城市为主。其中,推进住房“以旧换新”、支持或组织地方国企收购存量房用作保障性住房、加大房票安置力度等成为地方推进楼市去库存的有力手段。

行政干预核心举措包括优化住房限购和信贷政策、推进住房“以旧换新”等
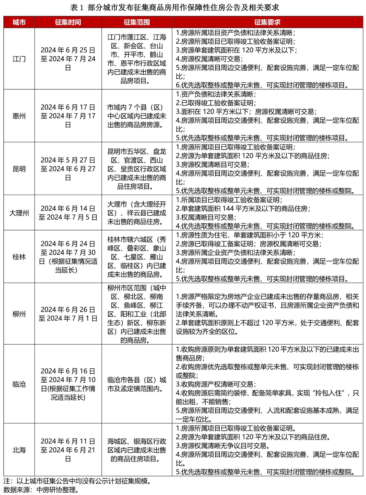
在行政干预方面,核心举措主要包括优化住房信贷政策、放宽限购限售、推进住房“以旧换新”、加大房票安置力度、发放购房财税补贴等。其中,典型代表有:江苏全省13个地市全部落实取消首套、二套住房房贷利率下限和降低首套、二套住房商业贷款最低首付比例政策;兰州取消购房资格限制,取消住房上市交易限制年限,取消对新建商品住房价格备案,优化个人住房商业贷款首套房认定标准等;珠海市横琴粤澳深度合作区不再审查购房人资格,取消商品住房限售年限,调整商品住房价格备案时间间隔由三个月缩短为一个月;北京将首套住房最低首付比例下调至20%,贷款利率下限调整为LPR减45个基点,位于五环以内的二套住房最低首付比例下调至35%,贷款利率下限调整为LPR减5个基点,位于五环外的二套住房最低首付比例下调至30%,贷款利率下限调整为LPR减25个基点;芜湖取消楼层差价限制,优化新建商品住房价格备案及网签备案工作机制,探索购买部分产权,有力有序推进现房销售等。此外,北京、无锡、苏州、淮安、扬州、岳阳、石家庄、青岛、辽源、咸宁、桂林等多地引导多方合作推进或创新住房“以旧换新”,苏州、宿迁、南通、岳阳、石家庄、青岛、桂林、黄石市阳新县等多地支持或组织地方国企以合理价格收购部分存量商品住房用作保障性住房,淮安、扬州、常州、南通、河南省济源产城融合示范区等多地加大房票安置力度等。
在住房公积金政策支持方面,核心举措主要包括上调公积金最高贷款额度、下调公积金贷款最低首付比例、放宽公积金贷款申请限制和提取限制等。典型代表有:郑州将家庭首次使用住房公积金购买首套自住住房最高贷款额度调整为120万元,二套房最高贷款额度调整为96万元,多子女家庭最高限额按对应限额上浮20%;百色将双缴存职工家庭最高贷款额度上调至55万元,单缴存职工家庭最高贷款额度上调至50万元;厦门取消“同一套住房一年内只能一个家庭申请住房公积金用于支付购房款”的条件限制,允许符合条件的异地公积金缴存职工申请贷款,多子女家庭最高贷款额度在对应限额基础上增加20万元;北京将首套住房公积金贷款最低首付比例下调至20%,五环内二套住房最低首付比例下调至35%,五环外二套住房最低首付比例下调至30%;中山将在中山市购买、建造、翻建、大修自住住房申请住房公积金贷款的,单缴存职工家庭最高贷款额度上调至60万元,双缴存职工家庭最高贷款额度上调至120万元等。
在人口人才方面,核心举措主要包括放宽落户限制、发放人才购房补贴等。典型代表有:苏州明确市区积分落户准入分值从250分下调至200分,并将在长三角区域“三省一市”缴纳城镇职工社保的纳入苏州市缴纳年限计算并赋分;杭州将在市区自购产权住房且实际居住的指标标准分值由30分提高至80分;武汉市东西湖区对新引进在该区购买首套新建商品住房的高层次人才,给予20万元至200万元的购房补助,对全日制博士研究生、硕士研究生、本科生购买新建商品住房的,分别给予10万元、8万元、5万元的购房补助;武汉市黄陂区对在陂购买新建商品住房的博士、硕士、本科毕业生,每套分别给予15平方米、12平方米、10平方米的奖励;南通对符合人才引进政策的硕士、博士、江海人才、双创人才、国家级人才、院士等在市区购房自住的,分别给予15万元、30万元、40万元、60万元、100万元、150万元购房补贴等。
中性政策主要涉及城市更新中房屋征收有关事项。北京发布《关于城市更新过程中对国有土地上私有房屋实施房屋征收有关事项的通知》明确,在城市更新工作中,城市更新项目范围内私有房屋物业权利人腾退协议签约比例达到95%以上的,城市更新项目实施主体与未签约私有房屋物业权利人经申请项目所在地的区人民政府调解后不成,且该城市更新项目实施涉及法律、行政法规规定的公共利益确需征收私有房屋的,城市更新项目实施主体可对未签约的私有房屋向项目所在地的区人民政府提交房屋征收申请。
紧缩性调控主要涉及住房租赁资金监管和存量房交易资金监管等
紧缩性政策主要涉及住房租赁资金监管和存量房交易资金监管。典型代表有:广州要求在市行政区域内通过受托经营、转租方式从事住房租赁经营的住房租赁企业,其住房租赁资金应按规定纳入监管,住房租赁企业应当按规定通过广州市房屋租赁信息服务平台将监管账户信息及监管协议推送至市房屋行政主管部门;成都全面开展国有土地上存量房交易货款资金监管服务工作,交易双方当事人可以自愿选择是否将存量房交易货款资金纳入监管、是否选择“带押过户”模式等,明确首先在成都高新区、锦江区、青羊区、金牛区、武侯区、成华区范围内开展试点工作,待试点成熟后逐步向全市其他区(市)县推广。
6月重要事项复盘

— 05—
重点40城现行房地产核心政策一览

根据中房研协测评研究中心监测统计,截至2024年6月30日,40个重点城市中:
(1)限购方面,执行全域限购政策的城市有4个,分别为北京、上海、深圳、海口;执行区域限购政策的有2个,分别为广州、天津;其他34个城市均不限购。
(2)限售方面,执行限售政策的城市有13个,其中,北京、上海、杭州、海口及厦门部分楼盘限售期最长达到5年,厦门特殊楼盘限售期最长达到8年。
(3)限地价方面,土地拍卖仍设定最高限价的城市有2个,分别为北京、深圳,其他城市已基本取消土地最高限价。
(4)与上月相比,本月40个重点城市住房限购限售政策无调整。限价方面,上海在6月7日发布的2024年第三批次出让地块信息中明确将执行“价高者得”,商品住房用地溢价率10%的上限取消,土地成交价格将由市场化竞价决定。

根据中房研协测评研究中心监测统计,截至2024年6月30日,40个重点城市中:
(1)40个城市均已跟进“认房不认贷”政策,即居民家庭(包括借款人、配偶及未成年子女)申请贷款购买商品住房时,家庭成员在该市名下无成套住房的,不论是否已利用贷款购买过住房,银行业金融机构均按首套住房执行住房信贷政策;
(2)40城二手房交易中,北京普通住宅满两年免征增值税,非普通住宅满两年征收差额增值税,满五唯一免征个人所得税;上海、深圳普通住宅满五年免征增值税,非普通住宅满五年差额征收增值税,满五唯一免征个人所得税;其他城市二手房交易基本执行满两年免征增值税、满五唯一免征个人所得税政策。
(3)与上月相比,本月北京、南昌住房信贷政策发生重大调整。其中,北京将首套住房最低首付比例下调至20%,贷款利率下限调整至LPR减45个基点,五环内二套住房最低首付比例下调至35%,贷款利率下限调整至LPR减5个基点,五环外二套住房最低首付比例下调至30%,贷款利率下限调整至LPR减25个基点;南昌将首套住房最低首付比例下调至15%,二套住房最低首付比例下调至25%,并阶段性取消首套住房及二套住房房贷利率下限。
— 06—
房地产政策展望
6月25日,央行货币政策委员会2024年第二季度例会指出,我国经济运行延续回升向好态势,但仍面临有效需求不足、社会预期偏弱等挑战。要稳中求进、以进促稳、先立后破,精准有效实施稳健的货币政策,加大已出台货币政策实施力度,引导信贷合理增长、均衡投放。货币政策维持宽松维稳预期。短期流动性方面,根据中信证券研究测算,随着政府债融资提速,在完全排除MLF及逆回购到期的情况下,7月存在约8000亿元的流动性缺口,央行或将通过加大公开市场操作力度或再贷款的方式平抑资金面波动。同时,降准的可能性也在抬升。
在房地产方面,本月中央先后召开保障性住房再贷款工作推进会、收购已建成存量商品房用作保障性住房工作视频会议、保交房政策培训视频会议等重要会议,明确了房地产工作的人民性、政治性,强调了要有力有序有效推进收购存量房用作保障性住房和保交房等各项工作,后续或将重点聚焦协调和督促地方推进落实,相关金融支持有望进一步强化。
根据CRIC统计数据,6月我国房地产市场呈现弱复苏走势。TOP100房企实现销售操盘金额4389.3亿元,环比增长36.3%、同比下降16.7%,单月业绩规模继续保持在历史较低水平。重点30城商品住宅新增供应1046万平方米,环比增长11%、同比下降37%;成交1335万平方米,环比增长17%、同比下降19%。总的来看,自“517楼市新政”后,房地产市场信心得到一定修复,尤其是上海、广州、深圳、北京、杭州、南京等部分重点一二线城市房地产市场热度均有不同程度提升。但行业整体仍在低位运行,且政策效力往往边际递减。结合此轮救市历程来看,在经济下行、居民收入预期不稳、人口结构变化等外部环境无明显改善情况下,房地产后续若无有力政策跟进,市场改善恐难持续。
重点一二线城市在限购、限售、限价等行政管控上仍有松绑空间,而大部分二三线及更低能级城市房地产市场表现尚无明显起色,仍需在扩容和提振购房需求、降低购房成本和还贷压力等方面持续发力。此外,住建部明确将存量房收储支持范围扩大至全国县级以上城市,也为地方缓解商品房库存压力、满足保障性住房需求等拓宽了渠道,但具体运作模式、资金来源及资金成本、收储规模及定价等细节,还需各地因城施策、摸索推进。在保交房方面,中央层面要求以高度的责任感和使命感,以时不我待、只争朝夕的紧迫感,有力有序有效推进保交房各项工作,地方需更加主动介入出险项目,加强与相关房地产企业、金融机构的协调沟通,或通过短期金融纾困,或协助企业推进债务重整乃至破产重整,或探索其他可行纾困模式,积极作为、掷地有声,早日推动出险项目重回正轨,维护好购房人合法权益。