青政办〔2024〕24号
各市、自治州人民政府,省政府各委、办、厅、局:
《青海省工程建设项目招标投标管理办法》已经省委、省政府同意,现印发你们,请认真贯彻执行。
青海省人民政府办公厅
2024年6月11日
(此件公开发布)
青海省工程建设项目招标投标管理办法
第一章 总 则
第一条 为规范工程建设项目招标投标活动,维护招标投标当事人合法权益,提高市场配置资源的效益和效率,保证工程质量,推动经济高质量发展,优化营商环境,构建全国统一大市场。根据《中华人民共和国招标投标法》《中华人民共和国公路法》《中华人民共和国水法》《中华人民共和国建筑法》《中华人民共和国招标投标法实施条例》《电子招标投标办法》《招标投标领域公平竞争审查规则》等法律、行政法规、部门规章,结合本省实际,制定本办法。
第二条 本省行政区域内从事房屋建筑、公路、水利、市政等工程的新建、改建、扩建活动(统称工程建设项目),其勘察、设计、施工、监理、工程总承包以及与工程建设有关的材料、设备采购,依法必须招标的,适用本办法。部门规章对工程建设项目招标投标另有规定的,从其规定。
第三条 省级人民政府发展改革部门指导和协调全省招标投标工作。省住房城乡建设、工业和信息化、交通运输、水利、农业农村、公共资源交易监管、国有资产监督管理等部门,按照规定的职责分工对有关招标投标活动实施监督管理。
县级以上地方人民政府有关部门按照规定的职责分工,对招标投标活动实施监督,依法查处招标投标活动中的违法行为。
各级财政部门依法对实行招标投标的政府采购工程建设项目的政府采购政策执行情况实施监督。
各级监察机关依法对与招标投标活动有关的监察对象实施监察。
第四条 青海省工程建设项目招标投标依托青海省公共资源交易平台等实现全流程电子化,招标投标活动应当按规定的交易流程和操作方法进行。各级公共资源交易中心负责建立统一规范的电子化招标投标交易场所,为市场主体、社会公众、行政监督管理部门等提供公共资源交易综合服务,招标投标活动中的数据电文应当按照《中华人民共和国电子签名法》和招标文件的要求进行电子签名并进行电子存档。
第五条 工程建设项目招标投标活动推行招标人负责制。招标人的法定代表人是招标活动的第一责任人,招标人应承担招标过程、招标结果的主体责任。招标人、招标代理机构应按照青海省招标投标进场交易项目档案管理相关规定收集、整理和保管招标投标档案资料。
第六条 信用评价作为招标投标活动中商务标的重要评价因素之一,应将信用评价结果在工程项目招标中合理应用,对在“信用中国”网站(www.creditchina.gov.cn)中被列入严重失信主体名单的市场主体,应限制其参加政府投资工程建设项目招标投标活动。
第七条 除作为招标人代表参与评标外,禁止招标代理机构人员进入评标现场。
各级公共资源交易中心应当为招标人、招标代理机构人员进行的协助评标工作提供电子条件,对协助评标工作与评标委员会的交流进行全面如实记录,做到可查验、可追溯。
对严重违法的招标代理机构及其直接责任人员依法予以处理并实行行业禁入。
第八条 禁止任何单位或个人以任何方式非法干涉招标投标活动。
第二章 招 标
第九条 招标人具有编制招标文件和组织评标能力的,可以自行办理招标事宜。任何单位和个人不得强制其委托招标代理机构办理招标事宜。
招标人有权自行选择招标代理机构,委托其办理招标事宜。任何单位和个人不得以任何方式为招标人指定招标代理机构。招标代理机构应当拥有一定数量的具备编制招标文件、组织评标等相应能力的专业人员。
招标人根据委托合同管理约束招标代理活动。招标代理机构在招标人委托的范围内开展招标代理业务,任何单位和个人不得非法干涉。招标代理机构代理招标业务,应当遵守《中华人民共和国招标投标法》《中华人民共和国招标投标法实施条例》关于招标人的规定。
招标代理机构不得在所代理的招标项目中投标或者代理投标,也不得为所代理的招标项目的投标人提供咨询。
第十条 招标人应当使用国务院发展改革部门、有关行政监督管理部门制定的标准文本,结合招标项目的特点和需要,编制资格预审公告、招标公告、资格预审文件、招标文件。招标公告应当载明招标投标行政监管部门。招标人应当有进行招标项目的相应资金或者资金来源已经落实,并应当在招标文件中如实载明。招标人应当安排充足的时间接受潜在投标人的疑问,并全面、清晰、实质性地回答疑问。招标人应当确定投标人编制投标文件所需要的合理时间。资格预审文件、招标文件应当与资格预审公告或者招标公告同时发布。
第十一条 按照国家有关规定需要履行项目审批、核准手续的招标工程建设项目,招标人应当按照项目审批、核准部门确定的招标范围、招标方式、招标组织形式开展招标。
第十二条 采用经评审的最低投标价法、合理低价法、技术评分最低标价法评审的项目应采用资格后审办法对投标人进行资格审查。
采用综合评估法评审的项目,可采用资格预审办法对投标人进行资格审查,资格预审可采用合格制或者有限数量制。
第十三条 工程建设项目的投标人资格条件仅限于投标人投标合法性审查和投标人投标能力的审查。投标人投标合法性审查包括投标人是否是正式注册的法人或其他组织、是否具有独立签约的能力、是否处于正常经营状态、是否有相互串通投标等行为、是否正处于被暂停参加投标的处罚期限内等;投标人投标能力的审查主要包括投标人的概况、投标人的经验与信誉、投标人的财务能力、投标人的人员配备能力、完成项目的设备配备情况及技术能力。
第十四条 对施工工艺简单、技术和性能、地域没有特殊要求的工程,不得要求类似项目业绩限制排斥新成立企业。
对于投标人资格条件中要求投标人具备完成过质量合格的类似工程业绩的,招标人可以对工程业绩设置1个指标要求,或者设置多个指标要求但仅需满足其中之一即可。上述指标仅限于工程规模、类似的特殊结构形式、类似的特殊施工工艺等方面,有关造价、面积、长度等规模性量化指标要求不得超过招标工程本身所对应的指标的三分之二。法律、法规、规章等对投标人资格条件另有规定的,从其规定。
第十五条 招标人应当合理划分标段、确定工期,提出质量、安全目标要求,并在招标文件中载明。标段的划分应当有利于项目组织和施工管理、各专业的衔接与配合,不得利用划分标段规避招标、限制或者排斥潜在投标人。
第十六条 招标人结合招标项目的具体特点和实际需要,设定潜在投标人或者投标人的资质、业绩、主要人员、财务能力、履约信誉等资格条件,不得以不合理的条件限制、排斥潜在投标人或者投标人。
除《中华人民共和国招标投标法实施条例》第三十二条规定的情形外,招标人有下列行为之一的,属于以不合理的条件限制、排斥潜在投标人或者投标人:
(一)强制要求潜在投标人或者投标人的法定代表人、企业负责人、技术负责人等特定人员亲自购买资格预审文件、招标文件或者参与开标活动;
(二)通过设置备案、注册、设立分支机构等无法律、行政法规依据的不合理条件,限制潜在投标人或者投标人进入项目所在地进行投标;(三)其他法律、法规、规章规定的情形。
第十七条 招标人应编制最高投标限价,不得规定最低投标限价。最高投标限价不得高于项目批复金额。
接受委托编制最高投标限价的中介机构不得参加该项目的投标,也不得为该项目的投标人编制投标文件或者提供咨询。
第十八条 招标人应当在招标文件评标办法中将否决性条款集中载明,未集中载明的否决投标条款,评标时不予认可。如招标文件澄清或修改的内容中增加、删除、修改否决性条款的,招标人应当集中载明调整后完整的否决性条款,并向所有潜在投标人或投标人提供。否决性条款应当意思表示明确、易于判断,不得含有“实质性不响应招标文件要求”“投标文件中附有招标人不可接受的条件”等评标委员会难以界定的条款。
第十九条 招标文件应当列明工程建设项目所需材料、设备和器具的技术、标准、质量等要求,国家或者地方标准中对其有规定的,招标人应当按照其规定在招标文件中提出相应要求,国家或者地方标准中对其没有规定的,招标人在招标文件提出技术、标准、质量等方面具体要求的,不得要求或标明某一特定的专利技术、商标、名称、设计、原产地或供应商等,不得含有倾向或者排斥潜在投标人的其他内容。如果必须引用某一供应商的技术规格才能准确或清楚地说明拟招标工程项目所需材料、设备和器具的技术规格时,则应当引用不少于3个同档次品牌或者生产供应商供投标人选择,并在供应商前面统一加上“参照或相当于”的字样。招标人应合理设置工程建设项目绿色招标采购标准,对原材料、生产制造工艺等明确环保、节能、低碳要求。
第二十条 招标人应当按照国家有关法律法规规定,在招标文件中明确允许分包或者不得分包的工程和服务,分包人应当满足的资格条件以及对分包实施的管理要求。
第二十一条 招标人应当在招标文件中合理划分双方风险,不得设置将应由招标人承担的风险转嫁给投标人的不合理条款。
第二十二条 招标人在答复资格审查及评标异议时,应当就资格审查委员会或者评标委员会的评审是否符合资格审查文件或者招标文件的规定作出明确答复。招标人配合有关行政监督管理部门进行投诉调查时,应当对投诉或者调查提出的问题一一对应作出明确答复。
第三章 投 标
第二十三条 投标人应当具有国家和招标文件规定的资格条件,具有承担所投标项目的相应能力,投标文件中填报的资质、业绩、主要人员资历和承诺履职等信息应客观、真实、准确。
加大对中小企业参与招标投标的支持力度。鼓励大型企业与中小企业组成联合体参与投标,促进企业间优势互补、资源融合。
第二十四条 投标人应当按照电子化交易平台要求加密投标文件。采用“双信封”两步骤开评标方式的投标文件应当按照招标文件要求,在电子化交易平台“第一信封”内加密上传商务文件和技术文件,在“第二信封”内加密上传报价文件。
第一信封内不得含有任何投标文件的报价信息,否则将被否决投标。双信封密封的投标文件应当在投标截止时间前上传完成。
第二十五条 招标人在招标文件中要求投标人提交投标保证金的,不得限定只能以现金或非现金方式缴纳。投标保证金不得超过招标项目估算价的2%,其中房屋建筑和市政基础设施工程施工项目不得超过50万,其它工程建设项目不得超过80万,投标保证金有效期应当与投标有效期一致。
投标人应当按照招标文件的要求,向招标人提交投标保证金。投标人提交的投标保证金应从其开户银行的基本账户转出。
招标人最迟应当在书面合同签订后5日内向中标人和未中标的投标人退还投标保证金及银行同期存款利息。
第二十六条 投标人不得与招标人、招标代理机构、其他投标人、电子化交易平台运营机构串通投标,损害国家利益、社会公共利益或者他人合法权益。禁止投标人以向招标人或者评标委员会成员行贿的手段谋取中标。投标人不得以他人名义投标或者以其他方式弄虚作假,骗取中标。
禁止建筑施工企业超越本企业资质等级许可的业务范围或者以任何形式用其他建筑施工企业的名义承揽工程。禁止建筑施工企业以任何形式允许其他单位或者个人使用本企业的资质证书、营业执照,以本企业的名义承揽工程。
禁止承包单位将其承包的全部建筑工程转包给他人,禁止承包单位将其承包的全部建筑工程肢解以后以分包的名义分别转包给他人。
禁止总承包单位将工程分包给不具备相应资质条件的单位。禁止分包单位将其承包的工程再分包。
第四章 评标方法
第二十七条 《必须招标的工程项目规定》(国家发改委2018年第16号令)第二条至第四条及《必须招标的基础设施和公用事业项目范围规定》(发改法规规〔2018〕843号)第二条规定范围的项目,其施工单项合同估算价不满400万元,重要设备、材料等单项合同估算价不满200万元,勘察、设计、监理等服务单项合同估算价不满100万元的,该单项采购由采购人依法自主选择采购方式,任何单位和个人不得违法干涉。其中,涉及政府采购的,按照政府采购法律法规规定执行。
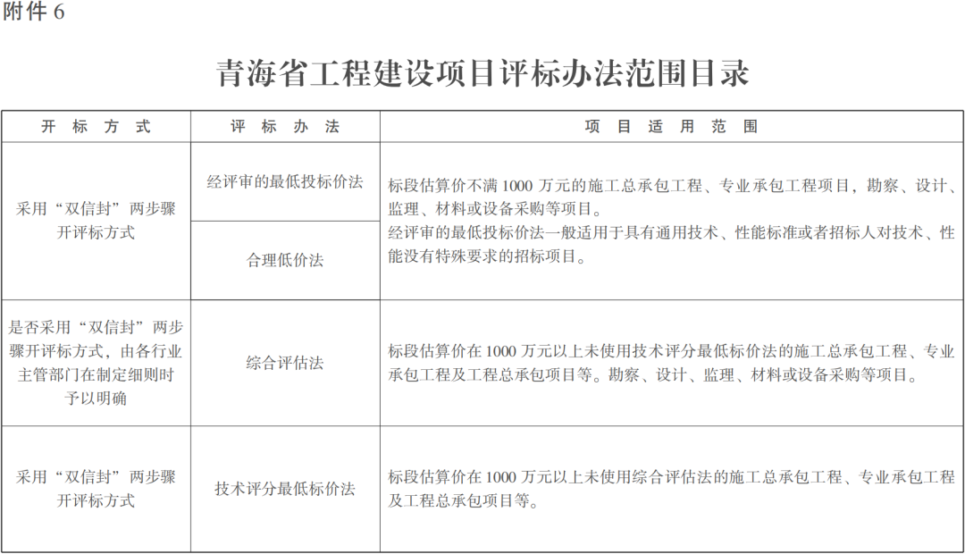
第二十八条 标段估算价1亿元以上的工程建设项目鼓励采用“双信封”两步骤开评标方式。标段估算价1000万元以上的工程建设项目应采用综合评估法或技术评分最低标价法评标,采用技术评分最低标价法评标时应采用“双信封”两步骤开评标方式。标段估算价不满1000万元的工程建设项目应采用“双信封”两步骤开评标方式,应采用经评审的最低投标价法或合理低价法评标。经评审的最低投标价法一般适用于具有通用技术、性能标准或者招标人对技术、性能没有特殊要求的招标项目。
综合评估法评审的主要因素有财务状况、信誉、业绩、价格、技术方案、项目管理班子、工期、质量等,招标人应当根据项目实际和技术要求,合理设置商务标、技术标的分值权重,其中价格分权重应当不低于总权重的50%。
第二十九条 招标人应当按照国务院发展改革部门、有关行政监督管理部门制定的标准文本和本办法、省级行业主管部门规定,结合不同类别招标项目的特点,编制与招标项目实际相符合的具体评标因素、技术标评分细则和比例构成。
工程勘察、设计招标应当突出技术因素,可以通过异地评标、引入外地高水平专家等方式提高评标质量,评审内容原则上包含绿色节能相关内容。勘察、施工图设计单独招标的,可以采用综合评估法等方法,评审内容包括投标人业绩及信誉,项目负责人的能力、业绩及信誉,团队勘察或设计能力,服务方案优劣,投标报价,合理化建议等。
工程施工招标评审主要包括投标人财务状况、业绩、信誉、项目管理班子的能力等,技术评审内容原则上包含施工方案与技术措施、危险性较大的分部分项工程安全专项施工方案、质量管理体系与措施、安全管理体系与措施、环境保护管理体系与措施、工程进度计划与措施、施工总平面设计、资源配备计划、项目的合理化建议等。
工程监理招标评审因素主要包括投标人财务状况、业绩、信誉、项目管理班子的能力、监理方案的优劣、投标价格等。
与工程建设项目有关的设备招标评审因素主要包括投标报价、质量、技术或者服务水平、履约能力、售后服务等。
工程总承包招标评审主要结合工程施工和工程设计的评审因素确定。
第三十条 对评标委员会主观评审相对应的咨询服务方案、勘察方案、设计方案、施工组织设计、监理方案等投标文件内容采用隐匿投标人名称、统一文字排版和插图形式等要求的“暗标”评审,“暗标”评审的投标文件内容由电子化交易平台实行统一的随机编号,待评标委员会所有成员完成全部主观评审后,电子化交易平台打印统一的随机编号对应的投标人名单,交由评标委员会审查确认,并作为评标报告的组成部分。
投标人的投标文件不满足隐匿投标人名称、统一文字排版和插图形式等“暗标”评审要求的,评标委员会应当否决其投标。
第五章 开 标
第三十一条 开标应当在招标文件确定的时间、地点公开进行,开标由招标人或其委托的招标代理机构主持,所有投标人自主决定是否参加。实行电子开标的,在发布招标文件的电子化交易平台公开进行,所有投标人均应当准时在线参加开标。
投标人少于3个的,不得开标,招标人将所有投标人投标文件当场退还,招标人应当分析招标失败的原因,采取对招标文件设定的投标人资格条件等进行修改或者其他相应措施后,重新招标。重新招标后,投标人仍少于3个的,属于必须审批、核准的工程建设项目,报经原审批、核准部门审批、核准后可以不再进行招标。
第三十二条 投标文件按照招标文件规定采用“双信封”方式密封的,开标分两个步骤公开进行:
第一步骤,对第一信封内的商务文件和技术文件进行解密开标,对第二信封继续封存,不予解密;
第二步骤,由评标委员会在电子化交易平台向招标人或其委托的招标代理机构推送通过商务文件和技术文件评审的投标人名单,由招标人或其委托的招标代理机构对其第二信封内的报价文件进行开标解密,宣读投标报价。未通过商务文件和技术文件评审的,对其第二信封不予解密,并当场退还投标人;投标人未参加第二信封开标解密的,招标人应当在评标结束后通过电子化交易平台及时将第二信封退还投标人。
第三十三条 参与开标的招标代理机构工作人员应是本单位职工,不得是其他单位人员。
第三十四条 招标人或其委托的招标代理机构应按照招标文件的规定做好开标准备,工作人员应至少在开标时间前30分钟到达指定开标室,组织开标活动的工作人员不得少于2人。招标人或其委托的招标代理机构工作人员应做好开标签到及投标文件解密等工作。
第三十五条 招标人或其委托的招标代理机构工作人员应严格按照招标文件规定的程序主持开标,不得随意更改、缩减、增加开标程序。
第三十六条 招标人或其委托的招标代理机构工作人员负责维持开标秩序。开标结束前,主持人应当征询投标人对开标有无异议,投标人对开标有异议的,应当在开标现场提出,招标人应当当场作出答复。异议的提出和答复均应当通过电子化交易平台进行。未参加开标的投标人,视为对开标过程无异议。
招标人或其委托的招标代理机构工作人员应详细、如实记录开标过程中发生的异常情况或争议性问题,不得隐瞒、回避问题。开标遇到异常,应依法依规处理,必要时向公共资源交易监管部门或项目行政监管部门报告处理。
第六章 评标和中标
第三十七条 招标人应当按照国家有关规定组建评标委员会负责评标工作。评标委员会成员对评标结果终身负责。
第三十八条 评标委员会由招标人代表,以及有关技术、经济等方面的专家组成。招标人或其委托的招标代理机构按项目特点、专家专业类别和回避情形等在线提出抽取专家申请,按照招标文件和相关法律法规的规定从青海省综合评标专家库中随机抽取评标专家。评标过程中,评标委员会成员有回避事由、擅离职守或者因健康等原因不能继续评标的,应当及时更换。被更换的评标委员会成员作出的评审结论无效,由更换后的评标委员会成员重新进行评审。
第三十九条 评标委员会成员接受评标后,不得在公共资源交易中心停车场、大门、评标区入口及任何其他区域与招标代理机构工作人员、特定投标人串通。严禁投标人提前准备好标注特定投标人信息的纸条或其他信息串通评标专家。严禁招标人代表或代理机构工作人员暗示、诱导评标委员会成员不公正评标。
第四十条 各级公共资源交易中心在评标区入口处设立引导服务台,负责引导评标委员会成员等相关人员寄存物品、发放工作牌等工作。评标区只允许评标专家和交易中心工作人员进入。确需进入评标区的其他人员,应履行登记审批手续,在监督下进入评标区。参加评标的评标委员会成员,应在规定时间内到达评标区,使用身份证或人脸、指纹等识别通过门禁系统,进入相应评标室。所有进入评标区的人员,严禁携带任何移动通信工具、电子产品等物品。
第四十一条 评标应按照招标文件规定的程序和方法进行。评标委员会负责人(主任委员、组长)主持评标会议,负责根据评标工作量和项目特点,组织评标委员会开展评标工作,不得随意更改、缩减、增加评标程序。参加评标的招标人代表须具备相关专业中级以上职称,应在评标前提交招标人授权委托书,且不得担任评标委员会负责人。
评标委员会成员应当遵守评标纪律,按照法律法规和招标文件要求独立评审,不受任何单位或者个人的干预。不得利用评标电脑从事与评标无关的事宜、不得擅离职守、不得讨论与评标无关的事项、不得发表任何有倾向性的意见、不得对评标委员会其他成员的评标意见进行干预、不得串岗、不得带走任何与评标有关的资料、不得对外泄露评标情况。
第四十二条 评标委员会应当按照招标文件确定的评标标准和方法进行评标。招标文件没有规定的评标标准和方法不得作为评标的依据。
第四十三条 招标人应当向评标委员会提供评标所必需的信息,但不得明示或者暗示其倾向或者排斥特定投标人。招标人不得对投标文件作出任何评价,不得故意遗漏或者片面摘录,不得在评标委员会对所有偏差定性之前透露存有偏差的投标人名称,并对其所提供资料的真实性负责。
评标所必需的信息主要包括招标文件、招标文件的澄清或者修改、开标记录、投标文件、资格预审文件。招标人可以协助评标委员会开展下列工作并提供相关信息:
(一)根据招标文件,编制评标使用的相应表格;
(二)查询工程建设市场信用信息管理系统、全国建筑市场监管公共服务平台、工程施工企业主要负责人和安全生产管理人员信息管理等相关系统,对投标人的资质、业绩、信用、主要人员资格条件、工作简历和目前在岗情况进行核实,当查询信息与投标文件信息不符时,应当摘录匿名汇总并附所查询网络的网页截图。
评标委员会应当根据国家法律法规和招标文件规定,全面、独立评审所有投标文件,并对招标人提供的上述相关汇总信息,依法逐类进行定性,并作为评标委员会对投标文件评审的参考。对招标人提供的评标工作用表和评标内容进行认真核对,发现错误或者遗漏的,应当在评标报告中进行修正。评标报告应当附招标人提供的上述偏差摘录汇总信息和网页截图资料。
第四十四条 评标委员会对招标文件内容有疑问的,应通过电子化交易平台向招标人或其委托的招标代理机构提出,招标人或其委托的招标代理机构向评标委员会作出合法、合理解释,但解释内容不得背离招标文件实质性内容。
在评标过程中,评标委员会三分之二以上成员认为需要投标人进行澄清的,可以通过电子化交易平台要求投标人在1小时内作出必要的澄清、说明,评标委员会在评审时需考虑投标人澄清、说明的内容。涉及对相关法律法规解释或无法界定的问题,应由评标委员会对照政策法规集体研究作出决定,并在评标报告中记录。
第四十五条 评标委员会发现投标人的投标报价明显低于其他投标人报价或者明显低于最高投标限价的,应当要求该投标人对相应投标报价作出说明,并提供相关证明材料。投标人不能证明可以按照其报价以及招标文件规定的质量标准和履行期限完成招标项目的,评标委员会应当认定该投标人以低于成本价竞标,并否决其投标。
第四十六条 评标委员会在评标过程中发现投标人与投标人之间、投标人与招标人之间存在串通投标或者弄虚作假情形的,评标委员会应当否决其投标,并向有关招标投标行政监管部门报告。
第四十七条 评标委员会对投标文件进行评审后,因有效投标不足3个使得投标明显缺乏竞争的,可以否决全部投标。未否决全部投标的,评标委员会应当在评标报告中阐明理由并推荐中标候选人。
投标文件按照招标文件规定采用双信封形式密封的,通过第一信封商务文件和技术文件评审的投标人在3个以上的,招标人应当按照本办法规定的程序进行第二信封报价文件开标;在对报价文件进行评审后,有效投标不足3个的,评标委员会应当按照本条第一款规定执行。通过第一信封商务文件和技术文件评审的投标人少于3个的,评标委员会可以否决全部投标;未否决全部投标的,评标委员会应当在评标报告中阐明理由,招标人应当按照本办法规定的程序进行第二信封报价文件开标,但评标委员会在进行报价文件评审时仍有权否决全部投标;评标委员会未在报价文件评审时否决全部投标的,应当在评标报告中阐明理由并推荐中标候选人。
第四十八条 各级公共资源交易中心应积极探索实现分散评标,各评标委员会成员实现物理分散,通过电子设备在线交流。分散评标的项目,各评标委员会成员相互之间不得透露评审所在位置,不得在离开评审座位后交流项目评标信息,不得串岗,不得利用休息区、厕所等区域,拉拢腐蚀评标委员会的其他专家。未实现分散评标的项目,评标委员会成员不得2人及以上同时离开评标地点。
因评审时间长,评标委员会成员确需就餐的,交易中心应提供相应的就餐条件,评标委员会成员自行付费购买,倡导错峰就餐,避免人员扎堆。各级公共资源交易中心应在饭堂、就餐区安装监控设施,从严从细加强对评标专家的监管。
第四十九条 评标完成后,评标委员会应当向招标人提交书面评标报告。评标报告中推荐的中标候选人应当不超过3个,并标明排序。对评标监督人员或者招标人代表干预正常评标活动,以及对招标投标活动的其他不正当言行,评标委员会应当在评标报告中如实记录。
评标委员会所有成员应当在评标报告上签字。对评标结果有不同意见的评标委员会成员应当以书面形式说明其不同意见和理由,评标报告应当注明该不同意见。评标委员会成员拒绝在评标报告上签字又不书面说明其不同意见和理由的,视为同意评标结果。
招标人收到评标委员会完成的评标报告后,应当对评标报告进行形式检查、复核,发现评标委员会未按照招标文件规定评审的,应当向有关招标投标行政监督管理部门报告。经核查,评标报告遗漏必要的内容或者存在错误的,招标投标行政监督管理部门应要求评标委员会进行复审、补充或者纠正。
形式检查仅限于以下内容:
(一)评标报告正文以及所附文件、表格是否完整、清晰;
(二)报告正文和附表等内容是否有涂改,涂改处是否有做出涂改的评标委员会成员签名;
(三)投标报价修正和评分计算是否有算术性错误;
(四)评标委员会成员对客观评审因素评分是否一致;
(五)投标文件各项评分因素得分是否符合招标文件评标办法的相关要求;
(六)评标委员会成员签字是否齐全。
形式检查并不免除评标委员会对评标工作应负的责任。
评标结束后,招标人或其委托的招标代理机构应收集归整评标报告及相关评审附件、澄清答疑资料等,整理完善电子档案及时归档。
评标结束后,如招标人发现提供给评标委员会的信息、数据有误或者不完整,或者由于评标委员会的原因导致评标结果出现重大偏差,招标人应当及时邀请原评标委员会成员按照招标文件规定的评标标准和方法对评标报告内容进行审查确认,并形成书面审查确认报告。
投标人或者其他利害关系人对招标项目的评标结果提出异议或者投诉的,评标委员会有义务针对异议或者投诉的事项进行审查确认,并形成书面审查确认报告。审查确认过程应当接受招标投标行政监督管理部门的监督。审查确认改变评标结果的,招标人应当公示评标委员会重新推荐的中标候选人,并将审查确认报告作为招标投标情况书面报告的组成部分,报招标投标行政监督管理部门备案。
第五十条 依法必须进行招标的工程建设项目,招标人应当自收到评标报告之日起3日内,在电子化交易平台依法公示中标候选人。投标人或者其他利害关系人对评标结果有异议的,向招标人提出,对异议答复不认可的,依法提出投诉,相关行政监督管理部门应依法处理。
第五十一条 除招标人授权评标委员会直接确定中标人外,招标人应当根据评标委员会提出的书面评标报告和推荐的中标候选人确定中标人。国有资金占控股或者主导地位的依法必须进行招标的工程建设项目,招标人应当确定排名第一的中标候选人为中标人。排名第一的中标候选人放弃中标、因不可抗力不能履行合同、不按照招标文件要求提交履约保证金,或者被查实存在影响中标结果的违法行为等情形,不符合中标条件的,招标人可以按照评标委员会提出的中标候选人名单排序依次确定其他中标候选人为中标人,也可以重新招标。
第五十二条 招标人应及时在“青海省电子招标投标公共服务平台”等电子化交易平台打印中标通知书,加盖公章后向中标人发出。
第五十三条 招标人和中标人应当自中标通知书发出之日起30日内,按照招标文件和中标人的投标文件订立书面合同,合同的标的、价格、质量、安全、履行期限、主要人员等主要条款应当与投标文件的内容一致。招标人和中标人不得再行订立背离合同实质性内容的其他协议。
招标文件要求中标人提交履约保证金的,中标人应当按照招标文件的要求提交。招标人不得指定或者变相指定履约保证金的支付形式,由中标人自主选择银行保函、保证保险或者现金、支票等支付形式。
第五十四条 有下列情形之一的,在分析招标失败原因,并采取相应措施后,招标人应当依法重新招标。
(一)获取资格预审文件或者招标文件的潜在投标人少于3个的;
(二)资格预审合格的申请人少于3个的;
(三)投标人少于3个的;
(四)招标投标过程中,因项目发生变更,现有招标资格条件无法满足项目工程规模的;
(五)评标委员会否决全部投标的;
(六)评标委员会认为按照评标办法,无法确定中标候选人或者中标人的。
第五十五条 招标人可以在合同中约定合同相对方不充分履约行为达到列明的程度后,拒绝对方参与招标人后续工程投标,招标人拒绝对方参与后续工程投标的,应当书面通知对方或者在相关网站进行公示,并抄送行政监督管理部门。招标人应当在后续工程的招标公告或者资格预审公告中载明被拒绝参与投标的单位名单。对于招标失败后重新组织招标,或者按规定直接发包的工程建设项目,招标人可以不接受本项目招标中无正当理由放弃中标的投标人再参与本项目投标或者承接项目。
第五十六条 最高投标限价应当按相关规定编制。行政监督管理部门应当加强对最高投标限价编制的监管,可以委托工程造价管理机构对招标工程的最高投标限价进行抽查,抽查结果作为考核造价咨询企业和工程造价专业人员的依据。工程建设项目相关责任主体及材料供应商应当配合行政监督管理部门的造价管理工作,向行政监督管理部门提供造价信息。
第五十七条 严格落实项目法人责任制,在项目实施过程中应严格执行招标投标约定的合同条款和中标价,不得擅自改变原设计、增减工程量、增减设备、提高或降低建设标准、增减工程项目等,对合同管理不到位导致低价中标、高价结算的项目法人,将严格追究主要领导和相关当事人责任。
第五十八条 建设单位、勘察单位、设计单位、施工单位、监理单位、工程总承包单位等责任主体应当按照合同约定,全面履行义务、承担责任。
第五十九 条招标人、招标代理机构、投标人违反《中华人民共和国招标投标法》《中华人民共和国招标投标法实施条例》等法律法规及本办法规定的,由各行业行政监督管理部门依法给予行政处罚,并信用惩戒,构成刑事犯罪的,依法追究刑事责任。
第六十条 评标委员会成员违反《评标委员会和评标方法暂行规定》《青海省综合评标专家库和评标专家管理办法》等法律法规及本办法规定的,由各级公共资源交易监管部门依照《中华人民共和国招标投标法》等法律法规给予行政处罚,依照《青海省综合评标专家库和评标专家管理办法》给予信用惩戒等处理。情节严重的,禁止其在一定期限内参加依法必须进行招标的项目的评标;情节特别严重的,取消其担任评标委员会成员的资格,并通报其所在单位对违法违规专家职称资格予以降低等级或者注销。涉及党员的违纪行为移交省纪委监委,构成刑事犯罪的,依法追究刑事责任。
第六十一条 行政监督管理部门应当以“双随机、一公开”形式加强事中事后监管,对不同风险等级、信用等级的检查对象采取差异化分类监管措施。
第八章 附 则
第六十二条 各相关行业部门可以依照本办法规定,结合实际,制定本行业具体实施细则。
第六十三条 对违反本办法规定的行为,按照《中华人民共和国招标投标法》《中华人民共和国招标投标法实施条例》等相关法律法规给予处罚,构成犯罪的,依法追究刑事责任。
第六十四条 本办法所称“以上”、“以内”包括本数,“不满”不包括本数。
第六十五条 本办法自2024年8月1日起施行,有效期至2029年7月31日。
附件:1.“双信封”两步骤开评标方式
2.经评审的最低投标价法
3.合理低价法
4.综合评估法
5.技术评分最低标价法
6.青海省工程建设项目评标办法范围目录
附件1
“双信封”两步骤开评标方式
一、适用范围
采用技术评分最低标价法、经评审的最低投标价法、合理低价法评审的施工总承包工程、专业承包工程、工程总承包项目及勘察、设计、监理、材料或设备采购等。
二、评审程序与方法
(一)第一个信封初步评审。
评标委员会依据招标文件规定的标准对投标文件第一个信封(商务及技术文件)进行初步评审。有一项符合否决投标情形的,评标委员会应否决其投标。
(二)第一个信封详细评审。
评标委员会按招标文件规定的量化因素和分值进行打分(如有),并计算出各投标人的商务和技术得分。分值计算保留小数点后两位,小数点后第三位“四舍五入”。
(三)第二个信封开标。
第一个信封(商务及技术文件)评审结束后,招标人将按照招标文件规定的时间和地点对通过投标文件第一个信封(商务及技术文件)评审的投标文件第二个信封(报价文件)进行开标。
(四)第二个信封初步评审。
评标委员会依据招标文件规定的评审标准对投标文件第二个信封(报价文件)进行初步评审。有一项符合否决投标情形的,评标委员会应否决其投标。
投标报价修正按下列规定进行:
1.投标报价有算术错误的,评标委员会按以下原则对投标报价进行修正,修正的价格经投标人确认后具有约束力。投标人不接受修正价格的,评标委员会应否决其投标。
(1)投标文件中的大写金额与小写金额不一致的,以大写金额为准。
(2)总价金额与依据单价计算出的结果不一致的,以单价金额为准修正总价,但单价金额小数点有明显错误的除外。
(3)当单价与数量相乘不等于合价时,以单价计算为准,如果单价有明显的小数点位置差错,应以标出的合价为准,同时对单价予以修正。
(4)当各子目的合价累计不等于总价时,应以各子目合价累计数为准,修正总价。
2.工程量清单中的投标报价有其他错误的,评标委员会按以下原则对投标报价进行修正,修正的价格经投标人确认后具有约束力。投标人不接受修正价格的,评标委员会应否决其投标。
(1)在招标人给定的工程量清单中漏报了某个工程子目的单价、合价或总额价,或所报单价、合价或总额价减少了报价范围,则漏报的工程子目单价、合价和总额价或单价、合价和总额价中减少的报价内容视为已含入其他工程子目的单价、合价和总额价之中。
(2)在招标人给定的工程量清单中多报了某个工程子目的单价、合价或总额价,或所报单价、合价或总额价增加了报价范围,则从投标报价中扣除多报的工程子目报价或工程子目报价中增加了报价范围的部分报价。
(3)当单价与数量的乘积与合价(金额)虽然一致,但投标人修改了该子目的工程数量,则其合价按招标人给定的工程数量乘以投标人所报单价予以修正。
3.修正后的最终投标报价若超过最高投标限价,评标委员会应否决其投标。
(五)第二个信封详细评审。
评标委员会按招标文件规定的量化因素和分值进行打分(如有,即投标报价得分)。分值计算保留小数点后两位,小数点后第三位“四舍五入”。
评标委员会发现投标人的报价明显低于其他投标报价,使得其投标报价可能低于其个别成本的,应要求该投标人作出书面说明并提供相应的证明材料。投标人不能合理说明或不能提供相应证明材料的,评标委员会应认定该投标人以低于成本报价竞标,并否决其投标。
(六)中标候选人的确定。
除招标文件授权评标委员会直接确定中标人外,评标委员会按照得分由高到低的顺序或招标文件规定的方式推荐中标候选人,并标明排序。
附件2
经评审的最低投标价法
一、适用范围
标段估算价不满1000万元的施工总承包工程、专业承包工程项目,勘察、设计、监理、材料或设备采购等项目。
经评审的最低投标价法一般适用于具有通用技术、性能标准或者招标人对技术、性能没有特殊要求的招标项目。
二、评审程序与方法
(一)初步评审。
按照招标文件规定,对投标文件的形式、投标人资格和实质性响应招标文件情况进行评审。对不符合相关规定和要求的投标文件予以否决。
(二)详细评审。
1.经初步评审合格的投标人,由评标委员会根据招标文件确定的评审因素和评审标准,对其提交的投标文件作进一步评审、比较。初步评审合格的投标人过多时,应当按照投标报价由低至高的顺序确定15名投标人(详细评审时,因投标报价、施工组织设计等因素被否决投标不够15名时,亦不递补)。
2.测算报价评审警戒线。报价评审警戒线为进入详细评审的合格投标人投标报价算术平均值的95%。
评标委员会应当对低于报价评审警戒线的投标报价进行评审。有下列情形之一的,应当判定为以低于成本报价竞争,评标委员会应否决其投标。
(1)经评审论证,认定该投标人的报价低于成本的。
(2)投标报价明显低于其他投标报价,有可能低于成本的,评标委员会应当要求投标人作出书面说明并提供相应证明材料。投标人不能合理说明或者不能提供相关证明材料的,应当认定该投标人的报价低于成本(以上说明及证明材料通过电子化交易平台完成递交)。
3.评标基准价。将进入详细评审的有效投标报价算数平均值的110%—90%确定为评标基准价产生范围,在此区间的有效投标报价算数平均值作为评标基准价。
4.施工组织设计、监理方案、服务方案等技术标评审。
施工组织设计、监理方案、服务方案等技术标应采用暗标评审,评审采用合格制。由评标委员会按照招标文件规定集体研究并独立评审,对评审不合格的投标人予以否决。
三、中标候选人的确定
评标委员会评审产生的中标候选人中,有投标报价低于有效投标人投标报价算数平均值10%以上的,则需向评标委员会做出说明,否则作否决投标处理。若评标委员会对其所做说明未采信的,亦做否决投标处理。若评标委员会对其所做说明采信且中标,中标金额低于最高投标限价不满10%的,履约担保按照不超过中标合同金额的10%提交;中标金额低于最高投标限价10%以上的,履约担保按照最高投标限价减去中标合同金额后的差额提交。
评标委员会从技术标评审合格的投标人中,按照投标报价与评标基准价的偏差率计算投标人得分。除招标文件授权评标委员会直接确定中标人外,评标委员会应按照得分由高到低的顺序推荐中标候选人,并标明排序。
附件3
合理低价法
一、适用范围
标段估算价不满1000万元的施工总承包工程、专业承包工程项目,勘察、设计、监理、材料或设备采购等项目。
二、评审程序与方法
(一)初步评审。
按照招标文件规定,对投标文件的形式、投标人资格和实质性响应招标文件情况进行评审。对不符合相关规定和要求的投标文件予以否决。
(二)详细评审
1.经初步评审合格的投标人,由评标委员会根据招标文件确定的评审因素和评审标准,对其提交的投标文件作进一步评审、比较。
2.投标报价评审
(1)评标基准价计算。评标基准价计算分两种方法,在开标时,由招标人或招标代理机构在监督部门的监督下随机抽取,并现场公布抽取结果。
方法一:各有效投标报价去掉一个最高和最低报价后,剩余报价的算术平均值乘以A%作为总报价评标基数。投标人有效投标总数少于5个时,所有有效投标报价均参与算术平均值计算。
方法二:各有效投标报价去掉一个最高和最低报价后,剩余报价的算术平均值乘以A%再乘以B%与招标控制价乘以(100%-B%)之和作为总报价评标基数。投标人有效投标总数少于5个时,所有有效投标报价均参与算术平均值计算。
A值为95—100的整数,B为65—85的整数,在开标时,由招标人或招标代理机构在监督部门的监督下随机抽取。
(2)得分计算。投标人投标报价等于评标基数时得满分,每高于评标基数1%扣0.9分,每低于评标基数1%扣0.6分,扣完为止。
3.施工组织设计、监理方案、服务方案等技术标评审。
施工组织设计、监理方案、服务方案等技术标应采用暗标评审,评审采用合格制。由评标委员会按照招标文件规定集体评议,对评审不合格的投标人予以否决。
三、中标候选人的确定
评标委员会评审产生的中标候选人中,有投标报价低于有效投标人投标报价算数平均值10%以上的,则需向评标委员会做出说明,否则作否决投标处理。若评标委员会对其所做说明未采信的,亦做否决投标处理。若评标委员会对其所做说明采信且中标,中标金额低于最高投标限价不满10%的,履约担保按照不超过中标合同金额的10%提交;中标金额低于最高投标限价10%以上的,履约担保按照最高投标限价减去中标合同金额后的差额提交。
除招标文件授权评标委员会直接确定中标人外,评标委员会从技术标评审合格的投标人中,按照投标报价得分由高到低的顺序推荐中标候选人,并标明排序。
附件4
综合评估法
一、适用范围
标段估算价在1000万元以上未使用技术评分最低标价法的施工总承包工程、专业承包工程及工程总承包项目等。勘察、设计、监理、材料或设备采购等项目。
二、评审程序与方法
(一)初步评审。
按照招标文件规定,对投标文件的形式、投标人资格和实质性响应招标文件情况进行评审,对不符合相关规定和要求的投标文件予以否决。
(二)详细评审。
经初步评审合格的投标人,由评标委员会根据招标文件确定的评审因素和评审标准,对其提交的投标文件作进一步评审、比较。如:
1.施工组织设计评审。
2.项目管理机构评审。
3.建筑市场信用评价。
4.投标报价评审。
(1)对低于成本报价竞争的投标人予以否决。
(2)基准价的计算:
进入详细评审的投标人的报价为有效投标报价,各有效投标报价去掉一个最高和最低报价后,剩余报价的算术平均值乘以A%作为总报价评标基数。投标人有效投标总数少于5个时,所有有效投标报价均参与算术平均值计算。投标报价等于评标基数时得满分,每高于评标基数1%扣1分,每低于评标基数1%扣0.5分,扣完为止。
A值为95—100的整数,在开标时,由招标人或招标代理机构在监督部门的监督下随机抽取。
5.汇总评分结果。
评标总得分为施工组织设计评审得分、项目管理机构评审得分、投标报价得分等之和。
(三)各项评审因素权重。
投标报价占总分比不得低于50%。
三、中标候选人的确定
除招标文件授权评标委员会直接确定中标人外,评标委员会按照总得分由高到低的顺序推荐中标候选人,并标明排序。
附件5
技术评分最低标价法
一、适用范围
标段估算价在1000万元以上未使用综合评估法的施工总承包工程、专业承包工程及工程总承包项目等。
二、评审程序与方法
(一)评标方法。
评标委员会对满足招标文件实质性要求的投标文件的施工组织设计、主要人员、技术能力等因素进行评分,按照得分由高到低排序,对排名在招标文件规定数量以内的投标人的报价文件进行评审,按照评标价由低到高的顺序推荐中标候选人,或根据招标人授权直接确定中标人,但投标报价低于其成本的除外。
(二)评标程序。
1.第一个信封初步评审。
评标委员会依据招标文件规定,对投标文件第一个信封(商务及技术文件)进行初步评审。有一项符合否决投标情形的,评标委员会应否决其投标。
2.第一个信封详细评审。
评标委员会根据招标文件量化的评分因素和分值对投标人进行打分,并计算出各投标人的商务和技术得分。技术评分因素可由施工组织设计、拟派项目人员、技术能力、建筑市场信用等构成,招标人应列明各评分因素或各评分因素细分项的评分标准,并作为评标委员会进行评分的依据,各评分因素权重分值合计应为100分。评标委员会成员对投标人各评分因素的打分(建筑市场信用等评分项除外)一般不得低于该项总分值的60%,且各评分因素得分应以评标委员会各成员的打分平均值确定,评标委员会成员总数为7人以上时,该平均值以去掉一个最高分和最低分后计算。评标委员会成员对某一项评分因素的评分低于其总分值60%的,应在评标报告中作出说明。
评标委员会按照投标人的商务和技术得分由高到低排序,排名在招标文件规定数量(不少于3个)以内的投标人,其投标文件第一个信封(商务及技术文件)通过详细评审。
通过投标文件第一个信封(商务及技术文件)初步评审的投标人不少于3个且未超过招标文件规定数量的,均通过投标文件第一个信封(商务及技术文件)详细评审,不再对投标人的商务和技术文件进行评分。
3.第二个信封开标。
第一个信封(商务及技术文件)评审结束后,招标人在电子化交易平台对通过投标文件第一个信封(商务及技术文件)评审的投标文件第二个信封(报价文件)进行开标。
4.第二个信封评审。
评标委员会按下列公式计算出评标价,并填写价格比较一览表。
各投标人的评标价=修正后的投标报价-暂估价-暂列金额(不含计日工总额)
修正投标报价的方法参照附件1相关规定。
评标委员会发现投标人的报价明显低于其他投标报价,使得其投标报价可能低于其个别成本的,应要求该投标人作出书面说明并提供相应的证明材料。投标人不能合理说明或不能提供相应证明材料的,由评标委员会认定该投标人以低于成本报价竞标,并否决其投标。
三、中标候选人的确定
评标委员会评审产生的中标候选人中,有投标报价低于有效投标人投标报价算数平均值10%以上的,则需向评标委员会做出说明,否则作否决投标处理。若评标委员会对其所做说明未采信的,亦做否决投标处理。若评标委员会对其所做说明采信且中标,中标金额低于最高投标限价不满10%的,履约担保按照不超过中标合同金额的10%提交;中标金额低于最高投标限价10%以上的,履约担保按照最高投标限价减去中标合同金额后的差额提交。
除招标人授权评标委员会直接确定中标人外,评标委员会按照各投标人评标价由低到高的顺序推荐中标候选人,并标明排序。
