
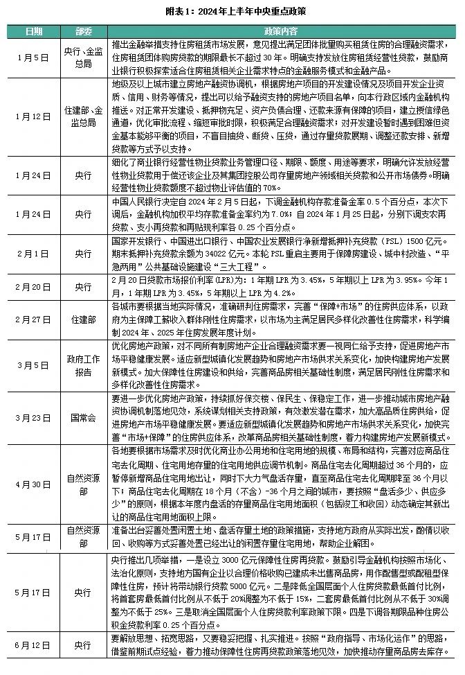
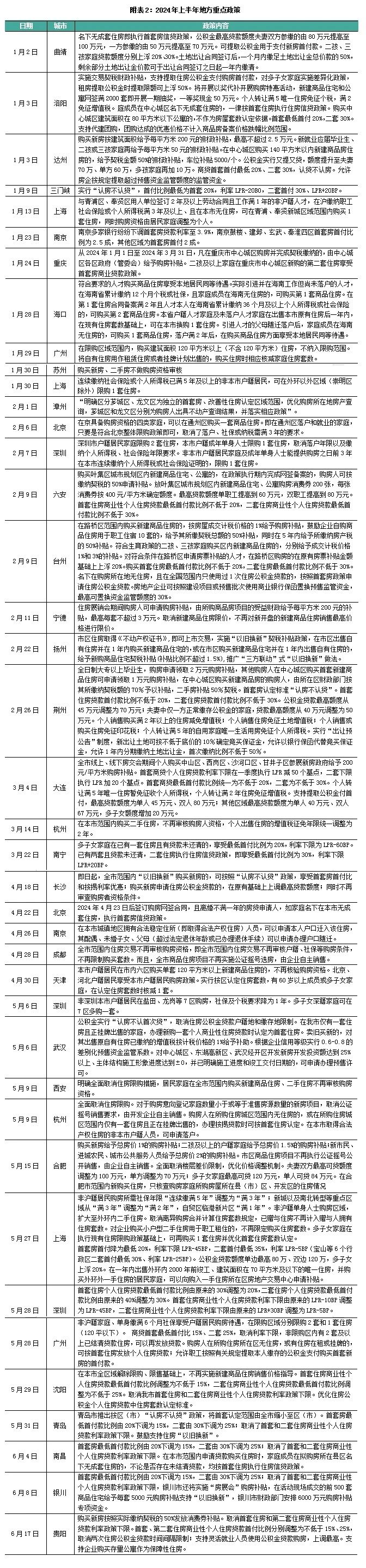
◎ 文 / 克而瑞研究中心 2024年上半年,房地产政策主基调延续宽松,4月政治局会议以来,政策侧重点转向“去库存”。居民信贷政策迎来史诗级利好,首付比例低至15%、取消房贷利率下限。房地产融资协调机制建立并加速推进,白名单项目已获批近万亿融资额度。央行推出再贷款工具支持地方国资收储存量商品房,各地推进住房“以旧换新”。上半年地方222省市341次政策宽松,购房限制性政策持续松绑,财税端购房激励政策批量发布。 展望未来,中央层面将拓宽思路,推出更多去库存政策举措,例如引入专项债作为地方回收闲置土地的资金支持,再比如减免契税、增值税、个税等各类涉房交易税费促进住房消费,另一方面,着力推动再贷款、白名单等已出台政策落地见效。地方层面,北京、上海、广州、深圳等4个一线城市调控政策还有显著的松绑空间,其他城市需求端政策重心将由解绑交易限制逐渐转向加码购房激励政策,供给端,放松容积率、备案价格、预售资金留存比例等限制,多措并举鼓励高品质住宅供给,以需定购推进收购存量住房用作保障性住房,进而完善“市场+保障”供应体系。 上半年,央行、金监总局等部门持续推出多项金融举措,下调最低首付比旨在降低购房门槛,取消房贷利率下限、下调公积金贷款利率、LPR降息等,意在减轻居民按揭负担。 第一,下调最低首付比例至首套15%、二套25%。5月17日,央行将首套、二套房首付比例下限再下调5个百分点,调整后分别为15%、25%。此后据统计,山东、福建、河南等超22个省份已经落地执行,全国超过200个城市15%首套房最低首付比例。 第二,取消房贷利率政策下限。此前全国首套房贷款利率下限为LPR-20BP,二套房为LPR+20BP,5月17日以后,不再设置全国层面首套房和二套房贷款利率政策下限。截至目前,全国超250城已取消房贷利率下限。国家金监总局数据显示,今年5月份首套房贷平均利率3.45%,二套房贷平均利率3.9%,分别比上年同期下降0.55和1个百分点。 第三,公积金贷款利率下调25BP。调整后,首套房公积金贷款利率为5年以下2.35%、5年以上2.85%,二套公积金利率5年以下2.775%、5年以上3.325%。 第四,5年期LPR利率下调25BP。2月20日,央行公布1年期LPR为3.45%,上次为3.45%;5年期以上LPR为3.95%,上次为4.2%。此次降息的节点基本符合市场预期,但降息幅度远超预期,25个基点的降幅创创LPR机制设立以来之最。作为利率锚的5年期LPR下调将直接带动房贷利率下行,对于新增按揭贷款者而言可以有效减少月供和利息支出,对于存量房贷而言,利率也将在重新定价日调整,有利于减负担、促消费。 值得一提的是,随着居民住房信贷政策的全方位松绑,一些地方出现了首付折上折、5年零月供、先息后本、高评高贷等非常规操作。比如胶州家庭首套房首付可以先交50%,剩下的50%缓交1-2年,首付比例低至7.5%,再比如成都和昆明部分项目和商业银行推出了“先息后本”政策,前期仅需偿还当月利息,后期剩余本金按常规等额本金或等额本息方式还款。 5月17日,央行设立3000亿元保障性住房再贷款,支持地方国企收储存量房。再贷款利率1.75%,期限1年,可展期4次,发放对象包括国开行、邮政储蓄银行等21家全国性银行。人民银行按照贷款本金的60%发放再贷款,可带动银行贷款5000亿元,支持地方国有企业以合理价格收购已建成未出售商品房,用作配售型或配租型保障性住房。按照保障性住房是用于满足工薪收入群体刚性住房需求的原则,严格把握所收购商品房的户型和面积标准。城市政府选定地方国有企业作为收购主体,该国有企业及所属集团不得涉及地方政府隐性债务,不得是地方政府融资平台,同时应具备银行授信要求和授信空间,收购后迅速配售或租赁。 6月12日,央行召开保障性住房再贷款工作推进会,提出要加强统筹协调,建立工作专班,地方政府在权限内给予适当的政策支持,降低实施主体经营成本。对于有意愿的城市政府,央行建议确定1~2家具有较强专业化运营能力的地方国企作为收购主体,建立项目筛选、购买和分配等环节制度,严格规范化运营,在地方权限内安排适当的财税政策支持,动态掌握保障性住房配售和配租的需求,指导收购主体市场化选择收购对象和合作银行,此外,加强对收购主体贷款资金和房企出售所得资金的用途监管,督促其遵循法律规定和协议约定。 6月20日,住建部会议明确存量房收储支持范围扩大至县级市。住建部召开收购已建成存量商品房用作保障性住房工作视频会议,会议强调,市县要细致摸排本地区保障性住房需求底数和已建成存量商品房情况,合理确定可用作保障性住房的商品房房源,提前锁定保障性住房需求,做到收购主体规范、收购过程规范、配售配租规范,做到收购的已建成存量商品房户型面积合适、价格合适、位置合适。 地方层面,据统计,政府收储存量住房模式已在全国至少23个重点城市落地,比如郑州宣布,将通过城市发展集团收购二手房5000套,杭州市临安区也发布存量房收储公告,决定收购1万平方米房源,用作公共租赁住房,广州增城区拟公开购买2.07万平方米商品房作为广汕铁路项目的安置房,房源交易单价原则上为“土地成本+建安成本”。 此外,与政府收储去库存目的相类似,至少75个城市推出住房“以旧换新”政策,操作模式主要有以下几种:第一种,代售模式,最为常见,已在上海、深圳等40个城市推行。即房企、中介、购房者签订新房认购和二手房优先卖协议,如果在约定周期内二手房成功售出,则新房认购协议生效,反之则协议失效,购房者无需承担违约责任。 第二种,旧房换购模式,南京、郑州等20城已落地。通常有政府平台、新房开发商、购房者、住房管理部门四方参与。流程为先由购房者选定意向新房,再由评估机构完成旧房价值评估,之后由住房管理部门完成对存量住房抵押担保情况的初审,并签订四方换新协议,而后由平台公司收购存量住房,同时购房者与开发商签订新房买卖合同,最后再完成一系列登记交接手续。 第三种,发放换新补贴,沈阳、苏州等13城实行。也就是出售旧房并购买新房,可以获得相应财政补贴。补贴计量方式主要有3种:一是税费补贴,比如常熟按购房时段补贴50%-80%的契税,再比如襄阳对已缴增值税按计税价格的1.5%给予补贴;二是按新房面积补贴,比如沈阳补贴100元/平方米;三是按套补贴,比如中山不论面积、地段,每套补贴2000元电子消费券。 第四种,“旧转保”,由肇庆首创。即国资统租存量房源用于保障性住房运营,和换购模式不同,“旧转保”并不买断旧房所有权,而是一次性支付5-10年的租金,对于房源的要求也不低,比如肇庆规定房源面积以40-70平为主、不超过90平方米,优先考虑楼龄较短的房屋。 2024年上半年,地方购房限制性政策持续松绑,全国仅剩余北上广深津及海南省6地仍在执行住房限购,财税端购房激励政策批量发布,购房补贴、税费减免、以旧换新等政策力度范围持续加大。据CRIC统计,全国至少222个省市341次出台宽松及激励性购房政策,频次同比增长71%,但与2023年下半年相比下降24%。 聚焦需求端政策内容,主要包括以下几方面:第一,北上广深等22城放松限购,例如上海非沪籍居民购房社保年限由5年降为3年,外围地区降至1-2年,允许非沪籍单身人士购买外环外新房和全域二手房,放松赠与、离异等限购政策。第二,北上广深等62省市放松限贷,比如深圳将最低首付比由首套30%、二套40%分别调降至20%、30%,青岛、苏州等将首套认定范围缩小至区;第三,沈阳、大理等10城放松限价,比如沈阳明确不再实施新建商品住房销售价格指导,大理实行商品房“优质优价”管理,回归其商品属性;第四,惠州、珠海等7城放松限售,珠海等全面解除限售;第五,上海、广州等154省市放松公积金贷款,比如广州允许提取公积金付首付,上海公积金贷款额度上调至个人80万、家庭160万;第六,杭州、重庆等7城减免交易税费,杭州个人出售住房的增值税征免年限统一调整为2年,不再要求“唯一住房”;第七,上海、苏州等111城发布购房补贴,比如上海出售外环内70以下高房龄唯一住房,再购买外环外新房可享受2-3万元购房补贴,杭州临平区购房分档补贴30%-50%契税;第八,杭州、南京等9城放松落户,南京、合肥等实行购房即可落户。 目前,全国绝大多数二三线城市已经全面放开住房交易限制,可以预见的是,尚未取消限购的天津、海南大概率也将跟进解绑,北京、上海、广州、深圳等4个一线城市调控政策还有显著的松绑空间,尤其是北京,5.17至今政策暂未调整,未来限购区域范围、非京籍购房社保要求、首付比例、房贷利率下限、多孩套数认定等方面政策有望优化。其他城市需求端政策重心将由解绑交易限制逐渐转向加码购房激励政策,加大购房补贴力度、减免住房交易税费、推行房票安置、真金白银支持“以旧换新”等都是可选项。 供给端,完善“保障+市场”体系建设,市场层面,引导鼓励高品质住宅产品开发,比如放开郊区供地1.0容积率限制,优化架空层、阳台等空间以及社区公共配套设施的指标计算规则,适度调降高品质项目预售资金监管留存比例,鼓励优质优价,不再实施新房价格指导。保障层面,以需定购推进收购存量住房用作保障性住房,合理确定收购商品房户型、面积标准,用好再贷款资金支持,加强对收购主体贷款资金和房企出售所得资金用途监管。 本文为《2024上半年中国房地产总结与展望:政策篇》删减版 完整版专题购买请咨询:021-60867863 吴经理







排版 | 鸟姐