— 01—
中央明确消化存量优化增量,地方调控再掀松绑热潮
2024年4月,我国房地产政策再掀放松浪潮。中央层面,中央政治局会议提出,在坚持防范化解房地产风险、持续做好保交楼工作的同时,统筹研究消化存量房产和优化增量住房的政策措施;自然资源部发文明确,各地要坚持以人定房,以房定地,统筹“市场+保障”的住宅用地供应安排,完善对应商品住宅去化周期、住宅用地存量的住宅用地供应调节机制。
地方层面,本月地方出台房地产调控政策66条,为2024年单月新高。其中,宽松性政策60条,中性政策2条,紧缩性政策4条。从调控内容来看,除三四线城市常态化的加大住房公积金政策支持和发放购房财税补贴类政策外,热点城市如长沙、成都、北京、天津等均对住房限购政策作了进一步优化,郑州、长沙、深圳、南京等多地推出住房“以旧换新”“以小换大”类活动,房地产政策宽松预期持续增强。本期报告主要对4月房地产行业政策进行梳理,并作解析。

— 02—
中央政策:防范化解房地产风险,统筹研究消化存量房地产和优化增量住房的政策措施

4月资金面较为稳定,资金利率中枢整体下行。公开市场操作方面,4月共有8820亿元逆回购到期,投放规模为4820亿元,净回笼4000亿元;4月15日,MLF投放1000亿元,4月17日到期量1700亿元,净回笼700亿元;国库定存到期量1500亿元,投放量700亿元,净回笼800亿元。资金利率方面,除了R001和隔夜SHIBOR较上月略有反弹以外,4月DR007和R007全月均值较上月分别下行1.6BP和15.2BP至1.88%和1.96%;流动性分层现象有所缓解,隔夜、7天和14天的R利率和DR利率利差较上月均有缩小。LPR方面,1年期LPR及5年期以上LPR分别维持3.45%、3.95%不变。
在房地产方面,4月30日中央政治局会议作出重要部署,重点聚焦两个方面:一是持续防范化解房地产风险,压实地方政府、房地产企业、金融机构各方责任,切实做好保交楼工作;二是结合房地产市场供求变化和人民群众对优质住房的新期待,统筹研究消化存量房产和优化增量住房的政策措施,抓紧构建房地产发展新模式,促进房地产高质量发展。自然资源部发文明确,各地要立足当地经济社会发展、市场实际需求以及资源、环境、人口等约束条件,以人定房,以房定地,统筹“市场+保障”的住宅用地供应安排,完善对应商品住宅去化周期、住宅用地存量的住宅用地供应调节机制。此外,国家统计局副局长表示,我国房地产市场是有支撑的,随着人们生活水平的提高和城镇化的深入推进,市场改善性需求、刚需都还比较大,我国房地产市场仍然具有持续健康发展的支撑条件,要理性看待房地产这一轮的调整。
— 03—
地方政策:重点城市限购政策持续优化,地方调控再迎密集松绑

(2)公积金政策

(3)人口人才政策

(4)其他政策




(2) 市场监管政策

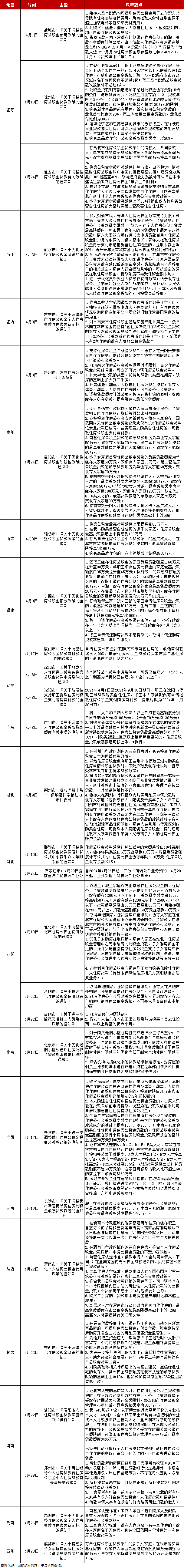
中房研协测评研究中心监测统计,2024年4月,地方出台房地产调控政策66条,为今年单月新高。其中,宽松性政策60条,主要涉及优化住房信贷政策、放宽限购、推行房票安置、鼓励“以旧换新”、发放购房补贴、加大住房公积金贷款支持、支持房企及房地产项目合理融资需求等;中性政策2条,主要涉及保障性住房建设和“三旧”改造工作;紧缩性政策4条,主要涉及房地产市场秩序规范和商品房预售资金监管等。总的来看,本月地方房地产政策再迎密集调整优化,除三四线城市常态化的加大住房公积金政策支持和发放购房补贴类政策外,热点城市如长沙、成都、北京、天津等则是对限购等核心政策进行了较大力度优化,进一步彰显了房地产政策的宽松导向。

在行政干预方面,核心举措主要包括优化住房信贷政策、放宽限购、推行房票安置、发放购房补贴、鼓励“以旧换新”、加大住房公积金贷款支持、支持房企及房地产项目合理融资需求等。典型代表有:长沙、成都不再审查购房资格,即全面取消限购政策;北京允许符合条件的居民家庭或成年单身人士在五环外新购买1套商品住房(包括新建商品住房和二手住房);天津提出北京、河北省户籍居民和在北京、河北就业人员在津购房可享本市户籍居民购房政策,同时,取消市内六区120平方米以上商品房购房资格核验;福州市五城区首套房商业贷款最低首付比例下调至20%、二套房最低首付比例下调至30%等。此外,贵阳、南昌、福州、泰州、常州、芜湖、沈阳、本溪、丹东、徐州等多地阶段性取消首套房贷利率下限;义乌、丽水、潍坊、鄂州等多地推行“房票”安置政策;郑州、银川、鄂州、长沙、深圳、大连、南京市江宁区、新乡市延津县等多地鼓励或开展“以小换大”“以旧换新”活动;郑州、大连、鄂州、长沙市望城区、南京市江宁区、新乡市延津县等多地发布了购房补贴类政策。
在住房公积金政策支持方面,核心举措主要包括上调公积金最高贷款额度、降低公积金贷款最低首付比例、放宽公积金贷款申请限制和提取限制等。典型代表有:淮安将单方缴存的最高贷款额度由40万元提高至60万元,双方缴存的最高贷款额度由60万元提高至80万元,将多子女家庭贷款最高额度上浮30%政策由仅支持购买首套自住住房扩大至购买第二套改善性自住住房;丽水全面取消保留金额政策,新市民、青年人购买自住住房申请公积金贷款最高额度上浮20%;贵阳取消两次住房公积金贷款间隔时间限制,支持住房公积金“既提又贷”,并将异地贷款的类型在期房、现房的基础上扩大到二手房;潍坊将住房公积金最高贷款额度上调至80万元,将多子女家庭最高额度上提至100万元,将高层次人才最高贷款额度上提至160万元;厦门将公积金贷款最低首付比例下调至20%,将二套房最低首付比例下调至30%;广州将“一人”和“两人或两人以上”贷款最高额度分别由原来的60万元和100万元,提升至70万元和120万元等。
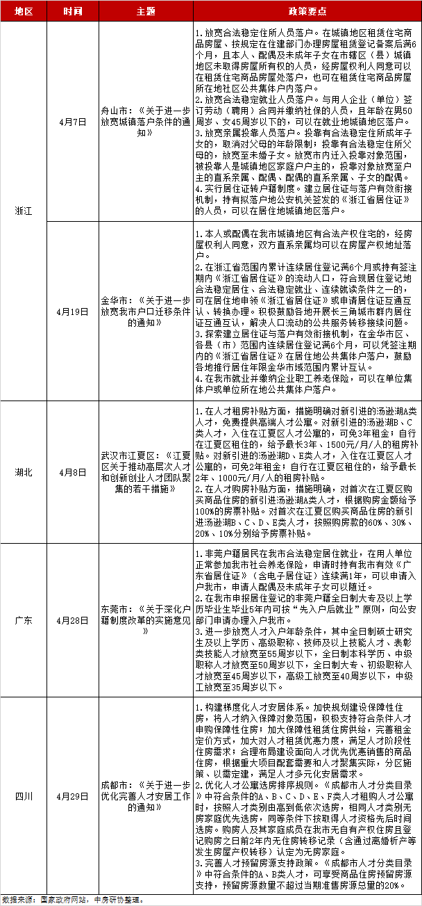
在人口人才方面,核心举措主要包括放宽落户限制、发放人才购房补贴等。典型代表有:舟山放宽合法稳定住所人员落户,房屋租赁登记备案满6个月即可申请落户,同时,放宽合法稳定就业人员落户、放宽亲属投靠人员落户、实行居住证转户籍制度等;东莞深化户籍制度改革,非莞户籍全日制大专及以上学历毕业生毕业5年内可按“先入户后就业”原则申请落户,在东莞稳定居住就业缴纳社会养老保险且居住证满1年可申请落户,配偶及未成年子女可随迁;武汉市江夏区对首次在江夏区购买商品住房的新引进汤逊湖A类人才,根据购房金额给予100%的房票补贴,对首次在江夏区购买商品住房的新引进汤逊湖B、C、D、E类人才,按照购房款的60%、30%、20%、10%分别给予房票补贴;成都市从构建梯度化人才安居体系、优化人才公寓选房排序规则、完善人才预留房源支持政策等方面进一步优化完善人才安居工作。
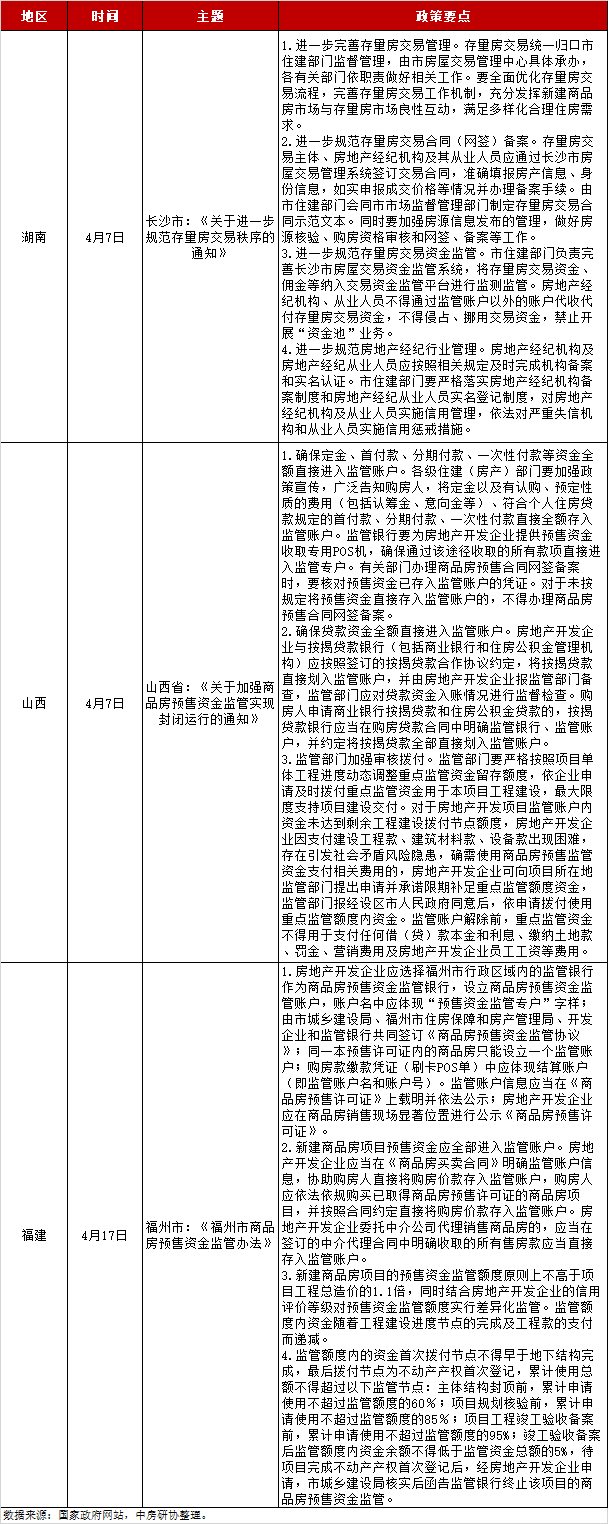
中性政策主要涉及保障性住房建设管理和“三旧”改造工作。典型代表有:南宁出台保障性住房项目认定及运营管理工作的通知,明确保障性租赁住房项目认定范畴、建设或运营主体、面积标准、租金标准、供应对象等多方面内容;广州发布旧村庄旧厂房旧城镇改造实施办法,明确“三旧”改造工作应当先补偿、后搬迁,先行启动安置房建设,及时妥善做好搬迁安置工作,经依法批准收回集体土地使用权后,原集体土地使用权人在规定期限届满后拒不交回的,由负责组织实施“三旧”改造的区人民政府依法予以处理;经处理仍无法收回的,申请人民法院按照国家有关规定强制执行。
紧缩性政策主要涉及房地产市场秩序整治和商品房预售资金监管等。典型代表有:长沙提出规范存量房交易秩序,并具体从进一步完善存量房交易管理、规范存量房交易合同备案、规范存量房交易资金监管、规范房地产经纪行业管理等方面开展工作;山西加强商品房预售资金监管实现封闭运行,提出确保定金、首付款、分期付款、一次性付款等资金全额直接进入监管账户,确保贷款资金全额直接进入监管账户,监管账户解除前,重点监管资金不得用于支付任何借(贷)款本金和利息、缴纳土地款、罚金、营销费用及房地产开发企业员工工资等费用;福州发布商品房预售资金监管办法,要求房企设立商品房预售资金监管账户,新建商品房项目预售资金应全部进入监管账户,结合房地产开发企业的信用评价等级对预售资金监管额度实行差异化监管等。此外,广州宣布停止新的公寓等类住宅项目的规划审批,后续的土地出让,原则上需设定商业、办公及新型产业类项目的自持比例和自持年期。
4月重要事项复盘

重点40城现行房地产核心政策一览

根据中房研协测评研究中心监测统计,截至2024年4月30日,40个重点城市中:
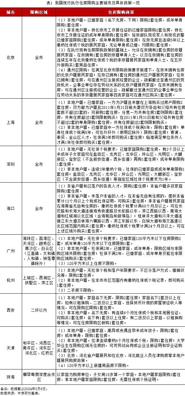
(1)限购方面,执行全域限购政策的城市有4个,分别为北京、上海、深圳、海口;执行区域限购政策的有4个,分别为广州、西安、杭州、天津;其他32个城市均不限购。
(2)限售方面,执行限售政策的城市有15个,其中,北京、上海、杭州、海口及厦门部分楼盘限售期最长达到5年,厦门特殊楼盘限售期最长达到8年。
(3)限地价方面,土地拍卖仍设定最高限价的城市有3个,分别为北京、上海、深圳,其他城市已基本取消土地最高限价。
(4)较上月相比,本月北京、成都、长沙、天津在住房限购方面进行了宽松。其中,北京市允许符合条件的居民家庭或成年单身人士在五环外新购买1套商品住房(包括新建商品住房和二手住房);天津提出北京、河北省户籍居民和在北京、河北就业人员在津购房可享本市户籍居民购房政策,并取消了市内六区120平方米以上商品房限购;成都、长沙全面取消限购。

根据中房研协测评研究中心监测统计,截至2024年4月30日,40个重点城市中:
(1)40个城市均已跟进“认房不认贷”政策,即居民家庭(包括借款人、配偶及未成年子女)申请贷款购买商品住房时,家庭成员在该市名下无成套住房的,不论是否已利用贷款购买过住房,银行业金融机构均按首套住房执行住房信贷政策;
(2)40城二手房交易中,北京普通住宅满两年免征增值税,非普通住宅满两年征收差额增值税,满五唯一免征个人所得税;上海、深圳普通住宅满五年免征增值税,非普通住宅满五年差额征收增值税,满五唯一免征个人所得税;其他城市二手房交易基本执行满两年免征增值税、满五唯一免征个人所得税政策。
(3)较上月相比,本月贵阳、南昌、福州、常州、沈阳提出阶段性取消首套房商业性个人贷款政策利率下限。
房地产政策展望
4月30日,中央政治局会议指出,要靠前发力有效落实已经确定的宏观政策,实施好积极的财政政策和稳健的货币政策;要灵活运用利率和存款准备金率等政策工具,加大对实体经济支持力度,降低社会综合融资成本;要积极扩大国内需求,落实好大规模设备更新和消费品以旧换新行动方案等。宏观政策的连续性得到有效保证。在短期流动性方面,截至5月28日,逆回购将有5620亿元到期,MLF将有1000亿元到期,国库定存将有500亿元到期,共计有7120亿元到期量。据国泰君安研究测算,结合现金漏损、外汇占款,财政存款、缴准压力、公开市场到期量等因素,若央行不进行任何公开市场对冲,2023年5月流动性有约7803亿元的缺口,在稳健货币政策基调下,预计央行仍将通过公开市场操作进行适量操作,流动性预期趋向中性偏宽。
在房地产方面,中央政治局会议明确了两个方面的工作重点。一是持续防范化解房地产风险,其中主要涉及房企融资协调机制完善、房地产项目白名单支持政策落实、房企资金监管优化、房企债务重组及兼并购推进等工作,保交楼仍是重中之重。二是消化存量住房、优化增量住房,其中主要涉及进一步激发市场刚性和改善性住房需求、加大高品质住房供给、完善“市场+保障”的住房供应体系等工作。
根据CRIC统计数据,4月我国房地产市场继续保持低位运行。TOP100房企实现操盘金额3121.7亿元,环比下降12.9%、同比下降44.9%,单月业绩规模仍保持在历史较低水平。重点30城商品住宅新增供应930万平方米,环比下降20%、同比下降43%,为2019年以来同期最低值;成交978万平方米,环比下降17%、同比下降43%,市场总体仍显颓势。随着“430”中央政治局会议明确房地产工作方向,后续地方政策将重点围绕“防风险、去库存、优供给”发力。“防风险”方面,需聚焦优化房企资金监管、满足房企合理融资需求、支持房企债务重组和兼并购等,支持房地产项目“白名单”扩容和协助资金落实,积极推进“保交楼保民生保稳定”工作。“去库存”方面,需进一步减少限购限贷等行政限制、减轻居民首付压力、降低居民购房成本等,进一步激发市场刚性和改善性住房需求,同时,探索存量房转保障性住房实施路径。“优供给”方面,既要加快建立“人、房、地、钱”要素联动机制,统筹“市场+保障”的住宅用地供应安排,又要增加优质土地供给和高品质住房供给,强化科技赋能,构建住房全生命周期品质保障体系,建造绿色、低碳、智能、安全的好房子等。