— 01—
本月楼市政策聚焦
中央定调标本兼治化解房地产风险,杭州、北京住房限购政策进一步优化
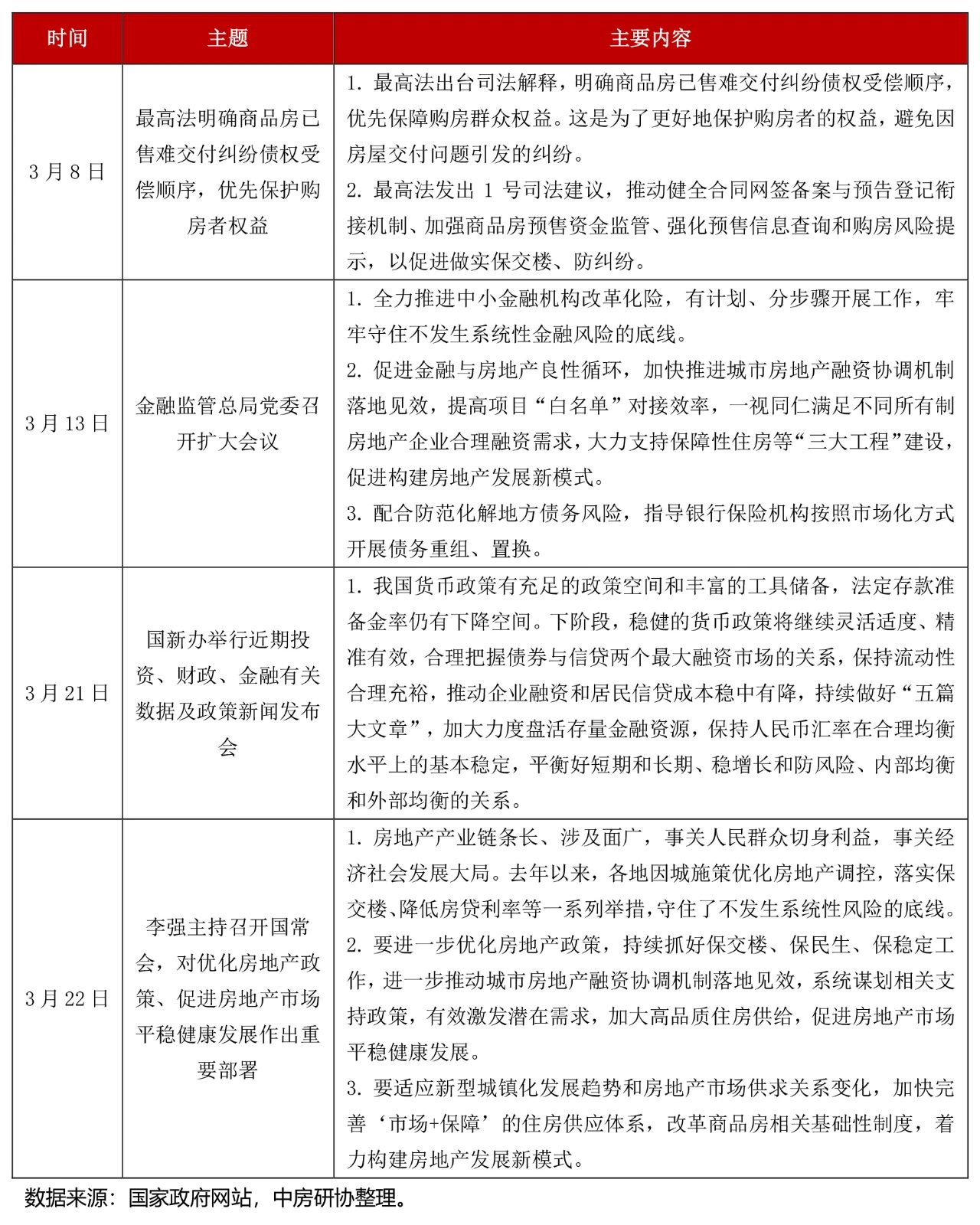
2024年3月,我国房地产政策环境持续宽松。中央层面,2024年政府工作报告提出优化房地产政策、标本兼治化解房地产风险;国务院常务会议要求持续抓好保交楼、保民生、保稳定工作,加快完善“市场+保障”的住房供应体系,改革商品房相关基础性制度;最高法明确商品房已售难交付纠纷债权受偿顺序,优先保障购房群众权益;金融监管总局要求加快推进城市房地产融资协调机制落地见效,提高项目“白名单”对接效率,大力支持保障性住房等“三大工程”建设等。
地方层面,本月地方出台房地产调控政策45条,环比小幅增加。其中,宽松性政策40条,中性政策1条,紧缩性政策4条。从调控内容来看,杭州二手房限购全面取消、北京取消“离异3年内不得在京购房”限制、深圳及上海优化调整商品房“7090”政策等引发市场关注,三四线城市则继续以发放购房财税补贴和加大公积金住房贷款支持为主。本期报告主要对3月房地产行业政策进行梳理,并作解析。

— 02—
中央政策:标本兼治化解房地产风险,持续做好保交楼、保民生、保稳定工作

3月资金面整体维持紧平衡。公开市场操作方面,3月4810亿元MLF到期,央行投放规模为3870亿元,净回笼940亿元,为2022年11月以来首次净回笼;逆回购投放9710亿元,当月有15220亿元逆回购到期,净回笼5510亿元,月末逆回购余额降至8500亿元,为2023年8月以来月末最低水平,但值得注意的是,3月25日-3月31日,央行逆回购净投放8300亿元,呵护跨季资金面态度明显。此外,央行开展800亿元国库现金定存操作,当月到期规模500亿元,净投放300亿元。资金利率方面,DR001月内最高1.777%,DR007月内最高2.0147%,资金利率中枢均较2月震荡调整,整体前松后紧。LPR方面,1年期LPR及5年期以上LPR分别维持3.45%、3.95%不变。
在房地产方面,2024年政府工作报告提出要标本兼治化解房地产风险,明确了优化房地产政策、一视同仁支持不同所有制房企合理融资需求、加快构建房地产发展新模式、加大保障性住房建设和供给、完善商品房相关基础性制度等多方面工作重点。3月22日国务院常务会议指出,房地产产业链条长、涉及面广,事关人民群众切身利益,事关经济社会发展大局,要进一步优化房地产工作,持续抓好保交楼、保民生、保稳定工作,进一步推动城市房地产融资协调机制落地见效,要加快完善‘市场+保障’的住房供应体系,改革商品房相关基础性制度,着力构建房地产发展新模式等。此外,最高法出台司法解释,明确商品房已售难交付纠纷债权受偿顺序,优先保障购房群众权益;金融监管总局党委召开扩大会议,要求加快推进城市房地产融资协调机制落地见效,提高项目“白名单”对接效率,一视同仁满足不同所有制房地产企业合理融资需求,大力支持保障性住房等“三大工程”建设等。
— 03—
地方政策:一线城市宽松调控“小步快走”,三四线城市财税补贴和住房公积金政策持续发力
1. 宽松性政策
(1)行政干预政策







宽松仍是楼市调控主旋律,北京、杭州等重点城市限购政策继续优化引关注
中房研协测评研究中心监测统计,2024年3月,地方出台房地产调控政策45条,较上月略有增加。其中,宽松性政策40条,主要涉及优化住房信贷政策、发放购房补贴、鼓励房票安置、加强住房公积金贷款政策支持、鼓励支持房企合理融资需求等;中性政策1条,主要涉及公共租赁住房建设管理;紧缩性政策4条,主要涉及房贷利率上调、房地产市场秩序整治等。总的来看,宽松仍是调控主旋律,同时,杭州全面取消二手房限购、北京废止“离异3年内不得在京购房”、上海及深圳优化“7090政策”等引发市场关注,也体现了各地根据自身房地产市场情况所作出的积极调整,二线城市全面取消限购正加快,一线城市宽松调控“小步快走”。

在行政干预方面,核心举措主要包括优化住房限购和信贷政策、发放购房财税补贴、鼓励房票安置、鼓励支持房企合理融资需求等。典型代表有:杭州取消二手房购房资格审核,并将个人出售住房的增值税免征年限统一调整为2年;北京取消“离异3年内不得在京购房”的规定;中山明确购买商品房无须提供个人住房证明;佛山开展新建商品房“带押过户”;新余、青岛等地阶段性取消首套住房商业性个人住房贷款利率下限;哈尔滨、杭州、长沙、新疆等多地加快建立房地产融资协调机制;新乡、大连、丰城、五指山、日照、哈尔滨、淮南市寿县、绍兴市新昌县、丽水市莲都区等多地发布购房补贴政策等。
在住房公积金政策支持方面,核心举措主要包括上调公积金最高贷款额度、降低公积金贷款最低首付比例、放宽公积金贷款申请限制和提取限制等。典型代表有:贵阳取消异地贷款户籍限制,贷款房屋类型由新建商品住房扩大至二手房;苏州明确公积金提取及贷款业务支持房票安置、住房以旧换新等;天津首套房公积金贷款最低首付比例降至20%,二套房最低首付比例降至30%;烟台、淄博将个人住房贷款最高额度由60万元提高至80万元;眉山将公积金住房消费提取“夫妻互助”调整为“三代共用”,并将适用范围由本市扩大至成德眉资,同时,将单缴存职工家庭最高贷款额度由40万元上调至50万元,将双缴存职工家庭最高贷款额度由50万元上调至60万元等。
在人口人才方面,核心举措主要包括发放人才购房补贴、加大安居房源供给等。典型代表有:上海市青浦区发布青峰人才政策2.0版,提出力争3年内筹措安居房源5万套,并对各类人才个体给予购房补贴支持,如对毕业三年内优秀青年人才给予最高5万元租房补贴;对35周岁及以下优秀硕士和45周岁及以下优秀博士给予最高50万元购房补贴等;哈尔滨按照博士毕业生10万元、硕士毕业生5万元、本科毕业生及大中专毕业生(含技工院校预备技师班、高级工班毕业生)3万元的标准,给予一次性购房补贴;日照明确各类单位全职引进并正常缴纳社会保险的全日制本科以上毕业生和单位急需并代为申请的各类人才,在日照市首次购买商品住房可申请青年人才购房优惠券,补贴数额为购房款总额的20%,购买现房并直接办证的,优惠券可用于抵顶首付款的50%等。
紧缩性政策主要涉及房贷利率上调和房地产市场秩序整治。典型代表有:惠州将首套房贷利率下限由LPR-50BP回调至LPR-35BP,即由3.45%回调至3.6%;三亚开展商品房代理预(销)售专项整治,整治范围为市行政区域内进行预售、销售的商品房项目案场;深圳规范通过转租或受托经营方式开展业务的企业机构运营,对相关经营资质、租金与押金收取、广告信息等内容进行检查和监管;长沙成立房地产市场秩序专项整治工作领导小组,重点整治以牟取不正当利益为目的,提出超合同约定、超项目规划、超整改范畴的各类违法违规行为等。
3月重要事项复盘

重点40城现行房地产核心政策一览

根据中房研协测评研究中心监测统计,截至2024年3月31日,40个重点城市中:
(1)限购方面,执行全域限购政策的城市有4个,分别为北京、上海、深圳、海口;执行区域限购政策的有6个,分别为广州、成都、西安、杭州、长沙、天津;其他30个城市均不限购。
(2)限售方面,执行限售政策的城市有15个,其中,北京、上海、杭州、海口及厦门部分楼盘限售期最长达到5年,厦门特殊楼盘限售期最长达到8年。
(3)限地价方面,土地拍卖仍设定最高限价的城市有3个,分别为北京、上海、深圳,其他城市已基本取消土地最高限价。
(4)较上月相比,本月北京、杭州在住房限购方面进行了定向宽松。其中,北京市取消“离异3年内不得在京购房”的规定;杭州市核心四区新房限购政策不变,二手房限购全面取消。

根据中房研协测评研究中心监测统计,截至2024年3月31日,40个重点城市中:
(1)40个城市均已跟进“认房不认贷”政策,即居民家庭(包括借款人、配偶及未成年子女)申请贷款购买商品住房时,家庭成员在该市名下无成套住房的,不论是否已利用贷款购买过住房,银行业金融机构均按首套住房执行住房信贷政策;
(2)40城二手房交易中,北京普通住宅满两年免征增值税,非普通住宅满两年征收差额增值税,满五唯一免征个人所得税;上海、深圳普通住宅满五年免征增值税,非普通住宅满五年差额征收增值税,满五唯一免征个人所得税;其他城市二手房交易基本执行满两年免征增值税、满五唯一免征个人所得税政策。
(3)较上月相比,本月青岛提出阶段性取消首套房商业性个人贷款政策利率下限。
房地产政策展望
3月21日,国新办举行近期投资、财政、金融有关数据及政策新闻发布会。会上提出,我国货币政策有充足的政策空间和丰富的工具储备,法定存款准备金率仍有下降空间。下一步,稳健的货币政策将继续灵活适度、精准有效,合理把握债券与信贷两个最大融资市场的关系,保持流动性合理充裕,推动企业融资和居民信贷成本稳中有降。在短期流动性方面,截至3月29日,4月共有8500亿元逆回购到期和1700亿元1年期MLF到期,整体到期压力不大,资金面延续紧平衡的概率较高。
在房地产方面,2024年政府工作报告定调要标本兼治化解房地产风险,并明确了优化房地产政策、一视同仁支持不同所有制房企合理融资需求、加大保障性住房建设和供给、加快构建房地产发展新模式等后续多方面工作重点。此外,3月22日召开的国务院常务会议也对房地产工作作出了重要部署,包括“进一步推动城市房地产融资协调机制落地见效,系统谋划相关支持政策,有效激发潜在需求,加大高品质住房供给”和“加快完善‘市场+保障’的住房供应体系,改革商品房基础性制度”等,房地产供给侧改革有望加快。
根据CRIC统计数据,3月我国房地产市场整体保持低位运行。TOP100房企实现销售操盘金额3583.2亿元,环比上升92.8%,同比下降45.8%,单月业绩规模仍处于历史较低水平。重点30城商品住宅新增供应1107万平方米,环比上升207%,同比下降45%,处于近六年来同期最低位;成交1085万平方米,环比上升110%、同比下降52%,市场修复不及预期。结合中央提出进一步优化房地产政策、标本兼治化解房地产风险,地方或将再次迎来一波调控放松潮。在供给侧,城市房地产融资协调机制加快建立,会有更多房地产项目进入“白名单”,相关支持资金筹集、发放及使用监管等需进一步加强落实。同时,重点城市保障性住房建设需再提速,更好地满足多样化住房需求。在需求侧,购房限制性政策有望加快优化乃至撤销,房产交易成本、房贷利率等仍有下降空间。值得注意的是,发放购房补贴作为近年来地方吸引人才流入、提振楼市需求的常用手段,受财政收支入不敷出等因素影响,部分城市已出现兑付困难等情况,各地后续政策仍需因地制宜、量力而行,让稳预期、提信心落到实处。
来源:中房网