一视同仁支持不同所有制房企融资稳主体,房地产融资协调机制加速落地。构建房地产发展新模式,建立要素联动机制、补齐保障短板开启双轮驱动。
2024年3月4日-3月11日,全国两会召开,期间,《政府工作报告》、民生主题记者会、代表委员议案提案等都重点提及房地产行业。“两会”对今年的房地产工作做了哪些重要部署?怎样理解房地产发展新模式?保障房建设、城中村改造等重点工程的预期规模、效应和进展如何?
一、防风险、稳市场、促转型,促进房地产市场平稳健康发展(本节有删减)
(一)一视同仁支持不同所有制房企融资稳主体,房地产融资协调机制加速落地(略)
(二)摸底需求规模、编制住房发展规划,因城施策调控松绑兼财税刺激稳市场
《政府工作报告》提出“满足居民刚性住房需求和多样化改善性住房需求。”“减少限制性措施,更好满足人民群众改善生活需要。”近期住建部部长倪虹也表示“已经充分赋予城市调控的自主权,城市政府就要扛起责任,根据人口的情况,供需的情况以及保障的需求编制好、实施好住房的发展规划,因城施策,优化房地产的政策,稳定房地产的市场。”各城市住房供需规模、量价关系差异显著,市场分化和冷热不均是常态,正因为房地产市场有区域异质性,行情以城市为单位运行,因此,稳市场必须要根据供需情况因城施策,更具针对性、精准性,核心任务在于两方面:一是摸清城市需求规模,科学编制发展规划,是稳市场的基础和前提。住建部在今年2月27日发布通知,要求各地科学编制2024年、2025年住房发展年度计划,并提前谋划2026—2030年住房发展规划。按照《通知》要求,住房发展年度计划要明确年度各类住房及用地供应规模、结构和区位,测算房地产项目合理融资需求。这是基于“房地产市场供需关系发生重大转变”这一重要研判而做出的部署,从总量上看,我国住房供求关系已经从供不应求转向阶段性供过于求,但是区域间不平衡、结构性短缺依然存在。因此,要摸清城市需求规模,编制住房发展规划,根据人口变化确定住房需求,根据住房需求科学安排土地供应、引导配置金融资源,从而促进房地产市场供需平衡、结构合理,防止市场大起大落。二是优化城市调控政策,促进购房需求释放,是稳市场的手段和方式。春节前后北上广深等陆续放宽限购,就向市场释放了因城施策空间进一步打开的积极信号。我们认为,后续一线调控趋松、二三线全面放开的总趋势不会变,北京、上海、广州、深圳等一线城市以及杭州、成都、西安等强二线城市“四限”政策均有再松绑可能。其余多数城市限制性交易政策基本已经解除,未来购房补贴、税费减免、公积金贷款等方面政策仍有发力空间。(三)推进住房制度和房企经营模式改革,促进房地产行业、企业转型(略)
构建房地产发展新模式,建立要素联动机制、补齐保障短板开启双轮驱动(本节有删减)
(一)完善商品房相关基础性制度,建立“人房地钱”要素联动新机制(本节有删减)
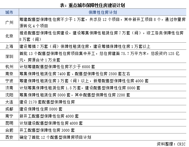
1、人:需求从“有房住”向“住好房”迭代,满足多层次、多样化住房需求经过数十年发展,我国人均住房面积已经从改革开放之初的6.7平方米升至2020年的41.8平方米,增长近6倍,告别总量短缺的时代之后,住房需求也逐渐由“有没有”向“好不好”迭代。居民住房需求大致可以分为四个层级:第一类,低收入群体、青年群体的租赁住房需求,通过扩大租赁住房供给、推进租售平权来满足;第二类,“夹心层”工薪阶层的基本居住需求,未来配售型保障性住房将主要面向该类群体开放;第三类,中等收入群体的刚性购房需求,通过降低购房门槛,减轻居民按揭负担等方式,支持刚性住房需求;第四类,高净值人群的改善性需求,2024年的《政府工作报告》首次提及“满足多样化改善需求”,一方面,要提升住房品质,鼓励企业研发好产品、好材料、好设备,合力建造绿色、低碳、智能、安全的好房子,推动住宅产品升级换代;另一方面,要优化限制性政策,例如放宽限价,鼓励优质优价,给予开发企业更高定价自主权,再比如放开大面积产品限购,放宽郊区“限墅令”、优化容积率计算办法和限制等。2、房:实现住房多元化供给,补齐保障短板、推动租售并举、盘活存量住房(本节有删减)2003年,国务院发布27号文,提出要“调整住房供应结构,逐步实现多数家庭购买或承租普通商品住房”,随后商品房市场进入了二十年的黄金发展期,一路高歌猛进,房地产开发投资额由2003的1万亿元增至2023年的11.1万亿元,商品房销售面积由3.4亿平方米增至巅峰期17.1亿平方米,再回落至2023年的11.2亿平方米。反观租赁市场和保障房发展相对滞后,两相叠加,造就了住房体系重市场而轻保障、重售轻租的局面。要适应新阶段的住房供需关系,供给层面就要向多元化转型,核心便是要处理好市场与保障、租与售、增量与存量三对平衡关系。第一,补齐保障性住房短板,实现市场与保障双轮驱动。要构建 “低端有保障、高端有市场”的新格局,一方面,未来住房有困难的工薪收入群的住房需要将主要由配售型保障性住房来满足,剥离保障性住房的金融属性,回归居住属性,另一方面,高收入群体的的改善性需求将由商品房市场来满足,让商品住房回归商品属性。第二,推进租售同权,解决青年群体购房难问题。让承租人在教育、医疗等公共服务领域与购房者享受同等待遇,特别是在子女入学方面,逐步解除学区与购房的强绑定关系,既有助于推动租购并举的住房制度,也有利于减少学区房炒作,稳定市场环境。第三,盘活存量住房,并重增量开发与存量挖潜。据CRIC数据,2023年30个核心城市二手房成交规模首次超过新房,存量住宅市场交易份额接近53%,这意味着未来存量住宅改造、挖潜、盘活将与增量住宅开发并重。一方面,通过老旧小区改造、城中村改造等方式修缮存量住房,提升老龄住宅居住环境和安全性,增进居民福祉。另一方面,盘活存量闲置住房,支持专业运营机构批量收购、承租存量住房用作租赁住房或配售型保障房。3、地:“以房定地”、健全指标跨区域交易机制、盘活存量用地、推进集体用地入市(略)4、钱:转变债权为主的融资模式,建立预售资金保险机制、逐步过渡现房销售长期以来,以债权为主的融资模式和以预售为主的销售模式是房地产行业杠杆提高和风险积累的两大动因。融资方面,据CRIC统计,2023年重点房企各类融资方式中,境内债权融资占比提升至79%。房地产发展新模式下,房企融资模式有望由债权为主转向股债多元化转变,要拓宽房企融资渠道,更好发挥资本市场直接融资作用,支持房地产企业通过资本市场合理股权融资。为此,2022年11月,融资“第三支箭”落地,证监会出台5条措施支持房企股权融资,包括恢复上市房企再融资。2023年8月,证监会明确房地产上市公司再融资不受破发、破净和亏损限制。2023年2月,证监会启动不动产私募投资基金试点。与此同时,以预售制为主的住房销售模式衍生出预售资金监管难题。预售资金监管过严,会导致资金沉积、运转效率低下,加剧房企流动性压力。监管过松,则容易引发道德风险,滋生房企随意挪用预售监管资金、伪造施工量申请资金拨付等问题,最终导致交付困难,行业信用被破坏。对此,今年政协会议上,全国政协经济委员会副主任、央行原行长易纲建议设立房地产预售资金保险机制,由中央财政或人民银行每年按预售监管资金余额的1%提取预售保险基金(估计约100亿元/年),先考虑以三年为限(共计提取约300亿元),允许房企主体按照公司治理结构依法合规动用一定比例的预售监管账户资金,估计有约1万亿元的资金可由房企立即使用。如果将来房企出现烂尾楼,由预售保险基金以该房企动用资金为上限先行赔付,实现“四两拨千斤”的资金撬动作用,在一定程度上帮助房企渡过难关,争取用三年时间过渡到以现房销售为主。(二)加大保障性住房建设供给,以“三大工程”为抓手构建新模式(本节有删减)今年的《政府工作报告》指出“加大保障性住房建设和供给”。去年8月,国务院发布“14号文”,标志着保障性住房建设进入新阶段。年末,各地开始储备谋划2024年专项债项目,保障性安居工程领域新增保障性住房细分投向。2024年1月,据报道,保障性住房试点扩围至省会城市或城区常住人口超过100万的城市。2月27日,住建部发布《关于做好住房发展规划和年度计划编制工作的通知》,要求各地要将保障性住房建设作为住房发展规划的重要内容,科学确定保障性住房发展目标,要进一步明确保障性住房供应套数和户型结构,将住房保障轮候时间等纳入目标管理。此外,广州、深圳、成都等多地公布了2024年的保障性住房筹建计划,据媒体统计,35个首批试点城市中已经有19个城市已经披露相关计划,配售型保障新住房建设目标合计超10万套。加快保障性住房建设,意义在于四方面:第一,解决大城市“夹心层”住房难问题。尽管住房供给绝对短缺的时代已经结束,但大城市住房结构性短缺问题依然存在,尤其是工薪阶层、青年人才等购房难问题依然严峻,借此可以解决工薪收入群体买不起商品住房、保障性住房供给不足的问题。第二,补齐保障短板是发展新模式的题中之意。此前商品房和保障房的“双轮驱动”存在一长一短的情况,保障性住房建设相对滞后,在住房供给中占比偏低。“改善有商品、刚需有保障”是房地产发展新模式的题中之意,启动新一轮保障性住房建设有助于推动构建新模式。第三,有助于盘活存量土地和住房。14号文明确指出,要充分利用依法收回的已批未建土地、房地产企业破产处置商品住房和土地、闲置住房等建设筹集保障性住房,在符合规划、满足安全要求、尊重群众意愿的前提下,支持利用闲置低效工业、商业、办公等非住宅用地建设保障性住房。第四,有助于拉动房地产投资。参照部分城市投资数据,比如福州双龙新居保障性住房获2.02亿元授信建设700余套保障性住房,套均投资28.9万元,南宁7个先导项目7200套房源预计总投资39亿元,套均投资54万元。按照套均投资30万元、每个城市平均筹建5千套(19个城市10万套)粗略估算,35个首批试点城市2024年的配售型保障房投资将超过500亿元,考虑到试点城市扩围、套均投资估算偏保守等因素,预计配售型保障房拉动的投资规模将超过千亿,如果再计入保障性租赁住房投资,这一规模将进一步倍数增加,对房地产投资形成有力支撑。
稳步实施城市更新行动,城中村及老旧小区改造仍有发力空间(本节有删减)
(一)城中村改造扩围并获万亿资金驰援,有望拉动每年超千万平地产销售
《政府工作报告》提出“稳步实施城市更新行动,推进‘平急两用’公共基础设施建设和城中村改造”。城中村改造试点城市扩围。据报道,纳入城中村改造的城市由城区常住人口超过300万的扩至省会城市或城区常住人口超过200万的城市,较此前新增兰州、中山、惠州、汕头、临沂、淄博、温州、呼和浩特、等17城,城市总量扩至52城。资金驰援快速落位,政策性银行已发放千亿专项借款,授信额度超万亿。据公开数据,截至3月上旬,国开行已发放城中村改造专项借款614亿元,涉及北京、上海、广州、武汉等33个城市的271个项目,惠及城中村居民约36万户,支持建设安置房69.5万套。农发行累计投放城中村改造专项借款567.46亿元,签订借款合同累计金额4948.67亿元,惠及村居民29.8万户,建设安置房54.8万套。除了已经发放的专项借款外,据统计,各地获得的政策性银行专项借款授信额度合计已经超过1万亿。城市层面,多地公布城中村改造计划及专项借款进度。上海、合肥、南京、苏州等城市均已落地首笔专项借款。典型如上海,今年启动10个“城中村”改造项目,在2月19日国开行上海分行向金桥集团发放首笔城中村改造专项借款15.58亿元,用于浦东新区唐镇小湾村、暮二村等地块城中村改造项目前期工作、征收补偿等。按照我们的初步测算,仅以扩容前的22城计,本轮改造预计涉及城中村面积至少2.21亿平,乐观预计7.43亿平,惠及人口1188-3841万人。假设假设拆建比固定为 2 倍,如果改造周期为 7 年,拆旧比为 20%,将拉动每年1265万-4249万平方米的地产销售。考虑到拆建比和改造周期均有调整空间,再加上城市范围扩容,城中村涉及建面和销售贡献也将大幅提升。从房企层面而言,积极参与城中村改造,也是顺应市场新形势、谋求发展新出路的重要途径,可以通过输出代建或代运营方面专业能力,又或者以自有资金投入或是积极参与城市更新基金等形式,深度参与到城中村改造进程中。(二)老旧小区改造仍然大有可为,今年再改造5万个小区、三四线城市同样受惠(本节有删减)
四、新型城镇化仍能支撑8-10年住房需求,县城将是下阶段城镇化主力军(略)五、财政支持减税降负、信贷政策接续发力,共同促进住房交易(略)
(一)货币精准有效,降准降息仍有空间、PSL等结构性工具发力、信贷政策继续优化(略)
(二)财政适度加力、提质增效,财政扩张支持“三大工程”、减税降负促住房交易(略)
来源于:克而瑞地产研究 ,作者克而瑞研究中心