2024年2月份,全国各地继续出台各类购房支持政策。本报告对各地购房政策进行系统梳理,同时对政策工具和政策特征做了总结。报告尤其对政策工具创新要点进行系统梳理,此类政策新模式对于全国各地政策储备、政策调整优化等都有较好的启示。
各地购房政策梳理
▍南京:出台公积金法拍贷细则
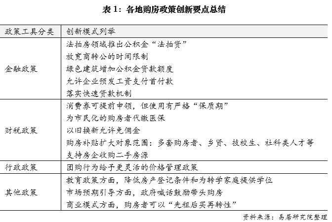
2月1日,南京《南京市住房公积金贷款购买法拍房实施细则》正式实施。南京法拍贷的关键要素是,银行需要签发法拍房个人住房贷款放款承诺书。此类政策有助于进一步降低法拍房制度性交易成本,减轻购房人资金压力,有助于法拍房的盘活。统计显示,目前包括银川、江苏和苏州等地都有公积金法拍贷政策或操作。
▍福建连城:简化入学手续
2月1日,福建连城发布《连城县促进房地产市场健康平稳发展的若干意见》。此次政策提及:购房奖励、简化入学手续、鼓励房企制定奖励措施、提高公积金贷款额度、支持以旧换新、降低贷款利率等。其中具有创新的提法在于入学政策。政策规定,购买新建商品住房的业主可凭借购房合同(视同取得房产证),按项目所在地划片,并根据当年招生意见的批次为其子女登记申请入学。购房合同以住建部门备案的《商品房买卖合同》为准。这说明连城放松了房产资格登记入学政策,即购房合同等同于《不动产权证书》。
2月1日,厦门发布《关于优化住房公积金贷款有关事项的通知》。此次政策从降低贷款门槛(缴纳6个月公积金即可申请)、提高贷款额度(从120万提高到144万)等角度落实了支持政策。
当前厦门公积金贷款额度的计算公式为:公积金贷款额度=(申请人贷款前6个月住房公积金缴存额×贷款年限×2.9+申请人住房公积金账户余额)×流动性调节系数。两大变化:一是过去12个月公积金不能断缴,现在只需要6个月;二是调节系数从1.0提高到1.2。细节点是,厦门去年9月份曾放宽过公积金政策,即阶段性上浮住房公积金贷款流动性调节系数至1。当前政策说明,公积金贷款政策再次放松,侧面说明公积金贷款流动性过剩。
2月份其他城市额度提高的动作频频,比如:1)绍兴上调了嵊州、新昌两地的住房公积金贷款最高额度;同时对新市民和青年人在绍兴购房的,首套首次住房公积金贷款额度上浮20%。支持安居优居。2)长春发布《关于调整长春市住房公积金个人住房贷款政策的通知》。政策要点:一是贷款额度中账户余额关联倍数“20倍”调整为“30倍”;二是多子女家庭贷款额度上浮比例从30%调整为40%。目前全国普遍最多上浮20%;三是高校毕业生贷款额度从50万变为60万。总结来看,长春去年9月份已出台过公积金支持政策,说明当前在继续强化政策支持。
2月2日,太原发布《关于调整优化住房公积金贷款政策的通知》。此次政策明确,缴存职工于2024年3月1日以前通过商业银行发放的商业住房按揭贷款购买我市住房的,贷款房屋取得不动产权证书后,符合我市住房公积金管理中心公积金其他贷款条件的,可以申请办理商业住房按揭贷款转公积金贷款及部分转公积金贷款。此前政策规定是,2018年10月份以后的商业银行贷款是不允许做商转公的。
2月4日,龙岩发布《关于优化调整我市住房公积金部分政策的通知》。此次政策提及公积金贷款额度提高、住宅增设电梯提取公积金等内容,同时有一项政策具有创新性,即职工家庭购买二星级以上绿色建筑和装配式建筑的商品房,住房公积金最高可贷额度另增加5万元。
2月4日,荆门出台非中心城区户籍家庭(或产业工人)购房补贴政策。同时,还出台了《荆门2024接您回家返乡季住房优惠政策大礼包》。1)荆门购房政策主要强调鼓励中心城区以外人口进城购房,并给予2万元补贴,是典型的市民化和购房补贴相结合的政策。2)针对返乡置业需求提出诸多支持,涉及返乡高校毕业生、多孩家庭、在外经商务工人员等。较大的创新点是,返乡务工人员可以享受“先租赁保租房-5年后申请转为共有产权房-再过5年转为商品房”的政策,即鼓励“先租后买”。
2月5日,长春发布《关于全力支持房地产消费实施细则》。此次政策创新点在于消费券的发放形式。政策规定:购房人与参加活动的房地产开发企业达成购房意向,并在活动期限内交纳购房意向金、签订成交确认函,到指定平台申领购房消费券。此类操作和其他城市的区别在于,即便购房合同没有签订,也可以先申领消费券,有助于发挥消费券激活签约需求的效应。
2月6日,北京放松限购政策。1)此次政策明确,取消2015年严格限制通州购房政策条款。过去在通州购房,需满足北京既有的限购条件,以及在北京通州落户或社保满3年的约束。此次不再要求满足通州落户或社保满3年的要求。2)此次政策和此前广州上海等城市放松限购政策是相似的,说明2024年各地购房政策进一步放宽,尤其是正进入到超大城市持续放松限购的重要阶段。3)类似放松体现了职住平衡导向,有助于保障在通州稳定就业人员的积极购房,减少过去要等“3年通州社保”的要求。这进一步降低了购房成本,对于通州副中心建设和职住平衡等都有积极作用。4)系统梳理今年1月份以来的政策,除了宽松是特征之一外,还要看到,各地普遍对2015-2017年过热时期过严政策进行了调整,充分说明各地积极调整优化政策。
2月7日,深圳放松限购政策。变化一:原先本地户籍需满足落户三年且社保三年的要求,而现在取消该约束,允许认购两套。变化二:非深户籍购房者过去需满足5年社保,而现在减少为3年。
2月8日,六安叶集区发布《关于进一步促进房地产市场平稳健康发展的若干措施》,此次政策提出12项支持政策,涉及购房补贴、鼓励进城购房等。其中有两条具有创新性。1)进城购房的,区财政为购房者代缴3年城乡居民基本医疗保险。2)中等职业学校和技工院校毕业生若签订3年工作合同,则可以享受2万元购房补贴。此类政策充分说明,部分三四线城市政策非常细致和具有诚意。
2月9日,河池发布《关于实施河池市市本级购房财政奖补政策的通知》。此次政策最大的亮点是,在购房和购置车位落实契税补贴同时,若是认购两套商品住房的,将一次性再奖励2万元。
2月10日,安徽利辛发布购房补贴优惠政策。此次提及5项补贴措施,包括购房契税补贴、就业创业购房安家补贴、改善性住房需求补贴、进城购房补贴和消费券发放等。有两个创新操作:1)购房消费券采取购房时直接从合同总价款中扣除,相比一些城市后期才补的操作更为务实。2)团购住房的,不再明确固定的事先约定的优惠措施,而是落实“一事一议”制度。
2月17日,贵州赤水发布《赤水市第五届房地产展示交易会优惠政策》。此次优惠政策包括了消费券发放、房企房价优惠政策以及以旧换新活动。1)此次共有12家房企项目参展,以县城周边2公里范围内的新盘项目为主。从县城房地产规模来说,参展房企数量多热情高。而从消费券可使用的商户来看,加油站、餐饮、购物、家电等是集中的商户,较好地和日常消费提振工作做了结合。2)政策明确“以旧换新”中免交旧房售出佣金,其佣金由售出新房的开发企业支付。
2月19日,海南发布《关于调整首套住房公积金个人住房贷款最低首付比例的通知》。此次政策明确,对于缴存人家庭(包括借款申请人、配偶及未成年子女)贷款购买新建自住住房,属首套住房公积金个人住房贷款的,最低首付比例由25%调整为20%。1)降低首付比例说明各地公积金还存在下调空间。2)2月份各地纷纷下调公积金首付比例:比如济南规定,首套和二套普通住房公积金首付比例分别为20%和30%;天津拟规定,首套住房和二套住房首付比例为20%和30%。各城市区别点是,部分针对普通住宅放松,部分则针对所有住房放松。3)此类政策要结合海南近期各地限购放松的动作来分析。如白沙、儋州等地都已经发文放松限购政策,说明当前公积金贷款放松政策和限购松绑本身是同频的。
2月19日,丽水莲都发布购房补助政策。一是补贴力度大,单套房源享受各类补贴总额不超商品房网签价的50%。二是补贴对象多,除职工、人才、经营主体、青年、企业、多孩家庭外,莲都首创乡贤购房补贴。莲都区范围各乡镇(街道)、村两级乡贤理事会登记在册的人员,享受5万元/套购房补贴。此前湖南醴陵某楼盘曾有乡贤购房享受团购价、特价车位、赠送物业费、精装修优惠等利好。三是此类补贴涉及碧湖镇和大港头镇,两个区域属于新城和文旅地产区域,反映了三四线城市近郊区去库存的导向。
2月19日,广西大化县发布《大化瑶族自治县实施契税补贴方案》。此次政策明确一季度购房享受契税补贴,即首套房为契税额的100%、二套房为50%。大化为巴马县附近的城市,拥有生态、长寿资源等优势。此次政策说明,一些文旅资源和康养资源丰富的三四线城市,当前去库存的压力略大。
2月19日,湛江赤坎发布《关于促进赤坎区房地产市场平稳健康发展倡议书》。此次政策颇受网友关注,在于其提及“希望广大干部职工带头消费、示范带动,促进房地产市场回暖。”此类政策和此前湖南石门原县委书记“我们各位同志、各位领导,要带头购房,买了一套买两套,买了两套买三套,买了三套买四套”的言论相似,略“辣眼”,说明各地在鼓励住房消费方面,机关事业单位要“冲上前”,恰说明各地楼市激活亟需领头羊角色。
2月19日,四川宜宾兴文消息显示,鼓励企业预发工资交首付。该政策引起了争议和舆情。1)具体购房政策方面,提及多项内容,包括:首付缓付,购房者满足新区工作6个月的条件,可以享受首付金额50%比例的缓付;预发工资交首付,政策鼓励企业预发工资交首付。该提法类似“六个钱包”,属于企业支持员工购房的性质;月供垫付,产业工人可以享受两年的月供垫付服务。2)颇受争议的地方是,首付比例一般由银行制定,地方政府很少会干预。且从首付来源的角度看,一般不鼓励多渠道筹措首付。此次兴文显然有所突破。这也说明类似三四线城市的市场压力较大。反过来看,此类政策支持,会使得此类城市的购房首付比例非常低,客观上降低了购房门槛、增加了购房积极性。
2月19日,北京发布《北京市房地产广告发布指引》。此次政策进一步发挥了对房地产市场的健康引导作用。1)总体定位强调“房住不炒”、健康形式、符合文化传统等要求。2)发布指引强调内容真实准确,涉及房屋建筑面积、项目位置、装修情况等,这都是最近几年市场争议较大的地方。以广告项目位置为例,此前各售楼处沙盘中展示的项目距离,都刻意拉近和市区或重点商圈的位置,显然有误导。3)此次提及负面清单,包括不得发布广告的房地产项目,以及不得在房地产广告中出现的内容。比如说包括投资回报、买房落户等内容都不允许发布。
2月20日,扬州发布《关于鼓励市区商品住房“以旧换新”的通知》。此次扬州创新了以旧换新的模式,支持开发企业开展“直接收购”式“以旧换新”业务。1)房企收购房东二手房,可以通过出售、出租、活化利用等多种方式处置此类房源。其中活化利用是指通过重新装修等方式来加以改造升级。2)“卖家-房企收房-房企售房-买家”环节中,允许过渡期间房企办理转移预告登记和注销预告登记。3)允许房企委托收款,即若房企已经足额支付了旧房收购款项后,后续二手房出售中房企可以接受委托直接收取售房款。总结:此类操作相比中介公司收储二手房或出售二手房,相当于减少了环节。同时房企提前支付旧房收购款,房东则可以消除顾虑,更愿意参与以旧换新活动。
2月21日,沈阳调整住房公积金提取和贷款政策。1)原先政策规定是,职工现金购买自住住房需在两年内申请提取公积金,而现在取消时间限制,允许职工本人及其配偶分别提取一次住房公积金。2)对于现金购买二手房的,需要在交易半年以上才可提取。此举是为了防止虚构购房交易、套取公积金的行为。
2月21日,益阳发布《关于优化调整住房公积金使用政策的通知》。此次政策两点值得肯定。1)延续了2022年6月的贷款户型规定,即提供住房公积金贷款的单元建筑面积由180平方米以内提高到200平方米以内。这体现了对改善性住房需求的公积金贷款支持。2)明确推广“提取住房公积金支付购房首付款”和“为优秀信用房地产开发企业提供住房公积金快速贷款”机制,即从市区推广至县城。
2月22日,海南宣布将于3月份正式开展住房公积金个人住房贴息贷款业务。1)此举和公积金流动性不足情况有关,有助于提高公积金的保障能力,尤其是确保安居房政策的落地。2)根据海南公积金贴息贷款的相关管理办法,个贷率超过95%时就会启动此类改革,而个贷率低于92%则会暂停此类改革。3)此举有助于依托商业银行贷款资金来更好推进公积金工作,增加了购房者的选择面,对于房企的房屋销售和资金回笼也有积极的作用。
2月23日,肇庆四会发布4项公积金便民惠民新政策。此次公积金政策明确与居民住房需求、经济发展保持同步。政策内容和各地操作基本一致,但四会版本较为系统。1)公积金放松首套房认定标准上,对于有一次公积金贷款记录且结清,同时在市区无房,则再购房可以认定为首套房。2)人才的公积金贷款额度达到“惊人”倍数,如对于人才优粤卡A卡的,公积金贷款额度为市区最高的5倍。3)购置全装修新房的,提高贷款额度。4)调整存量住房公积金贷款首付比例和贷款期限。其中对于旧房(20-30年房龄)、老破小(30年以上)的贷款首付比例从45%、50%下调至35%、45%,同时最长贷款年限从15年和10年上调至最高20年。
2月23日,湖南湘江新区发布最新人才政策措施。此次措施共包含10项内容,涉及人才安居工程,包括:购房给予2%补贴、为无房“湘江英才”提供免费入住高级专家公寓机会、按相对就近原则为子女安排入学等。1)这些政策表明,人才安居工程已成为各地吸引和留住人才的标配,政策成熟,在租购两个领域都有体现。2)除重点产业领域外(如航天卫星、机器人等),此次对人才界定还扩展到教育、卫生、金融、农业社会工作等领域,说明人才安居工程覆盖面扩大。
2月23日,福州长乐发布《“好年华聚福州”长乐区人才住房保障办法实施细则》。此次政策积极落实了2023年3月福州市《关于印发“好年华聚福州”人才住房保障办法实施细则的通知》、2023年6月《“好年华聚福州”长乐区人才住房保障实施办法》。此次政策提供了四张表格,包括:人才购房补贴资格申请表、人才购房补贴资格承诺和授权书、企业申报花名册、人才购房补贴发放申请表,意味着购房补贴进入到实操阶段。长乐人才购房补贴政策有几个特点:一是相比福州全市支持认购新房和二手房,长乐明确只针对一手房进行补贴;二是有部分约束,如离异家庭需满足离异两年要求、需承诺在长乐工作10年、房产10年内限制出售等(10年后若出售则房产增值收益全部归人才所有)。
2月27日,济南发布2024年济南市“置业送消费券”活动实施规则。此次济南政策对3月份购置新房且网签的,将派发消费券,但仅限前5000名。观察历史数据,平均每月济南购房人数大约是3600户,换句话说,此次3月份只要购房,基本上都可以得到价值1万元的消费券。其反过来也是一种鼓励加快购房和签约的手段,因为仅限3月份的购房。
2月27日,哈尔滨住房公积金管委会2024年第一次会议召开。此次会议明确,支持“租购并举”政策规定:我市缴存职工(含新市民、青年人)购买家庭首套自住住房申请公积金贷款的,计算公积金贷款额度时,可将申贷时点一年(12个月)内的租房提取金额与住房公积金账户余额合并计算。该政策意味着,租房提取公积金并不影响公积金贷款额度,租房购房都得到了保障。
2月27日和28日,天津宁河区、蓟州区相继发布实施新建商品住宅购房补贴政策,符合条件的购房人可按照总购房款的1%申请购房补贴。补贴金额分别最高不超过3万元和5万元。政策最大亮点:去年也有购房补贴政策,但补贴期限设定为一个季度。此次只设定为3月份。换句话说,“当月不立即买房就无法享受补贴”。这是政策新打法,即让购房者认识到购房优惠政策是有时效的,以加快入市节奏。
2月28日,福州发布《福州住房公积金管理委员会关于优化部分住房公积金政策的通知(征求意见稿)》。此次福州政策创新点在于,购房贷款提取公积金的时候,过去需限制为同一套房,而现在夫妻名下的房产都可以进行提取,这就使得提取更方便,也可以形成更大的提取额度。除此之外,包括特殊病症提取、死亡提取、多子女家庭贷款额度提高、商转公等都属于常规性的政策支持。另外,福州提及非福州都市圈(即除了福州、莆田、南平、宁德、平潭)的省内购房者,不再核查户籍即可到福州以公积金名义购房。该政策体现的是福州“打造千万级人口城市”的导向。
2月28日,益阳发布《关于促进市中心城区房地产市场平稳健康发展的若干政策措施》。此次政策发布,主要和此前发布版本有效期到期有关。对比2022年5月的版本,总体政策内容一致,唯独增加了一句“插班学生在相应学校有学位的情况下优先保障学位供给”。其含义是,除了义务教育阶段的购房入学政策外,针对部分购房的转学家庭即插班生情况,这里也鼓励给予学位保障,其有助于促进购房者或相关家庭积极购房。侧面说明教育资源在当前购房市场中的重要性。
2月28日,香港特区决定撤销所有住宅物业需求管理措施,即所有住宅物业交易无需再缴付额外印花税、买家印花税和新住宅印花税。1)去年香港已经对购房政策做了调整,即额外印花税适用年期由3年缩短至2年、买家印花税和新住宅印花税的税率减半、为外来人才置业印花税实施“先免后征”安排。此次新政说明,政策做了进一步放松,体现了非常好的政策导向。2)额外印花税是对急买急卖的短线操作所征收的税费;买家印花税是针对所有非香港永久居民或是以公司名义在香港购置住宅所征收的税费;新住宅印花税是针对购房者购置过多房产所征收的税费。从此类税费的设立初衷来看,主要针对了投资投机和炒作需求。3)此次香港税费政策调整,充分说明进一步释放宽松购房环境的信号,也说明基于香港房地产市场形势和趋势预判,积极在税费政策上做了重大调整。此类调整客观上直接降低了税费成本,也使得购置新房的性价比明显提高。4)此类政策引起了市场的高度关注,市场反应积极,同时客观上会有一定的炒作现象。当然,对于一些有意向定居香港的人士而言,此类政策会加快其购置房产项目。
2月29日,东莞发布《关于调整我市普通住房价格标准的通知(东建房〔2024〕5号)》。一是基于去年下半年房价水平,适当调整普通住宅价格线。以核心区为例,此前普通住宅单价线为45047元/平方米,而现在调整为42762元/平方米。这就意味着此类区域房价明显下跌,所以普宅线也下调。二是此类政策属于常规性调整,即东莞每年会有两次类似的标准调整,所以和此前一线城市调整普通住宅标准的操作有差异。三是部分街镇调整列队,如长安镇此前执行一类标准为45047元/平方米,而现在不是参考新标准即42762元/平方米,而是纳入二类标准即33981元/平方米。其含义是,对于42000元/平方米的房子而言,按去年标准属于普通住宅,按今年同类街镇的标准理论上也算普通住宅,但按这个新规则,其已经属于豪宅了。这个变化含义是,长安镇的房价下跌比较厉害,所以普通住宅的单价线快速下调。
2月29日,关于“南京首套房贷认定不再追溯外地贷款情况,本地无房贷即可享受首套房政策”的消息颇受关注。一是此次消息为真,在南京无贷款,即便外地还有贷款没结清,也可以在南京享受首套房贷款标准,即首付两成、利率3.65%。二是此类政策不属于创新,其属于比较“干脆利落”的认房不认贷操作。部分城市或还存在“若有异地贷款没结清,新购房的还是要按二套的利率标准执行”的规定。若按南京的操作,一些购房者即便老家房产没有出售和还清贷款,在南京购房也可以享受首套的标准。
政策特征总结
在本报告统计的34个政策文件中,我们针对政策工具进行了多维度的统计和分析。1)从政策方向来看,6%比例的政策定位于市场秩序管控或规范性文件更新,而剩下的94%比例的政策定位于持续放宽购房门槛或条件,说明当前购房政策定位清晰、目标一致,积极为合理住房消费需求降门槛、降成本、提信心。2)从政策的分布来看,41%比例的政策来自于一二线城市,而剩下的59%比例的政策来自于三四线城市,且以东中部三四线城市为主。3)从政策工具的类型来看,38%比例的政策属于财税政策、38%比例的政策属于金融政策、12%比例的政策属于行政政策、6%比例的政策属于教育政策、6%比例的政策属于市场秩序相关政策。
对全国34个购房政策文件进行分析,我们认为目前购房政策总体分两类。一类是以延续去年下半年以来的政策基调为导向,包括公积金贷款额度提高、公积金贷款首付比例下调、公积金提取政策放宽、购房契税补贴、限购放松等。同时部分政策出台,和原有政策到期、相关政策发布细则版本、贯彻上级做地方政策细化等有关。另一类是具有创新性的做法,此类政策考虑细致和相对微观,体现了一城一策、精准施策的导向,有助于更好满足各地合理住房消费需求。统计来看,至少有14种新模式或做法值得行业学习或关注,其对于我们丰富政策工具箱、增强政策效应等都具有积极的作用和启发。
