“规划建设保障性住房”是2023年房地产领域的热词,亦成为住房制度改革、房地产新模式探索的重要抓手。本报告对2023年全国保障房的工作基调、支持政策等做系统分析,以更好地理解和掌握保障房的规划建设工作。
1
2023-2024年保障房的相关工作,要统一到房地产“三大工程”的大框架下进行,尤其是要深入理解《关于规划建设保障性住房的指导意见》即14号文的相关要求,深刻理解党中央国务院的改革逻辑和导向。要从认识高度、工作方法等角度理解这项工作。
(一)提高对保障房建设的认识
1、要融入到中国式现代化的框架之中
保障房一系列会议表明,规划建设保障性住房是以习近平同志为核心的党中央站在促进实现共同富裕和中国式现代化战略全局高度作出的重大工作部署。该表述已经把总体的工作站位做了详细阐述。第一是共同富裕的目标,第二是中国式现代化的战略。唯有把保障房的建设认识提高到新高度,才能牢记初心,积极做好相关工作。
从当前经济形势的角度看,对于中国式现代化的支持,关键要从保障和改善民生、促进投资和消费这两个角度进行分析。第一、保障房的工作,最终都是为了保障和改善民生。其通过发挥保障房的独有属性,能够持续为城市相关人群提供性价比高的住房条件,是从公平导向解决住房问题的非常重要途径。尤其是各地保障房会加强配套设施建设和公共服务供给,其较好提升了保障房的服务功能。第二、保障房的工作,对于扩大有效投资、促进住房消费提振等都有积极的作用。保障房往往会和近郊区的城中村改造进行结合,其本身有助于挖掘土地价值和带来充足的投资量,同时在这过程中也有助于住房消费需求的提振,包括租赁市场和购房市场。
2、要融入到房地产业新发展模式的框架之中
保障房的建设,也承担了非常重要的责任和任务,即要积极助力房地产业新发展模式的建立。对保障房工作的发力,其实就是希望聚焦“市场归市场、保障归保障”的工作目标。在这过程中,也可以积极引导房企调整工作方式,积极在保障房建设方面探索出一条新路。当前保障房的建设,实际上也会注入市场化的运行导向,对于房企在投融资方面的创新和发力都有非常好的启发。保障房领域聚焦工薪收入群体的住房问题,相关房企应该在新发展模式的要求下主动探索开发和经营新模式。
在房地产发展新模式中,超大城市和特大城市更是要率先发力,积极探索新发展模式。这两年大城市发展出现了很多新的问题,包括城市建设面貌、年轻人住房问题、职住平衡的问题等。保障房的建设发展,可以发挥“以房管人”的效应,积极促进“产业”、“就业”、“置业”等“三业”资源的聚集。此类工作做到位,对于此类大城市的健康发展具有积极的作用。
(二)要优化工作方法
1、要积极关注资金问题
这里的资金问题包括了宏观上的政府债务内容,也包括企业本身的融资和经营资金状况。从政府债务的内容来看,要结合最近两年宏观经济形势和政府债务状况,在保障房的建设方面有务实的精神和态度。所以当前各类政策明确,要坚持规划先行、谋定后动,扎实做好前期工作、严格项目管理和成本控制,综合考虑市场形势,合理把握建设节奏。相比过去急功近利、加快上马的操作,当前工作始终要把握政府资金的内容,要防止出现因为保障房建设导致政府债务增大的问题。
对于企业本身的融资和经营资金,要适当关注运营方式。当前政策明确,保障房建设将采取市场化方式运作,按保本微利原则,公平公正配售。其中土地主要来源是划拨用地,所以对于房企来说,其拿地的成本是可以控制的。而从具体的融资工作来说,预计2024年在融资方面会有系列配套政策,相关金融机构也会在这个领域持续发力。这都是相关房企要密切关注的内容。此次推进保障房建设的城市,主要是城区常住人口300万以上的大城市,具体名单包括“一二线城市,减去呼和浩特、银川、兰州和西宁,加上东莞、佛山、无锡和常州”,此类城市的金融基础设施发达,对于房企融资等工作会有较为积极的支持。
2、要协调好“房”与“人”的关系
对于“房”的关系,包括三层内容。第一层是指保障房与公租房、保租房、商品房方面的关系;第二层是指保障房与城中村、城市更新、危旧房改造等关系;第三层是指保障房与建设资金、住房公积金、开发贷和个人住房贷款、税费方面的关系。此类关系在当前尤为重要,当前保障房鼓励各地积极开展探索,各地更是要有宏观和长远的视野,积极规划好各类产品线的相关工作。
而对于“人”的关系,主要包括两类,即工薪收入群体和人才。从工薪收入群体来看,主要是住房有困难且收入不高的群体,包括了本地户籍和外来人口。从人才的角度看,主要包括企事业单位引进的人才。要结合变动的居住需求和不同人群的特征,有针对性地落实好规划建设和分配工作,真正实现以人为本的目标。
2
本部分对保障房的各类支持性政策内容进行系统分析,我们认为,此类政策的发布,充分说明党中央和各地对保障房的重视及支持。这里从中央和部委、地方两个维度进行分析。
(一)中央和部委的政策
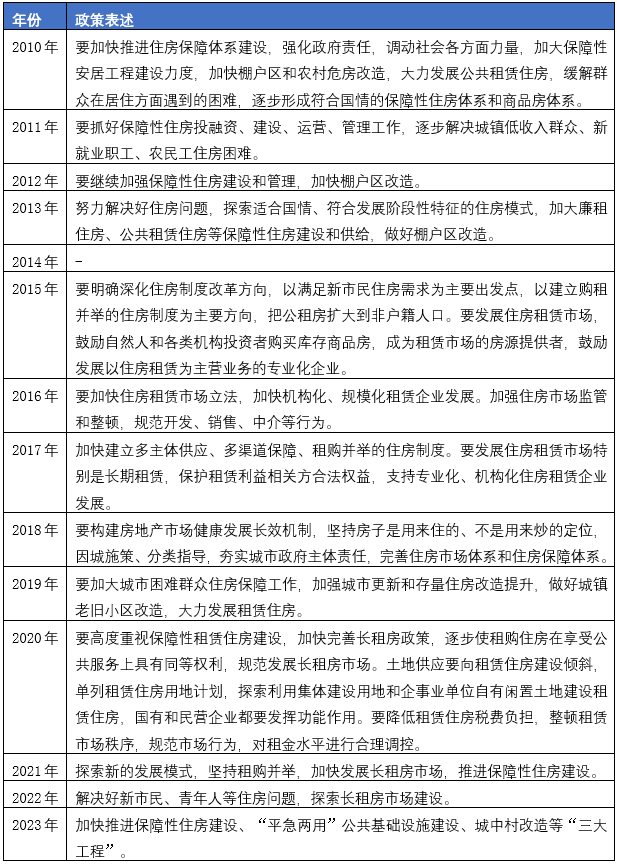
对保障房的政策演变进行年度分析,主要是通过中央经济工作会议进行分析。从下表的分析可以看出一个非常重大的变化,即当前保障房的相关表述和2010-2012年的表述比较相似,同时其和2015-2020年强调住房租赁的表述有较大差异。但总体精神是高度吻合的,即更好解决特定群体的住房问题。
表1:历年中央经济工作会议关于保障房的相关表述

资料来源:中央经济工作会议文件、易居研究院
另外,我们注意到,2023年相关部委也提出了各支持政策,这里选取两点进行分析。第一、8月25日,财政部等发布《关于继续实施公共租赁住房税收优惠政策的公告》。此次政策最大特点是,各类涉及到的税费内容,基本上都有优惠政策,包括城镇土地使用税、印花税、契税、土地增值税、个人所得税、增值税、房产税等内容。第二、12月20日,住建部明确表示,部分城市个别区域已经出现供给过剩,可充分利用依法收回的已批未建土地、司法处置的住房和土地等建设筹集配售型保障性住房,避免闲置浪费。
(二)地方政策
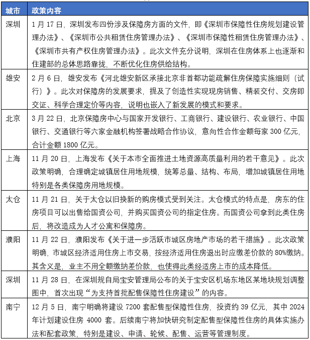
本部分对2023年各地支持发展保障房的政策做梳理。相关地方政策有几个重要特点。第一、各城市积极学习最新精神,主动调整保障房相关配套政策,以符合口径和要求。如深圳积极调整年初的工作计划,在年底积极增加配售型保障房的建设量。第二、保障房的支持政策非常多,包括土地、金融、商业模式等,很多也和房地产新发展模式做了挂钩。第三、对于存量的保障房项目,亦有支持性的政策,有助于落实“老房老办法、新房新办法”的精神。
表2:2023年各地保障房方面的代表性支持政策

资料来源:各地公告和新闻报道、易居研究院