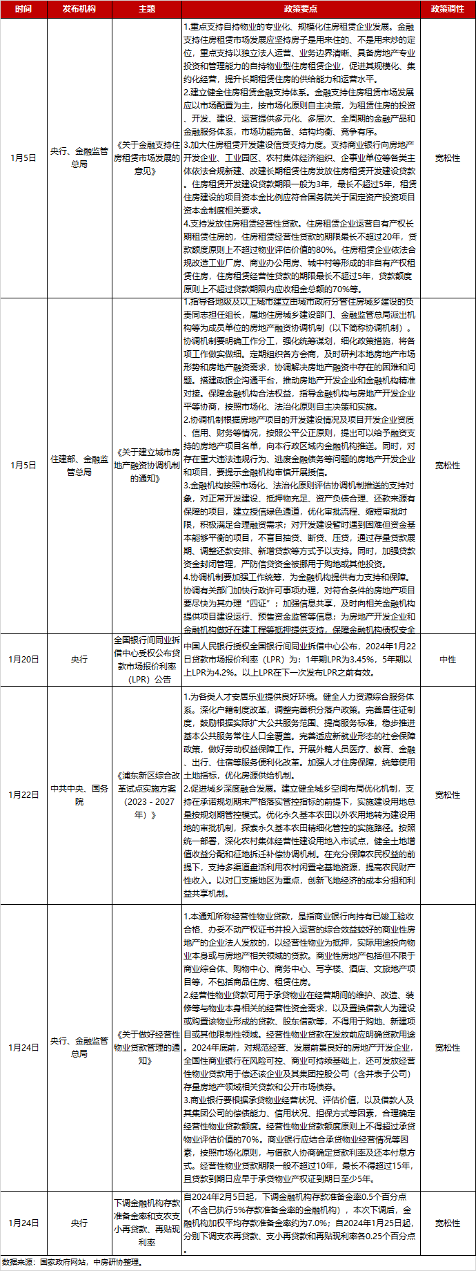
2024年1月,我国房地产政策环境持续宽松。中央层面,住建部、金融监管总局发文建立城市房地产融资协调机制,满足房企合理融资需求;央行、金融监管总局提出,符合条件的房企可将经营性物业贷款用于偿还企业及其集团控股公司(含并表子公司)存量房地产领域的相关贷款和公开市场债券,同时正式发布住房租赁“金融17条”,就加强住房租赁信贷产品创新和拓宽融资渠道等提出指导意见;住建部提出充分赋予城市房地产调控自主权,要求地方因地制宜调整房地产政策等。
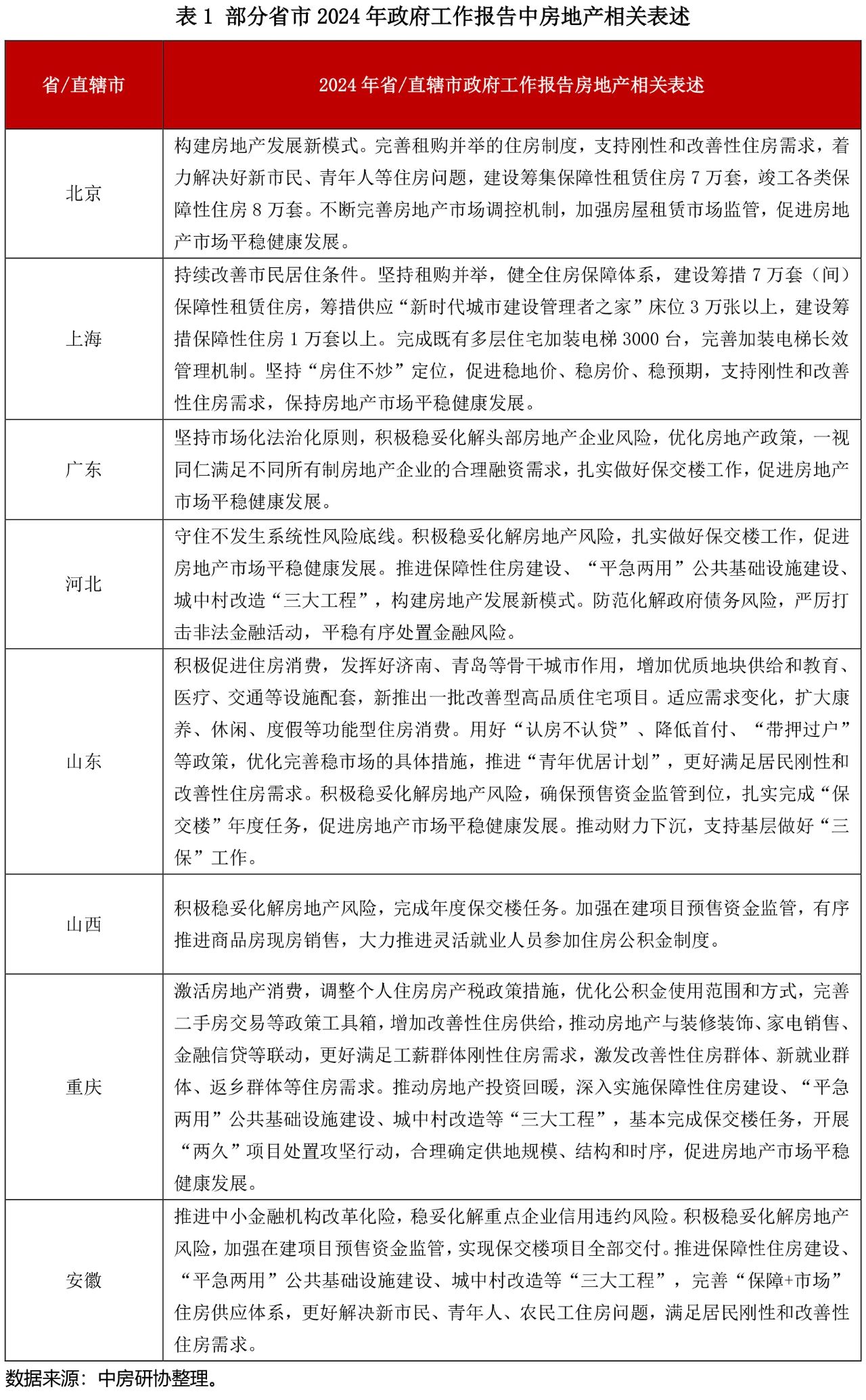
地方层面,本月地方出台房地产调控政策55条,连续四个月减少。其中,宽松性政策52条,中性政策1条,紧缩性政策2条。总的来看,广州、上海、苏州、海口等重点城市纷纷对限购等核心政策进行宽松性调整优化,进一步向市场传递出积极信号;三四线城市则仍是以住房公积金政策、购房补贴、货币化/房票安置等政策为主。此外,近期地方两会陆续召开,构建房地产发展新模式和稳妥化解房地产风险成为大部分省市政府工作报告中明确的核心任务(见表1)。本期报告主要对1月房地产行业政策进行梳理,并作解析。

— 02—
中央政策:改善房企融资环境,满足房企合理融资需求

1月资金面较上月小幅收紧,但月末维稳信号增强。根据国投证券研究数据,2024年1月,DROO1、DR007运行中枢较2023年12月分别上行8bp、2bp,隔夜和7天资金利率运行中枢不同程度上移;DR007向上偏离政策利率的幅度为5.9bp,较前期的3.8bp小幅增加,为过去五年同期新高。公开市场操作方面,1月净投放量环比有所降低,但自1月22日起,逆回购操作规模始终保持在千亿元级别。加上1月24日央行宣布下调金融机构存款准备金率0.5个百分点,预计将向市场释放长期流动性1万亿元等,流动性维稳信号增强。LPR方面,1年期及5年期以上LPR分别维持3.45%和4.20%不变。
在房地产方面,住建部、金融监管总局发文提出,指导各地级及以上城市建立房地产融资协调机制,协调机制根据房地产项目的开发建设情况及项目开发企业资质、信用、财务等情况,按照公平公正原则,提出可以给予融资支持的房地产项目名单,满足合理融资需求。央行、金融监管总局发布《关于做好经营性物业贷款管理的通知》,明确符合条件的房企可将经营性物业贷款用于偿还企业及其集团控股公司(含并表子公司)存量房地产领域的相关贷款和公开市场债券等;同时,正式发布住房租赁“金融17条”,内容涵盖加强住房租赁信贷产品和服务模式创新、拓宽住房租赁市场多元化投融资渠道、加强和完善住房租赁金融管理等。此外,住建部召开城市房地产融资协调机制部署会提出,充分赋予城市房地产调控自主权,要求地方政府因地制宜调整房地产政策,以编制住房发展规划为抓手,完善“保障+市场”的住房供应体系,建立人、房、地、钱要素联动新机制,健全房屋全生命周期基础性制度,实施保障性住房建设、平急两用公共基础设施建设、城中村改造等。
地方政策:重点城市购房政策加快优化,三四线城市购房补贴和住房公积金政策持续发力

(2)土地政策

(3)公积金政策

(4)人口人才政策

(5)其他政策


3. 紧缩性政策

中房研协测评研究中心监测统计,2024年1月,地方出台房地产调控政策55条,连续四个月减少。其中,宽松性政策52条,主要涉及放宽“四限”、优化住房信贷政策、鼓励货币化或房票安置、发放购房财税补贴、加大住房公积金政策支持、优化房企预售监管、鼓励支持房企合理融资需求等;中性政策1条,主要涉及公租房建设管理;紧缩性政策2条,主要涉及安置房市场监管和自建房安全管理等。总的来看,本月地方政策持续宽松,尤其临近月末,广州、上海、苏州等重要城市纷纷对限购等核心政策进行宽松性调整优化,进一步向市场传递出积极信号。

在行政干预方面,核心举措主要包括放宽“四限”、优化住房信贷政策、发放购房财税补贴、支持房企让利促销、优化房企预售监管等。典型代表有:广州明确120平方米以上住房不纳入限购范围,居民家庭将限购区域范围内自有住房完成租赁或挂牌出售程序,即可不纳入家庭住房套数统计;上海提出在本市连续缴纳5年及以上社保或个税的非本市户籍居民,可在外环以外区域(崇明区除外)限购1套住房,取消了“已婚”限制;苏州购买新房、二手房不再审查套数,不做购房资格审核,标志着苏州全面取消限购;晋江新购买一、二手住房的不限售,原须取得不动产权证满5年后方可转让的商品房,限售期缩短至2年;东莞实施阶段性取消辖区首套住房商业性个人住房贷款利率下限等。此外,广州、佛山、赣州市南康区、南平市延平区等地鼓励房票安置,徐州、达州、乐山、泰州、连云港、三门峡、南阳、盐城市亭湖区、宜春市宜丰县、天津市西青区、苏州市姑苏区等地发布了购房补贴政策。
在土地政策方面,核心举措主要包括优化土地出让管控、实行市场化定价、允许“商改居”等。典型代表有:湘潭提出将改善性住房项目优先纳入年度土地供应计划,放宽住宅建筑面宽控制要求,取消高低配限制,支持“商改居”,实行市场化导向的定价规则;乐山提出新出让和改变土地用途的房地产开发建设用地,《国有建设用地使用权出让合同》签订之日起一个月内缴纳土地出让价款的50%,余款可按合同约定分期缴纳,缴纳期限最长不超过一年;晋江明确在房地产住宅用地招拍挂时不限房价且不限地价等。
在住房公积金政策支持方面,核心举措主要包括上调公积金最高贷款额度、降低公积金贷款最低首付比例、放宽公积金贷款申请限制和提取限制等。典型代表有:上海明确缴存职工家庭名下在本市已有一套住房,在全国未使用过住房公积金个人住房贷款或首次住房公积金个人住房贷款已经结清的,认定为第二套改善型住房,二套房最低首付比例为50%,所购住房位于临港、嘉定、青浦、松江、奉贤、宝山、金山6个行政区的,最低首付比例为40%;郑州提出建立新市民、青年人住房公积金普惠金融“超市”,对符合相关条件的新市民、青年人实行贷款限额上浮;九江支持提取住房公积金支付购房首付款;南京支持住房公积金贷款购买法拍房;黔南州住房公积金实行“认房不认贷”原则,且将个人公积金最高贷款额度由40万元提高至50万元,申请住房公积金不受户籍地限制等。
在人口人才方面,核心举措主要包括放宽人才购房限制、发放人才购房补贴等。典型代表有:上海市青浦区、奉贤区发布人才购房新政,明确在沪缴纳职工社会保险或个人所得税满3年及以上、在本市无住房的非沪籍人才,同时符合相应单位条件或个人条件的,可购买青浦或奉贤住房1套,同时购房资格由居民家庭调整为个人;海口经认定的高层次人才、柔性引进的高层次人才及外籍“高精尖缺”人才,享受与本地居民同等购房待遇;杭州市桐庐县对于在桐庐县就业创业并缴纳社会养老保险、公积金或个人所得税的全日制本科及以上大学生和在桐院校全日制大专毕业生,首次在县内购买新建商品住宅或安置房的,给予最高15万元的购房首付补贴等。
中性政策主要涉及公租房建设管理。典型代表有:东莞市修订公租房管理办法,明确保障对象包括本市户籍困难家庭、新就业职工及稳定就业外来务工人员三类群体,原新入户人员群体并入本市户籍困难家庭,明确新建公租房以满足基本居住需求为原则,成套建设的公租房,单套建筑面积应控制在60平方米以下,以集体宿舍形式建设的公租房,应执行国家宿舍建筑设计规范的有关规定等。
紧缩性政策主要涉及安置房市场监管和自建房安全管理。典型代表有:海口市美兰区发布严禁转卖安置房的告知书,明确未取得房产证的安置房不具备上市交易条件,也不允许花钱购买或私下转让安置房购房指标;江苏省发布加强经营性自建房安全管理的实施意见,要求严格落实产权人和使用人主体责任、建立房屋安全隐患定期排查制度、加强用地、规划、建设管理等。
— 04—
1月重要事项复盘

— 05—
重点40城现行房地产核心政策一览

根据中房研协测评研究中心监测统计,截至2024年1月31日,40个重点城市中:
(1)限购方面,执行全域限购政策的城市有4个,分别为北京、上海、深圳、海口;执行区域限购政策的有6个,分别为广州、成都、西安、杭州、长沙、天津;其他30个城市均不限购。
(2)限售方面,执行限售政策的城市有15个,其中,北京、上海、杭州、海口及厦门部分楼盘限售期最长达到5年,厦门特殊楼盘限售期最长达到8年。
(3)限地价方面,土地拍卖仍设定最高限价的城市有3个,分别为北京、上海、深圳,其他城市已基本取消土地最高限价。
(4)较上月相比,本月广州、上海、海口3个城市住房限购政策从面积或客群等方面进行了精细化定向宽松,苏州则全面取消了限购。

根据中房研协测评研究中心监测统计,截至2024年1月31日,40个重点城市中:
(1)40个城市均已跟进“认房不认贷”政策,即居民家庭(包括借款人、配偶及未成年子女)申请贷款购买商品住房时,家庭成员在该市名下无成套住房的,不论是否已利用贷款购买过住房,银行业金融机构均按首套住房执行住房信贷政策;
(2)40城二手房交易中,北京普通住宅满两年免征增值税,非普通住宅满两年征收差额增值税,满五唯一免征个人所得税;上海、深圳普通住宅满五年免征增值税,非普通住宅满五年差额征收增值税,满五唯一免征个人所得税;其他城市二手房交易基本执行满两年免征增值税、满五唯一免征个人所得税政策。
— 06—
房地产政策展望
1月24日,央行行长潘功胜在金融服务实体经济高质量发展发布会上表示,我国经济还面临有效需求不足、社会预期偏弱、外部环境不确定性困难和挑战,货币政策仍有足够的空间。央行将平衡好短期和长期、稳增长和防风险、内部均衡和外部均衡的关系,强化逆周期和跨周期调节,为经济运行创造良好的货币金融环境。短期流动性方面,根据国投证券研究分析,受春节、税期、专项债发行等因素影响,2月资金面仍会受到一定扰动,但目前流动性投放规模较高,叠加后续降准资金释放等,预计资金面整体仍倾向维持紧平衡。
在房地产方面,本月中央层面已发布建立房地产融资协调机制、住房租赁“金融17条”、允许经营性物业贷款偿还债务等多项政策利好,且明确充分赋予地方调控自主权,预计短期内或将以督促和推进政策落实为主,房企融资环境改善和保交付仍是关注重点。同时,2024年是实施“十四五”规划的关键一年,住房建设工作也须围绕经济建设这一中心工作和高质量发展的首要目标,保障性住房建设、“平急两用”公共基础设施建设、城中村改造等“三大工程”将加速推进。
根据CRIC统计数据,1月我国房地产市场继续承压。TOP100房企仅实现销售操盘金额2350.6亿元,同比下降34%、环比下降48%;重点30城商品住宅新增供应同比下降44%、环比下降47%,成交同比下降19%、环比下降43%。总的来看,当前房地产行业仍处于向下探底调整期,市场信心和行业预期修复尚需时日,各地房地产支持性政策仍需加码,保持政策的连续性、稳定性。在月末广州、上海、苏州等城市相继放宽限购后,预计全国各地或将开启新一波的政策松绑浪潮,一线城市仍倾向以定向化、精细化的渐进式调整为主,但调控节奏有望加快;核心二线城市进一步降低购房门槛甚至全面取消限购成为大势所趋,其他二三线及更低能级城市则仍需在住房公积金政策、房票安置及购房补贴等方面加大发力。