欢迎访问青海省建设行业协会信息平台! 现在是:

2023年四季度房地产市场综述

发布者:省房地产协会 发布时间:2024-01-22 阅读次数:0
/ / 01 / /

政策环境:持续宽松
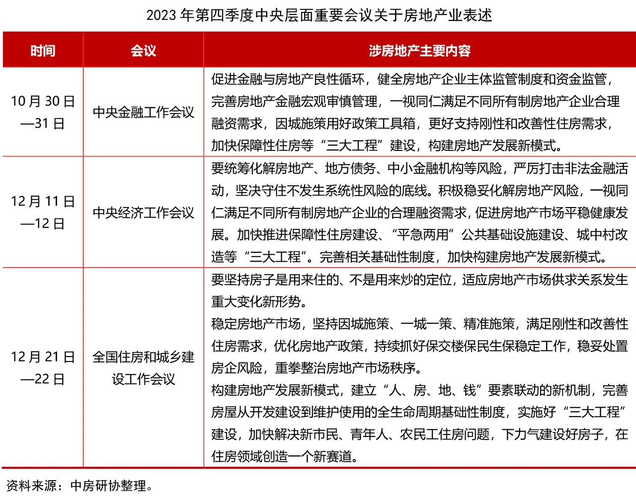
1.中央层面:统筹稳妥化解房地产风险,重点推进房企融资环境改善和保障性住房等“三大工程”建设
2023年第四季度,我国房地产政策松绑力度继续加大。中央层面先后召开中央金融工作会议、中央经济工作会议、全国住房和城乡建设工作会议等重要会议,内容涉及“统筹化解房地产行业风险”“一视同仁满足不同所有制房地产企业的合理融资需求”“优化房地产政策,满足刚性和改善性住房需求”“加快推进保障性住房等‘三大工程’建设”等。
1
同时,中央层面各部门也积极出台政策措施并加快推进落实:
10月,自然资源部给各省市自然资源主管部门下发文件,内容包含建议取消土地拍卖中的地价限制、建议取消远郊区容积率1.0限制等;国务院常务会议审议通过的《关于规划建设保障性住房的指导意见》传达至地方政府及各部委直属机构,明确了市场化商品住房和保障性住房双轨并行的房地产发展总体路径;
11月,央行、金融监管总局、证监会召开金融机构座谈会,重申支持房地产企业发债融资和股权融资,并明确提出“三个不低于”,即“各行自身房地产增速不低于银行行业平均房地产增速;对非国有房企对公贷款增速不低于本行房地产增速;对非国有房企个人按揭增速不低于本行按揭增速”等。央行、国家发改委等八部门发布《关于强化金融支持举措 助力民营经济发展壮大的通知》,要求银行业金融机构加大首贷、信用贷支持力度,积极开展产业链供应链金融服务,主动做好民营企业资金接续服务,不盲目停贷、压贷、抽贷、断贷,同时抓好促发展和防风险。金融监管部门起草中资房地产企业“白名单”,涵盖50家规模房企,进入名单的房企将获得信贷、债券和股权融资等多方面支持等。
12月,住建部明确,新一轮保障性住房建设,以家庭为单位,保障对象只能购买一套保障性住房,其重点针对住房有困难且收入不高的工薪收入群体,以及城市需要引进的科技人员、教师、医护人员等这“两类群体”,有条件的地方可以逐步覆盖其他群体。配售型保障性住房明确要实施严格的封闭管理,禁止违规将新建的配售型保障性住房变更为商品住房流入市场。
2.地方层面:调控节奏有所放缓,一、二线城市聚焦“四限”及住房信贷政策优化
2023年第四季度,地方累计出台房地产调控政策236条,其中,宽松性政策206条,占比达到87.3%;中性政策、紧缩性政策分别为14条、16条。从调控频次来看,季度内呈现逐月递减趋势,这主要源于7月底中央政治局会议后地方房地产政策出现井喷,四季度地方调控节奏有所放缓。从调控内容来看,一、二线城市重点聚焦优化“四限”和住房信贷政策,三、四线城市则持续发力住房公积金政策支持、购房财税补贴、“房票”安置等。
全年地方累计出台房地产调控政策800条,处于历史高位。其中,宽松性政策704条,占比高达88%,较2022年提升近8个百分点。尤其自7月中共中央政治局会议定调“房地产市场供求关系发生重大变化”后,中央及地方房地产政策逐渐由“托而不举”向“托举并用”转变,大部分二三线城市行政限制类措施相继取消,一线城市房地产政策也积极优化,房地产政策环境为近十年来最宽松阶段。
以40座重点城市为例,截至2023年12月31日:限购方面,执行全域限购的城市仅有4座,分别为北京、上海、深圳、海口,执行区域限购的城市有7座,分别为广州、成都、西安、杭州、苏州、长沙、天津,其他29座城市均不限购;限售方面,执行限售政策的城市有15座,北京、上海、杭州、海口限售期最长达到5年,厦门特殊楼盘限售期最长达到8年,其他25座城市不限售;限地价方面,土地拍卖仍设定最高限价的城市有3个,分别为北京、上海、深圳,其他城市已基本取消土地最高限价。40座重点城市均已跟进“认房不认贷”政策,且在首套房及二套房最低首付比例和房贷利率方面各有调整。

/ /  02 / /
房地产市场发展特点
1.供求:主要行业指标仍处低位
2023年,房地产行业持续处于转型调整过程中,多个核心指标低位运行。开发投资累计跌幅持续下行;房屋新开工规模处于历史低位,下半年累计跌幅逐月收窄;“保交楼“政策下,房屋竣工面积保持上涨;商品房销售面积及金额规模持续下降,下半年同比跌幅不断扩大;国房景气指数下调至93.36。
投资:低位运行。四季度,全国房地产开发投资23644亿元,较上季度减少17.7%,同比减少19.4%。全年全国房地产开发投资110913亿元,同比下降9.6%,季度内累计同比跌幅逐月扩大。从物业类别看,住宅投资占总投资比重为75.6%,同比下降9.3%;商业营业用房投资跌幅最大,下降16.9%。从地区来看,东部和中部跌幅相对较小,分别同比下降5.3%、9.5%,西部和东北地区跌幅较大,分别下降19.6%、24.5%。开发企业投资重点仍集中在东部地区,占总投资比重为60.1%。
开工跌幅收窄。四季度,全国房屋新开工面积23253万平方米,较上季度增加4.5%,同比减少9.9%;房屋竣工面积51126万平方米,较上季度增加245.4%,同比增加12.8%。全年全国房屋新开工面积96376万平方米,同比减少20.4%,季度内累计同比跌幅逐步收窄;房屋竣工面积99831万平方米,同比增加17.0%。
销售:跌幅扩大。四季度,全国商品房销售面积26929万平方米,较上季度增加6.5%,同比减少21.8%;商品房销售金额27552元,较上季度增加6.1%,同比减少18.8%。全年商品房销售面积111735万平方米,同比跌幅由上季度末的7.5%扩大至8.5%;商品房销售金额116622亿元,同比跌幅由上季度末的4.6%扩大至6.5%。
分物业类型看,商品住宅销售面积及金额同比跌幅年末逐月扩大,全年累计同比跌幅分别为8.2%和6.0%;办公楼及商业营业用房两项指标保持下降,跌幅收窄。分区域看,各区域销售面积及金额均表现为下降,东部、西部和东北地区跌幅相对较小,跌幅在3%—8%之间,中部地区跌幅较大,销售面积同比下降13.2%,金额下降11.2%。东部地区销售面积及金额占全国比重分别为46.2%、61.7%。
库存:持续增加。四季度末,商品房待售面积67295万平方米,较上季度末增加2758万平方米。其中,住宅待售面积33119万平方米,增加1933万平方米;办公楼待售面积4854万平方米,增加124万平方米;商业营业用房待售面积14231万平方米,增加204万平方米。
2.价格:新房和二手房持续下降,跌幅扩大
新房:价格同环比跌幅扩大。10-12月,70个大中城市新建商品住房价格环比上涨城市数量分别为11座、9座、7座,环比算数平均值分别为-0.38%、-0.37%和-0.45%。10-12月,房价同比为上涨的城市数量分别为23座、20座、20座,同比算数平均值分别为-0.58%、-0.70%、-0.89%。
二手房:各城市价格同环比齐跌,跌幅持续扩大。10-12月,70个大中城市二手住宅价格环比上涨城市数量分别为2座、0座、0座,环比算数平均值分别为-0.58%,-0.79%,-0.79%。10-12月,价格同比上涨城市数量分别为3座、2座、1座,同比算数平均值分别为-3.36%,-3.69%,-4.07%。
3.城市:商品住宅成交量较上季度增加、多城市库存减少
四季度,监测30[1]座重点城市商品住宅成交总面积4459.64万平方米,较上季度增加17.6%,较去年同期减少8.3%。其中,成都成交量明显领先,为435.20万平方米,其次西安、杭州超过300万平方米,成交前十的城市还有武汉、天津、广州、上海、长沙、青岛、郑州,成交面积在163万—289万平方米之间。
四季度末,商品住宅库存最大的城市为武汉1908万平方米,其次成都1627万平方米;嘉兴库存面积最小,为172万平方米。与去年同期相比,7座城市库存增加, 22座城市库存减少。消化周期上,5座城市低于12个月,杭州最低为7.3个月;25座城市消化周期在12个月以上,珠海、常州、东莞超过30个月。一线城市中上海消化周期最低为10.6个月,北京、深圳超过24个月。
土地市场方面,四季度重庆土地成交面积相对领先,为956.64万平方米,其次徐州、长沙、常州成交面积在600万—806万平方米之间,位于成交面积前十位的还有武汉、成都、西安、天津、上海、南京,在190万—371万平方米之间。
4.企业:销售业绩明显下降 资金面承压
业绩:明显下降。2023年,百强房企实现销售操盘金额54049.5亿元,同比下降16.5%。百强房企销售操盘金额门槛同比下降4.9%至110.4亿元,TOP10、TOP20、TOP30、TOP50房企门槛分别为1613.7亿元、599.0亿元、379.4亿元、234.8亿元,同比分别下降3.5%、25.4%、25.2%、20.9%。2023年共16家规模房企全口径规模超过千亿,分别为保利发展、万科地产、中海地产、华润置地、招商蛇口、碧桂园、绿城中国、建发房产、龙湖集团、金地集团、滨江集团、越秀地产、中国金茂、华发股份、中国铁建、绿地控股。
投资:力度下滑。2023年,房企新增货值百强总价值31515亿元,较上年下降10%。华润、保利、中海位列新增货值前三,新增货值突破千亿的房企还有万科、建发、绿城、招商蛇口、中国铁建和滨江集团。2023年,百强房企拿地销售比为0.21,较2022年增加0.03。拿地金额TOP100企业中,央企占比例接近四成,与地方国企合计占比达到66%,城投、民企则分别仅有14%和20%。
融资:规模仍处低位。2023年,克而瑞研究中心监测的80家典型房企的累计融资总量为5752.28亿元,同比减少30.38%。房企的发债规模达3091.59亿元,其中境内债券为2998.63亿元,占比为96.99%。80家典型房企新增债券类融资成本3.6%,较上年下降0.62个百分点。
到位资金:持续下降。四季度,房地产开发企业到位资金29392亿元,较上季度增加0.4%,同比减少15.3%。全年开发企业到位资金127459亿元,同比下降13.6%。其中,国内贷款15595亿元,下降9.9%;利用外资47亿元,下降39.1%;自筹资金41989亿元,下降19.1%;定金及预收款43202亿元,下降11.9%;个人按揭贷款21489亿元,下降9.1%。
[1]注:具体城市范围详见附件重点城市交易数据部分。

/ /  03 / /
当前产业存在的问题
1、政策调性是放松管制而非救市
为应对市场供大于求的局面,第四季度政府继续放松政策监管,已经出台的政策包括认房不认贷,大部分城市解除了限购,降低首套及二套首付比例,利率优惠,调整普通房认定标准,降低交易税费负担等。这些政策措施的出台有利于降低购房者负担,释放此前受到抑制的购房需求。从政策调性看,大部分政策是对此前过度管制与收紧政策的放开与放松,恢复某种“常态”,并非是“救市”。真正的救市是国家把房地产市场的发展当作优先选项,其他行业要让渡一定资源支持。政府目前第一步是逐步解除此前加码的各类限制政策,使得房地产行业能够在相对公平的环境下发展,至于是否要走到“救市”这一步,显然社会各界并未达成一致,甚至还有对房地产市场的误读和妖魔化的声音存在。
2、外部发展环境日益恶化
资本市场持续调整,股票、基金、理财产品都不同程度缩水,居民财产性收入收到影响,消费信心低迷。资本市场与楼市一直有某种互动关系,但并非严格的正相关或负相关,随着经济与社会的发展,两个市场的关系愈加密切。资本市场是房地产外部发展环境的重要组成部分,资本市场的兴衰一方面直接影响购房者的财富涨跌,另一方面也客观反映了宏观经济的真实动向。当前资本市场持续动荡,地缘政治环境紧张,经济发展前景依然不明朗,困难较大,青年失业压力较大,人口增速放缓,这些构成当前房地产市场的外部发展环境,可谓相当严峻。
3、“好房子”结构性供应不足
我国住房市场发展从总量短缺转为结构性供给不足,人民群众对住房的要求从“有没有”转向“好不好”,好房子、好小区、好社区、好城区。“好房子”从源头要建设施工质量好,要绿色、低碳、安全、科技创新驱动的高质量;使用上要具有舒适感和便捷性,要有高品质的小区物业服务及社区周边配套;供需要高匹配度,实现群众职住平衡,无论是新建还是改造要让住房困难群体也能住上好房子,满足不同价格下不同好房子的预期。从这些点出发,当前市场上“好房子”还处于结构性供应不足状态。在新模式下,房地产企业要有清醒的认识,为群众建设好房子、提供好服务,才能有市场和可持续发展。
4、民营房企融资难题仍未有效解决
虽然当前融资政策持续利好,但受益企业数量范围很有限,多数民营房企资难、融资贵的问题依然突出。克而瑞数据显示,2023年央国房企发债量为2502亿元,同比下滑6%,民营房企发债规模为368亿元,同比大幅下降71%。2024上半年仍是房企偿债高峰,发行的新债无法覆盖到期旧债,大部分房企仍将面临一定的到期债务兑付压力。在行业市场信心未完全恢复背景下,若无关键性融资支持政策落地托底,房企债务违约风险仍有进一步发酵的可能。要扩大民营房企融资支持范围,要使更多中小民营房企受益。
5、城中村改造和平急两用设施建设挑战较大
规划保障性住房建设、城中村改造和平急两用公共基础设施建设被称为落实房地产发展新模式的“三大工程”,给房地产企业提供了抓手和转型发展的契机。“三大工程”建设对行业投资能有一定的拉动,但对于企业的资金实力和业务经验要求较高,民营房企参与难度较大。企业参与其中也要面临一定风险,其中城中村改造和平急两用设施建设都存在投资规模大、建设周期长难度大、专业要求高等问题。同时,平急两用设施建设处于发展初期,将面临更多问题,比如缺乏统筹规划和行业标准、平急两用功能转换难度较大、经济效益较低等。

/ /  04 / /
2024年一季度房地产市场走势预判
1.政策预期宽松。保障性住房、城中村改造等“三大工程”相关的政策和金融支持将加速出台,构建房地产发展新模式。中央经济工作会议提出防范化解风险仍是2024年房地产行业首要任务,政策将继续推进“保交楼”加快预售制度改革。针对房地产企业“三个不低于”“ 房企白名单”政策加加快推进落地,同时探索更为灵活的预售资金监管方案,有效改善企业融资环境和资金压力。地方层面,高能级城市限制性政策、交易税费仍有优化和下调空间;三四线城市继续执行发放购房补贴、减免税费、提高公积金贷款额度、加大人才购房优惠力度等措施。
2市场季节性下调。一季度受季节因素和春节假期影响,成交量价较上季度明显下滑,走势呈现前两月下行,3月回升。由于上年同期投资、销售、新开工等行业指标基数相对处于高位,一季度这些指标同比跌幅不会有明显改善。交易结构上,在各地“以旧换新”等政策推动下,二手房市场流动性将持续提高。土地市场方面,各地一季度聚焦制定年度土地供应计划,整体市场活跃度不高;同时土地市场分化持续,库存较高的三、四线城市重点要盘活存量,土地市场表现更显低迷。
3企业资金压力不减。一季度,特别是3月,房企将迎来新的债务到期高峰,市场销售不及预期叠加融渠道不畅通,多数依然面临较大资金压力。由于现金流有限和市场预期不高,房地产企业将采取更为谨慎投资拿地策略。项目建设方面,住房和城乡建设会议提出“不同的价格下有不同的好房子”,企业将更加重视高质量和好服务发展,建设“好房子”。同时积极应对市场变化, ,不断探索创新模式。


来源:中房研协测评研究中心