多地代建制相关政策完善优化,利好政府代建规范化 南阳市、漯河市、深圳市宝安区等地政府投资项目代建制管理办法出台,政策更加完善优化。南阳市支持国有功能类公司做大做强,为经济社会高质量发展发挥关键作用,2024年1月4日正式发布关于印发《南阳市政府投资项目代建制管理办法(试行)》的通知。 战略合作成为代建发展趋势,加速资源整合、业务拓展 旭辉建管、蓝城集团、蓝绿双城、金科开发管理、腾云当代管理等多家代建企业集中展开“资源型”合作,合作对象包括房企、城投公司以及地方政府。旭辉建管相继与北京住总、浙江海宁经济开发区、华远地产、大连德泰等达成战略合作。此外,2023年11月中国房地产业协会代建分会成立,将推动行业内部自律,嫁接更多产业资源,助力代建企业快速发展。 构建生态平台、探索共享商业模式,赋能高质量发展 绿城管理与中原建业作为代建行业两家龙头企业,率先拥抱平台化发展,探索商业模式升级之路。中原建业继2022年城市合伙人制度成功落地,2023年9月24日又推出全新代建C平台,绿城管理分别于2023年7月、11月发布“M登山模型”和“百川计划”,打造代建全生命周期、全方位服务的生态平台。 代建赛道继续扩容,不断加强品牌建设与推广 2023年代建赛道继续扩容,上坤地产正式开辟共建管理新赛道,滨江集团重启代建航道,此外原世茂执行总裁吕翼成立了璀璨管理。目前已有超过60家房企加入赛道,并成立专门的平台公司,其中30余家企业设置了专有代建微信公众号、甚至还有了独立微信视频号,打造专属代建品牌,市场竞争越来激烈。 项目纾困持续推进,南京璀璨云探索“共建”模式保交付 2023年9月29日-10月2日,南京璀璨云著首批509套住宅集中交付完成,交付期正值双节假期,到访业主交付率高达90%。该项目在各方的共同努力下探索出一条“共建”保交付的新路,顺利盘活。 重点区域2023年全年累计代建项目数超2022年50% 根据监测,2023年全年累计中标代建项目达357个,2021年和2022年分别为140个和238个,超2022年50%。项目主要集中在长三角,其次是珠三角,长三角代建项目数占比52.9%;珠三角占比20.2%,合计占比超过7成。
“三大工程”带动政府代建需求
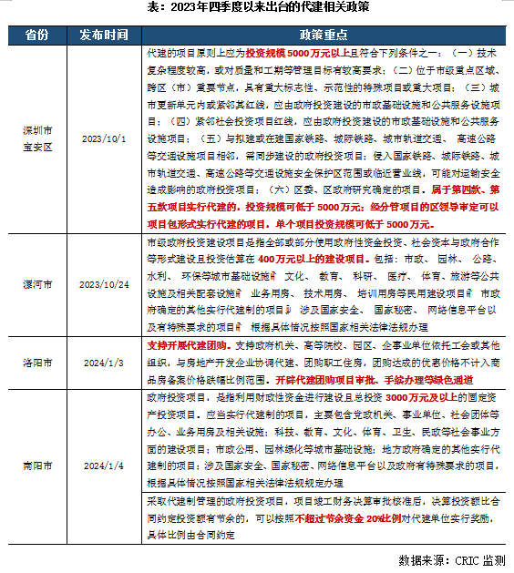
2023年四季度以来,包括南阳市、漯河市、深圳市宝安区等地政府投资项目代建制管理办法出台,政策更加完善优化,重点规范内容集中在代建项目投资规模、项目类型、代建费计取等方面。
以南阳市为例,2023年11月3日,市委书记朱是西主持召开市委深改委会议暨财经委第十八次会议。会议研究了《南阳市政府投资建设项目代建制管理办法》,指出要认真学习借鉴先进地区的成功经验,合法合规、依法依规推进政府投资建设项目代建制,支持国有功能类公司做大做强,为经济社会高质量发展发挥关键作用。
2024年1月4日,南阳市人民政府正式发布关于印发《南阳市政府投资项目代建制管理办法(试行)》的通知。《办法》中的政府投资项目,是指利用财政性资金进行建设且总投资3000万元及以上的固定资产投资项目。应当实行代建制的项目,主要包含党政机关、事业单位、社会团体等办公、业务用房及相关设施;科技、教育、文化、体育、卫生、民政等社会事业方面的建设项目;市政公用、园林绿化等城市基础设施;地方政府确定的其他实行代建制的项目;涉及国家安全、国家秘密、网络信息平台以及政府有特殊要求的项目,根据具体情况按照国家相关法律法规规定办理。
据不完全统计,2023年福建省、河北省、三亚市、厦门市、沧州市、漯河市、南阳市、深圳市宝安区等多地均出台或修订了代建管理制度,规定在一定投资金额以上的政府项目,均须采用招标等方式选择专业化的项目管理单位负责项目实施管理,以更好规范政府投资管理、提高投资效益。随着代建制度的不断推广,地方政府投资项目代建将更加规范化,有利于提高政府投资效益。

2023年12月11日-12日,中央经济工作会议召开,会议强调加快推进保障性住房建设、“平急两用”公共基础设施建设、城中村改造等“三大工程”。中央已多次提及“三大工程”建设,作为落实房地产发展新模式的重要抓手,未来也将是各地政府的工作重点。当前,多地已经提出相关目标和规划、制定实施方案,持续推动任务落地。据统计,截至2023年年底,已有16个城市公布城中村改造规模计划,预计涉及约87.4万户居民。
2023年10月24日,广州市规划委员会会议审议通过了《广州市城市更新专项规划(2021-2035年)》《广州市城中村改造专项规划(2021-2035年)》。《专项规划》提出,至2025年累计推进城市更新约130平方公里(含城中村改造70平方公里),至2035年累计推进城市更新约300平方公里(含城中村改造155平方公里),通过微改造、混合改造、全面改造多种方式并举,推动低效存量土地的盘活再利用。并明确至2035年拟推进的旧村庄旧城镇全面改造与混合改造项目291个,其中,旧村庄全面改造项目252个(含城中村项目150个)、旧村庄混合改造项目24个(含城中村项目15个)。
2023年10月25日,山东省人民政府发布关于印发《山东省城市更新行动实施方案》的通知。《方案》提出在济南、青岛等市稳步推进城中村改造和规划建设保障性住房工作。
“三大工程”建设的推进,势必将带动相关项目代建需求的增加,特别是保障房和城市更新将是政府代建的主要内容。

城投平台仍是拿地主力之一,城投代建需求释放可期。自2021年以来,城投平台集中现身土地市场撑起大梁,拿地数量连居高位。2023年,房企流动性修复有限,拿地集中在央国企,城投平台的势力仍不容小觑。尽管受托底拿地监管及部分城投本身投资承压的影响,整体拿地力度有所放缓,但三、四季度的表现仍旧可观,四季度拿地占比达到61%。
这两年城投平台投资积累了相当的土地资产,但受限于自身开发能力及债务压力,开工率不尽如人意,未来这些项目的入市主要还是要依靠代建,这也是城投平台减压、活血的有利途径。可以预期,城投代建将是市场重要赛道之一。


持续推进品牌建设与推广
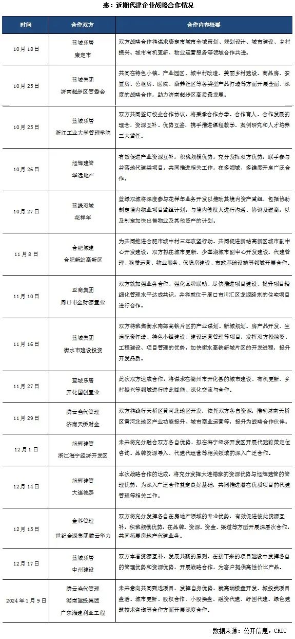
随着代建行业发展,为加速规模扩张、实现资源共享和优势互补,战略合作成为代建企业发展一大趋势。2023年,旭辉建管、蓝城集团、蓝绿双城、金科开发管理、腾云当代管理等多家代建企业集中展开“资源型”合作,合作对象包括房企、城投公司以及地方政府。
旭辉建管相继与北京住总、浙江海宁经济开发区、华远地产、大连德泰等达成战略合作。2023年12月1日,旭辉建管与浙江海宁经济开发区双方高层领导展开深度座谈交流并签订战略合作协议,本着平等互利、共同发展、合作共赢的原则,建立面向未来的全面战略合作关系,未来将充分融合双方各自优势,拟在海宁经济开发区开展代建前策定位咨询、品牌资源导入、代建代运营等相关领域的深入广泛合作。2023年12月14日,旭辉建管又与大连德泰签订战略合作框架协议,此次战略合作的达成,将充分发挥大连德泰的资源优势与旭辉建管的管理优势,共同推进潜在优质项目的代建管理等相关工作,为旭辉建管带来更加广阔的发展空间和更多的合作机会。截止2023年底,旭辉建管累计在管项目已突破100个,分布在全国40余个重点城市,其中政府国企的代建占比超过50%;年度新增项目突破50个,新增签约规模突破980万方。
2023年11月22日-23日,第十四届中国房地产科学发展论坛在杭州举办,论坛上,中国房地产业协会代建分会正式成立,将推动行业内部自律,嫁接更多产业资源,助力代建企业快速发展。

绿城管理与中原建业作为代建行业两家龙头企业,率先拥抱平台化发展,探索商业模式升级之路。
中原建业继2022年城市合伙人制度成功落地,又推出全新代建C平台,不断探索创新商业模式。2022年12月,中原建业成立城市合伙人理事会,通过信用和融资手段,为成员企业打通项目库、资金库,嫁接资源,整合双方资源,实现利益共享,该模式在新项目拓展方面已经取得一定成效。2023年9月24日,中原建业正式发布全新的代建信赖体系——中原建业代建C平台,包含信赖、链接、利他三大内涵,是中原建业面对未来市场,构建的新模式和新逻辑。2023年10月21日中原建业举办28个项目集中签约仪式,其中代建项目签约25个,代建C平台战略协议项目签约3个。2023年12月16日,中原建业代建C平台五大具化平台之一—供应链赋能平台正式上线,旨在为各类供应商提供产品展示、企业招采公告查勘、产品合作洽谈等新渠道,链接优质建筑施工总包、建材、门窗等招采企业,保障供应商合作可持续、资金顺利回款。截至2023年12月底,供应链赋能平台已吸引步阳集团有限公司、廊坊立邦涂料有限公司、福建省冠林科技有限公司、上海良信电器股份有限公司、上海尤安建筑设计股份有限公司等共计百家优质供应商入库,目前各类供应商还在持续征集中。
绿城管理接连发布“M登山模型”以及“百川计划”,打造代建全生命周期、全方位服务的生态平台。2023年7月10日,绿城管理发布首个代建行业B端服务指南“M登山模型”。“M登山模型”分为两部分,一部分规范流程节点,一部分为问题合辑,帮助双方在合作过程降低认知偏差。与“M登山模型”同步推出的,还有一个名为“绿城M”的app,以数字化、游戏化的方式,让代建服务的全过程更加具象、可感。2023年11月,为进一步推动代建业务的全国化发展,强化重点城市的深耕与布局,加大属地深耕型优秀人才及团队引进,绿城管理发布“百川计划”,针对全国各重点城市以多元合作模式全面引进城市合伙人。“百川计划”的引进对象主要为全国各重点城市的属地优秀房企区域/城市/多项目负责人或投拓负责人。合作模式主要包含优秀人才引进方式入职合作、代建共享平台方式业务合作和向绿城管理引荐代建项目三种模式。截至2023年12月31日,绿城管理新拓代建项目的合约总建筑面积达3528万平方米,较上年同期增长约25.0%;新拓代建项目代建费约103.7亿元,较上年同期增长约20.5%。
在代建热潮持续蔓延下,2023年赛道继续扩容,上坤地产正式开辟共建管理新赛道,滨江集团也宣布重启代建航道。此外,2023月7月28日,原世茂执行总裁吕翼成立深圳璀璨建设管理集团有限公司,主营业务包括企业管理、企业管理咨询、工程管理服务;信息咨询服务(不含许可类信息咨询服务)、市场营销策划等。2023月12月1日,吕翼又完成对上海世茂建设管理有限公司(即原世茂管理)的股权收购。上海世茂建设管理有限公司由深圳璀璨建设管理有限公司持股80%、深圳璀璨联盟企业管理有限公司持股20%,“璀璨管理”品牌实际上是原世茂管理下的代建团队。
目前已有超过60家房企加入赛道,并成立专门的平台公司,市场竞争越来激烈。与此同时,代建企业也越来越注重代建品牌的建设与推广,30余家企业设置了专有代建微信公众号、甚至还有了独立微信视频号,以提高品牌影响力和市场份额。

南京璀璨云探索“共建”模式保交付
2023年9月29日-10月2日,南京璀璨云著首批509套住宅集中交付完成,交付期正值双节假期,到访业主交付率高达90%。2020年7月苏宁置业拿下栖霞区NO.2020G24地块,与世茂联合开发,打造南京苏宁世茂璀璨云著项目。2021年1月该项目首开,成为区域内首个摇号楼盘,产品热销。但此后,因两大股东出现资金问题,璀璨云著项目陷入停滞,并于2022年先后将项目公司股权出售。
由于项目已停滞200多天,且存在项目公司资信不足、部分责任主体存在验收配合度等问题,叠加房地产市场下行等因素影响,璀璨云著的复工复产困难重重。在属地政府和主要债权人等各方的支持下,共建各方达成共识:所有资源优先保障已售住宅的建设和交付。2023年2月开始,参建单位按照要求履行施工合同约定复工复产,拨付工程款封闭运行,并与原股东其他项目做好风险隔离。考虑到项目开发体量较大,2023年7月引入蓝绿双城,成立了蓝绿恒睿管理平台,并引入杭派品质精细化管理体系,以品质交付为统一目标,强化快节奏落地执行、高频次政府沟通,逐步重新建立了项目新面貌,实现9月26日完成竣工备案手续。
值得一提的是,从板块热盘到停工,此后又经历了项目转手、延期交付、业主维权等曲折后,璀璨云著最终在各方的共同努力下探索出一条“共建”保交付的新路。与过往的代建模式不同,“共建”强调风险共担和成果共享。由于璀璨云著是大型综合项目,还有配建商业,整个项目建设仍然任重道远。

2023年11月23日,“与南充共美好”蓝绿双城&中国五矿——天空之城焕新发布会启幕。该项目能够复工复产,焕新重启,离不开中国五矿的资金保障及蓝绿双城的专业运营规划。2020年7月蓝光发展与逸城置业联合拿下清泉坝片区的C-1-2块地,打造天空之城项目。作为清泉坝仅存的一宗住宅用地,该项目从拿地起就备受瞩目。入市后,优越的地理位置以及硬核的产品更是让项目一跃成为高端住宅的代表。
2021年7月,蓝光发展深陷债务危机、不堪负重,将天空之城项目股权全数转让,由中国五矿接盘成为新的大股东。但此后,项目进展并不顺利,陷入沉寂。直到2023年7月,引入新的共建商“蓝绿双城”,中国五矿更是注资6000万,项目得以复工。相信在蓝绿双城和中国五矿双重把控下,天空之城的品质将更上一个台阶,重新被市场所选择。

2023年9月底,由龙湖龙智造代建代销的龙湖·青雲赋首开,项目销售金额高达2.5亿元,开盘去化率高达90%,刷新了2023年昆明商品房去化率、金额、套数、面积、到访量5项首开纪录。该项目用地原为俊云峰项目A3地块,属于官渡区普自村城改项目,由俊发集团旗下盛俊地产负责开发。但自2021年9月,受房地产市场低迷影响,俊发集团资金出现问题,导致城改项目施工进度缓慢甚至停滞,A3地块一直未开发。2022年,俊发集团退出普自村城改,盛俊地产也因此发生股权变更,A3地块转由东方资产旗下的杭州光耀新夏康企业管理咨询合伙企业控股。东方资产控股后,引入了龙湖龙智造代建,项目推广名为“龙湖·青雲赋”。在东方资产和龙湖龙智造的合力下,该项目顺利实现盘活,成为热销盘。

2023年代建招投标项目持续增加,代建市场快速发展。根据招标信息监测,全年重点区域累计中标代建项目357个,显著高于2021年、2022年140个和238个,相比2022年增加50%。
从各区域分布来看,中标代建项目主要集中在长三角,其次是珠三角。2023年长三角代建项目数占比过半,达到52.9%;其次珠三角代建项目数占比20.2%,环渤海和中西部分别占14.0%、12.9%。

2023年四季度共计新增中标代建项目72个,占全年项目数20.2%。10月仅有14个,全年单月最少,11、12月有所提速,整体活跃度不比前三季度。企业方面,绿城管理、金地管理、蓝城集团、华润置地等大型代建企业是项目拓展主力,中标项目多集中在浙江、广东等地。

从本期72个代建项目业主来看,大多都是来自托底平台委托,项目数占比超过九成,仅少数来自民企或一些资本方委托。委托业务内容包括纯代建、代建代销、代建代运营、咨询等多种类别,代建代销业务占据主流市场,项目数占比超过四成(包括EPC代建代销)。此外,与EPC结合模式已经成为代建行业常见的模式之一,也标志代建业务延展和专业化程度在不断提升。

2023年四季度,三四线城市仍是代建需求的主要市场,新增代建项目数占比62.5%,前三季度占比分别为50.6%、59.8%、53.6%。城市方面,深圳、金华、丽水、嘉兴等城市是活跃度较高,其中深圳有8个、金华和嘉兴都有6个。全年累计来看,三四线城市也是撑起“大半边天”,代建项目数占比56.6%,一线城市和二线城市分别占比15.1%、28.3%。
