欢迎访问青海省建设行业协会信息平台! 现在是:

关于印发《在全省开展拒收人民币现金专项政治工作方案》的通知

发布者:省房地产协会 发布时间:2023-12-29 阅读次数:0

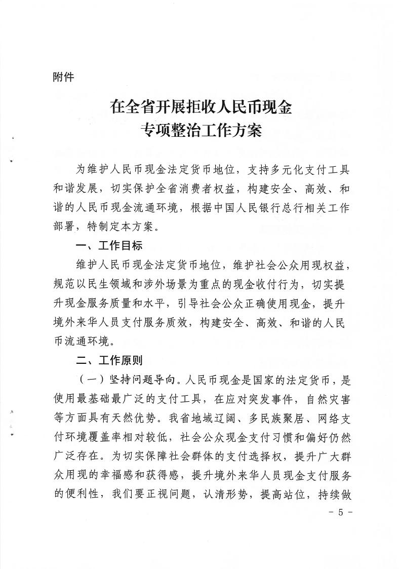
关于印发《在全省开展拒收人民币现金专项政治工作方案》的通知(2)1

关于印发《在全省开展拒收人民币现金专项政治工作方案》的通知(2)2

关于印发《在全省开展拒收人民币现金专项政治工作方案》的通知(2)3

关于印发《在全省开展拒收人民币现金专项政治工作方案》的通知(2)4

关于印发《在全省开展拒收人民币现金专项政治工作方案》的通知(2)5

关于印发《在全省开展拒收人民币现金专项政治工作方案》的通知(2)6

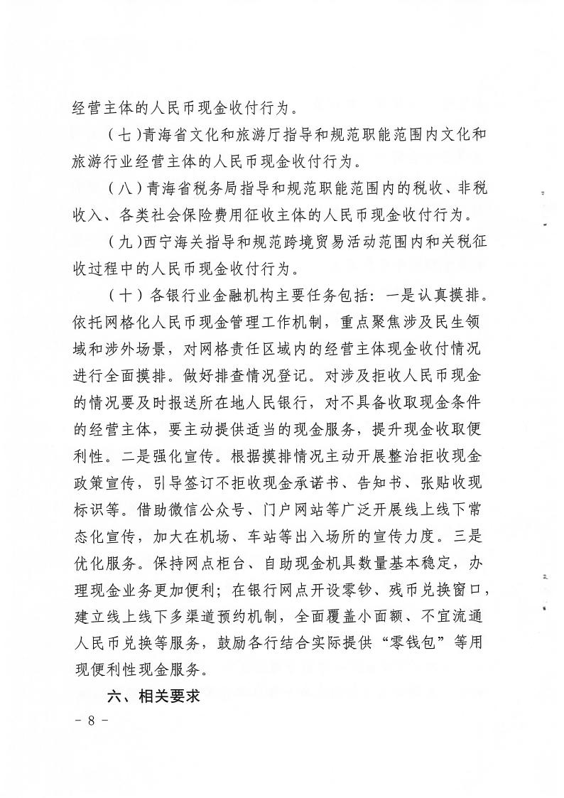
关于印发《在全省开展拒收人民币现金专项政治工作方案》的通知(2)7

关于印发《在全省开展拒收人民币现金专项政治工作方案》的通知(2)8

关于印发《在全省开展拒收人民币现金专项政治工作方案》的通知(2)9

关于印发《在全省开展拒收人民币现金专项政治工作方案》的通知(2)10