回顾2023年,房地产市场经历前两年的深度调整后,今年以来购房者置业情绪、企业端市场信心均未扭转,在确保房地产市场平稳发展的目标下,提振供需两端市场信心的政策不断落地。7.24中央政治局会议为楼市定调,首提“我国房地产市场供求关系发生重大变化”,进一步明确“三大工程”建设,不断探索行业新的发展模式。多部委积极落地具体措施,各地的限制性政策也逐步优化,房地产行业真正迎来政策底。
展望2024年,化解房地产风险仍是政策主线,供需两端政策均有发力空间,需求端,降低购房成本、降低购房门槛仍是政策优化聚焦点。供给端,企业资金支持政策有望继续细化落实,各地土拍规则或继续放宽,“保交楼”资金和配套举措有望进一步跟进;“三大工程”建设或是2024年政策主要发力方向,相关政策有望加速落地。
https://www.cih-index.com/

2023年,我国房地产市场持续调整,整体处于筑底阶段,主要体现在以下几个方面:价格方面,新房价格波动调整,二手房价格持续下跌。根据中国房地产指数系统百城价格指数,2023年1-11月,百城新建住宅价格累计上涨0.16%,年内有5个月价格环比下跌。1-11月,百城二手住宅价格累计下跌3.00%,至11月,已连续19个月环比下跌,连续6个月环比下跌的城市数量超90个。成交方面,新房销售规模继续下行。全国来看,2023年1-11月,全国商品房销售面积同比下降8.0%,商品房销售额同比下降5.2%。重点城市来看,根据中指数据,1-11月重点100城新建商品住宅销售面积同比下降约5%,年末市场仍旧面临下行压力。土地市场方面,整体低迷态势未改,住宅用地供求规模同比继续下降。根据中指数据,1-11月,全国300城住宅用地推出、成交面积分别同比下降21.5%、28.0%,绝对规模均是近十年同期最低位水平。企业方面,房企销售业绩继续下滑,企业资金面依然承压,行业持续出清。根据中指数据,2023年1-11月,TOP100房企销售总额同比下降14.7%,民营企业经营压力大,房地产企业风险蔓延。
2024年房地产市场恢复节奏仍依赖于居民置业预期能否好转,新房市场依然面临调整压力,根据“中国房地产业中长期发展动态模型”测算,中性情形下,预计2024年全国商品房销售面积同比下降4.9%,乐观情形下,2024年,宏观经济持续恢复,居民置业意愿有所好转,叠加城中村改造如期推进,全国商品房销售面积或可实现小幅增长。而新开工、投资受多项不利因素影响,或将延续下行态势,中性情形下,预计2024年新开工面积同比降幅在10%左右,房地产开发投资额同比下降6.1%,乐观情形下,城中村改造和保障性住房建设发力,开发投资额与2023年基本持平。

经过20多年房地产市场的快速发展,我国人均住房建筑面积明显提升,根据第七次全国人口普查数据,2020年我国城镇人均住房建筑面积达38.6平方米,户均实现一套房,居民住房需求基本得到满足。与此同时,2022年我国总人口减少了85万人,城镇化率增加0.5个百分点至65.2%,增幅继续收窄,人口对住房需求的支撑力度进一步减弱,住房总需求明显弱化。从供应端来看,前些年伴随着房地产市场的快速发展,土地供给量明显增加,市场整体供给量也逐渐达峰,特别是低能级城市库存量高企,过去供不应求的态势已根本扭转。
7月24日,中央政治局会议明确“适应我国房地产市场供求关系发生重大变化的新形势”,意味着我国房地产行业步入了新的发展阶段,新房销售规模见顶后逐渐回落,但住房结构性问题仍较为突出,核心城市住房需求尚未得到满足,而更多低能级城市住房呈现过剩状态。
“房地产市场供求关系发生重大变化”定调楼市,为监管部门和各地优化政策打开空间。预计2024年,过去在市场过热阶段出台的限制性政策仍有望继续优化调整,供需两端政策均有发力空间。
7.24中央政治局会议定调“房地产市场供求关系发生重大变化”后,8月底以来,住建部等多部委出台了多项房地产优化政策,随后各地积极响应,根据中指监测,今年截至12月25日,全国已有200余省市(县)出台房地产调控政策超660次,多数城市限制性政策完全放开。
图:2022年以来各地因城施策频次(截至12月25日)

7月底住建部倪虹部长明确提出要进一步落实个人住房贷款“认房不用认贷”等三大优化方向后,8月25日住建部、央行、金融监管总局联合发布通知,明确将“认房不认贷”政策纳入“一城一策”工具箱。8月底9月初,一线城市全面落地执行相关政策,截至目前,全国多数城市已执行首套房“认房不认贷”。另外,全国已有30余城对于公积金贷款“认房又认贷”标准进行优化,其中超20城执行公积金“认房不认贷”。全面执行首套房“认房不认贷”,直接利好两类人群,一类是外地有过贷款记录在本地无房家庭,一类是本地卖一买一的置换家庭。政策优化后,前期观望或积压的购房需求得到释放,而对于卖一买一的购房者来说,二手房挂牌量高企的情况下,这部分需求进入市场仍需要一定时间。

2023年1月,央行、银保监会建立首套房贷利率动态调整机制,针对新房价格连续下跌的城市,阶段性放宽或取消首套房贷利率下限,为各地房贷利率下调提供了空间。8月,央行、金融监管总局发布通知,明确首套住房商业性个人住房贷款最低首付比例统一为不低于20%、二套30%,调整二套住房商贷利率下限为LPR+20BP(此前为LPR+60BP)。
根据中指监测,截至目前,多数城市商贷已执行首套20%、二套30%的首付比例,并调整二套房贷利率下限至LPR+20BP,部分核心二线城市如杭州首付比例降至首套25%、二套35%。一线城市亦全面下调首付比例、降低房贷利率。12月重点城市首套平均房贷利率已降至3.86%,较2021年高点下调超150个基点,二套平均房贷利率降至4.41%,大幅降低了居民购房成本。
图:2020年以来全国重点城市首套及二套房平均利率另外,随着首套房房贷利率的支持政策不断落地,新发放贷款利率与存量贷款利率差距拉大,叠加理财收益率下降,居民提前还贷情况较多。8月31日央行、金融监管总局联合发布通知,明确降低存量首套房贷款利率。9月25日多家银行对符合条件的存量房贷利率进行了统一下调,随后对于贷款时为非首套房但当前已符合所在城市首套政策的购房家庭,银行也普遍要求客户提交申请并提供相关证明,部分购房者的存量贷款利率已经实质下调。从政策趋势上看,降低购房成本、降低购房门槛仍是2024年政策优化聚焦点,也是落实“以进促稳”的重要举措。近期北京、上海大力度降低首付比例和下调房贷利率后,短期或以落实为主,未来各地政策仍有优化预期,核心城市降低首付比例、降低房贷利率仍有空间。除此之外,需求端,未来一线城市有望按照因区施策的方式、适度放开限购,核心二线城市或全面取消限购。

2023年9月底,自然资源部给各省市自然资源主管部门下发文件,建议取消土地拍卖中的地价限制等。根据中指监测,截至12月末,22城中有18城已实际落实“取消土地限价”,宁波溢价率上限由15%上调至30%,北上深尚未调整。
从土拍表现来看,11月,多数城市进行了取消地价上限后的土拍,整体成交溢价率提升至7.2%,部分核心城市优质地块土拍升温,个别地块竞拍出高溢价,但其余地块普遍底价成交甚至流拍,分化现象进一步加剧。
2024年,取消地价上限的城市,在房企投资聚焦下,预计部分核心地块将竞拍出高溢价,但土拍分化仍将延续,非核心区仍会出现底价成交甚至流拍;而北上深有望根据市场变化优化土拍规则,如部分区域取消或提升溢价率上限等。另外,2024年或有更多城市优化销售最高限价,让价格回归市场,有利于市场预期修复。
2023年,中央及监管部门多次强调防范化解房地产风险,房地产风险主要体现在项目保交付、房企债务化解等方面。上半年监管部门加速推进一系列“保交楼、保民生、保稳定”的举措,央行、银保监会强调“要有效防范化解优质头部房企风险”,住建部也强调“对于出险房企,一方面帮助企业自救,另一方面依法依规进行处置,防范化解风险”。2023年年底中央金融工作会议和中央经济工作会议均强调“一视同仁满足不同所有制房地产企业合理融资需求”,积极稳妥化解房地产风险。

2023年是“保交楼”的重要节点,1月央行新增1500亿元保交楼专项借款投放,加上2022年下半年投放的2000亿元,累积已推出3500亿元保交楼专项借款,同时提出设立2000亿元保交楼贷款支持计划、加大保交楼专项借款配套融资力度、强化保交楼司法保障等相关举措。
8月初央行明确将2000亿元保交楼贷款支持计划期限延长至2024年5月底。同月,住建部表示“目前各地保交楼工作顺利推进,项目复工和建设交付加快进行。保交楼专项借款项目总体复工率接近100%,累计已完成住房交付超过165万套,首批专项借款项目住房交付率超过60%”。2023年,“保交楼”工作已取得一定成效,对稳定市场预期也产生了一定积极效果。
化解项目交付风险仍是2024年政策聚焦点之一,预计“保交楼”配套资金和政策将进一步落实,修复市场预期。加强预售资金监管、改革预售制度或是“保交楼”重要配套举措。此前住建部就已明确“有条件的可以进行现房销售”,2023年已有多地试点现房销售,2024年,预计将有更多城市或地区推进试点现房销售,有望加快预售制改革进程。

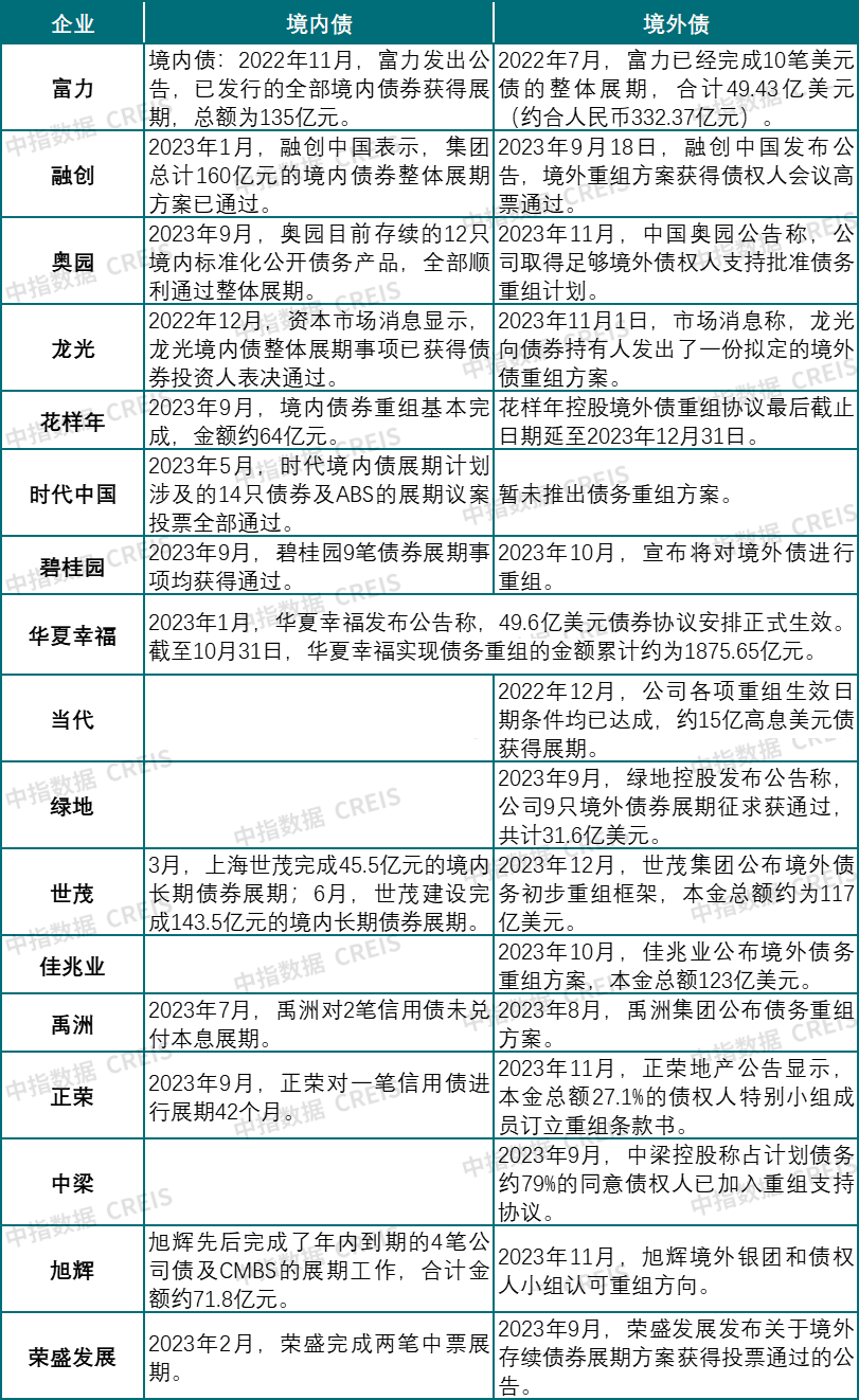
2021年下半年以来,伴随着市场下行且持续底部运行,房企密集出险。2022年四季度以来,对于已经受困企业,政策方面坚持由优质房企、AMC等金融机构、商业银行、地方政府等共同协商风险化解模式,推动加快资产处置。2023年11月,金融监管部门强调,继续配合地方政府和相关部门,坚持市场化、法治化原则,加大保交楼金融支持,推动行业并购重组。在此背景下,部分房企债务重组取得较大进展。
部分出险房企债务重组取得了明显进展,在一定程度上提振了出险企业化债的信心,叠加当前监管部门积极稳妥化解房地产风险,将有助于其他出险房企完成债务重组。其他出险房企应积极作为,加强与金融机构和债权人沟通,抓住政策窗口期尽快推动债务重组,修复自身信用,改善企业流动性,恢复正常经营。

2023年10月底召开的中央金融工作会议指出“一视同仁满足不同所有制房地产企业合理融资”,考虑到融资困难的主要是民营房企,意在强调商业银行等金融机构要把支持民营房企融资的政策落实落细。11月,央行、金融监管总局、中国证监会联合召开金融机构座谈会,贯彻落实中央金融工作会议的精神和部署,要求坚持“两个毫不动摇”,一视同仁满足不同所有制房地产企业合理融资需求,对正常经营的房地产企业不惜贷、抽贷、断贷;继续用好“第二支箭”支持民营房地产企业发债融资;支持房地产企业通过资本市场合理股权融资。表:2023年11月以来部分银行召开房企座谈会情况10月底中央金融工作会议后有市场消息称,监管提出银行房地产贷款“三个不低于”政策,即各行自身房地产贷款增速不低于银行业平均房地产贷款增速,对非国有房企对公贷款增速不低于本行房地产增速,对非国有房企个人按揭增速不低于本行按揭增速。近期,多家国有银行、股份银行密集召开房企座谈会,表示将更好支持房地产企业合理融资需求,“三个不低于”政策细则落地预期升温。如果“三个不低于”政策能够真正落地,将很大程度改善当前民营房企融资难现状,有助于防止房地产风险蔓延,促进行业健康发展。

2023年中央多次在重要会议中强调“三大工程”的重要性,4月28日和7月24日中央政治局会议均对相关工作作出部署,国常会也先后审议通过了相关指导意见。12月,中央经济工作会议进一步强调“加快推进保障性住房建设、‘平急两用’公共基础设施建设、城中村改造等‘三大工程’”,中央财办回应经济热点问题时也表示“‘三大工程’既是解决人民群众急难愁盼问题的重大民生工程,又有利于带动房地产相关投资消费,稳定宏观经济大盘。目前,有关工作已经启动。下一步,要抓紧完善各项配套支持政策,尽早推动一批项目落地实施,形成实物工作量,见到实实在在的经济和社会效益”。“三大工程”已经成为2024年稳投资、促消费的重要抓手。
图:2023年国常会先后审议通过“三大工程”相关指导意见预计2024年,“三大工程”配套政策将加快落实,积极发挥稳投资作用。城中村改造各地实施细则预计将陆续出台,一批项目有望进入实施阶段,在供需两端支持房地产市场企稳。值得注意的是,2024年是城中村改造的启动之年,城中村改造对房地产销售、投资的实际拉动或有限,但对预期影响至关重要。预计保障房实施策略有望逐渐明晰,配售型保障房供给量将有所增加。今年“14号文”提出了配售型保障房的发展思路,重点要解决工薪收入群体住房困难问题,随着“14号文”印发,预计配售型保障房也将在部分城市探索实施。至此,由公租房、保租房、配售型保障房构成的住房保障体系得以构建,进而推动市场+保障、购+租的住房制度加快完善,探索新的发展模式更进一步。“平急两用”或与低效、闲置基础设施结合,因地制宜实现资源再利用,同时,“平急两用”与乡村振兴结合,也有利于更好带动偏远地区投资,充分发挥稳投资作用。

自2021年中央经济工作会议首次提出“探索新的发展模式”以来,已有两年时间,伴随着行业大幅下行,探索新模式的必要性和紧迫性进一步加大。2023年11月,住建部倪虹部长接受媒体采访时表示“构建房地产发展新模式,是破解房地产发展难题、促进房地产市场平稳健康发展的治本之策。过去在解决‘有没有’时期追求速度和数量的发展模式,已不适应现在解决‘好不好’问题、高质量发展阶段的新要求,亟需构建新的发展模式”,并从理念上、体制机制上和抓落实上阐述了构建新发展模式的思路和考量,在体制机制上,提及“建立‘人、房、地、钱’要素联动的新机制”,也提到“改革开发方式、融资方式、销售方式”等;在落实上进一步明确要实施好规划建设保障性住房、城中村改造和“平急两用”公共基础设施建设“三大工程”。落实中央金融工作会议精神,一视同仁满足不同所有制房地产企业合理融资需求,促进金融与房地产良性循环。”
12月中央经济工作会议再次提出要“完善相关基础性制度,加快构建房地产发展新模式”,并提出了具体要求。长期来看,房地产新模式内涵丰富,从行业角度,预售制度改革、完善住房保障体系、租购并举、盘活存量以及土地制度改革、完善金融财税配套制度等是新发展模式的重要探索方向。从企业发展模式来看,在新形势下,伴随着行业探索新的发展模式,房企也应顺势而为,积极探索适合自身发展的新模式,轻重并举或是重要方向,存量运营重要性提升,代建、物业服务、商业运营、长租公寓等方面具备发展空间。