

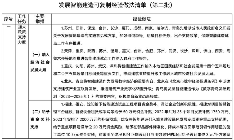
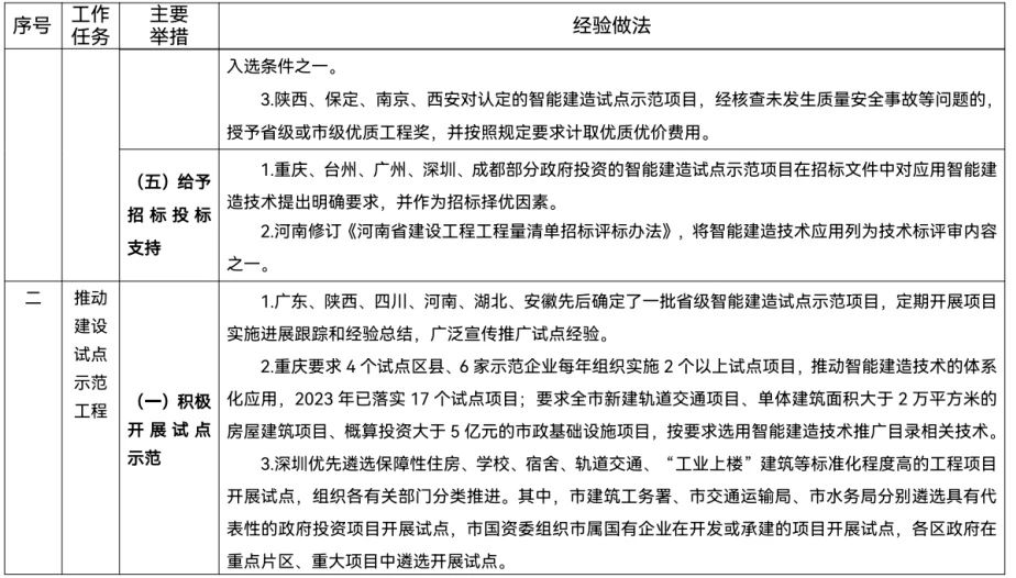
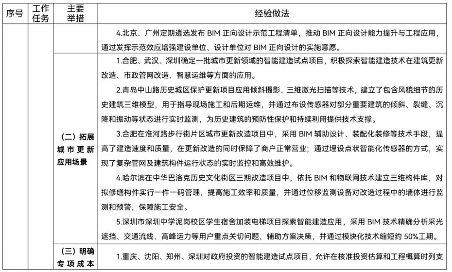
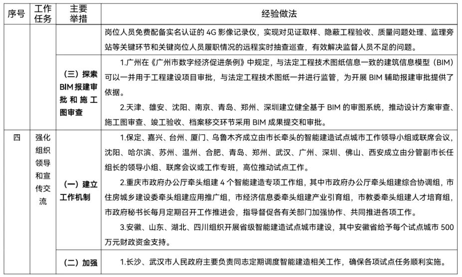
按照《住房和城乡建设部等部门关于推动智能建造与建筑工业化协同发展的指导意见》、《住房和城乡建设部关于公布智能建造试点城市的通知》等文件要求,各地以试点示范为抓手,加快完善发展智能建造的政策体系、产业体系和技术路径,推动建筑业转型发展工作取得积极成效。近日,住房城乡建设部办公厅印发《发展智能建造可复制经验做法清单(第二批)》,推广这些积极成效。 发展智能建造 可复制经验做法清单(第二批) 来源:住房城乡建设部网站







@CopyRight 青海省建设行业协会信息平台 All Rights Reserved.青ICP备20000535号
地址:西宁市五四西路65号青海建设科技大厦515室
青公网安备 63010402000608号
技术支持:西宁亦翔网络技术有限公司