欢迎访问青海省建设行业协会信息平台!
现在是:
注册
登录
网站首页
时政要闻
通知公告
省建筑节能协会
协会概况
政策标准
协会动态
行业动态
文件下载
省房地产业协会
关于协会
信息动态
走进广厦奖
评优评先
会议培训
协会刊物
会员动态
抗击疫情会员在行动
省建设监理协会
协会概况
协会动态
政策法规
行业动态
会员动态
省建筑业协会
协会概况
协会工作
政策法规
文件公告
行业动态
会员信息
企业诉求
文件下载
协会党建
党建专栏
专题专栏
您现在的位置:
首页
>
省房地产业协会
>
信息动态
>
业界焦点
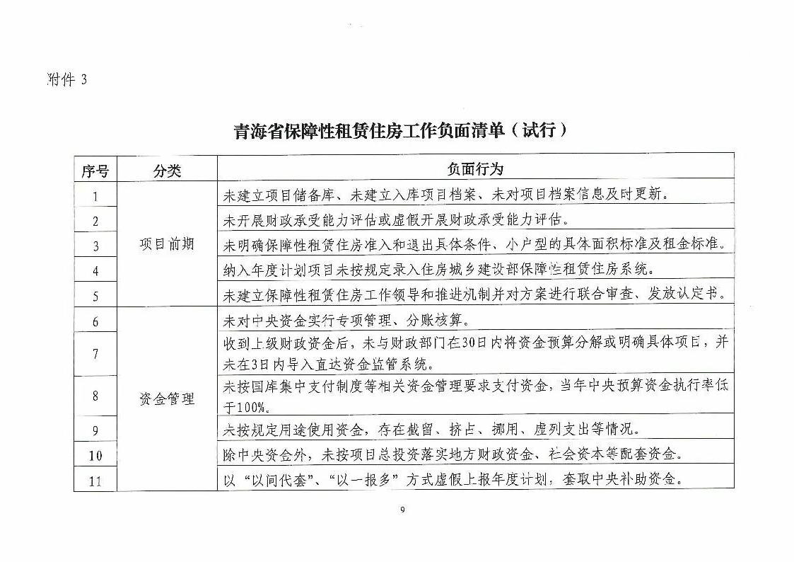
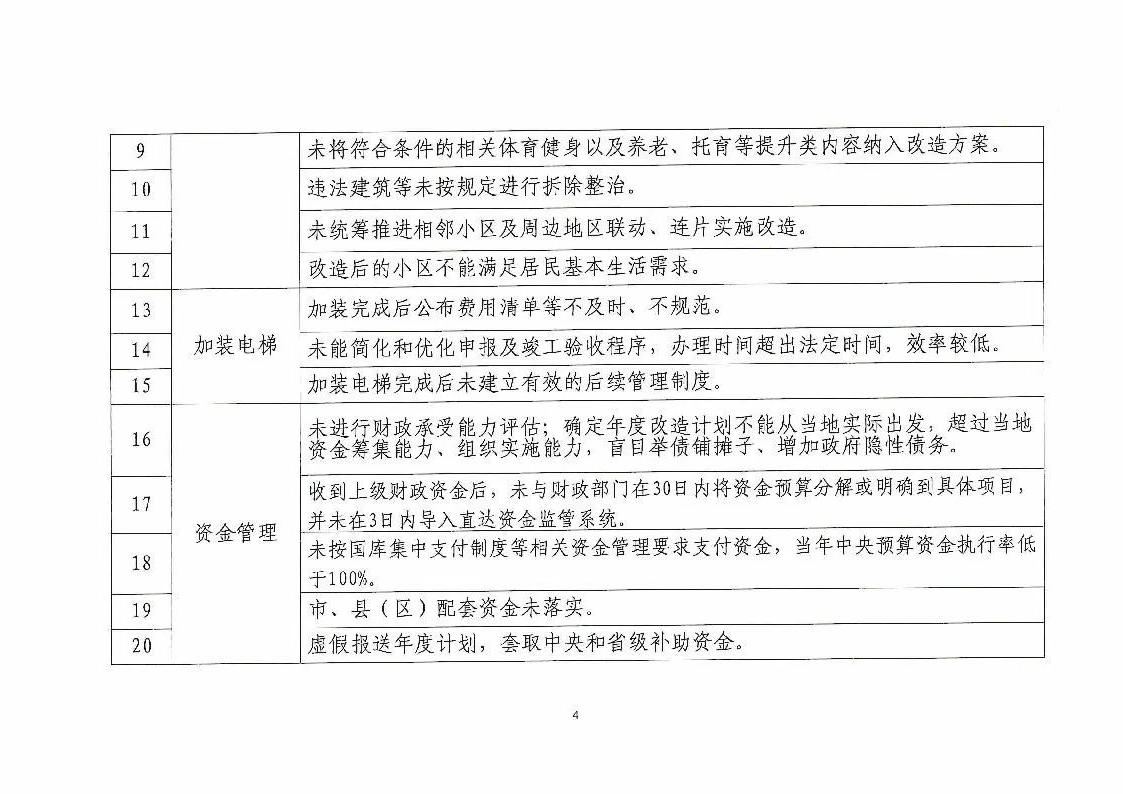
青海省住房和城乡建设厅关于建立全省城镇保障性安居工程负面清单(试行)的通知
发布者:省房地产协会
发布时间:2023-11-01
阅读次数:
0
次
上一篇:
青海省住房和城乡建设厅关于《青海省住宅工程质量分户验收规程(...
下一篇:
青海省住房和城乡建设厅关于优化租房提取住房公积金业务的通知