

根据《住房和城乡建设部关于印发2022年工程建设规范标准编制及相关工作计划的通知》(建标函〔2022〕21号),我部组织中国建筑科学研究院有限公司等单位修订了行业标准《民用建筑绿色设计标准》(见附件)。现向社会公开征求意见。有关单位和公众可通过以下途径和方式提出反馈意见:
1.电子邮箱:weitt@cabr-design.com。
2.通信地址:北京市朝阳区北三环东路30号;邮政编码:100013。
意见反馈截止时间为2023年11月3日。
附件:民用建筑绿色设计标准(局部修订征求意见稿)
住房城乡建设部办公厅
2023年9月27日
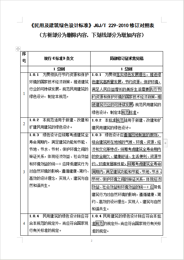
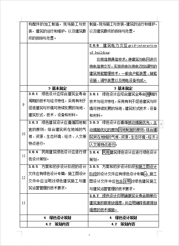
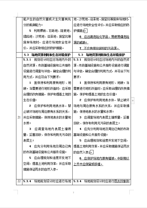
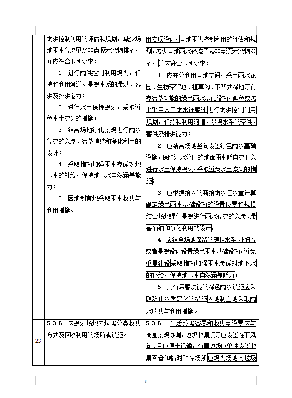
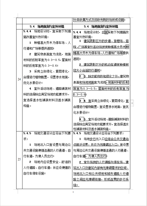
民用建筑绿色设计标准(局部修订征求意见稿)




































@CopyRight 青海省建设行业协会信息平台 All Rights Reserved.青ICP备20000535号
地址:西宁市五四西路65号青海建设科技大厦515室
青公网安备 63010402000608号
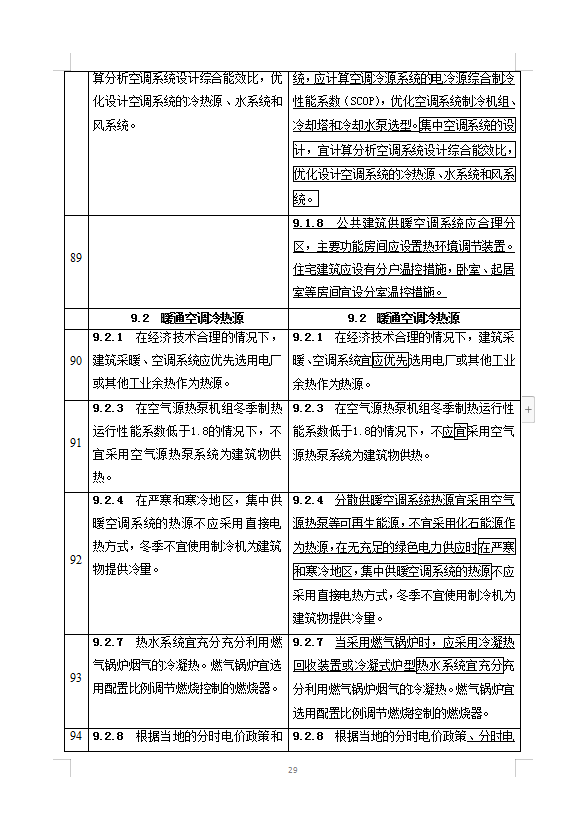
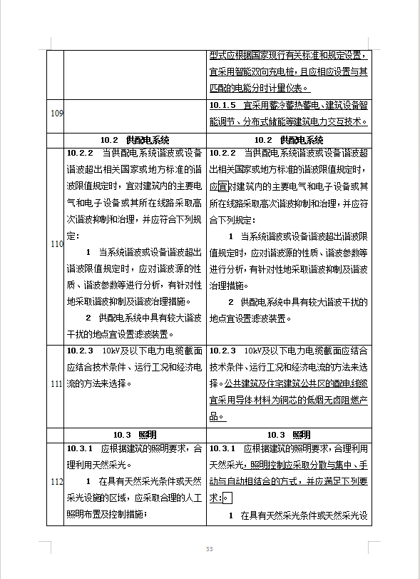
技术支持:西宁亦翔网络技术有限公司