金秋十月已至,西宁的天气大幅度降温。在过去的十一黄金周,西宁诸多在售楼盘推出了多种多样的优惠促销活动,部分意向购房者也在此期间入手心仪的房子。想必准业主也迫切想要了解新房的工程进度,期待新家能够按时交付。
拓虎小编以开发商为单位汇总,为大家带来西宁部分楼盘的最新工程进度盘点,希望能对您有帮助!
以下工程进度有效期截至10月12日。
【本次汇总了万科项目(万科城时代都会、万科城星光、万科公园里)、远洋红星项目(远洋红星天铂、远洋红星天阙)、中房项目(中房蓝韵、中房南乐府、中房东方云锦)碧桂园项目(碧桂园珑悦天宸、碧桂园珑悦兰庭、碧桂园铂悦)、以及其他项目(中梁鎏金雲玺、阳光城金座长岛、三榆柏朗峰)等项目的工程进度】

万科项目
.1
2018年,万科正式进入西宁城市,随后相继打造了西宁万科城、万科城时代都会、万科公园里以及万科城星光等项目。仅用四五年时间,万科就凭借自己的实力成为西宁当之无愧的“红盘缔造者”。南川新区更是因万科的大展拳脚,发生了翻天覆地的变化,成为当前西宁购房者置业的优选地。
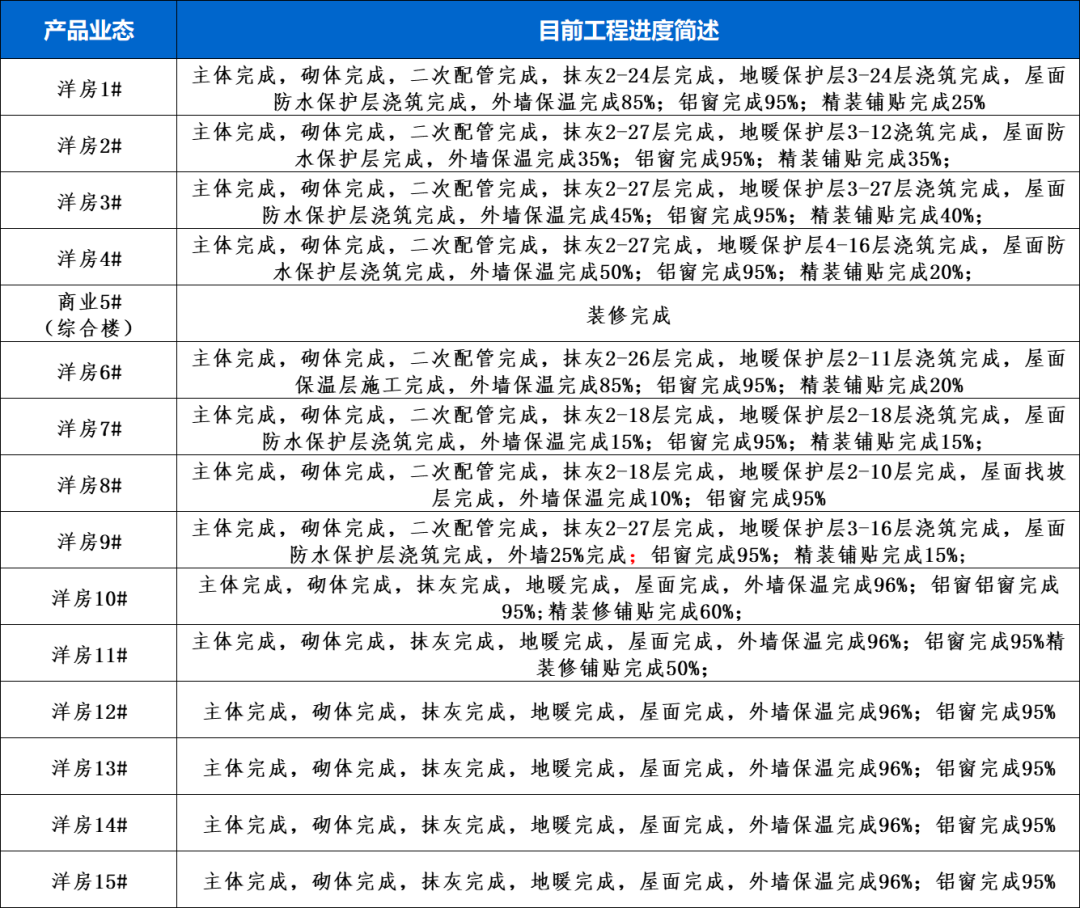
1. 万科城时代都会


2. 万科城星光



3. 万科公园里


远洋红星项目
.2
作为最早进驻西宁城市的品牌房企之一,远洋红星率先将高规格智能化居住社区概念带入了南川新区,顺势见证了南川新区的崛起。目前,远洋红星在西宁城市共有两个项目,即:远洋红星天铂、远洋红星天阙。
1. 远洋红星天铂

2. 远洋红星天阙

中房项目
.3
在过去的20余年里,中房凭借“三好住宅”理念为西宁人打造出一个个的绿色健康住宅。从多层建筑到高层林立,中房的住宅产品早已经在西宁房地产市场遍地开花,逐渐成为西宁人认可的品质住宅代表之一。
1. 中房蓝韵

2. 中房南乐府

3. 中房东方云锦



碧桂园项目
.4
自2016年以来,碧桂园在西宁城市先后开发了西宁碧桂园、碧桂园天誉、碧桂园御川府、碧桂园珑悦兰庭、碧桂园铂悦等项目,其脚步几乎踏遍了整个西宁的发展核心区。历经多年的差异化布局,碧桂园已经在西宁形成了较高的品牌认可度。碧桂园早已同西宁城市共生长,为西宁人重新定义人居典范。
1. 碧桂园珑悦天宸


2. 碧桂园珑悦兰庭


3. 碧桂园铂悦


其他项目
.5
当然,除了以上这些实力较强的品牌房企之外,西宁城市还有诸多口碑较为不错的楼盘。比如,中梁鎏金雲玺、阳光城金座长岛、三榆·柏朗峰、金座金映裕福等等。
1. 中梁鎏金雲玺



2. 阳光城金座长岛









3. 三榆·柏朗峰


4. 金座金映裕福

5. 泰达润园

6. 熙龙湾

龙湾
7. 中海翰林原著


8. 中惠紫金城 5.
24#、25#楼:屋面完成;顶棚腻子完成;室内电梯安装完成;外墙保温完成;外墙涂料完成50%;阳台护栏全部安装完成;楼梯抹面全部完成;楼梯扶手全部安装完成;入户门、防火门安装完成30%;
26#、27#楼:屋面完成;二次结构完成;抹灰至28层;窗框安装全部完成;地暖管敷设及地坪施工至15层;外墙保温施工完成30%
32#楼:抹灰1-18抹灰完,
33#楼:砌体完成1-26层,二次结构完成14层。

24#楼

25#楼

26#楼

27#楼
以上为西宁城市部分重点楼盘的工程进度盘点。新家在不断“长大”。从描绘的图纸跃然到眼前的实景,西宁各大开发商也始终如一地坚持着品质筑家的使命,专注于工程的每个细节。而美好的事物皆值得等待,家亦是如此!
注:文中所涉及的工程进度皆为项目官方对外数据,仅供购房者作参考。由于时间差原因,可能存在施工进度误差,详细进度情况请以开发商公布信息为准!
END