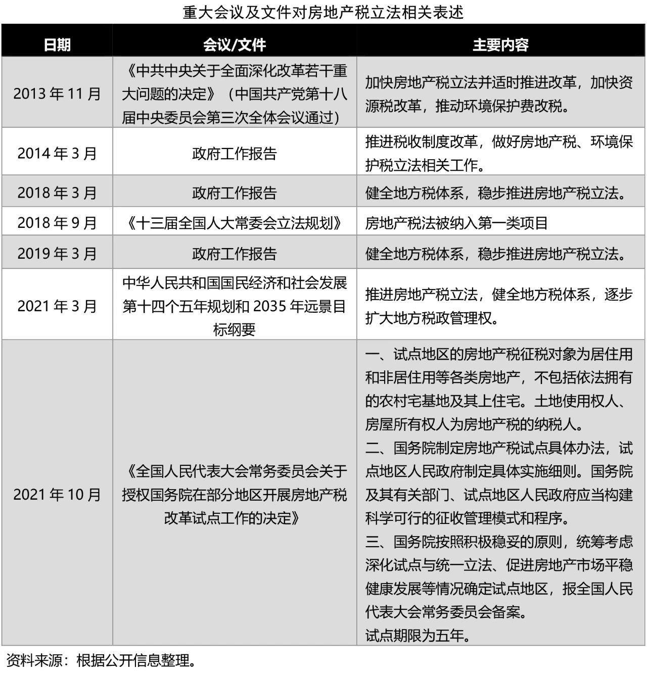
近期,《十四届全国人大常委会立法规划》对外公开。在财税领域明确,增值税法、消费税法、关税法等将在本届人大常委会任期内提请审议,房地产税立法未被提及。而在2018年发布的《十三届全国人大常委会立法规划》中,房地产税法被纳入第一类项目,属于条件比较成熟、任期内拟提请审议的法律草案。

房地产税立法未出现在此次立法规划中,说明房地产税立法工作暂缓推进。从2013年,中国共产党第十八届中央委员会第三次全体会议首次提出“加快房地产税立法并适时推进改革”,到2021年在部分地区开展房地产税改革试点,房地产税立法工作一直备受关注,在房价快速上涨阶段,房地产税也承载了调节房价和财富分配等期待。当前我国全面实现不动产统一登记,满足全面开征房地产税的技术条件,今年也是房地产税改革试点的第三年,但受新冠肺炎疫情防控等因素影响,我国经济发展和房地产市场环境发生较大变化,房地产市场持续处于深度调整期,商品房投资、销售、开工大规模下降,房企经营承压,房地产税仍不具备向全国范围推进的条件。
当前房地产市场正在展开各项救市政策,多个一线及核心二线城市相继实施“认房不认贷”、降低首付比例、调低利率下限、全域或部分放松“限购”“限售”等,部分城市楼市销售有所回升,但尚未形成全面回暖的市场预期,持续性也存在较大不确定性。目前楼市“增预期、稳增长、防风险”是重点任务,市场仍需利好政策保驾护航,房地产税立法暂缓推进,对稳定市场预期有着重要意义。
近两年,土地使用权出让收入大幅下滑。财政部数据显示,国有土地使用权出让收入从2022年初开始持续下滑,至今年1—8月依然保持较大跌幅,同比减少19.6%。房地产税是土地财政转型方向、调节收入和财富分配的重要手段之一,短期内不会落地,但长期建立完善地方税体系的方向未发生改变,未来时机成熟后将继续推进。