城中村改造作为城市更新的重要模式,中央重要会议多次提及,从“积极稳步推进”到“积极推动”,城中村改造已成为行业高度关注的热点问题。2023年4月1日召开的中央政治局会议指出:在超大特大城市积极稳步推进城中村改造。7月23日的中央政治局会议指出:要加大保障性住房建设和供给,积极推动城中村改造,盘活改造各类闲置房产。7月21日国常会通过《关于在超大特大城市积极稳步推进城中村改造的意见》。中央的多次提及引起了行业的高度关注。
1
(一)城中村改造是保障性住房建设与供给的重要路径
近期的中央政治局会议指出:要加大保障性住房建设和供给,积极推动城中村改造。可见,提及城中村改造是在加大保障性住房建设与供给的大框架下,也就是说积极推动城中村改造的目的是加大保障性住房的供给,如近期广州市住建局表示:鼓励在城中村规模化建设保障性租赁住房。所以超大特大城市今后的城中村改造将会有很大一部分土地用来提供保障性住房,包括很多城市提“四位一体”的保障房体系,指由廉租住房、共有产权房、公共租赁住房和征收安置房构成的住房保障体系。特别是如何共有产权房在超大特大城市中吸引人才的作用,让人才通过共有产权房的形式留下来,是未来需要探索完善的机制。
(二)货币化安置与实物安置并存,更多会纳入保障性住房体系进行实物安置
郑州于2023年8月3日出台的《关于进一步促进我市房地产市场平稳健康发展的通知》(又称房地产“救市15条”)中,明确了在城中村改造的安置方式,以货币化安置为主。北京在2023年3月发布的《北京市征收集体土地房屋补偿管理办法》中规定征收集体土地房屋补偿强化以房屋安置方式为主。济南在2022年12月发布的《济南市城市更新专项规划(2021-2035年)》中鼓励多种安置方式相结合,采取实物安置或货币安置形式。23年7月,广州市住建局公开征集《广州市城中村改造条例(征求意见稿)》意见,建议公众重点对八个方面提出意见或建议,可以看出对于将城中村改造与保障性住房相结合、推动产业转型较为重视。23年3月,深圳市住建局印发《深圳市城中村保障房规模化品质化改造提升指引》,统筹推进城中村综合整治与保障性租赁住房筹集工作。
(三)各地操作各有特色,尚未形成从中央到地方的完整政策体系和实施细则
目前关于超大特大城市推进城中村改造的规模、节奏、资金来源、安置方式尚未有国家层面的统一政策细节。比如经过统计,已有十多个城市已经对城中村改造制定了量化目标,但口径不一、类型不一、目标设定时间不一、披露的详细程度不一。更多的可能是各个城市根据自己的实际情况和历史经验,出台具有“一城一策”特点的政策细节。各地操作各有特色,其中一线城市发展较早。
上海:城中村改造作为城市更新的一部分内容,用10年完成“两旧一村”改造,以政府主导+国企为主要模式,并设立城市更新基金,探索多元化资金保障。根据《上海市城市更新条例》、《上海市城市更新行动方案(2023—2025年)》,上海市城市更新分为综合区域、人居环境、公共空间设施、历史风貌区、产业园区、商业商务区六大行动,其中,人居环境品质提升行动的核心是“两旧一村”改造(旧区改造、旧住房成套改造、城中村改造)。可以看出,城中村改造是作为上海城市更新的六大行动中的一个环节进行的。上海市市长龚正1月15日在上海市人民政府记者招待会上表示,上海决定用10年时间,完成“两旧一村”改造。从推进节奏上讲,上海城中村改造项目的节奏是“两旧一村”中最后一个环节,先进行中心城区周边,再进行五大新城的城中村改造。到2032年底将全面完成全市62个城中村改造项目。具体到2023年的目标,上海市计划启动城中村改造项目10个,改造老旧村(居)民房屋不少于130万平方米,受益村(居)民不少于4000户;2023-2025年每年新启动城中村改造项目10个,让至少1.3万户村(居)收益。此外,上海市在探索多元化资金保障方面具有特色。设立上海市城市更新基金,由上海地产集团(本地国企)联合招商蛇口、中交集团、万科集团、保利发展(房企)、国寿投资、中国太保、中保投资(保险资金)等成立800亿元基金,定向投资城市更新项目。
广州、深圳:强调城中村改造与保障性住房、产业转型统筹推进。根据广州市政府工作报告和《广州市人民政府关于深化城市更新工作推进高质量发展的实施意见》,2023年广州市计划推进127个城中村改造项目,预计完成固定资产投资983亿元,占全市城市更新固定资产投资目标的49%;2025年底前先行推进重点地区更新,着重推进城中村及周边地区存量用地改造,有序推进旧城镇、旧厂房改造以及村级工业园、低效物流园、传统批发市场的整治提升工作;至2035年,拟推进旧村庄改造项目281个,包括全面改造项目259个、混合改造项目22个,旧城混合改造项目16个。可以看出,全面改造(拆除重建)项目占比最多。深圳的城中村问题较为突出,出台了针对城中村改造的专项规划。《深圳市城中村(旧村)综合整治总体规划(2019-2025)》明确深圳市城中村居住用地综合整治分区划定规模达到5502公顷。
2
城中村改造政策出台的背景是房地产行业从增量时代进入到存量时代,全国住房自有率基本超过1的背景下,住房保障体系需要发力,并且要解决超大特大城市新市民的居住问题下出台的,政策出台的出发点是加大保障性住房建设与供给。而棚改出台的背景是在全国房地产库存高企下,通过棚改来改造老百姓居住条件的同时也带动了房地产的去库存,并拉动了房地产市场的火热。为此,城中村改造与当年棚改是有重大差异的。本轮城中村改造与棚改在改造对象、改造方式、改造范围、资金来源等方面存在不同之处,对房地产行业的推动作用要继续关注政策细则和各个城市落地实践情况,尤其是资金来源、安置方式、模式设计等方面。
第一,改造对象不同。棚改针对城镇中集中成片危旧住房、破房烂院,土地多为国有建设用地,城中村针对的是城市建成区内土地未被征收或部分征收,原农村居民未转为或部分转为城镇户籍,仍然实行乡村行政建制,实行村两委管理的区域,土地多为集体用地。
第二,安置方式不同。2015-2017年棚改在政策鼓励下以货币化安置为主,结合2014年央行创设的抵押补充贷款工具(PSL)成为棚改货币化的主要资金来源。本轮城中村改造的增量资金来源尚未明确,更可能采用房票安置或实物安置的模式。
第三,资金来源不同。PSL和专项债是棚改的主要资金来源,本轮城中村改造的资金来源应该会更加多元化、市场化,包括地方财政、专项债和社会资金、物业权利人自筹资金以及城市更新基金等市场化融资。
第四,改造重点不同。棚改是由于上轮周期中三四线城市库存问题更显著,棚改货币化补偿作为去库存的有效手段,在三四线城市得到了积极推进。本轮城中村改造明确将改造范围限定在超大特大城市,城市数量在20个左右。
为此,我们认为本轮城中村改造与棚改对房地产行业的推动效果不同。棚改本身推动了大规模的建设需求,驱动上下游扩大再生产,对房地产行业而言更是直接驱动了大规模的购买需求。这轮城中村改造对房地产开发销售和基础设施建设的增量影响均低于棚改,但有利于城市和行业高质量发展,能够解决长期问题,并十分有利于具备资产综合运营能力的企业,及具备空间服务经验的企业。
3
1. 周期长,存在政策变化导致原先规划受影响的情况
上海用10年分三步走,并将城中村改造作为最后一环;广州规划到2035年的城中村改造计划,都可以看出城中村改造的推进节奏较稳,周期较长。具体到实践中,上海典型的城市村改造案例“蟠龙天地”,从2014年项目启动到2021年销售型物业入市,再到2023年商业物业开业,项目改造周期长达10年。
在漫长的推进过程中,存在政策变化导致原先规划受影响的情况。上海徐泾老集镇项目的实施主体前期虽然于2016年介入了规划调整,争取了更多住宅面积,但后续出台的政策打乱了前期测算方案,包括2017年上海针对宅地招拍挂出台了住宅15% 自持政策,2017年《上海市城市更新规划土地实施细则》规定商办自持比例,商业不低于80%,办公不低于40%,2021年实施土地集中出让,影响了土地出让节奏,这一系列政策变动都影响了项目开发资金的平衡。
2. 投入大,资金来源以市场为主
资金端的支持不同于过去政府和央行主导,本轮城中村改造以地方政府与民间资金合作进行,明确指出要以市场为主。这就决定了本轮城中村改造的资金要求存在更严格的要求,与“成熟一个推进一个”的稳健步调相呼应。
上海城中村改造采用的是一二级联动开发方式,涉及到巨额的前期资金投入和后期土地出让金返还。例如瑞安房地产团队就在蟠龙天地项目动迁安置资金准备上,预留了40亿的预算,以充足的资金量应对突发情况。
3. 利益主体复杂,需平衡多方诉求
城中村改造难以避免拆迁问题,尤其是拆除重建类的改造项目,涉及面广,利益、权责关系复杂,期望超额补偿的少数钉子户会影响拆迁进度,还有的项目中,村民原有的持续性收益受到影响,因此村民对改造后的持有型物业收益有所要求。比如上海市真如红旗村改造项目,涉及9家大型市场、70家印刷厂、207个冷库、1200多家经营户的动迁。改造前村民每年能通过村集体分红得到收益,部分村民还有经营性收益和自建房的租金收益。因此,在拆迁补偿阶段,也需要考虑到满足这部分持续收益的诉求。
4. 自持比重较大,资金和运营能力要求高
2021年住建部就已发布《关于在实施城市更新行动中防止大拆大建问题的通知》,强调不大规模、成片集中拆除现状建筑,原则上城市更新单元(片区)或项目内拆除建筑面积不应大于现状总建筑面积的20%。原则上城市更新单元(片区)或项目内拆建比不应大于2。更新单元(片区)或项目居民就地、就近安置率不宜低于50%。住房租金年度涨幅不超过5%。
部分城中村改造项目中存在大体量自持办公、商业指标,甚至还需要负责公共服务设施等建设配套工程的后续运营成本,进一步增加了投入。
政策认定上有一些刚性指标要求导致一些实际脏乱差的城中村不能被认定为城中村改造项目。比如上海城中村认定需满足集体用地比例超过70%,深圳对于拆建类城市更新也有合法用地比例需超过60%的要求。
5. 限制条件较多,部分有历史风貌保护要求
广州、深圳都提出要统筹推进城中村改造和保障性住房的筹集工作,广州还强调与产业转型相结合,大部分城市强调不搞大拆大建。深圳住建局在2023年2月发布的《深圳市城中村保障房规模化品质化改造提升指引》便提出了对城中村进行品质化改造并转化为保障性住房的策略,计划在2023年通过城中村规模化品质化改造提升,筹集保障性住房5.2万套(间)。以上海为例,历年政策演变中,可以看出更加强调城市历史风貌和历史建筑的保护保留,未来,风貌保护政策在控制报批、限定拆除比例等方面将更加严格。这对实施主体的经验、资金、运营实力等能力提出了更高的要求。在蟠龙天地的实践中,因涉及文保及风貌保护,需满足部分特殊规划要求,包括风貌保护区不得大面积开挖地下空间,因此只能设计外部停车场,一定程度上影响了动线组织;为保护现有的肌理,根据风貌保护要求道路拓宽需小于8米,但8米的道路难以通过交管部门的审核。
4
本轮超大特大城市城中村改造,是在当前房地产市场深度调整的背景下展开的,任务艰巨,难点多,利益平衡难,需要调动各类参与主体的积极性,就需要在政策方面下文章,加强政策鼓励力度,强化政策落地实施,在规范制度、精细管理的前提下,保持一定的政策灵活度,以适配不同项目需求。
(一) 土地政策建议
1、建议适度放开改造后的自持比重、容积率限制、放开拆建比,或单独出台城中村改造的土地政策,提高项目的盈利空间。
2、适度放松城中村集体用地比例刚性认定等限制。随着新一轮城中村改造的不断深入推进,城市遗留的城中村,特别是一线城市的城中村改造项目多为“难啃的硬骨头”,集体用地比例刚性认定等限制政策在实践中,部门城中村项目在划定改造范围时进行了妥协,造成了后续实施过程中面临一系列困难。因此,建议适度放松城中村集体用地比例刚性认定,给与一定的弹性空间。
(二) 金融政策建议
1、探索村集体收益共享机制,关注原住民利益。比如,通过收益分成和物业代运营,保障原住民享有获得长期收益的能力。
2、出台针对性的融资信贷支持政策,如积极推进城中村改造项目REITs试点。
3、政府托底,让利于企业和村民,给与社会资本参与改造得以取得资金平衡的可能。在部分经营效益低、社会资本进入意愿不足的项目中,政府可以托底。
(三) 开发管理建议
1、更新城中村改造规划体量,梳理明确城中村改造的范围,出台城中村改造专项规划或条例。
2、地方政府成立项目工作领导小组,解决需跨部门沟通的问题,切实提高办事效率,缩短项目周期。
3、简化城中村改造项目审批要求。比如对于风险等级低、项目体量小等条件的项目,精简审批事项、压缩审批时限,为社会主体参与城中村改造提供便利。
4、将经实践检验过的企业经验固化为政策,或城中村改造可复制经验做法清单,在国家或市级层面形成优秀城中村改造优秀案例进行推广。
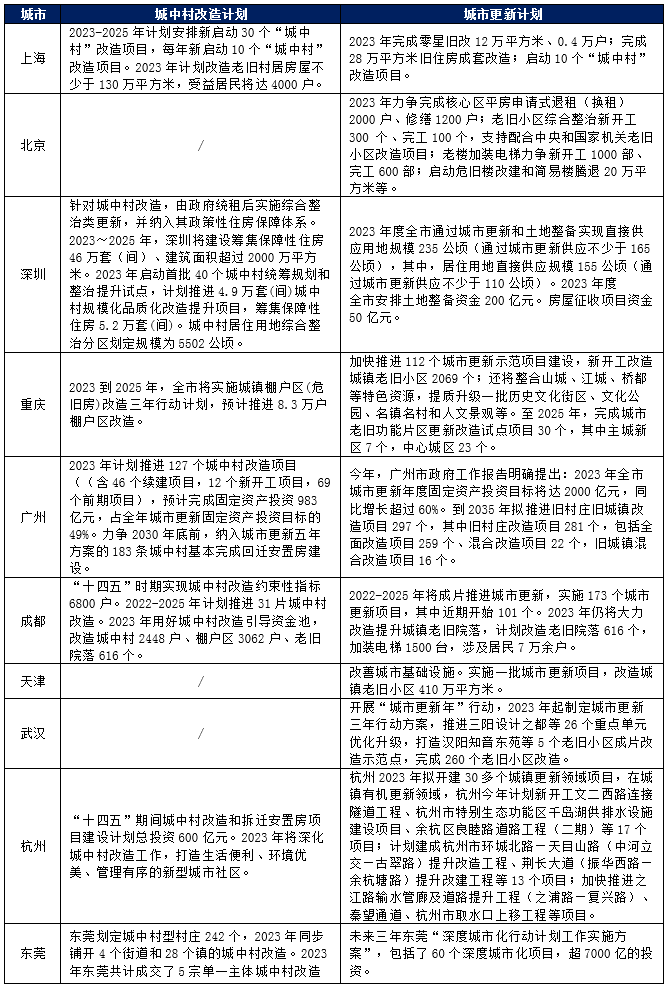
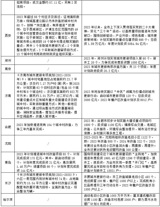
附表:19个特大超大城市城中村改造计划及城市更新计划相关表述


料搜集:易居研究院
作 者
上海易居房地产研究院 副院长 崔霁
上海易居房地产研究院 研究员 邓乔乔
上海易居房地产研究院 研究员 潘竑羽